手机版
二维码
购物车
(
0
)
供应
求购
公司
团购
展会
资讯
招商
品牌
人才
知道
专题
图库
视频
下载
商圈
推广
热搜:
采购方式
甲带
滤芯
气动隔膜泵
减速机
减速机型号
履带
带式称重给煤机
链式给煤机
无级变速机
首页
供应
求购
公司
团购
展会
资讯
招商
品牌
人才
知道
专题
图库
视频
下载
商圈
首页
>
资讯
>
社会热点
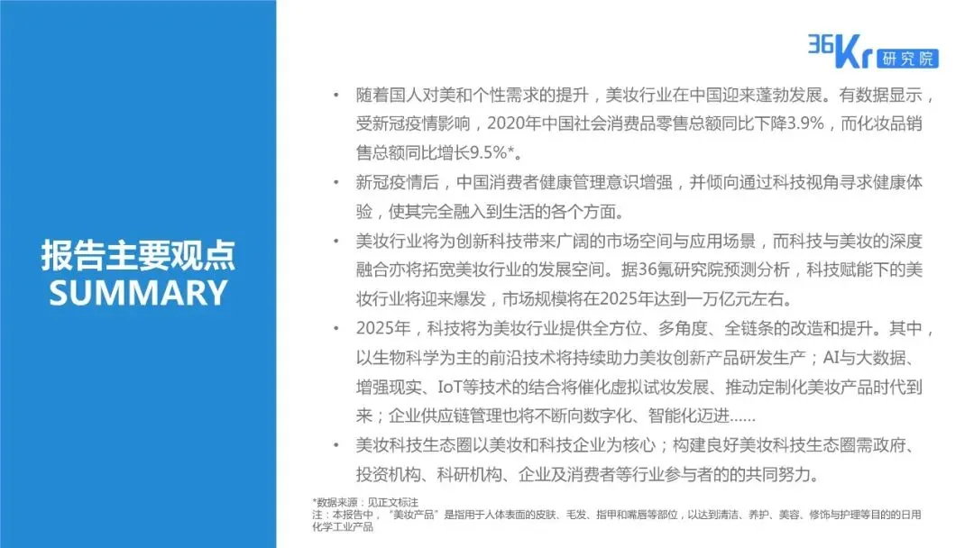
【报告】2025美妆行业科技应用前瞻报告
日期:2026-01-02 08:09:39 来源:网络整理 作者:本站编辑
评论:0
【报告】2025美妆行业科技应用前瞻报告
《IPO及再融资募投项目设计红宝书》
受篇幅限制,仅列举部分资料
来源:36Kr,版权归原作者所有,如有异议请联系删除。
PS:我们运营的资讯号 IPO早餐(ID:ipozaocan)每日发布最新鲜的IPO资讯,欢迎大家同时关注!
深圳大象投资顾问有限公司
前身创建于1998年,
总部在深圳,并在北京、杭州、济南设有办公室。大象投顾是中国最早专注于IPO咨询的机构,也是目前市场占有率最高的机构。以当年在审企业及成功过会企业数量计算,公司已经连续10年排名第一。
公司主要为拟上市公司及上市公司提供专业的IPO咨询服务、再融资咨询服务及并购咨询服务。具体内容包括A股IPO细分市场研究、IPO募投项目可行性研究、再融资募投项目可行性研究、并购标的可行性研究。基于自身强大的市场研究能力,我们同时也为拟赴香港及美国上市企业提供独立的第三方行业研究与分析服务。
截至目前公司已服务上千家优质中国企业,包括
公牛集团、恒大汽车、欧派家居、美年健康、珀莱雅、豫园股份、红星美凯龙、朗姿股份、盈趣科技、东山精密、贵州百灵、香飘飘、杭可科技、跨境通、星辉娱乐、盈峰环境、海格通信、精测电子、创业惠康、香港珠宝、卓越教育等
在内的600多家优秀企业成功在境内外资本市场上市,全面覆盖TMT、装备制造、医疗健康、消费品、能源化工、节能环保、汽车及零部件、文化娱乐等主要行业。
公司先后荣获国务院发展研究院年鉴指定行业研究机构、年度最佳IPO咨询服务机构、金融咨询服务最佳供应商等多项殊荣,同时也是深圳市上市公司协会、浙江省上市公司协会等协会的《上市公司发展白皮书》指定编著单位。
业务咨询:
139 2373 8080
(微信同号)
打赏
更多
>
同类资讯
• 【全球行业报告厅】2025年中国汽
0
条
相关评论
推荐图文
推荐资讯
点击排行
0
1
私域运营全链路打法
0
2
私域运营全链路打法-全新
0
3
私域运营的底层逻辑
0
4
后saas时代,私域运营的三大趋势与机遇
0
5
私域全链路运营策略
0
6
什么是私域?·私域小白必看
0
7
《新能源行业ESG信息披露指南(征求意见稿
0
8
《中国能源转型展望2025》报告分析
0
9
毛利率和盈亏平衡点(Excel自动计算表)
网站首页
|
关于我们
|
联系方式
|
使用协议
|
版权隐私
|
网站地图
|
排名推广
|
广告服务
|
积分换礼
|
网站留言
|
RSS订阅
|
违规举报
|
皖ICP备20008326号-18
(c)2008-2022 免费发布网 All Rights Reserved