
?点击阅读原文
免费查看及下载63页PDF高清完整版报告
素质教育丨洞察报告
核心摘要:
关键变化:
重点细分领域:
从已有市场看,艺术教育、语言培训刚需性强,且已形成较大市场,是众多新进入者喜欢布局的重要品类。此外,STEAM教育、数学思维培训作为近几年的热门品类也保持高速增长。
趋势展望:
教育直接以优质内容变现,无法实现“羊毛出在狗身上”的盈利模式,良好的商业模式一定是UE为正,素质教育机构正普遍通过扩科提升UE模型健康度,建立一站式学习平台。

素质教育发展背景
伴随政策转向、经济高质量发展及教育理念转变而兴起
1999年起的高考扩招政策和高考改变命运的教育理念影响下,我国青少年学科培训行业迅速发展起来。随着高等教育人才供给增加、经济向高质量发展转变、新生代家长教育理念和消费水平升级,素质教育迎来发展新阶段。

我们的研究范围-素质教育行业
主要面向3-15岁学生提供校外素质教育服务的教育形态
本次报告对研究范围进行了聚焦:面向3-15岁年龄阶段(即幼儿园、小学、初中学段)儿童提供校外素质类教育培训的教育形态。中国素质教育的目标是通过科学而系统的教育方式,实现学生核心素养的提升,从而达到德智体美劳的全面发展;而中国素质教育培训行业里,针对学生不同细分维度的素养提升已经形成多样化的培训服务,包括启蒙教育、语言能力培养、STEAM、体育、户外营地、艺术以及其他新兴的素养提升品类。这些细分赛道并不完全独立甚至互有交叉彼此关联,共同特点是均服务于中国学生德智体美劳的全面发展。

行业现状
方兴未艾,新征程启航
素质教育早已被倡导多年,市场规模不断增长,据艾瑞咨询统计核算,2015至2019年间,素质教育市场规模从2642亿元增长到5286亿元,CAGR为19%。新冠疫情对素质教育短期造成了一定影响,但需求持续存在且在政策严管学科教育、鼓励素质教育的大背景下,素质教育需求和供给有望迎来新增长。
在培养目标方面,伴随经济和社会发展,在显性技能之外,家长也会愈加重视隐性素质和面向未来的能力的培养,注重对儿童底层品格的塑造,素质教育迎来新的发展阶段。


政策规范下的新挑战和新机遇
挑战与机遇并存,行业发展将更加良性有序,进校服务的市场空间被打开
2018年8月,国务院办公厅发布《关于规范校外培训机构发展的意见》,明确了校外培训机构在场所与师资条件上需遵循的基本要求。2019年7月,教育部等六部委联合印发了《关于规范校外线上培训的实施意见》,再次明确了教培机构在师资审查与经营规范等方面的整改标准。为落实教育部的有关政策,全国多地先后出台“关于加强中小学生课后服务”的指导意见,要求各学校延长课后服务时间、开放教育资源、为学生提供社团及兴趣小组等课外活动,从而促进学生的全面成长。综合来看,一方面,政策环境监管的趋严导致机构的现金流压力变大,合规成本与运营成本升高。另一方面,政策趋严推动行业良性有序发展,进校服务有望成为未来新的机会点。

家长代际变迁下的素质教育理念升级
当代家长群体更加重视子女底层思维和品格的塑造,不同阶段家长对子女的素质类课程有不同的关注方向
当代中国80后、90后作为新一代家长,他们的教育观念更加超前且具有前瞻性,对子女教育投入了更多的金钱,也对子女核心素质的提升充满了期待。从教育理念来看,他们希望子女成为人格健全、具有理性思维能力、自我管理能力和解决问题能力的全能型选手。根据2020年中国城市家庭子女教育调研结果来看,子女处在不同学业阶段的家长都不同程度的在素质教育课程上有所投入,家长从对孩子智力/技能的过分关注,向个性化和全人化的素质提升方向不断转移。


社会发展、脑科学研究持续推进驱动下的教育内容和方式变革
学习科学成为国家战略,脑科学与教育的结合推动教育变革

科技进步、疫情冲击下的创新与嬗变
疫情加速素质教育行业的数字化转型、OMO实践及创新探索
如今,社会正在围绕计算机网络重构,虚拟与现实、原子与比特间的边界日益模糊,体现在教育行业,线上线下融合的OMO模式将成为行业必然。当前,各行各业都开始受数字化、智能化的赋能或颠覆,教育行业也不无例外的处于数字化旋涡之中。数字化、智能化赋能的更有效率的产品呈现及交付方式以及更有效率更科学的运营管理模式正对传统的教育企业经营模式发起冲击,新冠疫情的冲击则进一步加速了素质教育行业企业的数字化转型和OMO探索。

大浪淘沙,行业进入格局重塑窗口期
玩家涌入、科技渗透、资本加持、竞争加剧
继学科培训后,素质教育市场受到青睐。供给方维度,各互联网巨头、学科培训机构及创业者不断涌入,各机构之间的业务也在相互渗透,竞争加剧;同时,资本大量涌入,推动行业的兼并整合潮并加剧行业的获客竞争;另外,技术持续在素质教育领域渗透,素质教育在线化、OMO浪潮开启,线上化后覆盖空间更广也会带来行业集中度的提升。艾瑞判断,素质教育行业已进入行业格局重塑窗口期,原有极度分散的竞争格局被打破,更多细分赛道龙头将出现。


素质教育细分市场规模
艺术教育、语言能力培养已形成较大市场;STEAM教育、数学思维快速增长;其它新兴品类开始萌芽
素质教育细分领域繁多,如艺术教育、语言能力培养、体育等,且每一细分领域内又可再细分众多不同品类。艾瑞统计核算了素质教育各细分市场规模,根据统计数据,艺术教育、语言能力培养已形成较大市场;STEAM教育、数学思维近几年快速发展。与此同时,在新时代新背景下,家长开始更加注重儿童“自主发展”与“社会参与”方面的素质培养,社会化素养和情商培养、儿童财商教育等新兴品类也愈来愈受到重视。

艺术教育发展趋势
扩充产品矩阵:横向扩科、纵向扩龄
对艺术教育培训机构而言,通过某个优势品牌对领域内的教育资源进行整合,利用品牌优势进行横向的品类扩张或纵向的用户扩龄,从而满足用户的多元化需求,是其未来实现增长的两条主要路径。

语文素养培养行业发展趋势
传统文化与阅读教育空间广阔
2017年年底,新版普通高中语文课程标准出台,预计新版课标将统领未来十年的高中语文教学方向,并进一步影响初中甚至小学的语文教学方向。从基于新版课标编制的统编版教材的内容上来看,以古诗文为代表的中华优秀传统文化内容占比提升,学生自主学习环节的核心内容以课外整本书阅读为主,教材整体上对学生的阅读广度与阅读深度提出了更高的要求,基于阅读兴趣而发展的阅读理解能力成为语文学习的核心能力。在高考影响和国人文化自信度提升的大背景下,预计传统文化与阅读教育后续将迎来更快的发展。


英语素养培养行业发展趋势
从单一的英语素养培养,向以英语为载体的跨学科综合素质培养转化
儿童时期是语言学习的黄金期,英语作为全球化时代的一项基础能力,也成为儿童教育过程中最刚需的品类,艾瑞咨询调研发现,在购买儿童启蒙教育课程的家长中,超九成家长购买了儿童英语课程。与此相对应,我国儿童的英语素养不断提升,学习需求也从以前的英语知识、英语素养逐步过渡到更高阶的国际视野和文化理解及以英语为载体的跨学科综合素质培养。


我国STEAM教育行业发展展望
融合程度有待加深,行业在发展中完善
STEAM教育是一种跨学科融合的教育理念,根据Yakman教授给出的定义,“STEAM=Science& Technology interpreted through Engineering & the Arts,all based in Mathematical elements“,即STEAM是指在数学元素框架内的由工程和艺术所体现出的科学及技术,是完全的融合而非分离的概念。
但在实践中,这种深度融合的教育方式对教研及师资等的要求更高,实践困难。目前,我国的STEAM教育通常被认为涵盖了不同的细分市场,并未实现真正的深度融合,如科学素养/创客教育、机器人教育、编程教育等,其中科学素养教育与STEAM教育理念会更为接近。但整体而言,目前我们所说的STEAM教育与跨学科深度融合的教育理念还有较大差距,还需不断探索与完善。


素质教育新品类
文化基础层面的教育品类是主流,基于自主发展和社会参与维度的核心素养培养陆续出现,成为有发展潜力的新品类
若以《中国学生发展核心素养》作为中国素质教育的基本框架来分析,目前中国素质教育的主流品类更多集中在“文化基础”这一大培训内容方面,比如语言能力、STEAM、数理思维、艺术教育等。与此同时,“自主发展”与“社会参与”方面的素质培养,如社会化素养/情商教育、儿童财商教育、家庭育儿等课程服务,在陆续作为素质教育新品类出现在市场中,响应中国家长更深层次的素质教育需求。

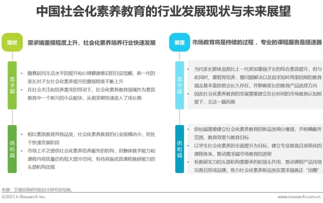
社会化素养的行业现状与展望
行业在社会关注和家长需求的带动下快速成长,有教研实力的头部机构需要承担起领头作用,推动课程的进一步完善。

儿童财商教育的行业展望
行业刚刚起步,教育的广度、深度和系统性不足;素质教育机构需要基于专业教育服务成为儿童财商教育的核心环节。


素质教育趋势图谱:新方向值得关注

企业UE模型健康度重要性凸显
获客成本、LTV为重要参考指标
教育产品变现模式简单直接,以优质内容为变现的核心竞争力,这也是在线教育能从众多互联网产品中脱颖而出的重要原因。同时,变现模式直接粗暴的属性也决定了即使是在线教育也是互联网属性很弱的行业,无法实现“羊毛出在狗身上”的盈利模式,与互联网产品可以以亏损换增长换规模不同,教育企业良好的商业模式一定是UE为正。
通过拆解UE模型可以看到,课程价格、课程数量、续费率、获客成本和运营成本及费用是决定UE的主要指标,课程定价一般企业无法主导,运营成本及费用在正常管理情况下差异化不大,因此,可控变量为机构的SKU数量、续费率、单用户获客成本,这三个指标优秀的企业更有潜力。

通过扩科提升UE模型健康度
建立一站式学习平台将成为大型教育主体的共同选择
激烈的市场竞争、多样的素质教育品类和持续提升的获客成本,促使素质教育机构持续寻求解题方案。现阶段,素质教育越来越成为刚需性品类,但从用户分布看,目前,3-9岁的学前及小低阶段是素质教育需求最旺盛时期,更高年龄段的儿童时间将受学科培训挤压,延长生命周期相对困难。因此,通过扩科建立一站式学习平台,以此提升用户生命周期价值并降低获客成本成为大型素质教育机构的共同选择。

(点击图片即可获取原文?)



?点击阅读原文
免费查看及下载63页PDF高清完整版报告