
疫情催生服务机器人新机遇,新基建推动行业发展提速。

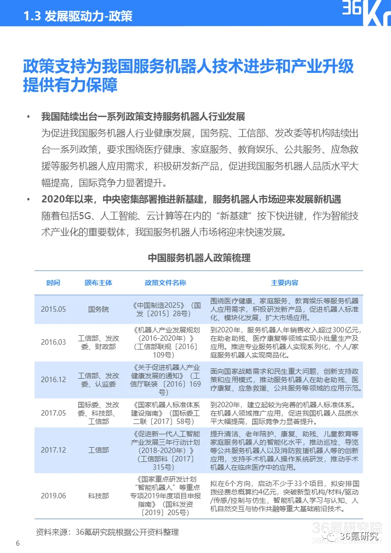
近年来,我国陆续出台一系列政策支持服务机器人行业发展。各大服务机器人厂商开始加码技术链条布局,SLAM、AI芯片、机器视觉、语音识别等核心技术获得较快发展,服务机器人产品性能和智能化程度也有明显提升,产品类型愈加丰富,在家庭、商业、医疗、教育等领域获得了广泛应用。

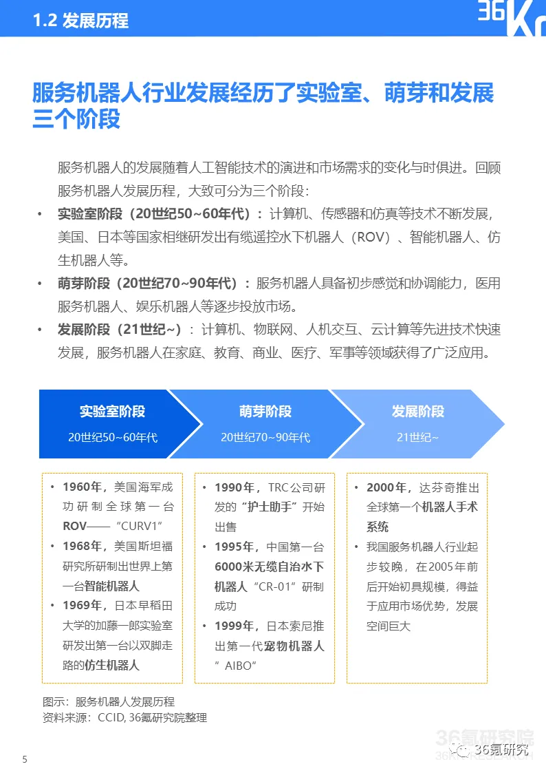
什么是服务机器人?
根据应用领域不同,国际机器人联盟(IFR)将机器人分为工业机器人和服务机器人两大类。服务机器人是指用于非制造业、以服务为核心的自主或半自主机器人,可从事清洁、陪护、导览、运输、售货、安保等工作,主要包括个人/家庭服务机器人和专业服务机器人两大类。

疫情带动服务机器人需求增加,长期价值不断凸显
疫情期间,面对面服务大量减少,智能接待、无人配送、无人零售等需求增加,为接待机器人、递送机器人、新零售机器人等服务机器人带来新的发展机遇。短期来看,疫情催化无接触服务更为深入,对于智能导诊、红外测温等疫情防控服务机器人的需求仍将持续一段时间。长期来看,疫情加速用户使用习惯的养成。疫情背景下,服务机器人价值凸显,市场认可度不断提升,行业有望获得进一步发展。

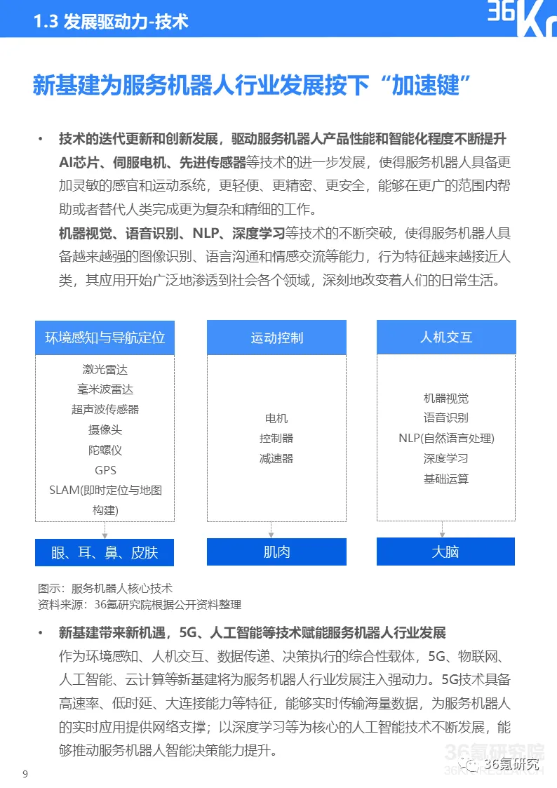
新基建推动服务机器人技术与功能的演进,带动行业整体发展提速
随着5G、人工智能、云计算等“新基建”按下快进键,相关技术的发展正在推动服务机器人朝着感知更灵敏、运控更精细、人机交互更智能方向不断发展。服务机器人行业发展速度不断加快,今后的行业竞争重心将是技术、场景和资源的综合积累,而个性化场景定制与产业数字化赋能将成为服务机器人厂商价值增值的重要模式。

本报告重点研究问题如下:
· 服务机器人行业发展现状与未来市场空间如何?
· 服务机器人行业发展的驱动因素有哪些?
· 服务机器人行业的产业链是怎样的,核心环节是什么?
· 服务机器人的主要产品类别与热点应用领域有哪些?
· 服务机器人市场主要玩家有哪些?
· “新基建”将给服务机器人行业带来哪些变化?
· 服务机器人行业的未来竞争重心是什么?
更多精彩内容,详见《2020年中国服务机器人行业研究报告》,点击文末阅读原文,提取码:exgv











































更多精彩内容,详见《2020年中国服务机器人行业研究报告》,
点击阅读原文,提取码:exgv


