
家装行业丨研究报告
核心摘要:
家装产业链不断进阶:家装流程冗长,专业壁垒较高,传统家装行业效率低下,产品和服务形态单一,无法满足新时代环境下的消费升级背景。随着互联网时代的到来,互联网家装企业进行营销端创新,打开流量入口。整装趋势下行业持续通过标准化、产业化、智能化等方式实现产业升级。
家装行业竞争关键点:家装行业发展的关键在于更好的用户体验与更高的企业效率。结合信息技术,推动工人产业化与职业化趋势,有助于提升客户满意度和交付品质;数字化连通繁杂供应链体系是实现装企降本增效的关键。

中国家装行业发展历程
用户需求不断提升,持续推进行业标准化迭代升级
自1998年起,我国开始对原有的公有制住房体系进行市场化改革,使得房地产市场迎来高速发展,房地产市场的“黄金十年”也带动了家装行业的蓬勃发展,期间诞生了一批家装企业。随着居民收入的不断提高,其对居住环境和居住品质的要求也在不断提高,促使家装企业不断变革,从行业集中度低、供应链冗长、流程不规范、施工周期长、口碑差的传统家装模式向产业链系统整合、智能化/数字化赋能的新型家装模式不断迭代升级。

传统家装行业困境
市场空间巨大,装饰企业数逐年递减,但行业集中度仍较低
住宅装饰和装修行业属于建筑装饰业下的细分子行业,主要作用在于美化居住环境和提高住宅功能性,在同一住宅生命周期内可发生多次装修行为,使得家装行业具备可持续性的特点,市场空间巨大。中国建筑装饰协会统计数据显示,2020年中国建筑装修行业企业数量为10.6万,呈逐年递减态势,退出市场的企业以低资质小公司为主;但与此同时家装企业集中度极低,龙头企业营收均未过50亿,市占率都低于1%。究其原因,家装行业服务端从早期的施工队、设计工作室,发展至装修公司,期间产生了升级更迭但绝非完全替代。时至今日,传统家装企业数量多且较为分散,区域型特征明显,缺乏统一的标准化施工流程,导致行业集中度较低。


传统家装行业困境
家装流程冗长,区域型垄断特征明显,消费者体验有待提升
家装包含测量、设计、报价、选材、施工、验收等多个环节,流程工期较长,涉及专业知识多,传统家装普遍存在工期不确定、价格不透明、施工工艺不过关等问题。与此同时,家装行业还存在明显的地域性特征,调研结果表明,全国传统家装市场中区域型玩家渗透率高达60-70%;区域型装企深耕本地市场多年带来了一定市场优势,以杭州市场为例,圣都、中博、铭品三家公司的市场占比达到40%。形成此格局的原因主要在于传统家装市场工程属性重,建材和人工偏向就地取材,对本地公司依赖程度较高。


传统家装行业困境
产品和服务形态单一,新时代的消费升级需求无法被满足
传统家装行业早期服务模式以清包和半包为主,装修公司提供的产品和服务较为单一,施工验收标准也不统一,用户往往需要花费大量时间和心力去和装修队与建材商贩沟通、议价,由于缺乏经验和专业知识最终呈现的效果也往往不够理想。随着当今生活节奏加快,越来越多的用户缺乏时间与精力去多方斡旋;调研结果表明,高线级城市用户更加倾向于使用类似爱空间模式的一站式整装服务,清、半包模式随着城市线级的提升,市场占比出现明显下滑。在用户购买力升级和审美水平不断提升的大趋势之下,传统家装的服务模式已经难以满足多变的需求,艾瑞认为未来标准化、专业化的整装服务会成为大多数用户的首选。

互联网带来行业概念冲击
互联网时代带来获客端升级,但施工交付痛点仍待解决
伴随互联网时代的到来及互联网技术的高速发展,家装企业开始运用信息技术进行线上获客,颠覆了传统家装行业以电话推销、地推宣传和媒体投放为主的获客方式。为追逐时代红利和行业风口,大量传统家装企业纷纷开始进行互联网布局。互联网对于传统家装行业的革新体现在前端获客渠道与用户、流程资料的线上化,并未从供应链及执行端进行真正优化,技术手段也没有持续迭代升级,用户体验与传统家装模式并未产生巨大区别,同时大量企业蜂拥入场导致同质化现象严重,马太效应下,大量小企业因经营不善被洗牌出局。

中国家装行业持续迭代升级
模式变革:全方位标准化提升行业效率和用户体验
在传统家装和互联网家装的基础之上,家装行业又进行了一次深度且彻底的模式进阶-以爱空间为例,将家装流程产品化,形成集设计、主辅材甄选、施工、交付于一体的一站式家装服务,通过产品套餐化、材料集采化、管理智能化、营销互联网化及施工标准化,降本增效。解决施工进度不可控、交付品质参差不齐、验收无统一标准等行业痛点,提升用户体验感、增加用户信任度,改善行业口碑,从根本上实现产业端的迭代升级。

中国家装行业持续迭代升级
产业升级:集约化采购+供应链整合+全流程标准化
传统的家装业务的用户体验较差,主要有以下四方面原因:1)用户需要接触的流程环节较多;2)施工工人大多是个体,本身没有统一的业务规范管理,用户自己管理难度大;3)施工中主辅材价格和施工费用不透明并且大部分用材需要用户自己去商议价格,支出不可控;4)最后交付环节中,用户需要和工长、施工工人等多方进行验收,管理难度过高。为了根本解决用户在家装过程中的痛点问题,头部家装企业通过集成化采购、供应链整合和业务流程规范的方式对家装产业进行整体升级。1)通过集约化采购的方式解决了传统家装中间流转环节加价的问题,并降低主辅材的采购成本和用户议价难度;2)通过供应链整合方式提高工程方、建材供应商、施工团队等参与主体间的业务效率,可以实现比传统家装三倍以上的运营效率。

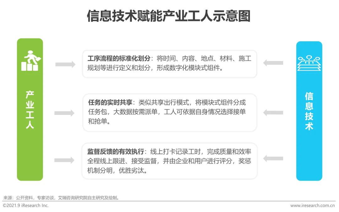
中国家装行业持续迭代升级
产业工人:结合信息技术,推动工人产业化与职业化趋势
传统的施工团队通常由包工头带领散工组成,专业度和纪律性的匮乏导致了施工效率低下、技术不过关等弊病。行业发展过程中产生了工长制,一定程度上增强了纪律性,保证了基础的交付能力,但施工质量与效率低下的问题仍未得到根本解决。职业化产业工人即经过严格的标准化施工体系培训,并通过信息化系统进行规范化管理的工人。旨在从根本上解决行业服务能力弱和交付品质差的痛点,并且帮助工人在劳有所得、收入得到保障的同时获得用户的认可感和尊重感。从工人结构的角度来看,当下装修工人有中老年人居多、男性占比重、农民工为主的特征,产业工人的普及将有利于调动青壮年劳动力的积极性,均衡工人组织结构,从而实现工艺的传承。然而,产业工人渗透率在2020年仅有10%左右,由于前期投入大,收效时间长,许多企业仅采用工长制。从2014年爱空间布局直管工人模式,到2020年12月,公开资料显示爱空间已实现全国在编产业工人6,806人,入职两年以上人数占比46%,为行业带来正面的带头示范效果,有利于进一步推动产业工人的普及。


中国家装行业持续迭代升级
技术创新:数字化程度不断提高,行业进入数智化阶段
家装需求中存量房改造的需求比例逐步提升,并开始成为行业增长的新动力,且新型消费群体相对具有更强的个人消费意识,其家装需求也更为精细,因此通过数字化技术来提升用户的家装服务体验,解决之前由于人工原因带来的“量房不准、设计时间长”等问题。目前行业头部玩家如爱空间、东易日盛等通过3D设计软件和BIM建模软件来深化自身的设计平台能力,通过ERP等企业资源管理系统来提升内部业务联动速度、提高业务链路效率,通过MES系统来实现设计、采购、施工、验收全业务的管控。家装行业整体数字化程度正在快速提升。

中国家装行业持续迭代升级
体验重塑:生活方式的引领者、“家的解决方案”提供商
艾瑞调研数据显示,家装消费者中年轻人群占比超过85%,通过需求侧重点分析可以发现,年轻消费者对于设计风格的多样性和定制化需求更高,这说明家已经升级为生活方式的具象化体现。面对越发重视生活品质的客群,传统家装公司逐个满足消费者的个性化需求的运营逻辑,导致其很难实现规模化扩张。个性化趋势下,头部家装企业通过标准化的产品运营思维,将消费者个性化需求进行调研、汇总、分类,集合成具有共性的家装设计模块,配合推、拉式供应链模式,为消费者提供满足理想生活方式的家装解决方案。



家装行业产业链图谱

家装行业产业链各方利润分布
费用透明化趋势下,拓宽业务布局成为装企提升利润的主要途径
当前,规模化装企普遍采用直采模式来避免代理商和经销商的渠道加价,供应链环节的简化使得下游用户端可减少30-45%的成本。随着人工成本和材料价格的透明度提升,主营硬装的家装企业利润率已经非常固定,整装大家居趋势下,企业只有在产业链路上延伸布局,通过对业务深度的不断挖掘才可获得利润的提升。


上游地产端助力,行业基本面向好
地产黄金十年积累大量住房库存,新旧住宅比例趋于平衡
上世纪90年代末我国房改制度全面推行,房地产行业蓬勃发展,2010年至2020年,我国商品房销售面积除2014年相较2013年出现轻微下降,其余年份均同比增长,十年间积累了大量住房库存,同时近三年来我国年均新开工面积维持在16亿平方米上下。持续韧性的地产建设和地产销售对房地产投资起到一定的带动作用,为家装行业奠定了夯实的产值基础。


后疫情时代互联网巨头入局家装行业
互联网巨头vs家装企业
随着疫情催生出大量家装需求,广阔的家装市场吸引了阿里、京东等互联网巨头纷纷入局,凭借其高效的引流获客能力、资源整合能力以及成熟的平台运营能力,实现“硬装+软装”、“产品+服务”全方位的家装家居一站式解决方案,对家装行业带来了全新冲击,但是通过对比不难发现在供应链整合/一体化、装修专业化程度、用户忠诚度等维度家装企业的优势更加明显。


家装消费需求新特征:消费群体
家装消费群体逐渐年轻化,年轻用户成为主要客户群体
以整装头部企业爱空间为例,26-35岁用户占比达到36.7%,36-45岁用户占比达到31.2%,26-45岁用户占比超过65%,80后、90后逐步成为家装市场的重要消费群体。相比于老一辈的消费观念,新消费群体具有较高的品牌意识,对于整体服务的质量要求更高,更加关注家装公司产品的口碑。艾瑞调研发现,基于改善自身住房状况的年轻用户群体(26岁-45岁)占比达到48.3%,其中,房屋过旧(22.8%)、疫情后想要改善居住环境(18.6%)和自身审美变化(17.5%)是前三个主要因素。


家装消费需求新特征:消费动机
基于艾瑞咨询调研数据,新家装修的家装动机仍然居于家装消费需求产生的主要原因,其占比达到34.2%。但旧房改造(14.6%)、审美变化(10.2%)、扩大家庭收纳(5.4%)等存量房相关的比例已经超过30%,存量房的家装动机逐渐显现。从用户所在城市线级进行比较,出于改善旧房等存量房相关的家装动机的用户在一线城市用户、新一线及二线城市用户、其他线级城市用户的比例依次为65.1%、55.1%和52.2%。不难看出,改善旧有住房的家装动机在高线城市具有更高的渗透率,存量房改造逐步成为一线城市的房屋家装新动能。


家装消费新特征:用户关注因素
产品品质、客户服务和企业品牌形象是用户关注的三大因素
基于艾瑞咨询调研,39.7%的用户关注家装公司所提供的耗材的质量与品牌,38.5%的用户关注售后服务态度及服务质量,关注公司知名度及口碑的用户达到37.4%。而对于性价比的关注因素(占比达到37%)和施工时间(占比达到24.4%)。新家装用户对于价格和时间的需求较弱,更倾向于慢工细活以及整体的装修质量的把控,也更为关注品质和服务。此外,通过比照26-45岁消费群体所看重的因素,该类人群虽同样关注品质、服务和家装企业,但相较于性价比,其更关注交付品质,表明该人群对于生活品质的高追求;且和整体相比,对家装公司可以提供的装修风格的多样性上,该类用户也具有更高的要求。新一代家装用户所关注的方向更加具有个人特色。

家装企业服务新特征:满意与推荐度
消费者满意度与NPS值有较大进步空间,需针对性解决痛点
艾瑞调研数据显示,消费者对于家装行业整体较为满意,但感到非常满意的用户仅占24.3%,同时行业NPS值为到57.8%,客户满意度和忠诚度都尚有较大进步空间。用户选择推荐的原因主要集中在专业度高、设计风格多样和省心;而用户评选不推荐的原因主要为交付品质差、施工反馈不及时和售后服务差。黑猫投诉平台数据显示,业之峰、爱空间、东易日盛等垂直型家装企业投诉量明显少于土巴兔、齐家等平台型装修企业;以投诉处理效率来看,行业平均投诉完成率为56.5%,爱空间凭借高效的售后处理机制使投诉完成率高达94.4%。在调研企业中爱空间在验收质量和执行效率指标上分别获得4.29分和4.32分,均大幅超出行业平均水平。对行业痛点问题突出的解决能力使爱空间整体NPS值达到72.7%,在客户端积累了良好的口碑。



家装企业服务新特征:品牌与品质认知
平台型企业知名度较高,垂直型装企交付品质更具优势
聚焦于品牌知名度和品质认知度的调研数据显示,土巴兔经过多年营销布局在品牌知名度方面高于其他装企;以满分为5分计算,行业整体工期准时和验收质量指标得分均为4.13分,施工标准化得到4.09分,品质认知度仍有提升空间。调研企业中,爱空间在工期准时、施工标准化和验收质量等指标上均最受消费者好评,有望通过口碑效应进一步提升品牌知名度。

家装行业市场规模
家装行业空间广阔增速平稳,标准化渗透率不断提升
中国家装行业基数大,发展较为稳定,2020年行业市场规模达26,163亿,同比增长12.4%,随着存量需求的不断释放和全装配政策的激励,2025年家装行业市场规模预计将达到37,817亿。自2014年以来,以产品、交付、服务标准化为核心的一站式,运用标准化模式的企业在2015年仅有10%,随着竞争格局加剧于2020年提升至45%,并在2025年有望达到60%,标准化整装市场发展前景广阔。


中国家装行业典型代表企业基本信息
家装行业业务模式多元并进、竞争优势各具特色

中国家装行业典型代表企业数字化水平分析(1/2)
行业整体数字化水平不断深化,龙头企业积极布局
家装企业数字化水平可由低到高划分为5个等级,初级前端信息线上化随着技术应用的不断成熟已在行业端普及,艾瑞认为只有当企业数字化能力达到L5水平才从真正实现数据链对业务链的全环节有效赋能。

中国家装行业典型代表企业数字化水平分析(2/2)
代表企业通过数字化深度布局形成数据+服务闭环
如前文所提,达到L5-数字化全链路流通意味着企业真正做到了数据与服务闭环相结合。爱空间凭借强大的IT团队和大量研发投入,以“点-线-面”的方式不断进行技术升级及改造,在营销、设计、供应链、施工和售后各节点布局数字化产品,并通过自研“魔盒”系统将所有数据环节串联、紧跟业务流程,率先实现数字化对业务链全流程赋能升级。

中国家装行业代表企业全流程核心数据
行业全流程能力有待提高,垂类企业表现优异起到示范作用
通过对商品品质、个性化体现、执行效率、验收质量、售后服务及用户满意度等全流程核心指标的比对,艾瑞调研数据显示家装行业整体综合评分为4.1,尚有较大进步空间。代表企业中,垂直类家装企业对全流程能力的品质把控普遍高于平台类家装企业。东易日盛在个性化体现、售后服务效率和验收标准及质量等方面的能力受到用户认可;爱空间在商品品质、验收质量、执行效率和用户满意度维度在所有调研家装企业中占有优势。


中国家装行业代表企业用户分布对比
家装行业用户年轻化趋势明显,把握年轻态客群成为装企未来业务主要布局方向
调研数据显示家装行业整体用户群体呈年轻态分布,26-35岁年轻用户占比最高,同时,36-45岁中年用户的家装需求也为行业提供了坚固的收入支撑。代表企业中,东易日盛通过整装子品牌布局,客群中年轻用户占比很高;业之峰与土巴兔则中年用户占比相对较高;爱空间着力布局年轻客群使其用户年轻化趋势明显,同时因品质过硬也受到中年用户的认可。艾瑞认为随着新生代人群消费能力的不断提升,年轻化消费者会成为未来装企提升营收规模的主要驱动因素,对年轻化群体的家装需求的满足将会是未来装企核心竞争力的一项重要考量指标。



整装趋势推动全产业链一体化发展
促使供应链上下游优质资源系统进行整合
标准化服务体系的建立和用户对个性化定制的需求驱使家装行业上下游优质资源的整合,环节服务商逐渐向全产业链进行拓展。针对行业三类主要典型玩家,传统装企由硬装向下游扩张,转型为“装修+零售”型企业;连锁卖场由软装向上游扩张,转型为“零售+装修”型企业;定制类企业则同时向上下游进行纵向扩张,并与装企进行战略合作,转型为全屋解决方案提供商。艾瑞认为随着未来整装趋势的不断发展,行业主要玩家均将通过资源整合来实现效率最大化和用户体验优化。

围绕理想生活方式打造全生命周期闭环
从需求匹配到售后服务,提供全套“家的解决方案”
作为家装市场的新消费人群, 90后、00后对“家”和“装修”的理解及追求也在不断向体验感和个性化转变,家装企业应聚焦用户的新时代新需求,以用户体验为导向,打造包括“需求匹配及决策生成-个性化生活方案定制-线下门店/展厅体验-全流程家装服务及居家产品购置-售后会员服务体系构建”在内的全生命周期闭环,为用户提供符合其生活方式及精神需求的全套“家的解决方案”,从而真正俘获用户心智,实现用户转化及留存。

低线城市增量市场需求持续释放
随着高线城市转为存量驱动市场,低线城市成未来增量市场突破点
针对高线城市土地资源有限、人口压力大等问题,国家出台一系列房地产调控政策,新房装修市场空间也因此逐渐收窄,但是旧房改造市场仍有较大发展潜力。近期颁布的鼓励三胎政策进一步推动了消费者居住功能升级的需求,艾瑞相信对相应客群提供有针对性的精细化设计方案会是未来旧房改造市场的关注重点。三线及以下城市受政策激励和城市发展需要,新楼盘开发仍在不断增加,因此新房装修市场会逐渐向低线级城市发展,但是由于低线城市的家装企业大部分尚未建立标准化的供应链和服务链体系,因此对于这类家装企业,应当加快标准化进程,练好扎实的“基本功”,以应对渠道下沉。

家装后市场业务场景拓展
装企应向社区增值服务迈进,充分满足家装后市场需求



(点击图片即可获取原文?)


?点击阅读原文
免费查看及下载49页PDF高清完整版报告





