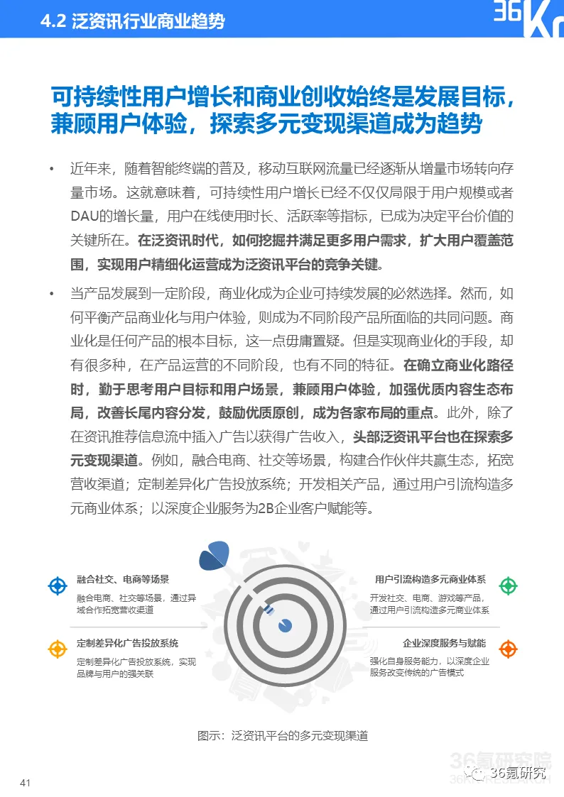
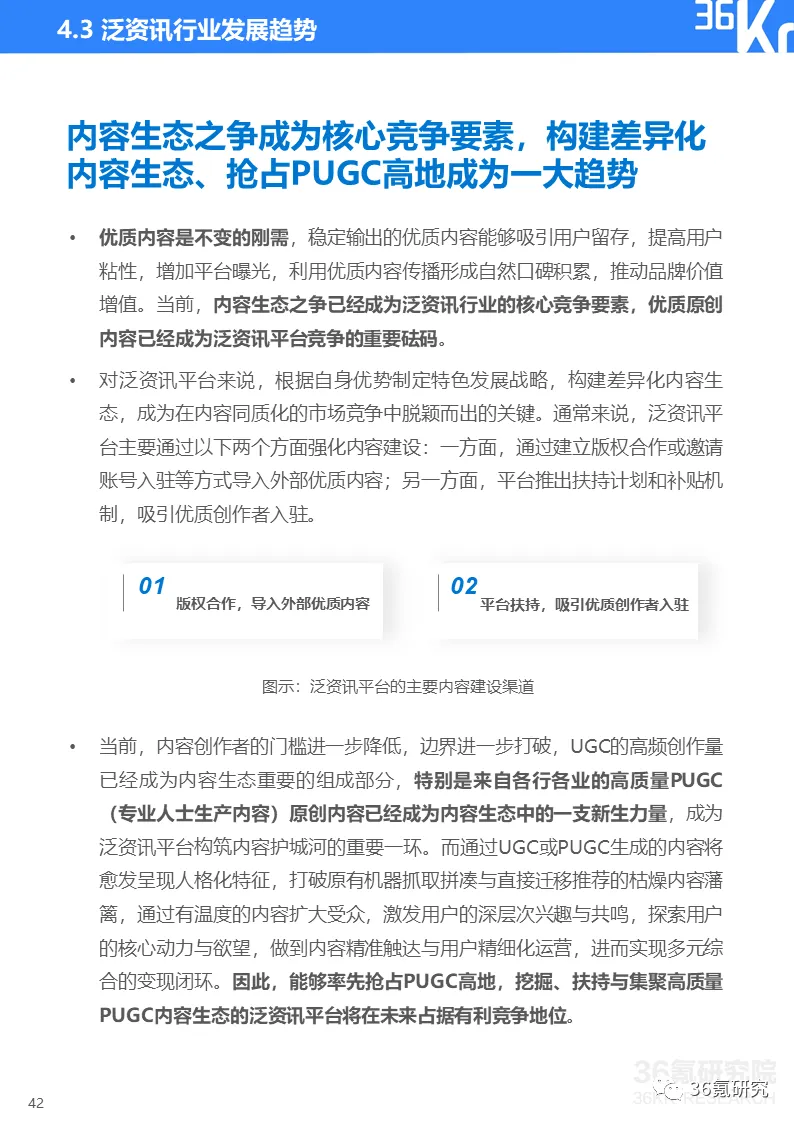
2020年中国泛资讯行业研究报告 | 36氪研究院
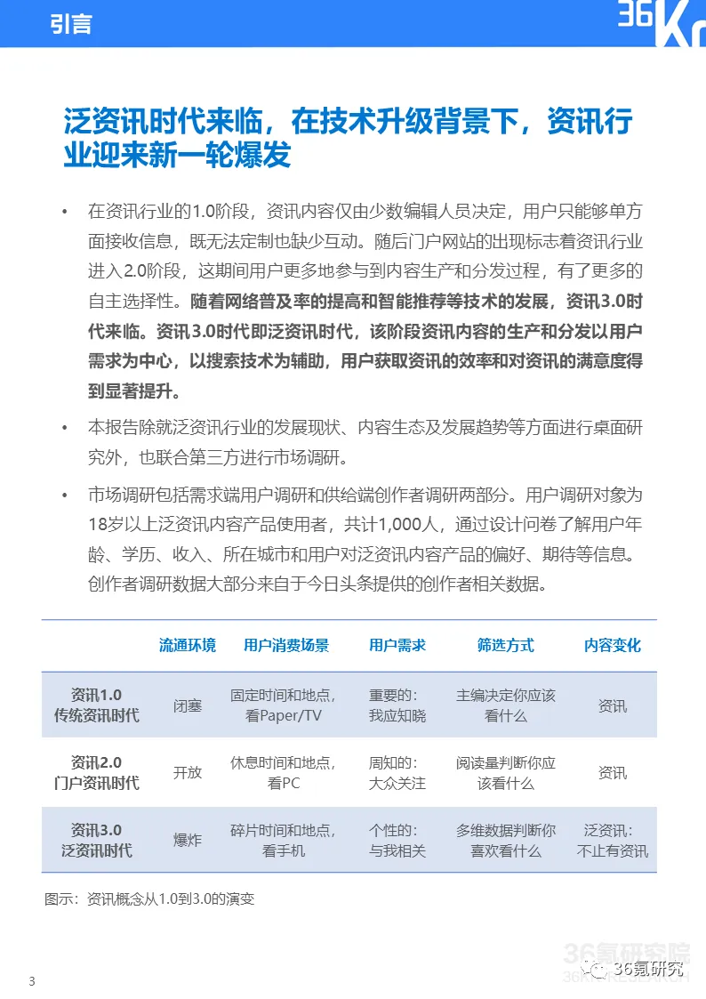
随着网络普及率提高和智能推荐等技术的发展,资讯行业已经进入3.0时代,即泛资讯时代。根据36氪研究院定义,泛资讯是对资讯边界的进一步扩展与延伸,泛指可以被用户在短期内获取和使用的全部信息,即你看到的、与你相关的谈资,都可以被称为泛资讯。例如,今日头条的头条热榜、抖音的生活类短视频、知乎的社区问答、朋友圈的新动态等均属于泛资讯范畴。在泛资讯时代,用户信息接收方式和资讯内容生成方式均呈现去中心化特征,跨媒介传播成为常态。同时,用户对信息的诉求已不仅仅是简单的清单式被动阅读,而是逐渐趋于“兴趣”和“相关”。近年来,随着智能终端的普及,移动互联网流量红利天花板已现,泛资讯行业也随之进入用户的存量市场,时长的增量市场。一方面,泛资讯行业市场竞争激烈,行业梯队划分明显,流量向头部聚集。其中,头部泛资讯产品以DAU超过1亿的微信、微博、今日头条、抖音等为代表。另一方面,除MAU和DAU之外,用户在线使用时长、用户活跃度和用户粘性等成为当前泛资讯平台竞争的重点。在激烈的市场竞争中,能够顺应用户需求和市场变化趋势,具有较强环境应变能力的泛资讯平台无疑具有更强的生命力。内容之争定输赢,视频形式全面爆发,PUGC蓝海有待挖掘优质内容是不变的刚需,也是泛资讯平台获取人们注意力,实现流量收集、分发与变现的核心竞争力。当前,内容生态之争已经成为泛资讯行业的核心竞争要素,优质原创内容已经成为泛资讯平台竞争的重要砝码。视频内容以强代入感、丰富的表现力和真实的内容呈现获得用户青睐,成为用户获取信息的主要方式。高质量PUGC(专业人士生产内容)原创内容已经成为内容生态中的新生力量,成为泛资讯平台构筑内容护城河的重要一环。• 泛资讯时代,用户和创作者分别有哪些新的需求与变化更多精彩内容,详见《2020年中国泛资讯行业研究报告》,点击文末阅读原文,提取码:pif9

点击阅读原文获取《2020年中国泛资讯行业研究报告》,提取码:pif9