

来源|36氪研究 (ID:kr_research)
封面来源|拍信图库
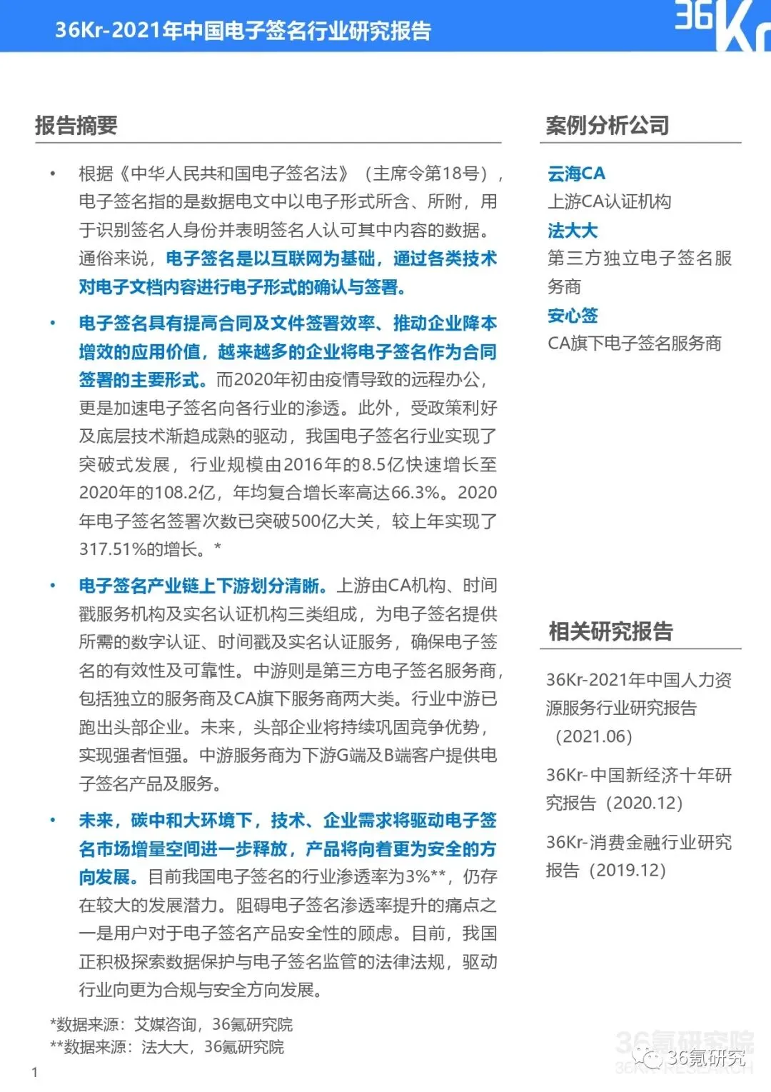
电子签名是什么?
实现可靠电子签名的条件有哪些?
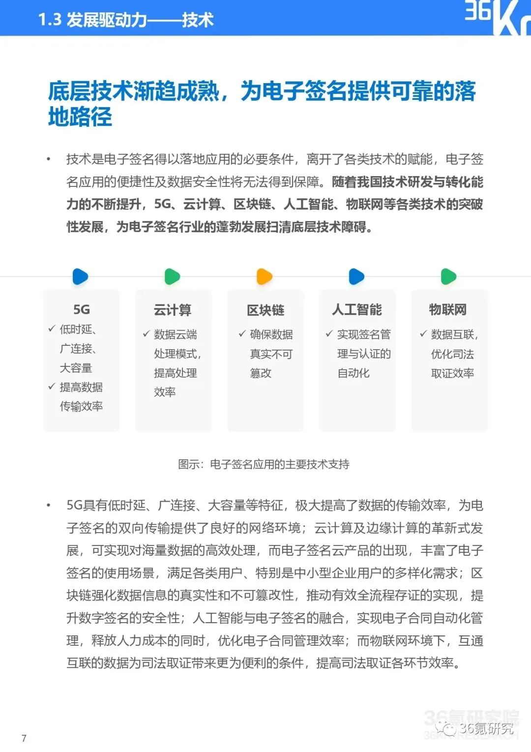
哪些要素推动了我国电子签名行业发展?
我国电子签名行业市场空间及发展潜力如何?
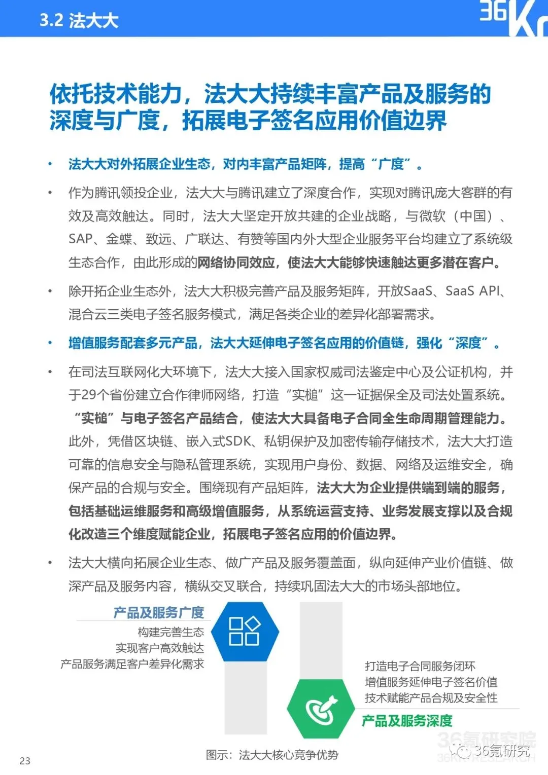
电子签名行业上下游如何划分,竞争态势如何?
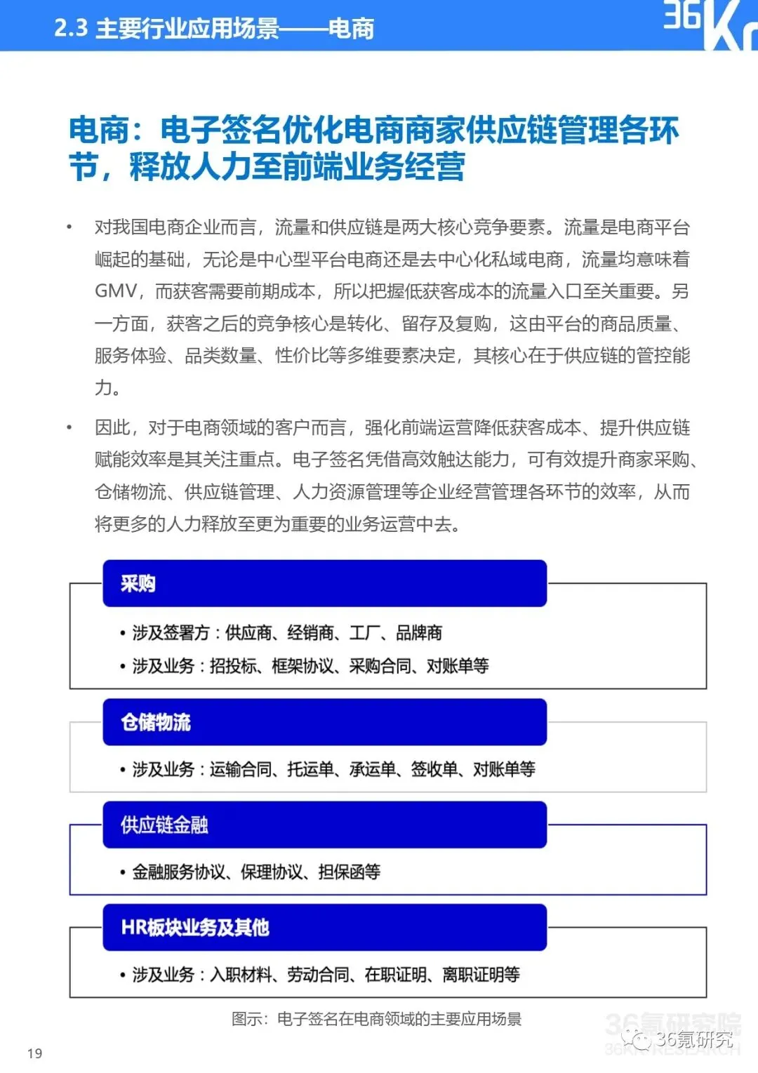
电子签名的行业应用现状如何?
我国电子签名行业有望呈现怎样的发展态势?




































来源|36氪研究 (ID:kr_research)
封面来源|拍信图库
电子签名是什么?
实现可靠电子签名的条件有哪些?
哪些要素推动了我国电子签名行业发展?
我国电子签名行业市场空间及发展潜力如何?
电子签名行业上下游如何划分,竞争态势如何?
电子签名的行业应用现状如何?
我国电子签名行业有望呈现怎样的发展态势?

































