

来源|36氪研究(ID:kr_research)
自动驾驶技术成为汽车产业发展新变量,主机厂、出行平台以及科技公司纷纷抢滩自动驾驶赛道。从实际商业化进程来看,自动驾驶落地方案不断完善,万亿级市场空间正在打开,“单车智能+车路协同”成为发展新风向。

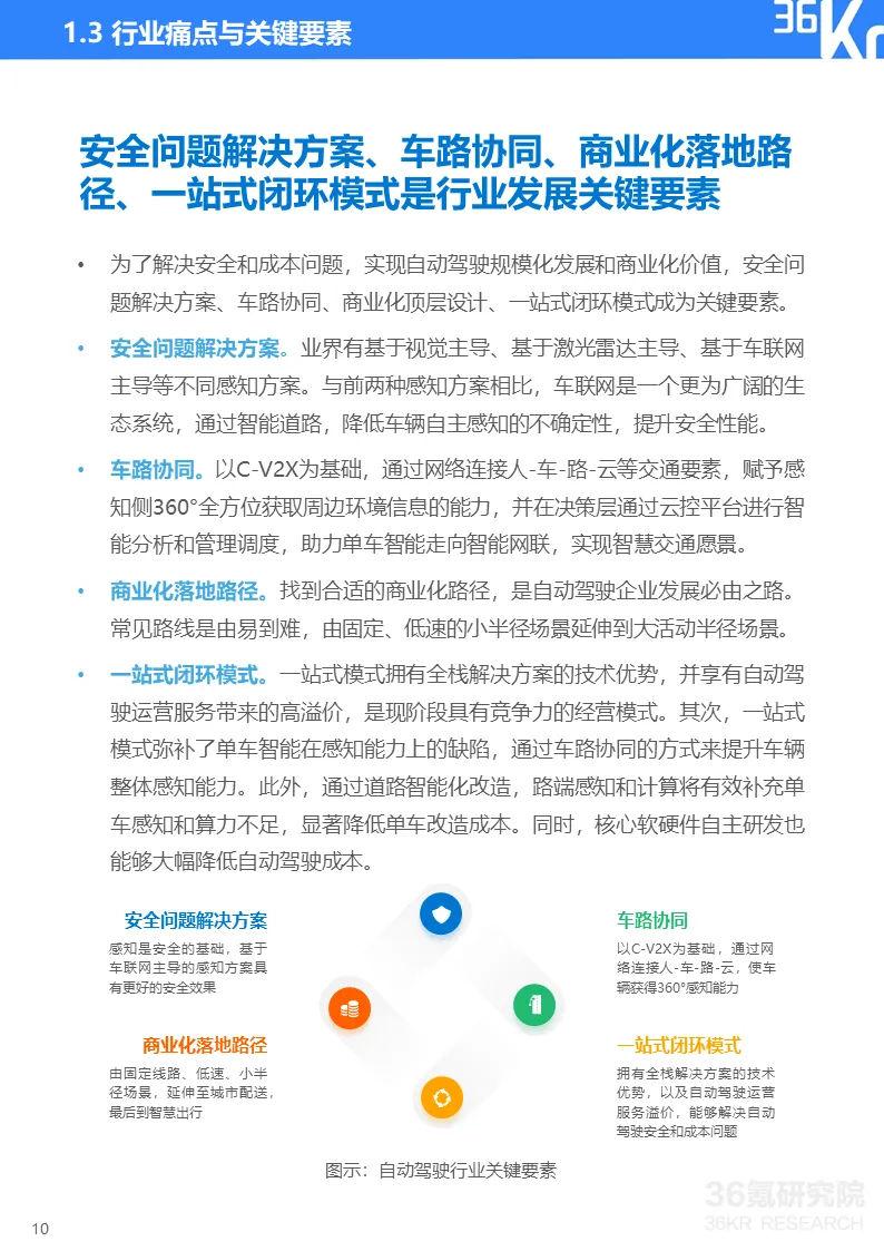
全栈解决方案拥有更好的性能和更强的可控性,一站式解决方案形成经营闭环,护城河更深
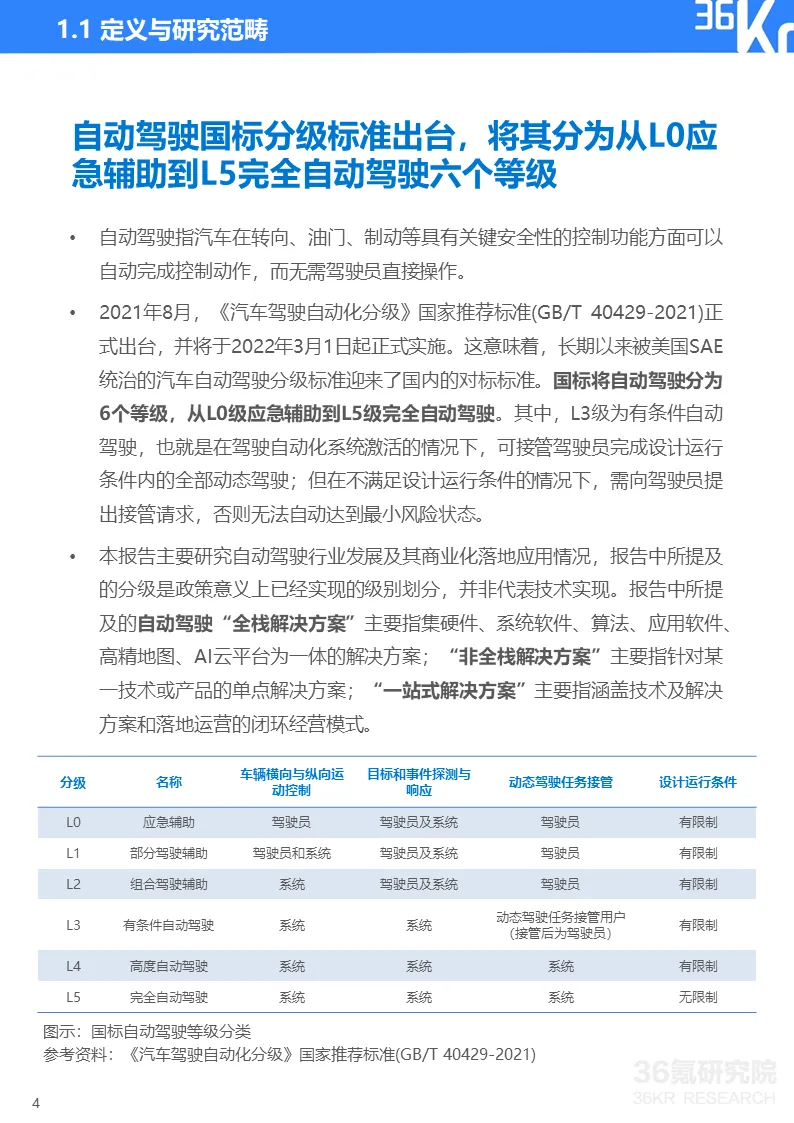
自动驾驶涵盖多种解决方案。非全栈解决方案主要针对单独的技术或产品提供服务;全栈解决方案需要全部掌握自动驾驶领域最核心最关键的技术,从数据获取、底层算力、软硬件开发等层面形成闭环,实现车端、路端、云端融合一体化发展,拥有更好的性能和更强的可控性。一站式解决方案除了具备全栈解决方案的技术优势外,还能够提供前中后端一体化的运营服务,构建一站式大生态,打造更深的护城河。
(图示:自动驾驶一站式解决方案)
自动驾驶行业市场参与者众多,全栈解决方案提供商拥有更强的市场竞争力
自动驾驶行业主要有通讯设备厂商、传统车企、造车新势力、互联网/科技公司、单车智能公司、全栈能力公司等市场玩家。当前市场竞争格局未定,但是已有头部企业产生,且不同经营路线的梯队间差异日渐明显,一站式解决方案提供商拥有更强的市场竞争力。
(图示:自动驾驶行业主要市场玩家)

自动驾驶备受资本青睐,资本向头部项目集中
2021年我国自动驾驶行业投资热度较高,整车、自动驾驶解决方案、芯片和雷达等核心硬件、Robotaxi成为热门赛道。行业二八效应明显,头部企业持续获得资本支持。
图示:2021年1月至2022年1月自动驾驶领域主要融资事件(按企业估值高低排序)

我国自动驾驶行业发展快速,未来城市级智慧交通市场空间广阔
在政策、技术、市场需求以及资本等多方因素推动下,我国自动驾驶行业发展快速,场景应用和商业化落地成为自动驾驶供应商关键发力点。未来城市级智慧交通将连接交通参与者、载运工具、基础设施和运行环境,实现基于强计算、全感知、全融合的全链路综合交通服务与决策体系,将拥有比单个落地场景更加广阔的市场空间。
随着车端、路端、云端智能布局持续完善,以及自动驾驶渗透率提升和市场机制的形成,加之产业链愈发成熟,预计2030年中国智慧交通市场规模将达到10.6万亿元。
图示:2020-2030年中国智慧交通市场规模预测(单位:亿元)
本报告就如下重点问题进行研究:
• 自动驾驶行业的发展现状如何?目前整体处于哪一发展阶段?
• 自动驾驶行业的发展痛点是什么?关键竞争要素有哪些?
• 自动驾驶行业主要有哪些市场参与者?
• 自动驾驶行业哪些细分领域受到资本青睐?有哪些值得关注的高成长潜力玩家?
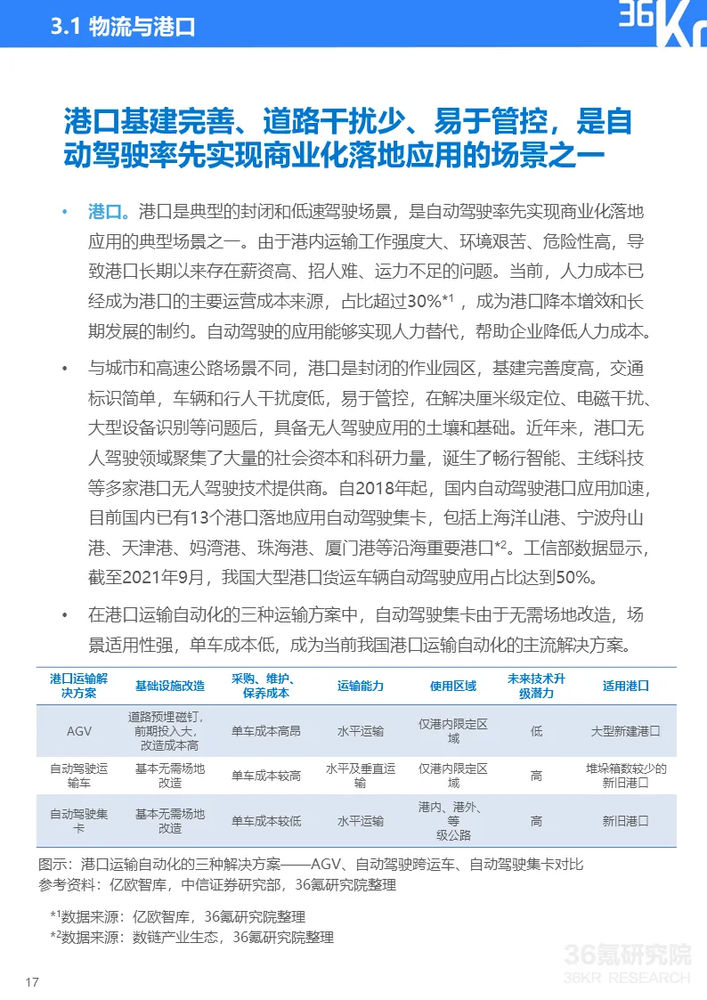
• 自动驾驶在不同场景(物流与港口、Robotaxi、智慧交通)的商业化落地应用情况如何?
• 未来自动驾驶行业将有怎样的发展趋势?
更多精彩内容,请关注“36氪研究”微信公众号。如想获取《2021-2022年中国自动驾驶行业研究报告》,点击文章底部【阅读原文】,提取码:sdd6,或在36氪研究院微信公众号上回复“自动驾驶”获取下载链接。










































