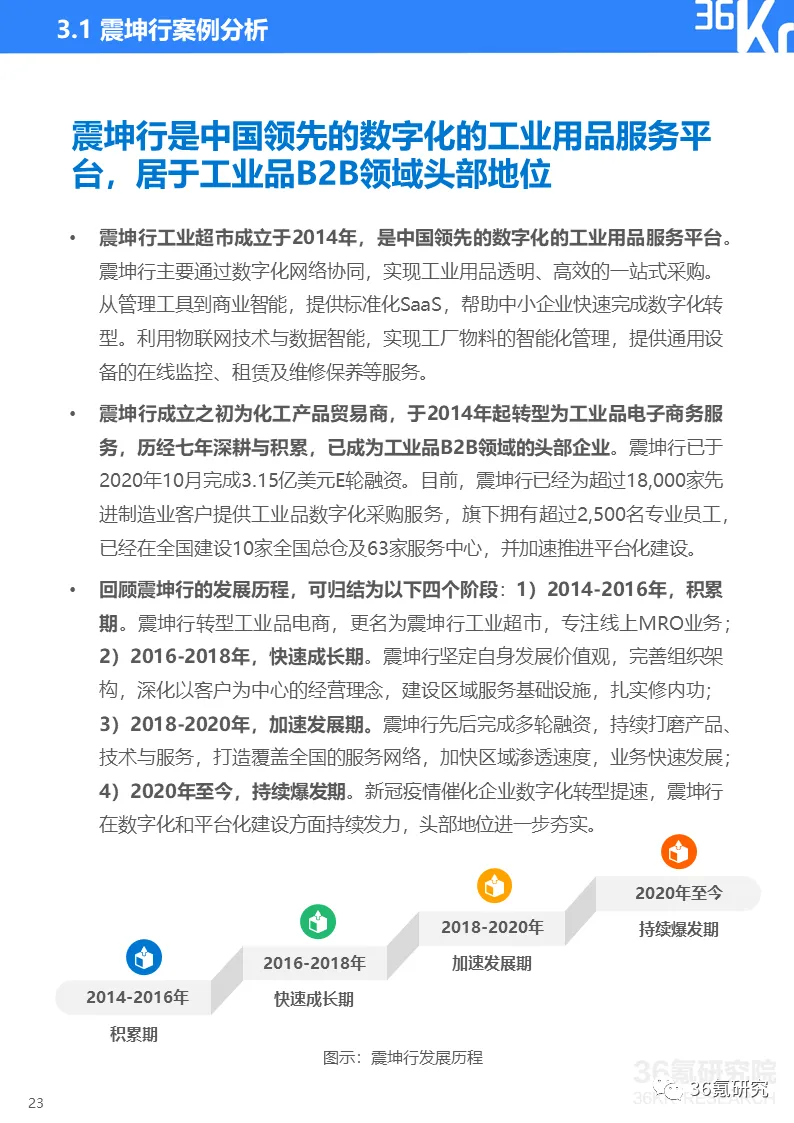
2020年中国工业品B2B行业研究报告 | 36氪研究院

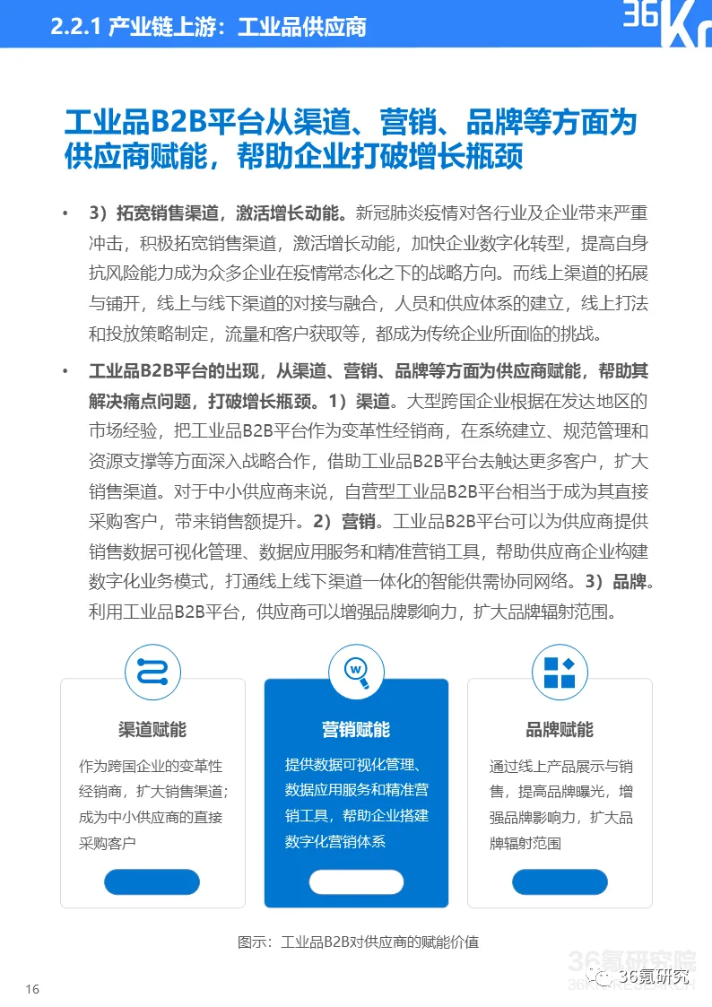
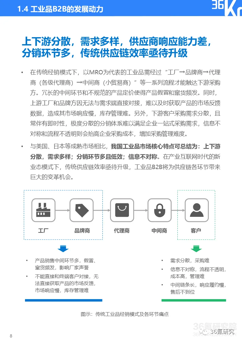
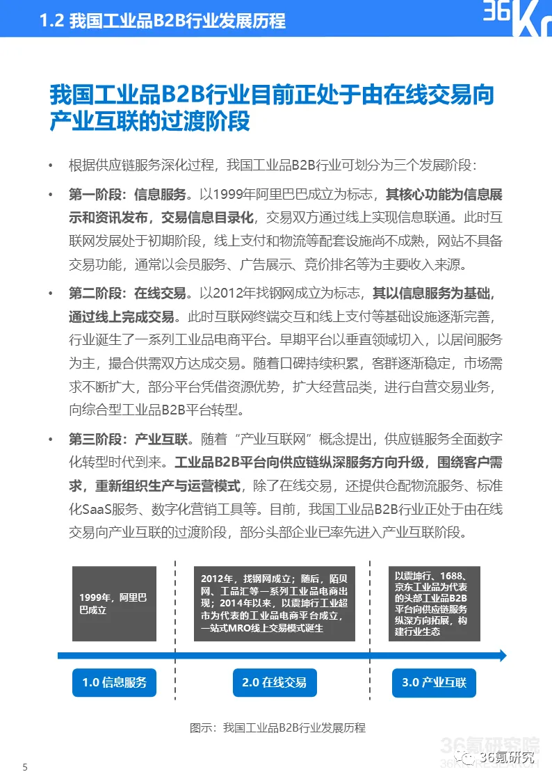
2018年以来,随着2C端互联网流量红利消失,2B端产业互联网迎来发展春天。作为B2B领域的核心赛道,工业品B2B行业拥有万亿级市场规模。虽然市场参与者众多,竞争格局未定,但行业发展二八效应明显,已有以震坤行、京东工业品、阿里巴巴1688等为代表的第一梯队头部企业产生。2020年,行业头部玩家实力凸显,震坤行和京东工业品等持续获得资本支持,大额融资频现,业务得到快速发展的同时,对整个市场格局变化也带来深远影响。长期以来,我国以MRO为代表的工业品市场存在上下游分散,需求多样,供应商响应能力差,分销环节多等痛点,传统供应链效率亟待升级。在企业数字化转型的大背景下,用数字化手段提高采购效率,成为企业的共同需求,工业品B2B则成为助力企业实现工业品采购数字化的重要路径之一。工业品B2B是指企业与企业之间通过互联网实现工业品领域的信息交换与传递、产品经营与交易,以及其他围绕工业品供应链进行的数字化业务与活动。当前,我国工业品B2B行业正处于由在线交易向产业互联转型的过渡阶段。部分工业品B2B头部平台通过加强数字化能力,深度赋能产业链上下游,已经率先进入产业互联阶段。工业品B2B的价值主要体现在对产业链上下游的赋能作用对于产业链上游的供应商企业来说,主要存在信息不对称,对市场变化反应滞后;行业不规范,难以标准化;销售渠道受阻,增长动能亟待激活等痛点。工业品B2B平台的出现,可以从渠道、营销、品牌等方面为供应商赋能,帮助其解决痛点问题,打破增长瓶颈。
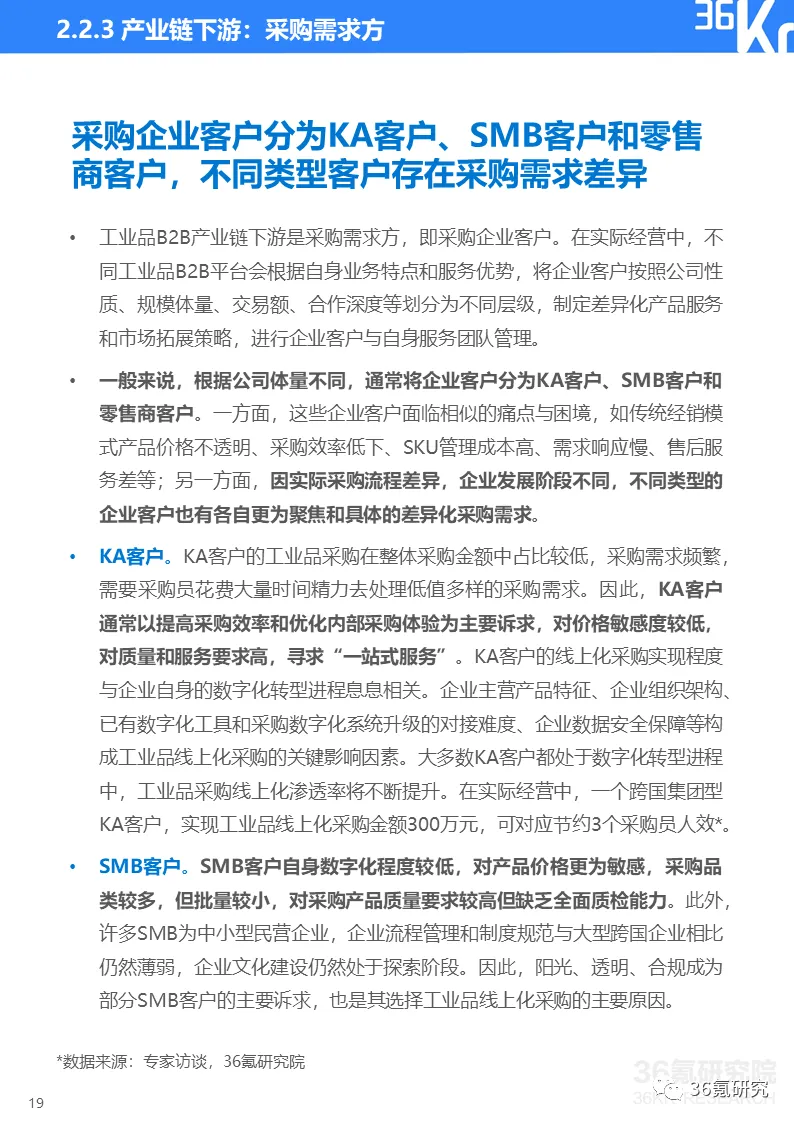
图示:工业品B2B对供应商的赋能价值对于产业链下游的采购企业来说,主要面临产品价格不透明、采购效率低下、SKU管理成本高、需求响应慢等工业品采购痛点。工业品B2B的价值主要体现在采购赋能、售后赋能、数字化赋能、金融赋能四个方面。
图示:工业品B2B对采购企业的赋能价值工业品B2B市场前景广阔,市场参与者众多,已有头部企业产生根据36氪研究院测算,2018年中国工业品B2B市场规模约为1,220亿元,线上渗透率约为1%。未来五年工业品B2B市场规模将持续增长,年复合增长率约为53.1%。预计到2023年市场规模将达万亿元,渗透率有望持续提升,市场前景广阔。工业品B2B行业市场参与者众多,虽然行业竞争格局未定,但已有以震坤行、京东工业品、阿里巴巴1688等为代表的第一梯队头部企业产生,且不同梯队间平台交易额已逐步拉开差距。工业品B2B在发展过程中,围绕工业品交易,为上下游提供交易平台和采销解决方案的同时,也在不断丰富其服务内容。一方面,以数字化采购为核心,叠加仓储、物流、金融等配套基础设施服务,为上下游深度赋能,探索产业链增值机会。另一方面,打造平台型、生态型组织,引入更多第三方合作伙伴,进行规模扩张,提升商业价值。· 怎样理解工业品B2B?工业品B2B行业历经怎样的发展过程?· 工业品B2B行业的市场现状如何,有怎样的发展趋势?· 工业品B2B行业的产业链是怎样的,核心环节是什么?· 工业品B2B平台主要有哪些经营模式?哪种模式更具优势?更多精彩内容,详见《2020年中国工业品B2B行业研究报告》,点击文章底部【阅读原文】,提取码:3end


更多精彩内容,详见《2020年中国工业品B2B行业研究报告》,
点击阅读原文,提取码:3end