
行业主要上市公司:上海新阳、飞扬科技(873565)等。
本文核心数据:中国粉末涂料行业融资整体情况;中国粉末涂料行业投融资单笔融资情况
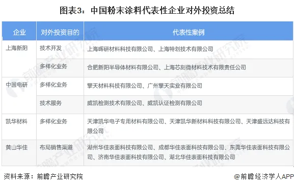
1、代表性企业对外投资情况主要为多样化业务
从中国粉末涂料代表性企业的对外投资来看,粉末涂料企业对外投资的企业数量较多,多以设立子公司经营地区业务,同时顺应时代发展新趋势,开拓包装设计服务及智能包装技术服务等。



从几家代表性企业的对外投资来看,上海新阳、中国电研、凯华材料等均布局多样化业务,如设立公司经营新材料生产及制造等。

2、粉末涂料行业投融资事件主要为战略融资
中国粉末涂料行业投融资事件主要集中在战略融资,其中获取融资的企业从事的业务主要是粉末涂料生产制造企业以及用以生产粉末涂料的环氧树脂、聚酯树脂等材料的制造商。


从中国粉末涂料行业代表性企业投融资事件轮次分布情况来看,大多数企业通过战融资或IPO形式获取融资。在已统计到的粉末涂料企业融资事件中,战略融资事件数量占比约50%,IPO事件数量占比约30%。

3、粉末涂料投资厂房及生产线情况
近年,粉末涂料行业紧跟化工行业潮流,投资、重组与收购不断。随着全球对于粉末涂料行业环保标准不断提高,监管日益严格,也使得全球粉末涂料企业在市场和技术上的竞争更加,同时也加速企业之间的整合。从行业内主要投资事件来看,行业内各企业均扩张自身在粉末涂料领域的生产线。


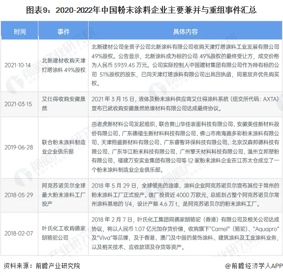
4、粉末涂料企业兼并重组情况
中国粉末涂料行业兼并重组主要是中游企业为扩大生产规模或者完善产品布局。粉末涂料行业属于涂料整体市场的细分领域之一,涉及到的应用领域较广,部分涂料生产商为扩大产品类型布局,会选择兼并其他粉末涂料细分领域的涂料企业。

5、粉末涂料行业投融资及兼并重组总结

来源:前瞻产业研究院


本文部分内容来源于网络。为行业传递更多信息,并不代表本平台赞同其观点和对其真实性负责。如涉及作品内容、版权和其它问题,请在30日内与我们联系,我们将在第一时间删除内容!
文章版权归原作者所有,内容为作者个人观点。本平台只提供参考并不构成任何投资及应用建议。转载者稿件来源请标明“趣涂料”,违者本网将依法追究。趣涂料拥有对此声明的最终解释权。
欢迎加入趣涂料微信社群
行业群:原材料、涂料企业、喷涂企业、设备企业
资源群:设备采购、人才招聘
欲加入更多群,扫码加入

往期回顾
2022年粉末涂料品牌30强榜单出炉!涂装、喷涂等涉涂装工序企业必看
划时代变革!第一条集装箱整箱全自动粉末涂装生产试验线公开亮相

我知道你在看哟




