推广 热搜: 采购方式  甲带  滤芯  气动隔膜泵  减速机  减速机型号  履带  带式称重给煤机  链式给煤机  无级变速机 

AIGC干货报告:2023年AIGC行业调研报告(附下载,70页)

   日期:2026-01-01 18:02:30     来源:网络整理    作者:本站编辑    评论:0    
AIGC干货报告:2023年AIGC行业调研报告(附下载,70页)

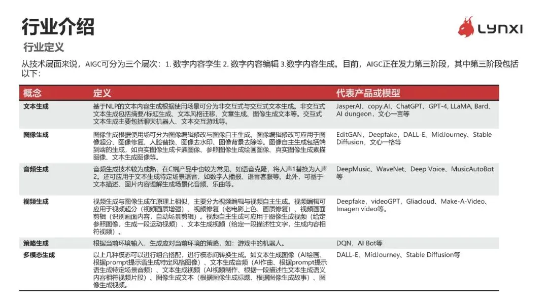
近年来,学术界在大规模深度神经网络、多模态人工智能方面的探索表明大模型具备易扩展性,能够实现跨模态的知识沉淀。去年亮相的Stable Diffusion以及ChatGPT成功商业化也证明了以大模型为基础模型,通过对基础大模型进行业务封装可以较好满足多个行业需求。 本次调研旨在使大家对AIGC行业建立一定了解。政策方面,国外/国内政府对该行业既有扶持也有监管。目前AIGC主要应用在桌面办公,电商,游戏娱乐与影视行业,计算任务主要围绕图片和文本生成展开。虽计算任务相较传统判别模型有一定挑战性,但巨大的市场潜力也吸引了全球AI芯片厂商的目光。 本报告将从市场和技术路径两方面对隐私计算行业展开分析。

专知便捷查看

便捷下载,请关注专知公众号(点击上方蓝色专知关注)

  • 后台回复或发消息“AG70” 就可以获取《AIGC干货报告:2023年AIGC行业调研报告(附下载,70页)》专知下载链接

专知,专业可信的人工智能知识分发,让认知协作更快更好!欢迎注册登录专知www.zhuanzhi.ai,获取100000+AI(AI与军事、医药、公安等)主题干货知识资料!
欢迎微信扫一扫加入专知人工智能知识星球群,获取最新AI专业干货知识教程资料和与专家交流咨询
点击“阅读原文”,了解使用专知,查看获取100000+AI主题知识资料
 
打赏
 
更多>同类资讯
0相关评论

推荐图文
推荐资讯
点击排行
网站首页  |  关于我们  |  联系方式  |  使用协议  |  版权隐私  |  网站地图  |  排名推广  |  广告服务  |  积分换礼  |  网站留言  |  RSS订阅  |  违规举报  |  皖ICP备20008326号-18
Powered By DESTOON