
在注册制全面推行和军民融合深度发展的大背景下,越来越多的军工企业选择了上市之路。但由于军工企业自身业务的特殊性,在IPO审核监管中,监管部门往往会重点关注与军工行业相关的特定问题。
本文将从军工企业涉密信息披露审查的角度出发,总结法律法规,并结合相关案例进行分析。
相关法律法规
信息披露的真实、准确、完整是监管部门对IPO申报企业及其申报文件最核心的要求。但军工企业大多与国防安全密切相关,可能直接或间接涉及国家秘密或国家安全信息,所以军工企业在开展涉军业务及对外披露信息时受到比较严格的监管与限制。针对军工企业的涉密信息审查方面,可供参考的法律法规如下:



各板块规定如下:



规则适用主体
根据上述法律法规可以总结出,军工企业根据取得的不同资质,涉密信息审查存在以下两种情况:
1、取得武器装备科研生产许可的企业,在申请办理军工事项审查时,一并申请国防科工局对涉密信息进行审查认定,由国防科工局出具相应的审查认定文件。
2、未取得武器装备科研生产许可的企业,如需要申请涉密信息豁免披露的,则一般由省级国防科技工业办公室或保密局进行审核和认定。

IPO相关案例
(一)已取得武器装备科研生产许可证的企业
涉及流程:由国防科工局进行涉密信息披露审查(信息披露豁免),并出具涉密信息认定披露。
北京xx空间信息股份有限公司(科创板)
证监会问询:
申报材料中因公司拟披露部分信息中包含国家秘密和涉军秘密,对部分客户/供应商、重大合同信息等通过代号形式进行披露,但未严格按照要求出具核查意见。同时,招股说明书风险提示部分提示“豁免披露部分信息可能影响投资者对公司价值判断的风险”。
请发行人及相关中介机构按照《上海证券交易所科创板股票发行上市审核问答》第16问的要求,说明信息披露豁免的理由和依据是否充分,并按要求重新提交相关专项报告。
发行人说明:
首次申报时发行人及相关中介机构已向贵所提交信息豁免披露申请及核查意见,现针对《上海证券交易所科创板股票发行上市审核问答》第16问的要求重新提交相关申请及专项报告,并进行说明如下:
(一)发行人信息披露豁免的内容根据《招股说明书(申报稿)》,发行人申报文件中信息披露豁免内容主要包括:
1、业务资质根据《招股说明书(申报稿)》及发行人说明,吉威数源部分业务涉及特种行业业务,根据《武器装备科研生产许可管理条例》《武器装备科研生产许可实施办法》《中国人民解放军装备承制单位资格审查管理规定》等相关规定,吉威数源已取得相关特种行业业务资质。
(二)是否符合《上海证券交易所科创板股票发行上市审核问答》第16问的要求
1、豁免披露信息认定的依据
发行人持有军工行业相关准入资质证书,属于《涉军企事业单位改制重组上市及上市后资本运作军工事项审查工作管理暂行办法》(科工计[2016]209 号)所称的涉军企事业单位。根据《军工企业对外融资特殊财务信息披露管理暂行办法》(科工财审[2008]702号)等相关规定,军工企业涉密信息应采取脱密处理的方式进行披露,部分无法进行脱密处理或者进行脱密处理后仍存在泄密风险的信息,军工企业应当取得国防科工主管部门的豁免披露批复。
同时,因发行人已取得相关特种行业资质,根据《涉军企事业单位改制重组上市及上市后资本运作军工事项审查工作管理暂行办法[2016]209号文》相关规定,应就本次发行上市向国家国防科技工业局履行军工审查申报,并在通过军工事项审查后办理涉密信息披露审查,针对涉及国家秘密的对外披露事项需向国家国防科技工业局申请信息披露豁免。2021年6月,国家国防科技工业局下发《国防科工局关于北京吉威数源信息技术有限公司母公司首次公开发行上市涉及军工事项审查的意见》(科工计[2021]625 号),原则同意发行人首次公开发行股票并上市。
2021年7月,国家国防科技工业局下发《关于北京吉威数源信息技术有限公司母公司上市特殊财务信息豁免披露有关事项的批复》(科工财审[2021]665 号),同意发行人对相关特种行业资质、优惠政策等豁免披露,对部分军工项目合同、涉及供应商及客户名称等信息脱密后披露。
综上,发行人已按照相关法律规定就本次发行上市取得了军工事项审查和信息披露豁免批复。
贵州xx风光半导体股份有限公司(科创板)
证监会问询:
请发行人说明:公司是否取得国家主管部门关于发行人申请豁免披露的信息为涉密信息的认定文件,结合信息披露豁免申请的结论性意见,分析豁免披露部分信息是否可能影响投资者对公司价值的判断,如否,请删除相关风险提示。
发行人说明:
2021年11月,发行人已取得国家国防科技工业局出具的《国防科工局关于贵州振华风光半导体股份有限公司上市特殊财务信息豁免披露有关事项的批复》(以下简称“豁免批复”)。发行人及相关中介机构已依照此文件,向交易所提交了《信息豁免披露申请》,并对《招股说明书》等申报文件中相关信息进行了豁免披露或脱密处理。国防科工局出具的申请豁免批复为涉密文件,密级为秘密级,无法通过公开渠道传阅。
本次公开发行信息披露文件已按照702号文及其他保密相关法律法规的要求进行编制,同时发行人就相关涉密信息的脱密处理方式和豁免披露事宜已取得国家国防科技工业局的确认,其对发行人相关涉密信息处理方式无异议,因此,发行人对相关信息的脱密处理程序及其经过脱密处理后披露信息合法合规,不存在泄漏国家秘密的风险。在保守国家秘密的前提下,发行人按照《招股说明书准则》的要求,真实、准确、完整地披露了相关信息,豁免披露后的信息不影响投资者的决策判断。
综上,豁免披露部分信息不会影响投资者对公司价值的判断,发行人已在《招股说明书》删除相关风险提示内容。
(二)未取得武器装备科研生产许可证,由国防科工局对涉密信息进行审查的企业
涉及流程:未取得武器装备科研生产许可证的企业,无需按照《涉军企事业单位改制重组上市及上市后资本运作军工事项审查工作管理暂行办法》履行上市军工事项审批以及特殊财务信息豁免披露等程序。但实务中仍有部分企业取得了国防科工局涉密信息审查批复。
南京xx电子股份有限公司(科创板)
证监会问询:
请发行人说明:(2)发行人对主要客户均豁免披露,是否对投资者作出投资决策和价值判断存在重大不利影响,是否符合《上海证券交易所科创板股票发行上市审核问答》的要求,并审慎评估信息披露豁免内容的豁免依据及合理性。
发行人说明:
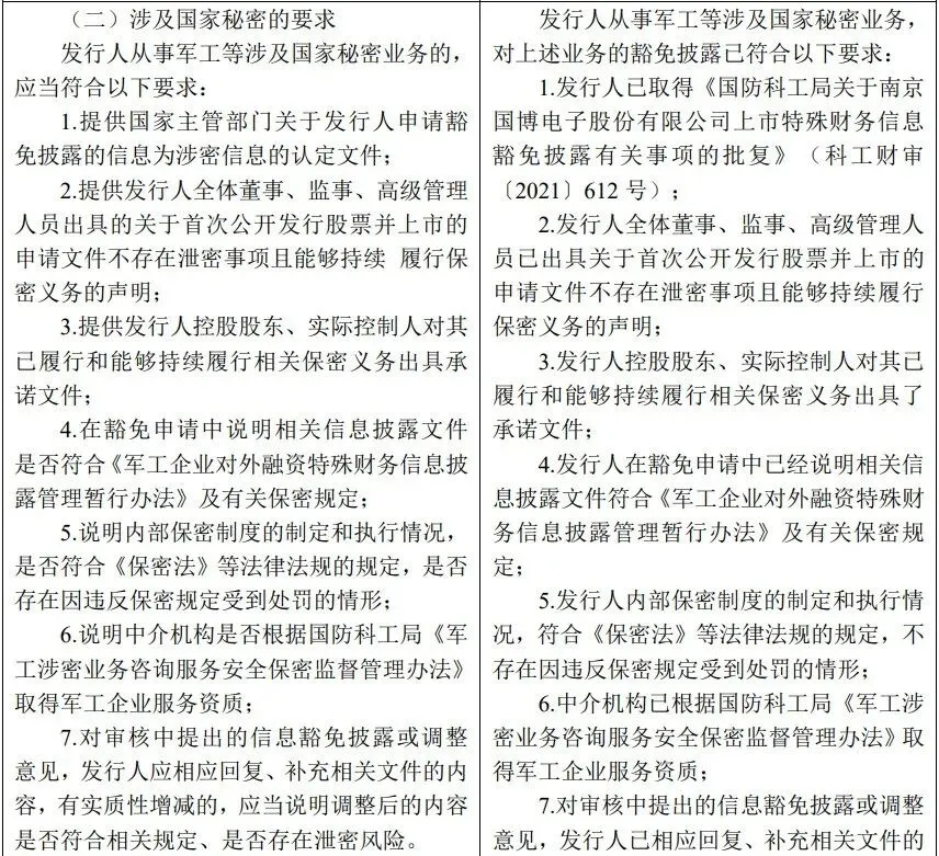
1、发行人严格按照《公开发行证券的公司信息披露内容与格式准则第41号——科创板公司招股说明书》、《军工企业对外融资特殊财务信息披露管理暂行办法》(科工财审[2008]702 号)以及《上海证券交易所科创板股票发行上市审核问答》等有关法律法规、规章及规范性文件的规定的要求,对申报文件中的涉密信息进行豁免披露或脱密处理,并取得了《国防科工局关于南京国博电子股份有限公司上市特殊财务信息豁免披露有关事项的批复》(科工财审〔2021〕612 号)。
2、根据国防科工局的批复,发行人对公司涉军客户、供应商名称、涉军重大合同、军品关联交易关联方名称、军工产品型号等具体信息、军品在研项目的具体信息进行了脱密处理,对公司涉密资质信息、报告期内享受的军品税收优惠政策、获得的军工奖项具体内容进行了豁免披露,上述处理不影响投资者对公司基本信息、财务状况、经营成果、公司治理、行业地位、未来发展等方面的理解,不会对投资者的投资决策和价值判断构成重大不利影响。同行业可比公司中,雷电微力和天箭科技均未披露军品业务前五大客户具体名称及所属集团的名称。


(三)未取得武器装备科研生产许可证,但取得了武器装备科研生产单位保密资格的企业
涉及流程:对于未取得武器装备科研生产许可证,但取得了武器装备科研生产单位保密资格的企业,不履行上市军工事项审批以及特殊财务信息豁免披露审查等程序,直接根据《军工企业对外融资特殊财务信息披露管理暂行办法》要求进行脱密处理。目前有两种涉密信息披露审查流程,分别是由地方科工局对涉密信息出具批复和由取得保密资格证的企业自主负责涉密信息审查相关工作。
1、由地方科工局对涉密信息出具批复
北方xx新材料技术股份有限公司(创业板)
证监会问询:
申报文件显示:
(1)发行人业务主要为军品业务,涉及国家秘密,应当遵守《保守国家秘密法》及《军工企业对外融资特殊财务信息披露管理暂行办法》等相关规定。陕西省国防科技工业办公室已批复同意发行人豁免披露相关信息。
(2)根据《武器装备科研生产单位保密资格认定办法》,拟承担武器装备科研生产任务的具有法人资格的企事业单位,均须经过保密资格审查认证。发行人已取得二级保密资格,如果发生严重泄密事件,可能会导致发行人丧失保密资格,不能继续开展军工涉密业务,进而对公司的生产经营产生严重不利影响。
请发行人:
(1)结合涉军涉密相关规定,说明陕西省国防科技工业办公室是否具备相关审批权限,信息披露豁免及保密所履行的审批程序是否完备、合法合规。
发行人说明:
1、发行人上市事项无需取得国防科工局的军工事项的审查批复根据《涉军企事业单位改制重组上市及上市后资本运作军工事项审查工作管理暂行办法》(以下简称“《军工事项审查办法》”)的相关规定:本办法所称涉军企事业单位,是指已取得武器装备科研生产许可的企事业单位。本办法所称军工事项,是指涉军企事业单位改制、重组、上市及上市后资本运作过程中涉及军品科研生产能力结构布局、军品科研生产任务和能力建设项目、军工关键设备设施管理、武器装备科研生产许可条件、国防知识产权、安全保密等事项。由于发行人未取得武器装备科研生产许可,不属于《军工事项审查办法》所规定的“涉军企事业单位”,因此发行人本次发行上市无需取得国防科工局的军工事项的审查批复。
2、发行人特殊财务信息豁免披露无需陕西省国防科技工业办公室审批根据《军工企业对外融资特殊财务信息披露管理暂行办法》(以下简称“《暂行办法》”)的相关规定,国防科工局负责对军工企业涉密财务信息的披露工作进行指导和监督检查;对申请豁免披露的财务信息进行保密审查。各省、自治区、直辖市国防科技工业管理机构,负责对本行政区域内地方军工企业财务信息披露工作的指导和监督检查。对于涉及国家秘密的财务信息,或者可能间接推断出国家秘密的财务信息,军工企业对外披露前应当采用代称、打包或者汇总等方式进行脱密处理。对于无法进行脱密处理,或者经脱密处理后仍然存在泄露国家秘密风险的财务信息,“其他军工企业”财务信息豁免披露向所在省、自治区、直辖市国防科技工业管理机构提出申请,军工企业持国防科工局审查文件向国家相关主管部门或证券交易所申请豁免披露。
由于发行人不存在“无法进行脱密处理,或者经脱密处理后仍然存在泄漏国家秘密风险的财务信息”的情形,因此发行人特殊财务信息豁免披露无需经陕西省国防科技工业办公室(以下简称“陕西省国防科工办”)及国防科工局审批,采用由公司保密管理部门组织进行保密审查,对外披露前按照《暂行办法》采用代称、打包或者汇总等方式进行脱密处理。
根据《暂行办法》规定,考虑到陕西省国防科工办负责本行政区域内信息披露工作的指导和监督检查,因此,发行人于2021年2月3日向陕西省国防科工办提交《北方长龙新材料技术股份有限公司关于首次公开发行股票并在创业板上市特殊财务信息豁免披露的请示》(北方长龙〔2021〕字第007 号),并于2021年3月10日取得陕西省国防科工办出具的《关于北方长龙新材料技术股份有限公司首次公开发行股票并上市特殊财务信息豁免披露有关事项的批复》(陕科工发〔2021〕54 号),同意公司按照《暂行办法》规定采用代称、打包或者汇总等方式脱密处理后对外披露。
综上,发行人信息披露豁免及保密所履行的程序完备、合法合规。
2、由取得保密资格证的企业自主负责涉密信息审查相关工作
成都xx顺维科技股份有限公司(科创板)
证监会问询:
根据招股说明书,发行人拥有武器装备科研生产单位三级保密资格证书。发行人在交易所审核过程中申请了商业秘密豁免披露。
请发行人说明本次上市是否需要办理涉密信息披露审查,相关信息披露内容是否涉及国家秘密,是否需要履行相应豁免程序,是否符合相关保密规定。请保荐机构及发行人律师核查并发表意见。
发行人说明:
根据国家国防科技工业局、国家保密局、中央军委装备发展部联合印发的《关于进一步加强涉军上市公司信息披露保密管理工作的通知》(科工安密[2017]1032 号)文件要求,仅取得武器装备科研生产单位三级保密资格证书的企业涉密信息披露审查参照涉军上市公司信息披露保密管理规定的要求,由取得保密资格证书的企业自主负责涉密信息审查相关工作。
经中介机构查询现行有效的与上市涉密信息披露审查相关的法律法规的有关规定,并经现场访谈四川省国防科学技术工业办公室相关工作人员确认:公司取得了武器装备科研生产单位三级保密资格证书,但未取得武器装备科研生产许可,不属于《军工事项审查办法》规定的“涉军企事业单位”,无需就本次发行履行《军工事项审查办法》所规定的军工事项审查程序;公司内部保密办公室对本次上市披露信息按照“先审查、后公开,谁公开、谁负责”的原则,履行保密审查程序,对外涉密信息进行脱密处理。
2021年12月9日,四川省国防科学技术工业办公室出具《关于成都坤恒顺维科技股份有限公司涉密信息披露有关情况的说明》,“经核查,成都坤恒顺维科技股份有限公司于2020年7月24日取得武器装备科研生产三级保密资格证书并在有效期内,未取得武器装备科研生产许可证,未收到失泄密情况反映,其涉密信息披露应按有关规定执行。”
综上,公司本次发行上市无需取得军工主管单位的军工事项审查批复,公司保密部门已履行了必要的涉密信息披露审查程序,相关信息披露内容不涉及国家秘密,无需履行相应的豁免程序,符合相关保密规定。
小结
目前对于未取得武器装备科研生产许可证的军工企业如何进行涉密信息审查有待进一步明确。在官方发布正式规则前,以下规则适用:
1、已经拥有武器装备生产许可证的企业,由国防科工局进行涉密信息披露审查(信息披露豁免),并取得国防科工局关于信息披露有关事项的批复,根据该批复向交易所申请信息豁免披露;
2、未取得武器装备科研生产许可证,但取得了武器装备科研生产单位保密资格的企业,可由地方科工局对涉密信息出具批复或由取得保密资格证的企业自主负责涉密信息审查相关工作,并向交易所申请信息豁免披露;
3、未取得武器装备科研生产许可证的企业,无需按照《涉军企事业单位改制重组上市及上市后资本运作军工事项审查工作管理暂行办法》履行上市军工事项审批以及特殊财务信息豁免披露等程序。但仍有部分企业取得了国防科工局涉密信息审查批复,并根据批复向交易所申请信息豁免披露;
4、涉及国家秘密的不能按商业秘密申请信息豁免披露,建议谨慎采用按商业秘密申请豁免披露涉军事项。



