2022中国文化产业和旅游业年度盘点报告(全文)
经过两年的筹备和发布,《中国文化产业和旅游业年度盘点报告》已成为北京京和文旅发展研究院的重要常设性学术品牌。《报告》在梳理现状的基础上总结并提出了2022年文化产业和旅游业的发展概况、六大发展特征、八个行业热点事件、六个问题思考及未来发展的十个趋势预测。关键词回复【中国文化产业和旅游业年度盘点报告(2022)】获取PDF文件。
来源 | 北京京和文旅发展研究院


主要研究结论
《中国文化产业和旅游业年度盘点报告(2022)》立足于2022年宏观发展环境,扎根于多来源、多维度数据,力求对我国文化产业和旅游业发展的总体情况进行科学分析。《报告》在梳理现状的基础上总结并提出了2022年文化产业和旅游业的发展概况、六大发展特征、八个行业热点事件、六个问题思考及未来发展的十个趋势预测。从发展概况来看,2022年我国文化产业和旅游业在复杂环境中曲折前进,行业纾困与产业转型并行。政策层面,文旅纾困组合拳政策推动行业复苏回暖;区域顶层设计不断完善,科学规划文旅发展蓝图。市场层面,文化产业和旅游业与宏观经济发展同频共振,恢复速度弱于预期。文化产业方面,2022年,全国文化产业保持平稳增长态势,规模以上文化企业营业收入超过12万亿元;文化新业态行业发展韧性持续增强,文化新业态行业营业收入占全部规模以上文化企业营业收入的比重持续提升。旅游业方面,受疫情影响,旅游消费决策中的“不确定性”因素增加,国内旅游出行人次和国内旅游收入降至近4年来最低水平。假日出行比例升高,远途游消费需求持续被抑制,周边游、短途游等微旅游业态仍是主流。
基于对总体情况的分析,2022年文化产业和旅游业呈现以下特征:一是产品供给收缩,提质增效升级是行业发展内驱动力。产品供给乏力,疫情“长波”影响下部分行业受挫明显。优质文化内容赢得市场口碑,标准化助推旅游业高质量发展;二是预期转弱,文旅消费受到明显冲击和压抑。2022 年,在国内经济下行压力的对冲下,文旅消费需求被严重稀释;三是要素创新助力内容创新,数字化仍是发展关键词。数据要素正在成为助推文旅产业发展的重要引擎,数字技术正在重塑文旅产业生态,职业人才要素配置方式有所突破;四是加速“出海”,文化自信助力文旅领域对外交流。文化产品“出海”亮点频现,平台基地建设提质增效、文化和旅游贸易促进系列活动有序开展;五是 “ 两创 ” 引领,中华优秀传统文化持续破圈。文物文博事业成绩斐然、保护管理水平稳步提升,青年群体成为“国潮”消费生力军;六是“深度融合”,指明文旅发展目标方向。党的二十大报告提出,“坚持以文塑旅,以旅彰文,推进文化和旅游深度融合发展”,进一步明确了文旅融合发展的目标导向,并明确了具体任务要求。
《报告》中也提出了2022 年文化产业和旅游业年度八大热点事件,分别是:一、冬奥冰墩墩:国潮走向世界的文化顶流 IP。2022 年北京冬奥会开幕掀起冰雪热潮,吉祥物冰墩墩实力出圈成为顶流。抢购热潮带来的“一墩难求”现象使得冰墩墩成为年度热点文创 IP;二、敦煌 “ 天妤 ”:虚拟数字人拓展文旅新体验。2022 年 4 月,一个源自敦煌飞天壁画名叫“天妤”的国风虚拟数字人横空出世,凭借其独特的具有中国传统文化底蕴的飞天形象获得海外关注,成为首个文化出海的国风虚拟人;三、露营旅游:潮流玩法引领户外旅游新趋势。本地游、周边游、自驾游依旧成为人们旅游度假的不二选择精致露营迅速崛起,不断探索新玩法。露营市场历三年疫情逐渐从小众化走向大众视野,被称为“一顶帐篷撑起百亿市场”;四、夜间经济:多元业态持续点燃城市烟火气。2022 年,夜间经济突破 40 万亿元,夜间消费模式更为多元。夜间经济的持续升温点燃了城市烟火气,城市夜间旅游消费迎来新发展;五、国潮出圈:文创消费让文物 “ 活 ” 起来。2022 年,国潮显露出旺盛的生命力,博物馆文创持续出圈,传统文化创新发展取得新成果。新形象、新品牌、新 IP,让中国传统文化在当今时代焕发出勃勃生机;六、数字藏品:文化科技激发数字文旅新潜力。从最初文创数字藏品的数秒售罄到文博行业的 IP 授权,再到数字音乐版权的探索,数字藏品颠覆了人们传统收藏形式,每款产品限量发行在延续收藏价值的同时也成为独一无二的资产;七、中国茶技艺:申遗助推非遗保护传承创新。茶文化背后所蕴含的是人与自然和谐共生的理念以及中华民族的精神特质。此次中国茶申遗成功更加引起公众关注,对于传统文化保护传承具有重要意义;八、文旅新业态:政策规范市场主体健康成长。相关文件的相继出台抑制了部分新业态的“野蛮生长”。同时,面对互联网文娱出现的各种乱象,2022 年“清朗”系列专项行动聚焦典型问题开展整治。通过系列政策陆续出台,也为互联网健康发展提供了政策保障。
此外,《报告》也深入探讨了当前我国文化产业和旅游业发展过程中面临的问题。一是产业融合进程加快迫切需要进一步深化文化体制改革。第一,文化旅游融合过程“融而不合”等问题仍然突出。第二,产业融合进程加快,交叉领域带来的多头治理问题一定程度上成为产业发展的桎梏;二是文旅领域法治化建设亟待加强,营商环境仍需持续优化。第一,立法数量仍然偏少,与快速发展的新业态不相适配。第二,文化和旅游部分细分领域缺少法律实施细则,“重许可、轻发展”的现象突出。第三,文化治理“收口”与文化生产开放创新之间的平衡关系还需厘清;三是产业分类对创新融合发展体现尚不充分,统计制度亟待完善。第一,统计数字反映不充分。部分行业数据尽管纳统但是产业分类对新兴产业活动的体现并不充分。第二,统计数据具有一定的欺骗性,需要进一步去伪存真;四是文旅运营管理能力不足,规范化和标准化建设有待推进。第一,文化产业经营活动管理、旅游场所运营与服务提升等方面还存在不足。第二,公共文化服务领域规范化运营仍需加强;五是国家文化安全意识亟待全面加强。党的二十大报告中将国家安全的问题专列一章,把安全问题放在了重要位置。国家文化安全作为国家安全的重要组成部分,是文化建设中不可忽略的一环;六是创新转化质量不高,国际影响力有待提升。第一,文化旅游相关资源的摸底工作是转化创新的基础,但目前对文化旅游的数字资源及其他存量资产仍然存在着统计分类不清晰、重视程度不高、资产部分浪费等问题。第二,高质量文旅产品供给体系有待持续完善。
《报告》也针对文化产业和旅游业进行了十大预测:一是文旅融合走向深化,产业趋势从高速发展到质量提升;二是市场预期强于市场复苏,稳中求进成为发展主旋律;三是文旅企业重新洗牌,中小微文旅企业成为供应链修复的重要一环;四是文旅产业结构升级,新业态引领文旅产品更新迭代;五是文旅消费进一步分层分级,城乡、亲子领域需重点关注;六是线上文旅消费渗透率进一步提升,银发市场有待挖掘;七是区域联动趋势显现,重大文旅产业项目发挥龙头作用;八是文旅产业全面赋能的作用进一步凸显;九是加速推动文旅产业“数实融合”,元宇宙发展仍处于初级阶段;十是重新定义全球化,文化贸易与出入境游持续发挥推动作用。《中国文化产业和旅游业年度盘点报告(2022)》精华版全文
引言
一、超预期影响因素叠加,全球经济增长持续放缓
2022年,新冠病毒的全球大流行对世界经济的影响仍在持续,全球供应链逐渐呈现出区域化和本土化的趋势。自2月俄乌冲突以来,全球通胀,粮食、天然气等能源危机涌现,地缘政治形势紧张程度进一步加深,“黑天鹅”“灰犀牛”事件不断发生。IMF在最新发布的《全球经济展望》中预测全球经济增长率从2021年的6.2%下降至2022年的3.4%[1]。同时,全球通胀成为世界经济面临的主要挑战。据估算,2022年世界平均物价指数增长8.8%,同比增长4.1%,达到21世纪以来全球最高通胀水平。同时,全球国际贸易也呈现出增长放缓态势。世界贸易组织(WTO)的最新预测显示,2022年全球商品贸易量将增长3.5%,增速远低于2021年的9.7%[2]。二、文化旅游国际交流合作日益恢复,但不确定性仍然存在
2022年,世界各国的疫情防控管理措施基本按照“严格管控-逐步放开-基本放开”的步骤进行了调整。截至2022年10月,全球已有83%的国家实现入境免隔离,全球45%的国家完全解除因新冠病毒而设的旅行限制。世界旅游组织的最新数据佐证了疫情防控政策对旅游业快速恢复产生的积极影响,数据显示2022年全球旅行人数超过9亿,相对2021年增长2倍,国际旅游业恢复至2019年的63%[3],特别是欧洲、中东地区旅游业恢复速度较快,而亚洲恢复速度较慢。随着疫情防控进入新阶段,中央相继出台“20条”“新十条”优化疫情防控细则,逐步放宽对入境、跨省的隔离限制,推动出入境文商旅交流合作取得实质性进展。然而,新冠病毒的全球大流行并未完全结束,毒株变异对全球文化旅游发展带来的不确定性因素仍持续存在。三、中国式现代化开辟文化旅游发展新格局
党的二十大报告指出,“世纪疫情影响深远,逆全球化思潮抬头,单边主义、保护主义明显上升,世界经济复苏乏力,局部冲突和动荡频发,全球性问题加剧,世界进入新的动荡变革期。”正是在这样的特殊国际环境下,党的二十大不仅擘画了中华民族伟大复兴的宏伟蓝图,更以“中国式现代化”回应了在新时代的“中国方案”。二十大报告全文共计58处提及文化领域相关内容,明确了社会主义文化建设的指导思想、原则目标、战略重点和工作任务。另一方面,报告提出的中国式现代化的五大特征与文化旅游未来发展紧密相连,未来中国文化产业和旅游业是否能满足14亿人口的多样化品质需求,撬动广阔而丰富的城乡区域各类资源将成为实现高质量发展的重要指标。四、前沿技术应用取得突破性进展,数智化进一步提升产业效率
2022年,世界数字经济发展保持增长态势,全球47个国家数字经济增加值规模超过38.1万亿美元,同比名义增长15.6%,占GDP比重为45.0%[4]。数字经济发展的部分基础技术应用取得重大突破,例如5G融合应用已在工业、医疗、教育、交通等多个行业领域发挥赋能效应,覆盖国民经济40个大类,应用案例数超过2万个。人工智能技术(AI)被列为2022十大突破技术之一,技术突破直接带来了文化内容生产方式的变革,而ChatGPT的应用火爆更让AI走向大众视野,因此2022也被称为“AIGC元年”。伴随着人工智能步入与经济深度融合应用新阶段,智能化转型全面推进,人工智能产业在全球的影响力不断增强。2021年,我国人工智能的研发强度为19.4%,从业人数增加到31万人,占全球比重的5.3%。2017年至2021年,我国人工智能产业规模增长了2.6倍,占全球比重提升到16.8%;专利申请量占全球比重持续扩大,从2012年的13%增长到2021年的70.9%。技术变革将推动文化和旅游产业效率及从业人员结构得以进一步提升。
第一章 2022年中国文化产业和旅游业发展概况
一、政策层面:行业政策与区域规划密集出台,落地有效性仍需长期观察
第一,文旅纾困组合拳政策推动行业复苏回暖。在疫情持续影响之下,以《关于促进服务业领域困难行业恢复发展的若干政策》《关于扩大阶段性缓缴社会保险费政策实施范围等问题的通知》《关于金融支持文化和旅游行业恢复发展的通知》为代表的文旅行业纾困组合拳政策落地,从税收、金融、就业等多个层面发力,提振文旅市场复苏回信心。从政策出台和协助实施部门看,近年来,文化和旅游部与人社部、发改委、商务部、工业与信息部、乡村振兴局等其他部门联合出台文旅领域相关政策成为常态,但多部门牵头下的政策落地有效性还需进一步深入研究。第二,区域顶层设计不断完善,科学规划文旅发展蓝图。2022年,文化和旅游领域各部委出台的45项重要政策中(详见附录一),规划、指导意见类文本共计22条,占比达49%。2022年仍然是各省市“十四五”文化和旅游相关规划及实施方案密集出台的年份。从文旅发展的战略定位来看,各地区制定了符合实际情况的定位目标,同时大部分省市进行了量化衡量标准的设定。从区域看,国家高度重视京津冀协调发展区、以川渝和贵州为代表的西部区域的文化产业发展。此外,文化旅游细分行业政策主要聚焦乡村振兴、文化科技、文旅融合、传统文化资源活化、文商旅建设等领域,未来这些行业细分领域或有较大的发展潜能。二、市场层面:文化产业和旅游业与宏观经济发展同频共振,恢复速度弱于预期
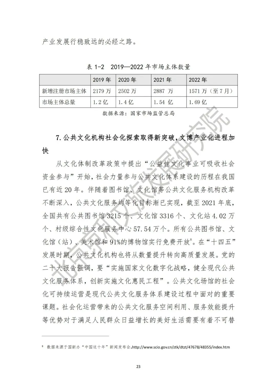
第一,文化产业与国民经济发展态势同频共振。2019-2022年间,文化产业增速与GDP增长同频共振。2022年,全国6.9万家规模以上文化及相关产业企业实现营业收入超12万亿元,按可比口径计算,比2021年同比增长0.9%。规上文化企业稳住了文化产业发展的“基本盘”,基本完成了“稳增长、稳就业、稳物价”在文化产业发展中的任务。第二,文化产业承压前行,规上企业营收增速下跌明显,季度数据显示增长动能不足。从2019—2022年规上文化企业营收数据来看,总体营收保持持续增长的态势,增速波动幅度较大。2022年的规上文化企业营收增速为新冠病毒疫情三年以来的最低值。第三,九大门类“四降五升”,聚集性文化业态营业收入受损严重。新闻信息服务、内容创作生产两大行业增长较高,分别为3.3%、3.4%;文化娱乐休闲服务增速最低,为-14.7%,且该门类是九大门类中唯一一个全年营收仍低于2019年水平的产业类型,充分印证了疫情带给线下聚集性业态的巨大冲击。第四,文化新业态增长态势迅猛持久,业已成为推动产业发展的新动能。2022年文化新业态特征较为明显的16个行业小类实现营业收入43860亿元,比上年增长5.3%,快于全部规模以上文化企业4.4个百分点。第五,东部地区规上文化企业营收仍占据全国主要份额,中部地区营收增速明显提升,东北、西北部仍需提升产业集中度。2022年,东部地区十个省市GDP总量占我国GDP总量的51.3%,该区域规上文化企业营收占比达75.3%。中部地区规上文化企业营收增速超过东部,表现出较强发展潜力。东北地区营收占比连年缩小,不足1%,这与重工业产业转型挑战、青年人口外迁和人口老龄化等因素叠加导致的区域经济增长迟滞不无关系。第六,规上文化企业数量持续上升,全国文化企业30强中数字文化企业表现亮眼。2019年-2022年间,我国市场主体总量从1.2亿增加至1.69亿,增长了71%,2022年我国规上文化企业数量也保持了上升态势。2022年颁布的第十四届“全国文化企业30强”名单中,新兴数字文化企业占比上升。第七,公共文化机构社会化探索取得新突破,文博产业化进程加快。2022年,北京市、上海市作为全国文化发展高地率先出台了《北京市公共文化服务保障条例》《上海市公共文化设施收费管理办法》进一步明确公共文化机构职能,创新公共文化设施收费的管理模式。第一,国内旅游出行人次和国内旅游收入降至近4年来最低水平,纾困成为行业全年重要主题之一。2022年,受疫情影响,旅游消费决策中的“不确定性”因素增加,国内旅游人次同比下降22%;与2020年疫情第一年相比减少12.1%,仅恢复至2019年的42.1%。从旅游收入来看,2022年旅游收入比2021年下降了22.1%,仅恢复至2019年的35.6%。第二,假日出行比例升高,远途游消费需求持续被抑制,周边游、短途游等微旅游业态仍是主流。2022年全国七个主要节假日共计旅游人次为11.14亿,占全年比重44%,比2019年上涨近14%;旅游收入7398.65亿元,占全年比重36.2%。在跨省游、出入境熔断机制的政策框架下,出游半径距离收缩,2022年,元旦、春节、清明、五一、端午五个节假日的出游平均半径为108.92公里,目的地游憩平均半径分别为7.04公里[5]。第三,以边境休闲游等为代表的小众旅游目的地迎来短期客流高峰,受疫情影响较小省份旅游经济恢复速度加快。2022年各省市旅游相关数据仍在陆续公布中,综合各省市文化和旅游工作会议等相关信息来看,云南省在2022年实现了旅游人次和旅游收入的双增。2022年暑期,云南西双版纳州以特色民俗风情和辐射东南亚的地域优势迎来了旅游复苏。全年该区域接待国内游客4782.71万人次,比上年增长36.6%;实现国内旅游收入6068879万元,增长36.2%[6]。第四,旅游中小微企业生存环境较为恶劣,旅游上市公司多数面临亏损,行业投融资陷入低迷。企查查三年数据显示,2022年我国旅游相关融资事件和金额持续下滑,共有81起融资,融资金额约24.25亿元。第五,农文旅、城市休闲旅游等新业态方兴未艾,但旅游行业数字化转型仍在起步阶段。2022年,《“十四五”旅游业发展规划》《国民休闲旅游规划纲要(2022-2030)》等多项政策对发展“旅游+”“+旅游”等旅游新业态进行了全面部署,提出旅游与科技、教育、交通、体育、农业、林草、卫健等其他产业融合发展。同时,基于三年来疫情扰动倒逼行业革新与数字经济蓬勃发展的双重影响,数字技术在旅游管理、旅游产品开发、旅游营销与服务等各环节持续赋能,但目前多数“云旅游”活动仍未探索出有效的商业模式。第六,旅游从业人员数量持续下降,整体素质仍然有较大提升空间。2019年-2021年间,我国文化和旅游行业从业人员数量从516.14万人下降至483.43万人;旅行社从业人员数量与2019年相比下降了32.1%。面对各类旅游新业态蓬勃发展的新形势,旅游行业从业者将迎来职业技能等方面的全新挑战。
第二章 2022年中国文化产业和旅游业发展特征
一、产品供给收缩,提质增效升级是行业发展内驱动力
一是产品供给乏力,疫情“长波”影响下部分行业受挫明显。以电影和电视剧为代表的影视行业在影片备案和生产数量方面均有大幅下降。从游戏产业来看,2022年中国游戏市场实际销售收入2658.84亿元,同比减少306.29亿元,下降10.33%[7]。二是优质文化内容赢得市场口碑,标准化助推旅游业高质量发展。以《人世间》《风吹半夏》《警察荣誉》《长津湖之水门桥》《万里归途》《狙击手》《平凡英雄》等为代表的影视作品获得口碑与收视双赢。旅游业方面,2022年,我国新评定国家5A级旅游景区12家,国家级旅游度假区15家、旅游休闲街区54家、滑雪旅游度假地12家。优质文旅项目的遴选评定不仅是文旅高质量发展的重要抓手,也将在区域内发挥重要的聚集和引领效应。二、预期转弱,文旅消费受到明显冲击和压抑
2022年,在国内经济下行压力的对冲下,文旅消费需求被严重稀释。从总额上看,2022年我国人均教育文化娱乐消费支出2469元,同比下降5.0%,降幅最为剧烈,其余包含居住、生活用品及服务、交通通信消费等在内的消费类别均实现正增长。具体到旅游消费需求领域,中国旅游研究院专项监测表明:2022年全国旅游经济运行综合指数(CTA-TEP)位于临界值以下,1至4季度指数值分别为95.60、97.82、85.59和99.32,季度均值为94.58,较2021年低8.64。从出游人数和旅游收入来看,2022年国内旅游总人次25.30亿,比上年同期减少7.16亿,同比下降22.1%,国内旅游收入(旅游总消费)2.04万亿元,比上年减少0.87万亿元,同比下降30.0%[8],仅恢复至疫前的四成左右。三、要素创新助力内容创新,数字化仍是发展关键词
一是数据要素正在成为助推文旅产业发展的重要引擎。在国家文化数字化战略引领下,2022年文旅市场不乏丰富数字文化资源、拓展智慧公共文化服务应用的有益实践。二是数字技术正在重塑文旅产业生态。文化产业方面,数字内容产业不断推陈出新。2022年前三季度,主要网络平台在线演出项目总计316个,演出场次2948场,总观看人次超10亿[9]。旅游业方面,智慧旅游向精准化、分众化方向提质升级,适老化工作持续推进。三是职业人才要素配置方式有所突破。2022年6月,人力资源和社会保障部公示了18个新职业信息,其中涉及文旅行业的职业包括研学旅行指导师、民宿管家。未来的文旅行业职业也将会更加细分,执业资格培养方向将更加明确,与教育、亲子、科技、生态等相关领域融合。四、加速“出海”,文化自信助力文旅领域对外交流
一是文化产品“出海”亮点频现,网文、游戏、影视剧表现抢眼。近年来我国文化产品进出口连续保持顺差。尽管受到疫情的影响,2021年中国对外文化贸易额首次突破了2000亿美元,同比增长38.7%[10]。2022年,网络文学、古装影视剧持续引燃海外市场。二是平台基地建设提质增效。在上海、北京、深圳3家国家对外文化贸易基地稳步发展的基础上,新一批国家对外文化贸易基地申报工作已经启动;以中国(深圳)国际文化产业博览交易会、中国(武汉)文化旅游博览会为代表的文化产业和旅游产业博览会平台功能不断凸显。三是海外文旅推广工作有序开展。“中国旅游文化周”“大运河主题旅游海外推广季”“多彩中国 佳节好物”等文化和旅游贸易促进系列活动有序开展。一是文物文博事业成绩斐然,保护管理水平稳步提升。2022年,全国文物工作会议召开,确立了“保护第一、加强管理、挖掘价值、有效利用、让文物活起来”的新时代文物工作方针;遗产保护方面,中华文化持续擦亮世界名片。“中国传统制茶技艺及其相关习俗”列入联合国教科文组织人类非物质文化遗产代表作名录;河北涉县旱作石堰梯田系统被联合国粮食及农业组织正式认定为全球重要农业文化遗产。二是青年群体成为“国潮”消费生力军。2022年,《中国考古大会》《古韵新声》《典籍里的中国》第二季、《诗画中国》《2023元宵奇妙游》等节目热播,文化类节目持续“破圈”流行。在国风元素与消费行业深度链接的背景下,青年群体同样展现出了极大的消费热情和强劲的消费能力。六、“深度融合”,指明文旅发展目标方向
党的二十大报告提出,“坚持以文塑旅,以旅彰文,推进文化和旅游深度融合发展”,进一步明确了文旅融合发展的目标导向,并明确了具体任务要求。行业实践层面,一是“农文旅”融合擘画乡村振兴新图景。数据显示,2022年清明乡村旅游订单占比较疫情前提升20%,2022年以来乡村旅游较2019年同期已恢复92%,是复苏势头最为强劲的旅游品类之一。二是“文商旅”拓展生活旅游新场景。涌现了以长安十二时辰主题街区为代表的地域特色鲜明、文旅商深度融合、消费带动作用强的优秀项目。三是“文体旅”释放城乡发展新活力。体育旅游热持续高涨。各地正在探索挖掘体育赛事的平台价值,进一步发挥赛事活动对地方餐饮、住宿、旅游、文化创意等领域的拉动作用。
第三章 2022年文化产业和旅游业年度热点事件
一、冬奥冰墩墩:国潮走向世界的文化顶流IP
2022年北京冬奥会开幕掀起冰雪热潮,吉祥物冰墩墩实力出圈成为顶流。冬奥会开幕当天,5000个“冰墩墩”手办15分钟之内火速售罄。受“义墩墩”在日本的火爆以及获奖运动员对“限量版”冰墩墩纪念品在社交媒体上的传播,冰墩墩这一形象大使受到海内外广泛欢迎。日本亚马逊上,“冰墩墩”抱枕价格普遍在一万日元以上,“冰墩墩”玩偶在二手交易网站被炒出999999日元的高价;美国亚马逊上,冰墩墩钥匙扣登上Best Seller第一位。抢购热潮带来的“一墩难求”现象使得冰墩墩成为年度热点文创IP[11]。
二、敦煌“天妤”:虚拟数字人拓展文旅新体验
数字时代文化与科技的融合日益紧密,虚拟数字人作为虚拟世界与现实世界交互的重要载体,在拓展文化新体验方面发挥着重要作用。2022年4月,一个源自敦煌飞天壁画名叫“天妤”的国风虚拟数字人横空出世,凭借其独特的具有中国传统文化底蕴的飞天形象在Tik Tok、YouTube等平台首次亮相,获得海外关注,成为首个文化出海的国风虚拟人。2022年5月,“天妤”连续登上抖音热榜,在假期第一天占据了热榜第一长达5个小时,在线观看人数最高超过6000万[12]。上线以来,天妤先后与网易《倩女幽魂》、集度汽车、蔻之初等品牌深度合作,互相借力实现联动发展,并荣登《2022年中国超写实虚拟人10强榜单》。虚拟数字人天妤的出现不仅顺应了国家文化数字化的战略要求,而且以其超写实的国风装束成为文化传播大使,用短剧的方式向海外讲述中国故事,传播中国声音,备受海外平台的青睐。
三、露营旅游:潮流玩法引领户外旅游新趋势
2022年,在疫情防控政策省际旅游熔断机制及严格管理下,本地游、周边游、自驾游依旧成为人们旅游度假的不二选择。精致露营迅速崛起,不断探索新玩法。露营市场历经三年疫情逐渐从小众化走向大众视野,被称为“一顶帐篷撑起百亿市场”。《2022露营品质研究报告》显示,90后、00后的年轻游客与80后亲子游主力是露营圈的两大“支柱”,两者共占比87%[13]。露营旅游是疫情寒冬下休闲旅游的重要选择,“露营+景区”“露营+音乐会”“露营+农家乐”等各种新玩法不断涌现。从市场规模来看,中国露营经济核心市场规模已从2014年的100亿增至2021年747.5亿元,带动周边市场规模为3812.3亿元。随着露营运动的持续升温,预计2022年中国露营经济核心市场和带动市场规模将分别上升至1134.7亿元和5816.1亿元[14]。
四、夜间经济:多元业态持续点燃城市烟火气
2022年,夜间经济突破40万亿元,夜间消费模式更为多元,夜间消费业态逐渐覆盖了跑腿外卖、网络购物、文娱活动等多种模式[15]。夜间经济的持续升温点燃了城市烟火气,城市夜间旅游消费迎来新发展。2022年,后备箱集市成为新晋网红项目,许多城市青年夜间售卖的后备箱集市成为夜经济中的新业态,吸引不少人群前来打卡。政策支持为夜间经济的发展提供有力保障。2022年,文化和旅游部公布了第二批国家级夜间文化和旅游消费集聚区名单。不少博物馆开启夜游新方式,通过延时开放、开展“奇妙夜”等夜间活动形式吸引游客夜游观光。
五、国潮出圈:文创消费让文物“活”起来
2022年,国潮显露出旺盛的生命力,博物馆文创持续出圈,传统文化创新发展取得新成果。6月,甘肃省博物馆的“马踏飞燕”文创玩偶,凭借“丑萌”的造型火出了圈。“马踏飞燕”文创以甘肃省博物馆镇馆之宝“铜奔马”为原型,以十分魔性的龇牙咧嘴大笑表情吸引网友争相购买。7月,三星堆祭祀坑新出土文物,为“网红”产品的出现提供了素材。三星堆出土的神奇的文物给文创设计者提供了充足的想象空间。依托三星堆出土文物的原型打造的系列文创产品在Z世代的人群中不断推出新形象、新品牌、新IP,让中国传统文化在当今时代焕发出勃勃生机。
六、数字藏品:文化科技激发数字文旅新潜力
2022年4月,在中国航天日到来之际,全球首个“月壤”数字藏品重磅亮相。消息一经推出便在航天爱好者和数字藏品圈中引起极大轰动,太空兔、祝融号和太空奇遇上线后火速售罄。2022年11月,中国航天CNSA组合徽章”数字藏品碎片盲盒重磅推出,中国航天博物馆《征途星辰大海》系列数字藏品登陆iBox链盒深受年轻一代的喜爱。数字藏品的推出使得社会对航天事业的关注度显著提升,藏品背后展现出中国航天事业60多年来的筚路蓝缕,展现出一代代航天人的接续努力。从最初文创数字藏品的数秒售罄到文博行业的IP授权,再到数字音乐版权的探索,数字藏品颠覆了人们传统收藏形式,每款产品限量发行在延续收藏价值的同时也成为独一无二的资产。七、中国茶技艺:申遗助推非遗保护传承创新
2022年11月,“中国茶”成功列入联合国教科文组织人类非物质文化遗产代表作名录。中国是历史悠久的农业国家,茶是中国传统文化的代表性符号,也对世界产生了深远影响。“中国传统制茶技艺及其相关习俗”既包含茶叶从采摘到手工制作的全过程,也包含了茶的饮用以及茶园管理和茶艺的分享。茶文化背后所蕴含的是人与自然和谐共生的理念以及中华民族的精神特质。此次中国茶申遗成功更加引起公众关注,对于传统文化保护传承具有重要意义。2022年,《关于印发网络主播行为规范的通知》《关于加强剧本娱乐经营场所管理的通知》等文件的相继出台抑制了部分新业态的“野蛮生长”。同时,面对互联网文娱出现的各种乱象,2022年“清朗”系列专项行动聚焦典型问题开展整治。《中国文艺工作者职业道德公约(修订稿)》《关于加强网络视听节目平台游戏直播管理的通知》《网络主播行为规范》《关于修改〈营业性演出管理条例实施细则〉的决定》等系列政策陆续出台,也为互联网健康发展提供了政策保障。
第四章 2022年中国文化产业和旅游业发展问题与思考
一、产业融合进程加快迫切需要进一步深化文化体制改革
第一,文化旅游融合过程“融而不合”等问题仍然突出。自2018年文化和旅游部组建以来,全国各地以“以文塑旅、以旅彰文、宜融则融、能融尽融”为总体思路自上而下着力推进文化和旅游领域从机构职能、理念、市场、产业、服务等多方面的融合工作。但从实际情况来看,推进文化和旅游从外部的概念融合、资源融合、场所融合转化到高质量产品、内容、理念、制度等方面的内生融合仍处于“摸着石头过河”的初级阶段,对“怎么融”仍然存在不同程度的困惑,突出体现在各地对于融合发展在观念上的认知差异直接影响区域文化旅游管理体制改革、相关政策制定出台的角度等实际管理等方面,继而影响产业发展。第二,产业融合进程加快,交叉领域带来的多头治理问题一定程度上成为产业发展的桎梏。2022年,文化产业和旅游业的内部融合与“文旅+工业”“文旅+农业”等其他产业的外部融合协同进行,产业融合带来的多头治理、权责不清的问题较为突出。从梳理的2022年文化旅游领域45项主要政策(详见附录一)来看,两个以上部门联合发布的政策超过18项,超过5个部门联合发布政策超过14项,各部门在实际工作过程中的权责分配尚不清晰。同时,多部门在治理过程中功能垂直,互相之间没有联系,直接影响了文化和旅游企业的实际经营。伴随着文化旅游领域新业态、新模式不断涌现,产业发展呼唤新兴治理手段,通过理顺多头管理体系进一步释放市场主体活力,促进文化大发展大繁荣。
二、文旅领域法治化建设亟待加强,营商环境仍需持续优化
第一,立法数量仍然偏少,与快速发展的新业态不相适配。从时间来看,2016—2017年是文化领域立法较为密集的时期,2018年至今,文化法治建设主要是各级主管部门的行政管理规定。2022年私设旅游景点引发安全隐患等新问题引发社会讨论,涉及旅游景区安全、旅游营销等多方面,但在现行的《旅游法》中对这类问题却少有涉及。文化方面,饱受社会关注的《文化产业促进法》在2019年形成了草案送审稿,2020年预备提请全国人大常委会审议后两年内未有其他进展披露。第二,文化和旅游部分细分领域缺少法律实施细则,“重许可、轻发展”的现象突出。例如《电影产业促进法》颁布已有六年但至今仍然缺少实施细则,尽管法律文本中在电影审查、发放许可等方面均明确权责并制定了奖惩措施。但从现实执行情况来看,电影审查的具体标准和程序仍不透明,部分电影在获得电影公映许可证上映后仍然面临着“下映”风险。第三,文化治理“收口”与文化生产开放创新之间的平衡关系还需厘清。党的二十大报告指出“要牢牢掌握党对意识形态工作的领导权、全面落实意识形态工作责任制”,这是基于历史经验、理论总结、实际国情和未来发展需要所作出的正确判断。但文化与意识形态紧密相连但并不等同于完全意识形态。文化产品的社会效益优先也不等于政治效益优先。因此,文化治理既要让文化产业的水“清起来”,也要让文化产业的水“活起来”。三、产业分类对创新融合发展体现尚不充分,统计制度亟待完善第一,统计数字反映不充分。部分行业数据尽管纳统但是产业分类对新兴产业活动的体现并不充分。以文化领域为例,文化及相关产业统计分类(2018)是以企业为基本单元开展统计活动,地方对于提高统计结果而言是有充分的政治动力的,经营活动好的公司的数据一定会被纳入到文化产业统计当中。但是统计分类对于新兴产业门类的体现仅有“数字文化新业态特征较明显的16个行业小类”,对于人工智能、区块链、5G等新技术塑造下的数字文化产业发展具体是多少没能详细说明。第二,统计数据具有一定的欺骗性,需要进一步去伪存真。以文化消费数据为例,2022年文化消费数据下降不能充分说明居民文化消费的热情有所降低。抖音、快手等线上平台日活用户使用时长方面的快速增长,结合疫情期间文化传播渠道和新闻信息服务部门的增长,能够说明文化消费形态出现明显变化,居民能获得的免费文化供给增加,因此文化娱乐支出统计数据也存在一定偏差。同时,数据采集办法在主动探索利用大数据、互联网、人工智能等新技术方式和手段上仍应持续发力,也要继续加强统计人员的培训工作。四、文旅运营管理能力不足,规范化和标准化建设有待推进第一,文化产业经营活动管理、旅游场所运营与服务提升等方面还存在不足。2019年起市场上开始如雨后春笋般浮现的剧本杀机构。但规范化政策直至2022年6月才正式出台,这与现行文化市场“先观察再介入”的治理思路有关。但不可否认的是,剧本杀行业发展上存在近三年的监管盲区,特别是在剧本质量、单人价格、卫生环境、消防乃至文化安全、青少年健康等关键环节出现的大量问题引发社会热议。这并不是偶然现象。此前,在脱口秀、密室逃脱等文化经营活动管理中也存在类似问题。而在旅游场所运营方面,露营经济、房车旅游、研学旅行等新业态兴起带来了市场上的“鱼目混珠”,基地建设的规范化和标准化问题亟待解决。第二,公共文化服务领域规范化运营仍需加强。在基本公共服务均等化建设取得一定进展后,公共文化服务建设的规范化工作也要抓紧推进。同时,文化旅游领域的规范化和标准化建设仍应该与主动国际标准衔接,在部分前沿领域引领国际市场发展。文化和旅游部在2022年5月对《文化和旅游标准化工作管理办法(暂行)》公开征求意见标志着文化和旅游标准化工作正在提速,各省级也应形成对照在规划、政策中体现推动文化和旅游标准化等相关内容。面对文化旅游高质量发展的新要求,文旅运营标准化和规范化问题将带来对文化旅游人才培养的新挑战,未来也应需要持续关注。党的二十大报告中将国家安全的问题专列一章,把安全问题放在了重要位置。国家文化安全作为国家安全的重要组成部分,是文化建设中不可忽略的一环。从内涵上看,国家文化安全包含内容广泛,既有文化生存发展的环境安全、文化技术安全、文化资源安全,同时也有网络传播安全、文化市场准入安全等多个方面。以文化资源安全为例,近年来对文化旅游资源的破坏现象屡见不鲜的。2022年,作为全国文物保护单位的郑州二砂文创园因防疫需要被政府部门下令改建方舱,尽管改建最终被叫停,但反映出部分基层管理者对保护国家文化旅游资源方面的意识淡薄。再以网络传播安全为例,网络传播安全既包含着意识形态为核心的政治文化安全,同时也包含着本民族文化安全和大众娱乐文化安全,前者的作用在于继承优秀传统文化,后者的作用在于传播健康内容,塑造社会文明。2021—2022年,文化和旅游部、国家广电总局、网信办等多部门连续发起网络空间“清朗行动”,短期内成果显著,但从长期来看,仍然需要依靠政府依法管理,企业、公民自觉等多个途径共同维护。维护文化安全不仅是管理部门的职责所在,也是社会公民的应尽义务。第一,文化旅游相关资源的摸底工作是转化创新的基础,但目前对文化旅游的数字资源及其他存量资产仍然存在着统计分类不清晰、重视程度不高、资产部分浪费等问题。同时,多年来从国家到地方进行的各类文化资源数字化工程所形成的庞大数据资源仍未有效利用,“数据孤岛”现象致使数字化文化产品和服务供给不充分,不能满足人民对于高质量精神文化的需求。第二,高质量文旅产品供给体系有待持续完善。2022尽管文化产业和旅游业的企业数量和营收规模都呈现着上升趋势,但赢得市场口碑双丰收的文旅产品数量相对较少,有高原无高峰的现象仍然存在。旅游市场来看,露营休闲旅游市场尽管在全年占据热度,但部分露营基地的服务低端、安全隐患等问题仍然突出。第三,文旅产品市场竞争力和国际影响力有待进一步提升。习近平总书记在党的二十大报告中对“增强中华文明传播力影响力”作出重要部署,要求形成同我国综合国力和国际地位相匹配的国际话语权。近年来,游戏产业、网络文学等文化出海为提升中华文化的国际影响力做出了重要贡献,但仍要看到我国文旅产品和文旅IP仍有较大潜力和上升空间。
第五章 2023年中国文化产业和旅游业发展十大预测
一、文旅融合进一步深化,产业趋势从高速发展到质量提升
当前,我国经济正处于由高速增长阶段向高质量发展阶段转变。文化和旅游产业已进入产业质量效益和核心竞争力亟待提升的新时期,产业规模将从数量型的高速发展到质量型的中速发展。近期,随着全国各地“两会”陆续召开,文旅融合发展备受关注,成为各地政府工作报告中不可或缺的内容,也是2023年各地的重点工作内容。其中18个省份提出,将坚定文化自信,坚持以文塑旅、以旅彰文,推进文化和旅游深度融合发展。
二、市场预期强于市场复苏,稳中求进成为发展主旋律
随着疫情防控进入新阶段,2023年国内经济恢复将有望加速,市场信心将稳步回升,消费将呈现稳步发展的态势,但不能盲目乐观。首先必须明确经济恢复和消费回弹之间的关系,经济的真正恢复需要多因素的共振,需要一定的过程和时间。同时,企业需要思考的是,疫情期间衍生出的新的消费习惯和需求,是否会在后疫情时代延续下去。
三、文旅企业重新洗牌,中小微文旅企业成为供应链修复的重要一环
三年疫情影响导致文旅行业众多中小企业无法坚持经营,国内文旅供应链出现了明显的断层、服务质量下降明显。新时期文旅产业政策的核心导向要逐步从之前的纾困转向对旅游投资机构和市场主体的创新引导上来。2023年要转危为机,继续推动《关于金融支持文化和旅游行业恢复发展的通知》《关于进一步完善政策环境加大力度支持民间投资发展的意见》等政策文件落地,解决长期困扰文旅企业融资获批难、费率高等发展难题。四、文旅产业结构升级,新业态引领文旅产品更新迭代
一是阳康后的“健康消费”成为主流。追求慢生活,被越来越多的年轻人以及不同年龄阶段的人接受和推崇,露营、露天观影、宠物经济、各类DIY体验、养生疗愈旅游等新型业态广泛流行。二是国潮消费与场景消费的深度融合。2023年在文旅深度融合的发展背景下,这类由国风主题改编的商业场景一定还会延续热度,受到市场追捧。三是线下与线上互相融合。但受到疫情开放和反复的影响,有一些需要在密闭空间中进行高接触服务的业态,比如前两年风靡市场的密室类及剧本类业态,估计在2023年仍然复苏较慢。这类项目的投资还是需要控制风险。
五、文旅消费进一步分层分级,城乡、亲子领域需重点关注
老龄化社会的到来,将带来消费人群的结构性变化。未来大消费有三大主线趋势:消费品质提升、新兴技术普及、注重精神追求。消费的分级背后伴随的是三年挤压的消费势能,在消费分级之下挤压的消费势能必然得到释放。因此,文旅产业的赛道将会进一步细分,细分领域会出现一批独角兽。具体而言,城市更新,乡村微度假,家庭亲子等赛道值得关注。六、线上文旅消费渗透率进一步提升,银发市场有待挖掘
疫情加速了消费者互联网消费习惯的培养。对于中老年、乡镇等下沉市场,抖音和拼多多是最为主流的选择,而淘宝消费频次有所下降。同时,数字新兴技术的普及正在并将持续改变中国消费社会的生态,创造出全新的消费品类和服务模式,带来了众多成长性投资机会。从供给端看,技术进步解锁了更多的可能。从需求端看,勇于尝试的年轻消费者不断世代更迭,势必让切实可行的技术落地应用,逐步实现渗透。跟踪新技术的落地应用,是把握消费行业成长机会的关键。
七、区域联动趋势显现,重大文旅产业项目发挥龙头作用
随着长城国家文化公园、大运河国家文化公园、长征国家文化公园、黄河国家文化公园、长江国家文化公园五大国家文化公园建设的全面展开,这些国家文化跨省域的联动将更加紧密。除此之外,随着粤湘赣三省四市红色旅游联盟成立,通过线路互通、游客互送、资源共享,共同发展的区域合作模式,区域联动效应将进一步扩大。同时,党的二十大报告在“繁荣发展文化事业和文化产业”版块提出,要“实施重大文化产业项目带动战略”。2023年作为二十大的开局之年,通过梳理31省份的《政府工作报告》可以预计,2023年文旅领域投资仍是拉动内需的重要引擎之一,文旅重大项目建设呈现数量、体量、质量“三量齐升”的良好态势。
八、文旅产业全面赋能趋势进一步凸显
一是文旅赋能乡村振兴。农业强国建设成为未来一段时间乡村及农业发展的主旋律。此背景下农文旅产业发展成为未来乡村产业全链条提升的重要抓手。二是文旅赋能城市更新。近年来的文旅市场环境发生了巨大变化,尤其是城市文化旅游已呈现出无景点化趋势,从景点游开始向全域旅游转变。三是文旅赋能体育产业。二十大报告中明确指出“加快建设体育强国”。2023年体育旅游产品将呈现出户外运动游蓬勃发展。四是文旅赋能大健康产业。我国60岁及以上人口已达2.64亿人,占总人口的18.7%。预计“十四五”时期,这一数字将突破3亿[16]。疫情过后,人们对健康、自由的价值诉求进一步凸显。因此,乡村田园游、森林生态游、康养运动游、中医药康养游、周末近郊游等将成为新蓝海。五是文旅赋能教育发展。随着疫情政策的调整,2023年研学旅游市场或将迎来更大的市场爆发期。以博物馆研学、科普研学、城市研学、运动研学、游戏研学为主题的研学备受欢迎,研学主体也由儿童、青少年扩张到老年群体和公司企业群体。
九、加速推动文旅产业“数实融合”,元宇宙发展仍处于初级阶段
面对受疫情影响较深的文旅行业,通过探索数实融合下发展新业态或将成为其新的增长点。同时,随着VR、AR、5G、AI等技术的发展,元宇宙里描绘的部分场景已经能够在现实社会中找到些许雏形。元宇宙强调的“临场感”“沉浸式体验”,也正好契合了数字化时代下文旅产业所追求的新模式。近年来,国内外政府、景区、酒店等也都在布局自身的元宇宙项目、产品等。但是,目前元宇宙的发展,VR、AR、5G、AI技术以及技术穿戴设备发展与内容建设尚不匹配,元宇宙行业还处于初级阶段。
十、重新定义全球化,文化贸易与出入境游持续发挥推动作用
新冠疫情叠加俄乌冲突,世界秩序的重构进一步加速,2023年全球化发展进入深度调整期已成共识。一是2023年中美关系或将到达历史新节点,迎来新的稳定窗口期;二是乌克兰危机或进入谈判和冲突并存的阶段;三是不确定性大增的时代,各个经济体更加坚定了“抱团取暖”决心。在此背景下,2023年,随着中国防疫局面进入新阶段,国际旅游和文化贸易都将迎来强劲复苏,持续推动区域经济合作和全球化正向发展。同时,要进一步整合和利用好海外文化中心和各国旅游办事处等常设机构的渠道资源,成为未来文化走出去的重要抓手。数据来源:
[1] 数据来源于国际货币基金组织https://www.imf.org/en/Home
[2] 大众日报https://www.jfdaily.com/sgh/detail?id=928284
[3] 数据来源于世界旅游组织《2023年全球旅游业晴雨表》
[4] 数据来源于中国信通院《全球数字经济白皮书(2022年)》
[5] 数据来源于旅游研究院发布《中国旅游景区度假区发展报告(2022-2023)》https://baijiahao.baidu.com/s?id=1752241028486572836&wfr=spider&for=pc
[6] 数据来来源于西双版纳州http://xsbn.gov.cn/
[7] 数据来源于游戏工委《中国游戏产业报告》》http://www.cgigc.com.cn
[8] 数据来源于文化和旅游部财务司https://zwgk.mct.gov.cn/zfxxgkml/tjxx/202301/t20230118_938716.html
[9] 数据来源于中国演出协会http://www.capa.com.cn
[10] 数据来源于2022年7月21日商务部网上例行新闻发布会http://ca.mofcom.gov.cn/article/xwfb/202208/20220803337865.shtml
[11] 数据来源于天猫官网、奥林匹克官方旗舰店http://www.tmall.com
[12] 数据来源于北青网新闻报道http://www.ynet.com
[13] 数据来源于马蜂窝数据http://www.mafengwo.cn
[14] 数据来源于艾瑞咨询测算http://www.iresearch.cn
[15] 数据来源于艾瑞咨询报告http://www.iresearch.cn
[16] 数据来源于经济日报
http://union.china.com.cn/jdtp/txt/2021-10/25/content_41713279.html

中国文化产业和旅游业年度盘点报告(2022)全文
加入私密社区
行业窗口与顶尖新媒体【文化产业评论】已运维3000多期(持续8年有余,跨越3000多天),推送文化、旅游、体育领域专业优质文章7000多篇。【文化产业评论】始终秉承权威、专业、准确、及时、实用的特点,聚焦文化、旅游、体育等行业前沿动态、发展思考,直面新时代行业发展重大问题,融汇行业内外精英的观察和理解,得到了全国从中央到地方各级政府公务员、企事业单位负责人、精英从业者的高度关注与大力支持,亦架设起沟通各方的畅通渠道,是中共中央宣传部、国家发展和改革委员会、文化和旅游部 、国家广播电视总局、国家电影局、国家新闻出版署、国家文物局、国家体育总局等有关部门,各地市政府,以及全国各文化、旅游、体育企业的重要助手。欢迎订阅关注!
点击下方【阅读原文】加入「文化产业评论」,这里,是你的舞台~