※前言※
想了很长时间,一直都不知道本片文章的题目该怎样表达才算准确。于是就想了个副标题,“如何在最短的时间内创造一家上市公司”,如果还是有点迷惑,那就再往下看看吧。

※正文※
随着IPO审核的加速,越来越多的企业都有了上市的计划,其中不乏一些规模庞大的集团企业。这类企业涉足的业务领域大都比较广泛,如果以集团企业为主体上市往往不利于主营业务突出,如果以集团控股的企业为主体上市,也同样存在着同业竞争、关联交易以及上市主体自身的历史问题。
作为中介机构,我们在介入这类集团企业的初期都会进行初步的尽调,主要目的在于摸清楚集团企业的基本情况,寻找能够作为拟上市主体的企业,评估企业上市的时间成本和财务成本,从而给企业提出一个可行的上市方案。
从尽调结论来讲,我们最不愿意看到的是目前企业中不存在一家符合作为拟上市企业的主体,因为如果以一家新设企业为主体上市,从时间和工作量来看成本都是相当巨大的。因此,实务中,这种以新设企业为上市主体再收购集团企业原业务(资产)的情况并不多见。本文拟通过已知的仅有的几个案例去分析类似企业上市中存在的问题,给读者一些借鉴。
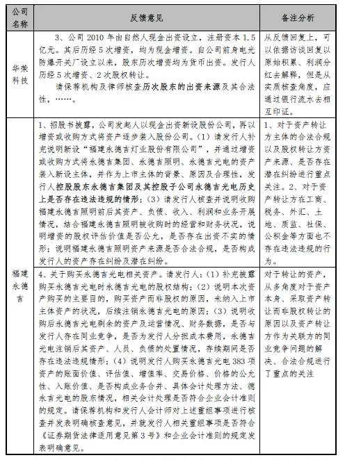
根据搜索的结果,新设主体作为拟上市企业的相关企业如下:

注:1、由于华荣集团资产构成庞杂,业务种类众多,资产收购采取了分布评估、分布交割的方式进行。2、福建永德吉灯业股份有限公司业务整合中涉及资产整合在2009年完成,涉及股权整合从2010年持续到2013年。
一、涉及到的相关反馈问题分析

从招股说明书披露上来看,华荣科技对于公司历史上其业务整合从多维度进行了描述,披露的相对已经很详细,因此,反馈中并未对于业务整合有过多的问题。
华荣科技业务整合的描述架构如下:
(一)资产收购的背景
(二)资产收购的决策程序、作价原则及权利完整性承诺
1、资产收购的决策程序
2、资产收购的作价原则

3、关于资产权利完整性的承诺
(三)收购华荣集团防爆电器、专业照明相关经营性资产
1、资产基本情况
(1)专业照明业务资产
(2)管理本部资产
(3)厂用防爆电器业务资产
(4)矿用防爆电器业务资产
(5)厂用防爆电器外贸部门业务资产
(6)镗铣加工中心设备资产
(7)房地产及在建工程
(8)运输设备
(9)无形资产
(10) 2012年华荣集团盘盈的少量固定资产
对于资产的披露主要涉及:资产类型、账面金额(元)、评估值(不含税)、转让价格(含税)、评估基准日、交割日、资产评估报告等。
2、转让价款支付情况
(五)资产转让后的相关业务整合及人员安排
(六)资产转让的账务处理
【对于业务整合的会计处理方法,福建永德吉反馈中重点关注到了】
(七)主要资产出让方华荣集团基本情况
1、华荣集团的历史沿革
2、华荣集团的合法合规情况
根据华荣集团所在地工商、税务、外汇、土地、质监、社保、公积金等政府主管部门出具的说明或证明,华荣集团报告期内不存在重大违法违规的情况。
【总结】
对于业务整合中,转让资产的核查是重中之重,建议以华荣科技的披露框架为范本,结合项目具体情况,补充核查福建永德吉反馈中重点关注的问题。总之,做到有的放矢总归是好的。
二、资产收购后相关人员安排问题
以下摘自华荣科技股份有限公司《招股说明书(2017年5月3日)》P84
“发行人收购华荣集团、华荣塑胶的防爆电器、专业照明相关资产后,在遵照职工意愿的基础上, 华荣集团上述业务的相关人员重新与华荣股份签订了劳动合同。发行人设立了厂用事业部、矿用事业部、专业照明事业部、塑胶事业部承接上述业务。”
【总结】
从生产上来说,资产收购并不会导致员工实质工作发生改变,通俗点说,“该干嘛干嘛”。但是,从法律形式来看,人员的独立性就要求企业员工与原企业解除劳动合同,与资产收购方重新签订劳动合同。实际操作中,难度并不大,但应当注意的是,要和员工做好解释工作,在保证企业员工原待遇不变的前提条件下进行,另外,对于社保问题,如果涉及的员工较多,则社保的问题就要统筹考虑,最好能与当地社保部门今早接触沟通。
三、资产收购后相关业务整合安排问题
以下摘自华荣科技股份有限公司《招股说明书(2015年6月1日)》P76
因华荣集团在资产转让过程中尚有未履行完毕的业务合同, 华荣集团预留了部分存货作为履行剩余合同之用,部分存货虽然纳入评估范围但未进行转让。
资产转让完成后,一方面,华荣集团不再从事生产且预留产品有限,因需履行未完成的合同向发行人采购了部分产品;另一方面,华荣集团与客户进行了协商,部分客户愿意将未履行完毕的合同交由发行人履行,因此华荣集团将部分预留的相关存货销售给发行人。上述两个主要原因导致发行人与华荣集团在资产重组完成当年,即 2012 年度的关联采购及销售的金额较大。2013 年度和2014年度,发行人与华荣集团之间未再发生关联采购及销售交易。
上述关联交易的具体情况参见本招股说明书 “第七节 同业竞争与关联交易”之“二、(二)报告期内重大关联交易情况”。
【总结】
由于产品的生产与资产转让的不同步性,造成了资产转让后,资产转让方还需完成原订单的生产,这就造成了一些矛盾。实务中,往往采取上文中提到的方法去解决,但具体采取哪种,应当根据实际情况去决定。但应避免大额的关联交易。
四、资产转让的账务处理
以下摘自华荣科技股份有限公司《招股说明书(2015年6月1日)》P84

发行人收购华荣集团、华荣塑胶的相关资产具备完整的生产能力,根据《企业会计准则第 20 号-企业合并》、《企业会计准则-应用指南》及《企业会计准则讲解( 2010)》的相关规定,该资产组合形成一项业务,应按照同一控制下的企业合并进行会计处理。发行人已依据会计准则要求对收购资产的入账价值进行了调整, 不含税转让价格与账面价值差异 1,838.59 万元作为购买溢价冲减了留存收益及资本公积。
【准则依据】
《企业会计准则讲解 2010》
(一)企业合并准则规范的企业合并
企业合并是将两个或两个以上单独的企业合并形成一个报告主体的交易或事项。企业合并的结果通常是一个企业取得了对一个或多个业务的控制权。构成企业合并至少包括两层含义:一是取得对另一上或多个企业(或业务)的控制权;二是所合并的企业必须构成业务。业务是指企业内部某些生产经营活动或资产负债的组合,该组合具有投入、加工处理和产出能力,能够独立计算其成本费用或所产生的收入。
有关资产、负债的组合要形成一项业务,通常应具备以下要素:
(1)投入,指原材料、人工、必要的生产技术等无形资产以及构成生产能力的机器设备等其他长期资产的投入;
(2)加工处理过程,指具有一定的管理能力、运营过程,能够组织投入形成产出;
(3)产出,如生产出产成品,或是通过为其他部门提供服务来降低企业整体的运行成本等其他带来经济利益的方式,该组合能够独立计算其成本费用或所产生的收入,直接为投资者等提供股利、更低的成本或其他经济利益等形式的回报。有关资产或资产、负债的组合要构成一项业务,不一定要同时具备上述三个要素,具备投入和加工处理过程两个要素即可认为构成一项业务。
有关资产或资产、负债的组合是否构成一项业务,应结合所取得资产、负债的内在联系及加工处理过程等进行综合判断。实务中出现的如一个企业对另一个企业某条具有独立生产能力的生产线的合并、一家保险公司对另一家保险公司寿险业务的合并等,一般构成业务合并。
如果一个企业取得了对另一个或多个企业的控制权,而被购买方(或被合并方)并不构成业务,则该交易或事项不形成企业合并。企业取得了不形成业务的一组资产或是净资产时,应将购买成本按购买日所取得各项可辩认资产、负债的相对公允价值基础进行分配,不按照企业合并准则进行处理。
【总结】
财务处理上,对于资产收购来说,应首先判断该交易是否构成业务,如果构成应当按照《企业会计准则第20号——企业合并》的有关规定进行会计处理。而本文所探讨的情况往往属于同一控制下的企业合并,因此,确认转让资产的入账价值就成了关键。根据准则规定,“初始投资成本是取得的被合并方所有者权益在最终控制方合并财务报表中的账面价值的份额。合并方所支付的合并对价账面价值与初始投资成本之间的差额调整留存收益。” 则华荣科技本次资产收购的会计处理如下(忽略减值、累计折旧等备抵科目):
借:“相关资产” 36562.29
应交税费——应交增值税 3066.37
“留存收益及资本公积” 1838.59
贷:银行存款 41467.25
五、主要资产出让方的合法合规
【总结】
从招股说明书的披露情况以及反馈问题来看,对于资产转让方的关注主要在于资产为企业的经营性资产且该资产是企业得以存续的基础,话句话说,就是该资产为企业全部的经营性资产。这样就很好理解了反馈意见中,询问为何是资产收购而不是股权收购,潜台词就是问资产转让方的壳子是不是存在问题?书面语就是资产转让方是否存在违法违规的情形。
六、同业竞争的问题
【总结】
同业竞争问题的解决是伴随着业务整合进行的,业务整合方案的要充分考虑同业竞争的问题。一般情况下,业务整合后,同业竞争的问题基本上就剩下企业注销和股权转让的扫尾工作了。

投行小兵新书即将上市!
《IPO财务核查解决之道 上册》

新书预计将于六月中旬上市!
【小兵研究知乎Live-财务造假系列专场】
主 题:IPO财务造假十大路径核查3
时 间:2017-06-03 20:00- 21:00
主讲人:韩建春 投行小兵
报名请点文末【阅读原文】,或在知乎搜索【投行小兵】关注报名即可,进入课堂后可添加“课程小助手”进入微信话题讨论群,我们会不定期组织线下沙龙交流会哦~
【投行小兵】最新精彩内容:
“新三板挂牌过程违法违规行为分析之信息披露问题、治理机制缺失”
精彩内容敬请扫描关注阅读
往期精彩内容推荐:
【小兵研究】定向增发过程中发行对象发生变更的各种情形及处置方
新书上市,购买渠道可通过【投行小兵】唯一授权微店或当当网购买。
微店地址:https://weidian.com/index.html?spider=wv6a7i.ut1ksv90.7wfevgjsoi.1&userid=33873577



