如何做服装对标品牌分析?(附案例、模板)
点 蓝字关注,并 星标,不错过每期精华推送

1. 明确自己产品的定位。明确的目的是不要贪多,要选择值得去对比的品牌。2. 明确竞品分析不是要去抄袭。而是需要找到其他产品的优点,规避他们的缺点,借此来分析具体的情况。做对标品牌分析,一是搞清楚定位,搞清楚你在什么位置,我在什么位置。(风格、客群、产品结构、价位等),这个是前端部门做的,比如设计部、企划部。目的是参考开发或修正开发策略。二是市场表现,通俗地说就是你卖的怎么样,我卖的怎么样。你哪一类卖的好,卖的不好。我哪一类卖的好,卖的不好。这个是后端部门做的,一般是市场部、销售部。对标品牌分析,一开始不要想的太复杂,我们可以简单从两个点来做,就是:举例,两个 大众休闲装定位 对标品牌客群定位分析:生活方式:喜欢简约,舒适,注重产品的功能性和性价比,喜欢简约质朴的⽣活⽅式,舒适,重视材料的天然,不张扬,不跟⻛。内心诉求:去符号的
收⼊:中产家庭收⼊
职业:都市⽩领、艺术家、全职太太
内⼼诉求:真实的⽣活

再举两个潮流女装品牌案例,看看是怎样找相同,和找不同的。有个误区就是,风格相近甚至相同的品牌才能算是竞品。我认为不是这样。这两个品牌的风格其实不太一样,但核心受众的消费层级、品味层级趋于相似,一定是有竞争关系的。核心受众:25-40岁,自由率性、自信独立、追求时髦的都市女性DAZZLE:
MO&Co:
设计手法上,地素是偏轻奢味,摩安珂主攻摩登味。价格上也有些差异化,除了产品和运营成本考虑,也有意避开了一些客群层级的重叠。好,我们再看看,相似风格定位下的对标品牌分析(简单罗列),国内繁复美学的代表女装品牌,复古优雅时装品牌的对标分析:(内容来源知乎:花花的鱼籽酱,制表:F先生)
从这个表格可以看到,虽然都是复古优雅时装风格定位,品牌风格细分起来却是各有不同。LULUAWAYS(我爱露露)品牌风格偏巴洛克宫廷风。MAXRIENY(玛克西妮)品牌风格偏中世纪仙女风。LE FAME(拉飞姆)品牌风格定位在老洋房新中式风。所以做对标品牌分析时一定非常细致,擅于找到相似内容中的不同点,才可能从不同点去突破,做品牌的细分定位。
再看看快时尚定位的对标品牌分析,海澜之间竞争对手分析案例:
ZARA依靠强大的供应链体系将“快”与“时尚”做大极致。而H&M则将较大的资源投入市场营销上,花大手笔请大牌明星作为代言,将品牌打出市场。另外其优势在于品类多样性,从时尚到运动,儿童到成年装,品类更加 齐全。
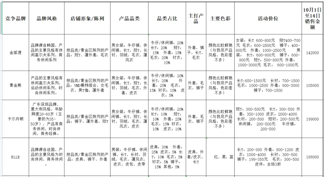
优衣库同样品类齐全,但其品质及工艺是四个品牌中最好的,店面陈列及灯光都是非常有讲究,加上员工很好的服务态度,在购物体验上做得到最好。偏产品开发的对标品牌分析,可以按照下面这个模板来做:小伙伴看不清也没关系,我赠送给你原件,这里准备了一份网盘链接,回复关键词:品牌1,可以直接获取资料原件。偏市场竞争的对标品牌分析,可以按照下面这个模板来做:一样,我也赠送给你原件,这里准备了一份网盘链接,回复关键词:品牌2,可以直接获取资料原件。最后的话:
而是我们要通过竞品分析,发现别人的优点,分析优点背后的东西。还有避免别人产品上的问题,避免自身的产品会产生同样错误。如果你是开始对标品牌分析,建议切入点越小、越具体越好。可以试着将较大较为宏观的问题分解成容易解决的小问题。这样竞品分析的落脚点不会过于空洞。THE END
- 用心去做的,永远不会浪费 -

F 先 生 绘 公 众 号
Take heart without taking detours
“走心,不走弯路”
▲ 关注F先生视频号
《F先生精品课》直播间(千聊平台统称直播间,其实课程均为永久录播),至今总学习次数已经超过六万次,学习过的学员已近五千人。
所有PPT课件,要收集大量资料,经过自己的严格筛选,分析整合归纳,不断地去粗取精、压缩精简,直到课程的每个细节都是实用、易懂、可操作并同时提升思维的。每节课都会反复录制,复盘总结,能不能再做的更好。争取课程的每一分钟,对你们来说都是有效的。
长按识别下方二维码。升级认知、提升能力、增强自己的核心竞争力。我,与你同在。