坤湛科技企业调研报告 | 36氪研究院
产业智能化征途拓荒者,完成超2000万美元首轮融资,高榕资本领投。

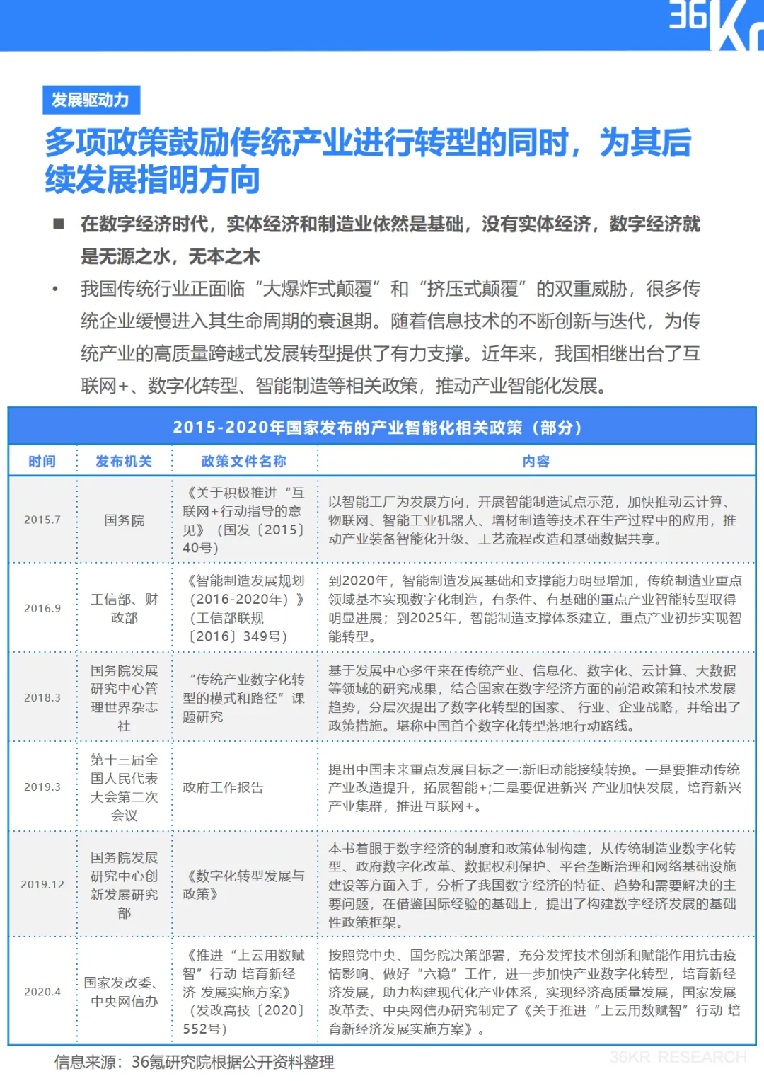
当下,传统产业效率低、成本高的发展模式不可持续,亟需转型。传统产业运用前沿技术进行数字化与智能化转型,将大大降低能耗与成本。政府重视新基建发展,连续出台相关政策和指导意见,为产业智能化提供良好的发展环境和技术保障,推动产业智能化往纵深发展。2020年伊始,全球疫情的爆发,加速传统产业与前沿技术的融合,为产业智能化第三方解决方案提供商、数据中台企业等带来了天然优势。从总的发展方向来看,产业智能化一定是一个必然的发展趋势。
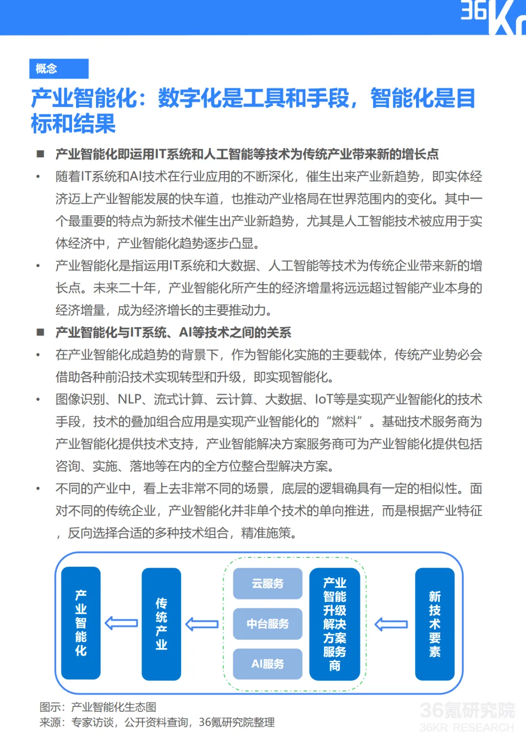
从信息技术的发展层面来看,产业智能化发展涉及到众多前沿技术,如人工智能、云计算、大数据、物联网等。传统产业数字转型与智能升级的途径是利用IT系统与新技术破解企业在发展过程中遇到的瓶颈和升级难题,重新定义和整合设计、生产、流通销售、服务全链路,实现业务创新和增长。从人工智能落地发展策略来看,第一、二产业智能化进程中,能够整合更多的资源(技术、行业等),产业智能化新格局也会逐渐形成。从人工智能落地发展基本面来看,“平台化”建设将是推动产业智能化发展的重要力量,集战略咨询、架构设计、数据运营等关键服务于一体,且能为企业提供“一站式”的核心数字技术及第三方服务平台是产业智能化发展的重要中间角色。
2020年6月9日,坤湛科技宣布完成超2,000万美元首轮融资,由高榕资本领投,投后估值近2亿美元。产业智能化发展的过程,就是不断为传统产业转型过程中遇到的痛点提供解决方案的过程。2019年,产业智能化系统服务提供商坤湛科技应运而生,其主要核心团队成员由全球范围专注科技创新与产业实践的精英组成,且吸纳了来自BAT的技术专家。创始团队成员曾服务8大行业客户,成功交付100+转型项目,为客户增收数十亿元,拥有丰富的产业创新经验和技术方法论,聚焦传统产业(工业、农业、零售、物流、医疗等),提供沉浸式数字化转型与智能升级服务。集战略咨询、架构设计、数字化运营等关键服务于一体,且能为企业提供“一站式”解决方案的第三方服务商相对较少。另外,数字鸿沟明显,产业协同水平较低,产业链上下游企业之间信息不对称问题突出,平台针对用户信息、行业数据等资源的开放程度普遍不高。 基于此,集产业智能方法论和产业智能操作系统于一体的服务商具有非常大的发展空间,也是产业智能化发展必不可少的第三方服务平台。未来,坤湛科技将深入到产业,做“技术+产业”的专家,为企业提供更多的附加和增值服务,打造更为多元化的盈利模式。随着科技进步及数字化技术深度应用,传统产业智能化即将迎来黄金发展期。那么,传统产业智能化发展过程中将会遇到哪些具体的问题?坤湛科技又将以什么样的方式来解决问题并赋能传统产业的呢?以下为《为传统行业提供从战略规划到技术实施的全方位智能化解决方案》36Kr-坤湛科技企业调研报告全文,点击阅读原文即可下载报告全文。提取码:qx49注:基础设施是指为社会生产和居民生活提供公共服务的工程设施,是用于保证国家或地区社会经济活动正常进行的公共服务系统,是社会赖以生存发展的物质基础条件。
参考资料:
1. 新华网,瞭望东方周刊,《新基建,是什么?》,2020-04-26
2. 《为什么产业智能化是不可避免的》,中国科学院沈阳计算技术研究所 副研究员,IT人刘俊明
3. 坤湛科技调研,闵万里、王金明

