



(专业资料整理分享)
1. 服装品牌定位分析模型
1. 战略定位分析模型
基于战略定位分析模型,找到合理的商业模式和品牌定位:

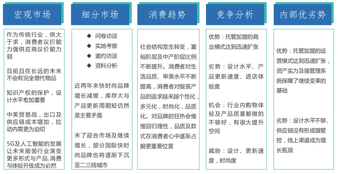
2. 外部环境分析模型
重点关注细分市场消费者消费水平,需求喜好变化,以及竞争商家的盈利状况,最新动态,优势劣势等,这些都能为品牌的定位、商业模式的打造、调整提供重要参考:

3. 市场调研问卷设计模型
问卷调研,是为了更好的了解市场趋势及目标消费人群的喜好等信息:

表格案例:

通过分析,可以判断目标消费人群主要年龄分布,消费水平,购买频次,看中的价值要素以及主要的潜在竞争对手等重要信息, 通过这些信息,结合自身品牌的优劣势可以做出合理的品牌定位,商品价格定位,以及商品存货等。
4.竞争对手分析模型
通过调研及问卷方式,明确自己主要的潜在竞争对手,为每一个维度从1到5进行单独评级,分析自己与竞争对手的优劣势所在,找到市场的空缺,在什么地方可以 做出差异化以及市场未来潜在的机会所在。
表格案例:






2. 品牌案例分析
设计师品牌江南布衣(JNBY)
坚持自我,以忠实用户为发展根基
江南布衣创立于1997年,定位设计师品牌,为了保证设计质量,全力打造设计师团队,从首席创意主管到主设计师,每 一位均在集团工作超过15年,团队每年推出超过3000个款式。根据CIC统计,江南布衣集团在中国设计师品牌时装行业占最大的市场份额,营收呈稳定增长趋势,也表明设计师品牌份额在不断扩大。

1. 做自己的基础上推陈出新:
JNBY从创立以来一直坚持“设计简洁、高冷文艺”的主打风格,不但衣服设计如此,店面装修同 样保持“简洁高冷”风格。
正是独特的风格定位吸引了许多铁杆粉丝用户。但也正是其独特的风格被部分用户贴上“刻板” 的标签。
然而JNBY并不为此妥协,而是在建立了品牌调性之后, 延续以前风格的基础上不断创新,融入新的设计元素。
对比以前的款式,裁剪更加利落,大气,版型更加前卫、个性。在稳固老粉丝的同时,增加了不少新的粉丝。

2. 新场景尝试:
JNBY是国内第一个尝试提供订阅盒子的服务:对VIP用户的特定需求提供专门的搭配师为用户提供服装搭配,并将搭配好的服饰寄送至客户手中免费试穿并选择性购买。
对于设计师品牌,忠实的用户才是根基,通过这个服务首先进一步提高了粉丝忠诚度,同时增加了消费者的购物场景,刺激了消费增长。
Lululemon
精准定位瑜伽服装垂直细分市场

1. 精准定位:
Lululemon十年间营业额保持在15%以上稳定增长,这得益于其精准的战略定位。在创立之初,耐克和阿迪达斯为代表的运动服饰主要聚焦在了跑步、综训、 篮球及足球这四大品类,在瑜伽细分品类上投入的资源相对有限。
同时Lululemon看到了瑜伽服装的痛点:大多数学员都穿着棉涤纶混纺织物运动服,既不贴身也不吸汗; 而女款更是简单粗暴到“把男款尺寸改小、再配上女性化颜色。通过精准定位瑜伽市场,经过研发改进解决瑜伽服装痛点需求,收割一部分忠实用户。

2. 精准营销:
其与阿迪达斯、耐克等动辄花费上亿美元聘请体育明星做推广的最大区别:广借粉丝和KOL力量。
让消费者感知品牌,lululemon每发展到一个城市,它都会找到当地最红的20位健身教练、瑜伽老师、健身达人免费赞助并进行合作推广,由于精准的营销策略,市场中的目标客户,很容易建立起品牌认知并广泛传播进一步扩大品牌影响。

3. 利用品牌势能助力拓展品牌:
在Lululemon品牌知名度与客户粘性建立起来之后,由起初的女性服装拓展到男性市场、儿童市场,品类也逐渐由瑜伽向运动健身扩展,增大市场份额。






部分资料来源节选:
【研究报告】2020-2025国内服装行业发展趋势
【研究报告】国内服装行业案例分析
【研究报告】国内服装行业细分市场战略定位
- 用心去做的,永远不会浪费 - 录播课程入口 专业社群入口
F 先 生 绘 公 众 号
Take heart without taking detours “走心,不走弯路”