
点击上方蓝字行业调研报告,设置星标★ 第一时间接收高质量报告。
中国“新中产”阶层——消费升级 “Z世代”——成为未来的消费主力军 后疫情时代——购物中心消费者行为模式转变
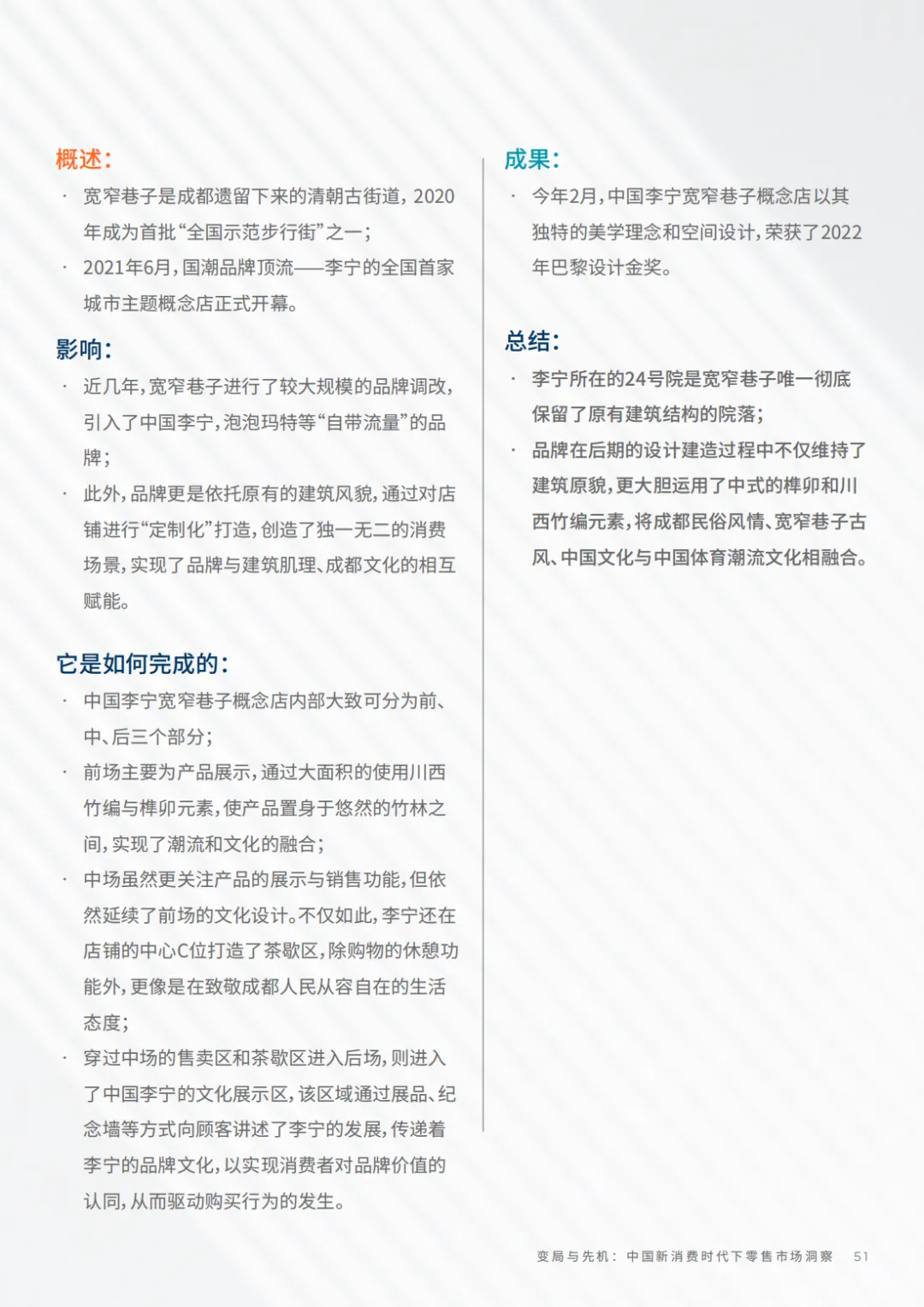
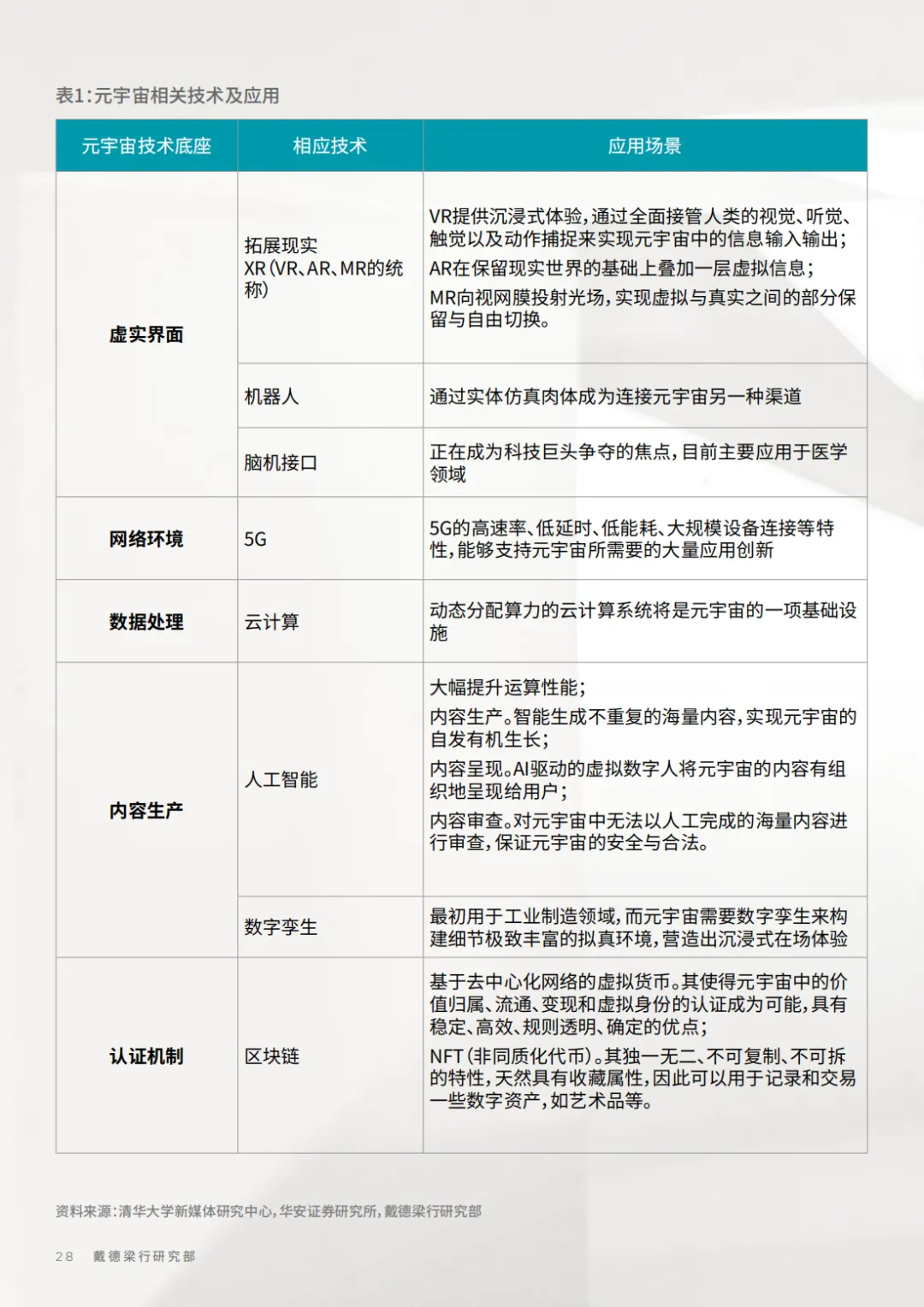
“国潮”品牌从线上走到线下 生活方式品牌方兴未艾 元宇宙引领商业和社交体验的新浪潮 “社交+”场景为品牌和购物中心赋能 都市文旅综合体正在兴起





















































由于微信修改了推送规则,没有设置星标或点“在看”的,会慢慢的收不到推送!如果你还想每天看到我们的推送,请将 “行业调研报告“加为星标,谢谢。

点击上方蓝字行业调研报告,设置星标★ 第一时间接收高质量报告。





















































由于微信修改了推送规则,没有设置星标或点“在看”的,会慢慢的收不到推送!如果你还想每天看到我们的推送,请将 “行业调研报告“加为星标,谢谢。