【招商电子】消费电子行业深度跟踪报告:多维数据框架详解消费电子景气与创新趋势

点击招商研究小程序查看PDF报告原文
本报告基于多维数据框架对消费电子行业进行了系统跟踪,包括终端景气与创新趋势,以及各细分产业链经营动态。我们认为消费电子产业链景气度已在触底回升,而行业创新亦在加速,苹果Vision Pro有望开启未来数年空间计算设备及生态机遇,汽车智能化在明显加速,AI赋能终端带来长线发展机遇。行情回顾:23M12/23年消费电子SW行业指数+4.63%/+21.04%。2023年12月,消费电子SW行业指数+4.63%,同期电子SW行业指数-1.23%,沪深300指数-1.86%;2023年全年,消费电子SW行业指数+21.04%,同期电子SW行业指数+7.25%,沪深300指数-11.38%。
终端景气与创新跟踪:手机/PC等需求已触底呈弱复苏趋势,关注Vision Pro发售、汽车智能化和AI端侧创新等大势。1)手机:23H2需求环比边际复苏,24年弱复苏重点看格局变化、AI创新。受益于库存改善及新兴市场复苏,23Q3全球手机出货量同比跌幅收窄至-0.1%;23M8~M12国内安卓机销量迎来同比转正,主要受益于华为/小米/荣耀/vivo等新机驱动;苹果iPhone15新机全球销售表现稳健;产业链总体认为23年手机出货量下降个位数,24年有望弱复苏。创新层面,AI应用或成手机创新下一突破口,生成式AI在端侧逐步落地,搭载大模型手机逐渐面世。2)PC/平板:23H2 PC需求缓慢复苏,AI PC将在24年密集发布。23Q3 PC出货量同比跌幅收窄至-7.6%,23M6~M11笔电代工大厂总营收同比降幅亦持续收窄;库存方面,惠普等终端厂总体认为渠道库存调整基本结束。展望未来,产业链认为PC行业正呈现温和复苏,23年出货量下降约10%至2.5~2.7亿台,24年受AI PC和Windows更新周期驱动有望温和复苏。创新层面,兼容AI功能的PC或改变人类工作方式,Canalys预测27年将有60% PC兼容AI功能,23M10~M12联想/高通/Intel等科技巨头发布AI PC新品并表示看好未来发展前景,AI PC将纷纷在24年正式上市。3)可穿戴:23全年温和复苏,关注海外新兴市场和AI穿戴创新。TWS/智能手表23Q3需求延续回暖趋势,IDC预计23年可穿戴出货量同比+5.6%至5.2亿台,其中TWS为主的耳戴类/智能手表同比+4.5%/+11.3%。分地区看,印度等海外新兴市场可穿戴需求表现强劲,主要受益于中低端产品需求增长。创新方面,我们认为智能手表运动、健康功能有望持续创新,且AI或驱动穿戴设备创新,如穿戴式AI设备AI Pin的发布引发关注。4)XR:苹果Vision Pro发售在即,将引领XR产业趋势。当前VR需求仍低迷,22Q3~23Q3出货量连续第5个季度同比下滑,而23Q3 AR出货量延续增长趋势,主要受益于消费级观影产品贡献。我们认为即将发售的Vision Pro有望开启未来数年空间计算的发展机遇,根据我们跟踪,Vision Pro组装及零部件供应链已于23Q4正式量产,1月下旬望开启预售,如市场反响比较好,有望继续扩产,24年全年销量有望达百万级。5)智能家居:23年各品类需求分化,AI有望加速行业进入全面互联新阶段。23年各品类需求分化,摄像头、扫地机、游戏机需求有一定回暖。23Q3全球TV需求延续低迷,23Q3中国智能音箱销量同比跌幅有收窄趋势,23Q3中国摄像头线上市场销量延续同比增长,23M1~M11扫地机整体呈弱复苏趋势,23M1~M11游戏机销量同比上涨高个位数。我们认为智能家居需求有望逐步回暖,同时AI兴起有望加速行业发展。6)汽车:华为问界M9携黑科技上市,智选车型订单表现亮眼;多家车企获L3级测试牌照,智能网联汽车产业化进程加速。23M12比亚迪/理想销量突破34/5万台,2023全年完成300/30万台销售目标;华为智选车型订单亮眼,截止12月26日问界新M7订单突破12万台,问界M9正式上市7天大定突破3万台;此外小米汽车预计于24H1正式上市。政策方面,23M11工信部等四部门联合印发智能网联汽车准入上路试点通知,目前已有超7家国内外车企宣布获得L3级测试牌照。此外特斯拉开始向员工推送FSD Beta V12,同时FSD入华工作正在推进中,有望催化国内中高阶智能驾驶渗透。产业链跟踪:安卓产业链公司业绩率先复苏,关注苹果Vision Pro/iPhone15、华为等安卓手机链复苏、Smart EV、AI终端创新等结构性看点。1)品牌商:苹果乐观看待AI/MR前景,关注华为/小米手机复苏及新车发布。苹果:预计23Q4营收同比持平,库克表示全球基于Vision Pro开发的应用正不断涌现,期待Vision Pro上市表现。此外苹果表示正持续将AI技术应用于各核心产品中,推进生成式AI工作;华为:Mate 60/X5系列新机仍供不应求,问界/智界多款新车表现突出,此外华为新品亦将接入盘古大模型;小米:23M12小米汽车技术发布会上介绍了小米汽车的电驱/电池/大压铸/智能座舱/智能驾驶五大核心技术,首款车型SU7亮点颇多;传音:受益于新兴市场复苏,2023年收入及利润均创历史新高。2)整机组装:23H2同比提速,关注新品动能。23Q3国内头部组装厂商伴随新机订单导入稼动率持续提升,营收利润均呈现同环比增长趋势,如立讯、比亚迪电子、华勤、光弘等,进入23Q4较为平稳同比仍有较大改善,如立讯凭借自身alpha展望Q4同比明显提速;从台股6家头部代工厂月度数据来看,23M11合计营收10756亿新台币同比+8.6%环比-8.9%,整体同比在提速,且AI服务器订单保持旺盛,广达、纬创、英业达等厂商对24年AI算力需求保持乐观;展望中长期,可关注:a)AI等创新赋能手机及PC等消费终端及下游需求复苏趋势;b)Vision Pro给核心整机厂带来的潜在业绩弹性。3)主芯片:国内SoC公司持续复苏,高通/联发科看好23Q4业绩前景。手机:23Q3以来手机SoC市场需求企稳回升,终端及渠道库存稳定下降,联发科、高通23Q4指引持续向好。联发科预计24年全球智能手机整体出货量增长低个位数;PC:PC SoC下游温和复苏,预计换机周期、Windows系统更新、AI PC趋势将带动24年行业持续回暖。联想、微软、英伟达、英特尔、AMD、高通等纷纷推出AI PC相关产品;IoT:受益于下游可穿戴、智能家居等终端市场需求恢复,国内SoC公司普遍持续复苏。4)光学:受益于安卓手机景气回暖、终端厂商库存去化及新机拉货需求带动,光学公司普遍迎来业绩复苏。舜宇手机镜头/模组23Q3稼动率回升明显,23M10/M11手机镜头/摄像头模组出货量同比持续高增长;中国台湾光学厂商23M10/M11营收同比增长依然强劲,但环比增速较23Q3放缓;创新方面,苹果15 Pro Max/华为Mate60系列引领潜望式热度回归,关注潜望式、大像面、玻塑混合等光学创新进展。5)显示:23M12电视面板价格延续下跌趋势,关注中大尺寸产品OLED、XR端硅基OLED屏等应用趋势。23M10下旬电视面板价格开始走跌,23M12延续下跌趋势。苹果24年新款iPad Pro有望搭载AMOLED面板,此外23M11京东方公告拟投资建设国内首条8.6代OLED产线,望打开中尺寸成长空间,建议关注中尺寸产品OLED应用趋势。创新方面,苹果Vision Pro搭载双4K硅基OLED屏引领创新,其他终端品牌有望跟进。6)结构及功能件:关注下游需求复苏表现,中长期钛合金及微晶玻璃等创新趋势。金属:荣耀Magic V2、苹果iPhone15Pro系列及小米14系列特别版均采用钛金属,单价ASP大幅提升,而三星亦或将于24年初推出钛合金中框的高端旗舰机,国内比亚迪电子、长盈则为主力供应商,此外华为等其他安卓厂商亦在积极布局,我们认为钛金属有望形成新一轮产业趋势。玻璃:以华为第二代昆仑玻璃、小米龙晶玻璃、苹果超晶瓷等为代表的微晶玻璃材料的创新升级,未来或有更多的品牌厂商在玻璃方面进行升级,有望推动手机玻璃环节的价值回升。功能件:关注消费终端AI化创新推动散热材料升级以及需求的提升。7)充电/连接:iPhone改用Type-C接口,汽车智能化带动高速连接器需求。充电:在手机领域,苹果iPhone15系列新机全面使用USB-C接口,华为Mate 60系列续航+快充功能再升级。在汽车领域,华为发布“新一代全液冷超充架构”,预计到24年华为全液冷超充将部署超过10万个;连接:汽车电动化、多传感器融合趋势及AI大模型等上车,促进车内高压/高速连接器量价齐升。泰科预计24年公司汽车业务营收超额增速4%-6%;未来亚洲地区仍将为公司汽车业务的增长动力源。8)射频/天线:手机射频相关需求景气度回暖,补库有望持续到24年春节,关注国内龙头LPAMiD新品进展。稳懋23Q3产能利用率提升至50%左右,23M10/M11营收同环比持续增长,预计23Q4营收将实现环比低两位数百分比的增长;Qorvo预计23Q4智能手机市场需求将迎来季节性高增,未来几年安卓5G手机的出货量将保持低两位数增长,其公告国内两座封装模组工厂为立讯精密所收购。国内龙头如卓胜微、唯捷创芯等客户端去库成果显著,关注行业需求复苏情况及龙头新品进展。9)电池:行业温和复苏,关注供应链格局变化以及电池创新技术趋势。中国台湾消费电池厂商23Q3合计营收同比-10%环比+21%,23M11营收同比+5%环比+7%,行业需求边际回暖带动营收同环比增长。库存方面,国内消费电池厂商Q3库存同环比-18%/+7%,Q3新品拉货需求推动库存回升。新技术:据IT之家,海外大客户或将在下一代手机采用钢壳电池设计方案,提升散热性能和安全性,单价ASP或有望大幅增长,建议积极关注。同时关注珠海冠宇在苹果电池环节持续扩品类提份额的增长空间。10)PCB:行业底部蓄势向上,新品周期推动需求逐步回暖,盈利能力或将逐季修复。23M11台股HDI厂商营收同比-20%环比-2%,软板厂商营收同比-23.0%,降幅有所收窄。HDI大厂华通:23Q3营收同比-10%环比+41 %,23M10/M11同比-7%/-1%环比+3%/-4%,公司23Q3受益于苹果手机、NB等新品上市,预估23Q4有望仍环比增长。库存方面:23Q3库存环比增长双位数,显示行业库存去化后有所回补,且周转天数持续改善。产能利用率:多数厂商产能利用率已恢复至在80%以上,呈现稳步改善趋势,下游订单能见度普遍在1-2个月。鹏鼎控股:23M10/M11收入44.6/40.1亿元同比-1.5%/+23.5%,显示公司大客户新机需求表现相对稳健;覆铜板环节景气已触底回升,生益科技高速材料在海外客户获得较佳进展。11)声学/马达:华为SOUND卓越系列首发问界M9,苹果Vision Pro搭载单目IPD调节及空间音频。汽车:华为自研卓越系列座舱音频系统首搭问界M9,配备25扬声器+2080W超强功放+星环散射体设计,结合华为领先软件算法,可实现独创隐私声盾、超感空间音、智慧甜点位等功能。MR:苹果Vision Pro配备单目无极IPD及空间音频技术,调节适配性及体验感优于同行同类型产品。12)被动元件:库存调整叠加需求复苏拉动,23Q3景气度有所回升,关注汽车、AI应用需求带动。23Q3国际大厂营收及毛利率普遍向上,村田认为全球智能手机市场已经触底,有望开始复苏;PC市场短期呈稳定态势;汽车市场需求仍较强劲,但需关注终端降价对上游零部件的压力传导。国内大厂23Q3复苏显著,关注后续新品及新领域应用进展。13)设备:3C设备短期景气度承压,关注XR/钛合金等新技术趋势下的结构性看点。宏观经济等因素导致消费电子、新能源光伏和储能等下游需求不振,23年3C设备厂商业绩普遍承压,建议关注XR、钛合金等技术创新趋势下的结构性看点。投资建议:基于研究框架与产业数据跟踪,我们认为消费电子产业链景气度已在触底回升,而行业创新亦在加速,苹果Vision Pro有望开启未来数年空间计算设备及生态机遇,汽车智能化在明显加速,AI兴起赋能各终端带来长线发展机遇,我们对消费电子产业投资机会仍保持乐观,建议关注以下主线:1)苹果链:苹果在未来数年仍是消费电子创新引领者,我们认为24-26年iPhone、可穿戴等单品持续创新和稳定增长将打下基本盘,而Vision Pro及后续空间计算新品将引领行业打开长线空间,甚至长线汽车业务布局亦望看到线索。而国内苹果供应链公司品质较佳且有不少alpha叠加,当前估值整体处于低位,我们继续看好****为首的苹果链优质公司,以及****、****、****、****、****、****、****,以及潜在新入的****等。2)安卓链:把握行业复苏节奏、新品创新以及格局变化。23Q3以来,安卓链整体开始企稳复苏,华为手机的回归,以及小米\传音等在海外市场的成功,均是亮点,不少功能创新如钛合金、微晶玻璃、卫星通信、星闪等引发市场关注;24年整体行业的复苏节奏,以及行业格局变化将是重要关注点,建议关注安卓产业链优质标的,包括****、****、****、****、****等。3)XR:Vision Pro发售在即,把握产业链优质公司。Vision Pro产品在一季度的上市反响将极大程度决定24-25年该产品的扩产节奏和销量弹性,亦将对后续新品迭代产生重要影响,基于对苹果软硬件及生态能力的认知,我们看好苹果Vision Pro及后续空间计算新品打开行业长线空间。建议重点把握参与Vision Pro独家组装及零部件深度垂直一体化的****,摄像头主力供应商****,IPD瞳距调节模组厂商****,金属结构件供应商****,并关注****、****等,如后续销量超预期,则还可关注MR设备链条及关键零部件如硅基OLED链条厂商等,以及非A XR供应链厂商。4)Smart EV:汽车智能化进入高速发展阶段,高阶智能驾驶正快速落地,华为、小米等科技公司加速入局,软硬件解耦亦驱动新型Tier1诞生,产业链成长空间广阔。我们建议关注深度受益汽车智能化和电动化的优秀公司,例如与奇瑞战略合作并深度参与LUXEED产业链的****,以及智能驾驶、智能座舱、三电系统及其他产业链相关公司。可参考我们前期的《华为汽车产业链深度专题:多维生态赋能车企及供应链,探索Smart EV之界》,报告深度梳理了汽车行业智能化变局中,华为汽车生态的商业模式、竞争优势和产业链投资机遇。5)消费降级:海外消费降级式复苏趋势下,建议关注海外新兴市场需求,把握在海外市场具备渠道、品牌、运营、产品等优势的品牌厂商,包括****、****、****等。6)AI应用:关注AI端侧创新、多模态AI应用逐步落地带来的投资机遇。风险提示:需求不及预期,宏观经济下行,贸易摩擦加剧,行业竞争加剧等。






2023年12月,消费电子(SW)行业指数+4.63%,同期电子(SW)行业指数-1.23%,沪深300指数-1.86%;2023年全年,消费电子(SW)行业指数+21.04%,同期电子(SW)行业指数+7.25%,沪深300指数-11.38%。
从细分板块来看,2023年12月,品牌消费电子(9.5%)、消费电子零部件及组装(4.0%)、面板(1.0%)、LED(0.6%)、光学元件(0.4%)、印制电路板(-1.5%)、被动元件(-1.7%),同期电子(SW)指数-1.23%,其中品牌消费电子、消费电子零部件及组装、面板、LED、光学元件跑赢电子(SW)指数。2023年全年,光学元件(25.8%)、面板(23.3%)、消费电子零部件及组装(22.1%)、印制电路板(14.4%)、品牌消费电子(12.7%)、LED(9.4%)、被动元件(-9.3%),同期电子(SW)指数+7.25%,其中光学元件、面板、消费电子零部件及组装、印制电路板、品牌消费电子、LED跑赢电子(SW)指数。
截止到2023年12月底,消费电子板块整体PE-TTM估值从低位区间逐步修复至近29倍,略高于近两年均值。
A股个股方面,2023年12月涨幅靠前的前十:亿道信息(+78.9%)、天键股份(+53.7%)、易天股份(+36.1%)、洲明科技(+32.1%)、清越科技(+31.7%)、深科达(+25.9%)、传音控股(+25.1%)、荣旗科技(+21.4%)、捷荣技术(+20.0%)、佳禾智能(+18.4%);跌幅靠前的前十:永贵电器(-20.6%)、维峰电子(-18.7%)、上声电子(-16.2%)、弘信电子(-15.8%)、利和兴(-15.7%)、宇瞳光学(-14.4%)、欧菲光(-14.1%)、合兴股份(-13.4%)、胜利精密(-13.3%)、闻泰科技(-12.3%)。2023年涨幅靠前的前十:捷荣技术(+377.3%)、光弘科技(+170.0%)、兆龙互联(+159.1%)、清越科技(+147.4%)、赛腾股份(+144.4%)、易天股份(+117.5%)、深科达(+117.1%)、杰普特(+109.2%)、艾比森(+101.8%)、信濠光电(+101.4%);跌幅靠前的前十:传艺科技(-53.6%)、瑞可达(-46.9%)、法拉电子(-41.4%)、意华股份(-36.6%)、火炬电子(-34.7%)、上声电子(-33.3%)、德赛电池(-31.5%)、宏达电子(-30.8%)、欣旺达(-29.9%)、江海股份(-27.6%)。




H股及境外个股方面,2023年12月跌多涨少,涨幅超过20%的包括仁宝电脑、英业达、华硕电脑、LUMENTUM、博通、大立光等。2023年跌多涨少,涨幅超过100%的包括Supermicro、纬创资通、广达电脑、高伟电子、英业达、博通、特斯拉等。

二、终端景气与创新跟踪:手机/PC等需求已触底呈弱复苏趋势,关注Vision Pro发售、汽车智能化和AI端侧创新等大势随着5G、AI等技术的渐臻成熟,电子产品的形态逐步发生转变,多个品类的智能终端在随身、生活、出行等场景中创新不断,正在以多点开花的形式遍布在我们生活当中。我们将对智能手机、PC/平板、可穿戴(智能手表、TWS)、XR、智能家居、智能汽车等终端的景气度与创新进行跟踪。
1、手机:23H2需求环比边际复苏,24年弱复苏重点看格局变化、AI创新目前智能手机行业处于存量调整期,2014年后行业集中度提升。以iPhone4为起点,技术不断迭代创新,智能手机行业进入高速发展期。经过十余年的高速发展,目前智能手机行业处于存量调整期。2014年后行业集中度提升,目前主要玩家包括苹果、三星、小米、OPPO、vivo、华为、荣耀、传音等。 2022年智能手机出货量同比-11.3%至12.1亿部,苹果表现优于安卓。据IDC,在消费需求疲软、通胀高企等多重因素影响下,2022年全球智能手机出货量同比-11.3%至12.1亿部,其中iPhone出货量同比下降4.0%,国内安卓品牌跌幅较大,小米、OPPO、vivo出货量同比下降20%左右。

23Q3全球智能手机出货量同比跌幅收窄,受益于库存改善及新兴市场复苏。据IDC,23Q1~Q2全球智能手机出货量分别同比-14.6%、-7.8%,23Q3同比跌幅进一步收窄,同比-0.1%至3.028亿部,主要系厂商在23Q2库存状况得到改善,并在23Q3推出新品。其中,欧洲、日本和美国的出货量分别下降8.6%、5.3%和1.1%,中东和非洲、拉美洲以及亚太地区(不包括日本和中国)等新兴市场的出货量分别增长18.1%、8.2%和1.3%。手机SoC龙头联发科23Q3营收1101亿新台币,略高于指引上限,主要受益于手机业务补库及新品推出,23M10营收428亿新台币,同比增长28.2%,23年来首次增速回正,23M11延续近20%同比增长。23M8~M12中旬国内安卓机销量迎来同比转正,受益于华为、小米、荣耀等新机发布及库存端改善。从国内安卓手机需求来看,华为Mate 60/X系列、小米14系列和荣耀/vivo等新机的陆续发布引发了用户换机需求,23M8~M12中旬国内安卓机销量迎来同比转正,整体需求呈现边际持续复苏的态势。据Counterpoint,中国智能手机市场销量在双11两周期间与22年同期相比增长5%。据信通院,11月国内智能手机出货量2985.6万部,同比增长34.4%,1-11月出货量累计2.50亿部,同比增长5.4%。

分品牌来看,1)全球市场:23Q3苹果表现相对稳健,传音连续两个季度跻身Top5。据IDC,23Q3 Top5品牌三星、苹果、小米、OPPO、传音出货量5950、5360、4150、2700、2600万部,同比-8.4%、+2.5%、+2.4%、-6.5%、+35.0%,苹果表现相对稳健,在新兴市场强劲增长的推动下,iPhone业务营收创下23Q3季度的历史记录,活跃安装基数达历史新高;传音主要受益于非洲市场复苏以及拉美等其他市场的扩张连续两个季度跻身前五。2)国内市场:23Q3荣耀重返首位,华为出货量逼近第五。据IDC,23Q3 Top5厂商荣耀、OPPO、苹果、vivo、小米出货1268、1064、1051、1031、887万部,同比+1.8%、-10.5%、-4.0%、-25.7%、+0.1%,荣耀重返首位得益于3款折叠新品、X50系列表现较佳。华为Mate 60系列/X5手机23M8底发布以来销量火爆,据Canalys,22Q3以来华为在国内市场份额持续攀升,23Q3份额升至近13%逼近第五厂商。库存端来看,安卓手机终端库存去化顺利,23Q3恢复拉货加速供应链库存消化。联发科:在23Q3电话会表示过去几个月整体渠道库存持续改善,尤其在手机方面,已连续5个季度减少库存。截至23Q3末,库存周转天数回到90天的健康水平,预期库存在未来几个季度将继续改善。高通:在23Q3表示库存调整已经结束,安卓渠道库存正常化。Qorvo:在23Q3电话会表示渠道库存情况持续改善,目前安卓手机厂商表示库存已接近历史正常水位,甚至去化速度比公司预期的23年底去化完要更早。小米:在23Q3电话会表示从22年初以来,公司一直在优化库存管理,23Q3存货金额368亿元,同比下降30.5%,为11个季度以来最低的库存水位。手机上游物料供应链在23Q3开始看到库存加速消化。
新机发布来看,iPhone15系列主要在芯片、外观、摄影、连接性及接口方面有所升级。1)升级为4nm A16仿生芯片;2)外观:采用灵动岛药丸屏设计,更窄黑色边框;屏幕亮度达到2000尼特,为14系列的两倍;3)摄像系统:主摄升级为48MP/f1.6+2x光学变焦且支持四像素聚合,次摄12MP/f1.6支持OIS;4)连接性:搭载第二代UWB芯片,提升近场通信及定位距离(3x);通话语音进一步优化过滤外界噪音;5)卫星服务,免费使用2年;6)采用USB-C 2接口,设备间接口进一步统一。iPhone15 Pro系列采用钛金属中框设计、支持空间视频拍摄、高速USB-C3接口,Max款首搭潜望式模组。1)外观:采用全新5级钛金属弧形中框设计;2)算力:搭载全新3nm A17 Pro芯片(190亿晶体管),CPU+10%,神经网络引擎提升2倍,Pro级GPU 6核设计性能+20%,光线跟踪处理速度提升4倍;3)三摄系统:主摄48MP/f1.78+第二代OIS,低光拍摄能力提升2倍;Pro搭载12MP/f2.8+77mm3x光学变焦,而Pro Max则搭载四重反射棱镜设计的潜望式12MP/f2.8镜头可实现120mm的5x光学变焦;超广角镜头12MP/f2.2;主摄与超广角一起拍摄空间视频可于VisionPro播放和分享;4)采用高速USB-C3接口,数据传输速度大幅提升;5)自定义按键,可更加便捷使用快捷指令。安卓方面,Mate 60/X5系列携麒麟芯片重磅回归,并带来诸多创新亮点,需求较为强劲。1)携麒麟9000s处理器回归;2)虽无法从屏幕界面识别4G还是5G,但实际下载速度和苹果高端5G旗舰机相当;3)卫星通信功能再升级,为全球首款配备卫星通话功能的智能手机;4)支持星闪无线短距互连;5)接入盘古AI大模型;6)光学/外观件规格领先,搭载后置三摄(含潜望式)+前置双摄,屏幕首发搭载第二代昆仑玻璃。Mate 60 Pro需求较为强劲,自23M9全渠道开启全款销售以来,线上京东、天猫、华为商城等抢购页面一分钟内售罄,线下多地华为门店出现排队盛况,引发市场热度。9月8日Mate 60 Pro+/X5亦开启预售,并搭载麒麟处理器。Mate 60/X5系列发布以来需求较强,据23M12底统计,华为官方商城显示Mate 60/60Pro+发货时间4周,60Pro/X5系列暂不售卖。Nova 12在芯片、卫星通信等方面延续Mate60系列创新趋势。nova 12 Ultra/Pro款搭载麒麟芯片、摄像系统升级、支持双向北斗卫星消息,Ultra搭载昆仑玻璃。1)芯片:Ultra/Pro款搭载自研麒麟芯片,下载速度有望达5G手机水平;2)摄像:Ultra/Pro款前置为60MP追焦镜头+8MP人像特写镜头,后置主摄升级到第二代可变光圈,支持6曲线叶片18边,传感器为50MP RYYB;3)通信:Ultra/Pro款搭载鸿蒙智慧通信,支持双向北斗卫星消息/信号增强模式/拥塞场景信号增强/双卡双通双加速;4)屏幕:Ultra/Pro款支持1-120Hz LTPO自适应刷新率,较上代提升;其中Ultra搭载第二代昆仑玻璃。
关注华为手机回归议题。据IDC,2013年华为智能手机市占率不足5%,随后华为迅速崛起,2019年成长为国内第一、全球第二智能手机品牌,销量达2.4亿台,全球市占率达近20%。分机型来看,华为高端机Mate+P系列巅峰销量高达近7500万台,Nova系列巅峰销量达近3000万台。华为Mate、P系列定位中高端,凭借自研麒麟处理器、业内领先的光学、充电、外观设计等规格,性能上可与苹果、三星等巨头的手机抗衡,Nova系列在年轻消费群体中颇受欢迎,据IDC,2019年高端机Mate+P系列销量达近7500万台,Nova系列亦可达近3000万台。但后来受5G芯片供应限制,华为手机销量迅速下滑。后来华为由于受到美国制裁,麒麟芯片生产中断,华为只能采购高通、联发科4G处理器,华为旗舰机Mate和P系列竞争力减弱并延迟发布,并于2020年11月出售掉荣耀。受供应限制后,华为手机销量下滑迅速,据IDC,2022年华为智能手机销量仅为3000余万台(Mate+P系列约880万台、Nova系列约1490万台)。 我们认为此次新机携麒麟芯片的回归对用户换机或有拉动作用,同时后续P系列新机亦有望延续Mate60/X5系列创新趋势,建议关注后续华为手机销量及新机发布情况。
小米14首发骁龙8Gen3,14Pro含钛金属特别版,并搭载澎湃OS打造“人车家全生态体系”,销量较佳。小米14系列23M10正式发布,主要亮点:1)芯片:全球首发骁龙8Gen3,CPU 性能+32%,功耗-34%;GPU性能+34%,功耗-38%。2)外观设计:14Pro采用99%钛金属中框,双面小米龙晶玻璃覆盖。3)光学:首次搭载新一代徕卡Summilux镜头。4)屏幕:14采用6.36英寸屏幕,分辨率升级为1.5K,14 Pro采用6.73英寸2K规格的全等深微曲屏。5)系统:搭载澎湃OS打造“人车家全生态体系”。据小米官方公布,小米14系列首销销量为13系列首销总量的6倍,首销4小时打破天猫/京东/抖音/快手四大平台近一年所有国产手机“首销全天销量及销售额”纪录。雷军在23年11月7日称小米14销量已破百万,且处于严重缺货状态。

AI应用与手机融合创新空间广阔,或成为手机创新的下一个突破口。当前智能手机已经进入存量市场,创新不足导致用户换机周期延长。手机作为当前互联网的主要入口,AI应用范围不断扩大,从图像领域到语音领域、系统软件优化等。高通表示云端和边缘终端结合的混合式AI具备发展潜力,在骁龙峰会2023上高通CEO安蒙表示:“我们正在进入AI时代,终端侧生成式AI对于打造强大、快速、个性化、高效、安全和高度优化的体验至关重要。骁龙在助力塑造和把握终端侧生成式AI机遇方面独具优势,未来骁龙赋能的生成式AI体验将无处不在。”联发科亦看好边缘AI发展潜力,新品天玑9300将配备强大的AI处理单元APU,可运行生成式AI大语言模型,2024年将生成式AI功能从旗舰芯片推广至更多级别的芯片,认为采用性能强大的APU趋势将刺激手机换机需求。苹果亦在23Q3业绩会表示公司持续将 AI 技术应用于各核心产品中,并正在推进生成式 AI 的工作。我们认为混合式AI值得关注,未来基于大模型的各类小模型及应用有望在移动端逐步落地,AI与手机融合的想象空间广阔,或成为手机创新的下一个突破口。
2023年以来,科技巨头发布AI手机新品,生成式AI在端侧逐步落地。高通23M10在骁龙峰会上发布全新旗舰移动平台—第三代骁龙8,是高通首个专为生成式AI而精心打造的移动平台,支持运行100亿参数的模型,并且针对70亿参数大语言模型每秒能够生成20个token,在端侧AI大模型支持、ISP、多模通信、软硬件系统架构等方面领先业界,为下一代旗舰智能机带来生成式AI。谷歌23M10亦发布旗下首款搭载大模型的手机Pixel 8系列,搭载自研的Tensor G3芯片,可以运行复杂的机器学习模型,AI处理能力大幅提升,较为强劲的AI图片处理及AI助手功能引发关注。vivo 23M11发布X100手机,搭载蓝心大模型,为行业首批百亿大模型在终端调通的手机,拥有超能语义搜索、问答、写作、创图、智慧交互等AI相关功能。
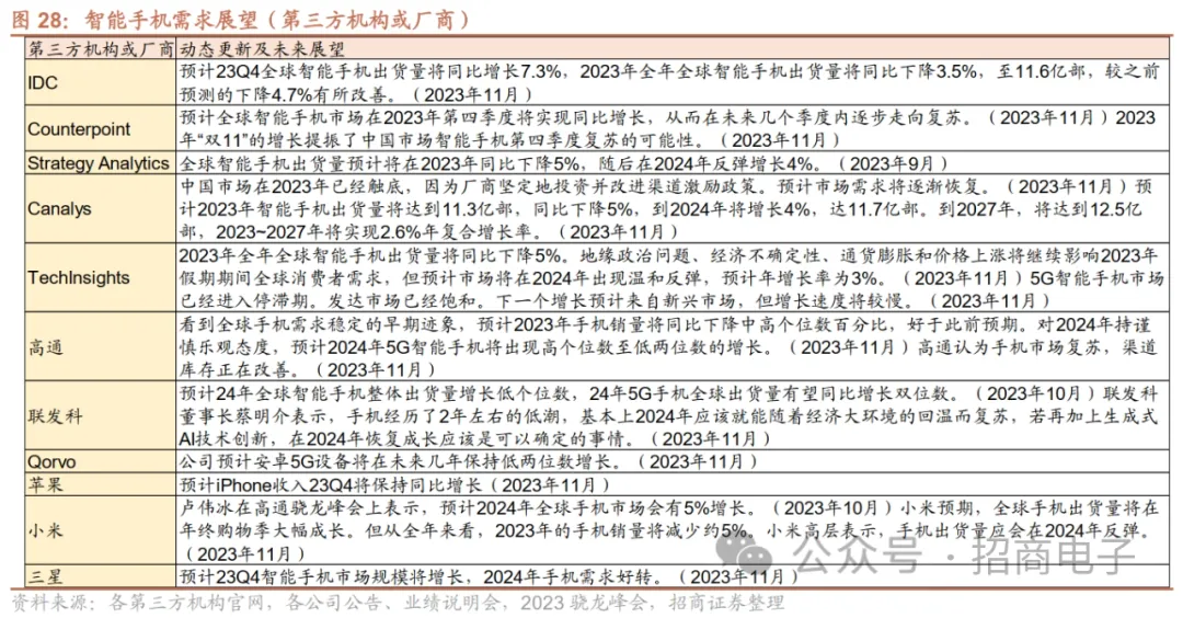
展望未来,第三方机构和手机链厂商总体认为23年手机出货量同比下降个位数,预计24年有望温和复苏实现增长。第三方机构方面,IDC预计23Q4全球智能手机出货量将同比增长7.3%,23全年全球智能手机出货量将同比下降3.5%,至11.6亿部,较之前预测的下降4.7%有所改善。Counterpoint预计全球智能手机市场23Q4将实现同比增长,并在未来几个季度内逐步走向复苏。Canalys预计23年智能手机出货量将达到11.3亿部同比下降5%,到24年将增长4%达11.7亿部。Strategy Analytics预计全球智能手机出货量23年同比下降5%,24年迎来反弹增长4%。手机链厂商方面,据23Q3业绩会,高通表示看到全球手机需求稳定的早期迹象,预计23年手机销量将同比下降中高个位数百分比,对24年持谨慎乐观态度,预计24年5G手机将出现高个位数至低两位数的增长。联发科预计24年全球智能手机整体出货量增长低个位数,24年5G手机全球出货量有望同比增长双位数。Qorvo认为安卓5G设备预计未来几年保持低两位数增长。小米总裁卢伟冰在高通骁龙峰会上表示,预计24年全球手机市场增长5%。分阵营来看,1)苹果:我们认为新款iPhone15/15Pro系列整体创新及体验均有较大提升,尤其是Pro Max系列采用钛金属弧形中框、3nm芯片以及潜望式镜头等创新升级,苹果新机全球销售表现稳健,iPhone15新机中Pro系列需求更佳。苹果在23Q3电话会表示,预计23Q4 iPhone收入将保持同比增长。2)安卓:安卓端手机库存已处在较为健康的水位,整体需求呈现环比边际复苏的态势。华为方面,基于市场需求趋势以及供应链产能,我们判断24年Mate/P/X系列出货有望达2000万以上,整体华为手机有望超6000万。
2、PC/平板:23H2 PC需求缓慢复苏,AI PC将在24年密集发布 疫情带来的短期需求逐步释放,PC/平板需求逐步回落,2022年PC/平板同比-16.5%/-3.3%至2.92/1.63亿台。2019~2021年伴随疫情带来的远程教育办公需求激增,PC/平板迎来短期快速增长。随着疫情带来的短期需求释放,叠加全球通胀高企等因素,2022年PC/平板需求逐步回落。据IDC,2022年全球PC出货量同比-16.5%至2.92亿台,平板电脑出货量同比-3.3%至1.63亿台。

22Q2~23Q1 PC出货量同比跌幅持续扩大,但23Q2~3同比跌幅有所收窄,23M6~M11笔电代工大厂总营收同比降幅持续收窄。据IDC,20Q2~21Q1受益于疫情驱动的居家经济,全球PC出货量同比加速增长,但21Q2同比增速开始明显下滑,22Q1增速转负,22Q2~23Q1跌幅持续扩大,主要受需求不振、库存积压等因素影响。23Q2全球PC出货量6160万台,同比-13.4%/环比+8.3%,同比跌幅收窄,市场表现好于预期。23Q3同比跌幅进一步收窄,出货量6820万台,同比-7.6%环比+10.7%。中国台湾笔电代工大厂23M6开始营收同比跌幅持续收窄,23M11总营收4256亿元新台币,同比-3.2%。
分品牌来看,23Q3苹果同比下滑较大因22Q2基数较高,惠普增长主要归功于库存正常化。据IDC,23Q2全球PC出货量Top5为联想、惠普、戴尔、苹果、华硕,份额分别为23.5%、19.8%、15.0%、10.6%、7.1%,同比-5.0%、6.4%、-14.3%、-23.1%、-10.7%,苹果下滑较大因22年Q2受疫情影响导致供应中断,而23Q3供给恢复造成22年同期基数较高,惠普恢复增长主要归功于库存调整至接近正常水平。
平板电脑方面,23Q1~23Q3出货量逐步回落,趋近至疫情前水平。疫情带来的短期需求逐步释放,23Q1~23Q3平板需求逐步回落,据IDC,23Q1全球平板电脑出货量3070万台,同比-19.1%环比-32.8%,出货量水平与疫情前19Q1的3010万台相当,23Q2全球平板电脑出货量2830万台,23Q3出货量3320万台,同比-14.2%环比+18%,趋近至疫情前18Q3和19Q3的出货量水平。 分品牌来看,23Q3 Top5品牌均同比下滑,苹果、三星继续领跑市场。据IDC,23Q2 Top5品牌苹果、三星、联想、华为、小米出货量分别为1250/600/260/230/220万台,分别同比-15.1%/-17.1%/-4.2%/-5.7%/-49.5%,苹果、三星继续领跑市场,合计占据了平板电脑市场超55%的份额。
库存端来看,PC终端厂商认为库存目前整体趋于正常。戴尔:根据戴尔FY24Q2电话会信息,公司第二季度环比减少了4亿美元的库存,对于FY24Q3,公司展望库存水平有望更加正常化,但是竞争环境将更加激烈。惠普:根据FY23Q3电话会信息,公司FY23Q3库存周转天数环比减少了1天,公司的渠道库存水平正在正常化。PC链芯片厂商英特尔、AMD 23Q3库存和库存周转天数环比持续下降,库存趋势进一步好转。根据彭博数据取临近两季度库存平均算法,以英特尔、AMD为例,两家公司平均库存连续第二个季度实现环比下降,23Q3环比降低7亿美元达到162亿美元,23Q3库存周转天数环比降低5天达到132天。英特尔23Q3法说会表示23Q3库存环比减少5亿美元。AMD 23Q3法说会表示由于疫情期间的交付时间和市场需求旺盛所致公司库存水平较高,随着交付时间的正常化,PC市场库存水平趋于正常化,需求开始回归季节性模式。
创新方面,兼容AI功能的PC或改变人类工作方式,Canalys预测2027年将有60%的PC兼容AI功能。Canalys认为兼容AI的新一代PC将改变我们的工作方式。混合云计算和本地计算将使人们能够大幅提高工作效率,释放自身的创造力。这将推动向“AI PC”时代的转变,从而大大提高性能、安全性和个性化。Canalys预测,初期兼容AI PC的应用仅限于特定的业务职能和需要强大硬件来运行高强度AI工作的专业技术人员。但在未来的五年里,优化后的大语言模型和AI工具市场的出现,以及融入强大AI集成的全新操作系统将促进兼容AI PC的普及。随着软件技术的迎头赶上,充分利用兼容AI PC的采用将在2025年加快上升,而届时也正是第二代AI PC的面世,与预测的市场更换周期吻合。兼容AI的PC的部署将稳步扩展到其他业务部门。Canalys预测,到2027年60%的PC将兼容AI。
联想已联合多厂商展示AI PC,Intel、高通推出专为AI大模型打造的PC处理器,苹果M3系列芯片AI性能亦大幅升级,AI PC有望24年正式推出。联想23M10在以“AI for All”为主题的联想Tech World 2023大会展示了首款AI PC,重新定义生产力工具。AI PC能够创建个性化的本地知识库,用大模型压缩技术在离线状态下运行个人大模型,实现AI自然交互。AI PC是为每个人量身定制的全新智能生产力工具,可以学习用户的思维模式来完成任务,设备就好像是用户的数字延伸,联想称之为“AI Twin”。高通在23M10底骁龙峰会上推出专为AI打造的新平台—骁龙X Elite,支持在终端侧运行超过130亿参数的生成式AI模型,拥有快达竞品4.5倍的AI处理速度,OEM厂商预计将于2024年中推出搭载骁龙X Elite的PC。苹果23M11初发布的M3/M3 Pro/M3 Max芯片引入增强型神经网络引擎,用于加速强大机器学习模型,与M1系列芯片相比,新的神经网络引擎带来最高达60%速度提升,可运行包含数十亿个参数的 Transformer模型。英特尔23M12推出新型酷睿Ultra处理器,专为支持人工智能技术而设计。
展望未来,PC产业链厂商和第三方机构总体认为23年全年PC出货量下降约10%至2.5~2.7亿台,2024年受AI PC和Windows更新周期驱动有望温和复苏。PC链芯片厂商方面,据23Q3业绩会信息,英特尔认为第3季客户库存已经非常健康,23年PC出货2.7亿台,预计23Q4情况更好,同时即将推出的AI PC将带来数年的成长周期,加上微软要推出Copilot并终止对Windows 10的服务,将助力换机需求。AMD预计23年PC市场规模约2.5-2.55亿台左右,考虑到AI PC和现有的Windows更新周期,预计24年会出现增长,回归季节性上升周期。笔电代工厂方面,广达预估24年NB出货有望持稳。仁宝评估,NB出货将会个位数季减,23Q4营收与Q3持平或小幅下滑。纬创估计23Q4出货可能持平,全年较2022年衰退10%左右。英业达认为24Q1的NB营收不会较23Q4低,甚至有机会环比提升,反映品牌客户对24年普遍预估会回温的产业趋势。第三方机构方面,IDC认为PC行业正缓慢复苏,因为设备换机周期到来且Windows 10系统停用将有助于推动24年下半年及以后的销售。Counterpoint预计24年将出现更强劲的反弹,PC年度出货量将在24年回归至疫情前的水平。Canalys认为全球PC出货量在连续七个季度下跌后有望迎来复苏。在节日旺季和宏观经济改善的推动下,预计23Q4市场将增长5%,24全年出货量预计达到2.67亿台,较23年增长8%,主要得益于Windows的更新周期,以及具备AI功能和采用Arm架构电脑的崛起。
平板电脑方面,IDC预计2023年出货量同比-17.1%至1.34亿台。疫情期间线上教学、办公需求大幅增加,平板迎来短期爆发式增长。伴随疫情带来的短期需求已逐步释放,平板需求将逐步回落。IDC预计2023年平板出货量1.34亿台,同比-17.1%。三星在23Q3电话会表示,预计与2021年远程办公和教育相关的高需求相比,2022~2023年平板电脑市场出现萎缩,但随着换机周期临近,预计2024年平板电脑市场也将出现好转,增长将集中在高端市场。3、可穿戴:23全年温和复苏,关注海外新兴市场和AI穿戴创新TWS、智能手表、手环是可穿戴设备三大单品,TWS、智能手表仍处于渗透率提升的阶段。广义的可穿戴设备主要涵盖耳戴设备、智能手表、手环、XR以及衣物类等其他品类。据IDC,耳戴设备、智能手表、手环为三大主要单品,2022年占比分别为62.3%、30.2%、7.1%,其中耳戴设备以TWS为主,还包括头戴式、颈戴式等耳机。其中,TWS、智能手表渗透率仍有较大提升空间。2022年全球可穿戴出货量同比-7.7%至4.92亿台,首次出现负成长,仅智能手表品类实现正增长。据IDC,2022年全年可穿戴设备出货量同比下降7.7%至4.92亿台,出货量首次出现负增长,主因全球经济环境形势严峻、消费者需求放缓。分类别来看,2022年耳戴式设备同比下降近10%,而手环出货量也因智能手表的竞争挤压而持续下降,仅智能手表实现增长。
本节我们重点分析智能手表、TWS两大品类,XR第四节单独分析。总体来看,智能手表、TWS需求经历23Q4~23Q1连续两个季度出货量同比下滑后,23Q2需求有所回暖,出货量同比增速回正,23Q3延续复苏趋势。23年全年可穿戴出货量有望实现温和增长。分地区看,23年印度等海外新兴市场可穿戴需求表现强劲,主要受益于中低端TWS、智能手表需求的增长。智能手表经历了连续2个季度的出货量同比下滑之后,23Q2出货量恢复增长,23Q3延续复苏趋势实现同比双位数增长。据Counterpoint,22Q4智能手表出货量同比下降8%,为八个季度以来首次出现负增长,主因通胀压力、印度市场增长放缓。但由于前三个季度的强劲同比增长,2022年全球智能手表出货量逆势增长12%至约1.43亿只。23Q1智能手表需求并未反弹,出货量同比小幅下滑。但经历了连续2个季度的下滑之后,全球智能手表出货量23Q2恢复增长,同比增长11%,23Q3延续复苏趋势,出货量同比增长11%,达到3500万只。据国家统计局数据,23年1~5月中国智能手表产量同比下滑,6月开始回升。
目前智能手表行业整体处于“苹果一超多强、白牌丛生”的局面。苹果领跑智能手表市场,据Counterpoint,2022年苹果市场份额为34.1%,第二梯队厂商为三星、华为,分别占比为9.8%和6.7%,其后的厂商更加分散且更迭频繁。据旭日大数据,白牌占比呈下降趋势,但占比仍高,2022年达39%。23Q3华为表现较为突出,三星表现有所下滑。据Counterpoint,23Q3苹果、Fire Boltt、华为出货量前三,份额分别为22%、10%、9%。其中华为表现较为突出,主要得益于新品Watch 4/GT4系列、华为手机的回归和捆绑销售模式;三星表现有所下滑跌出前三,主因传统型号出货量大幅下降。
新品和创新方面,关注智能手表大健康功能的迭代升级、AI赋能技术创新。运动管理、健康检测为智能手表的核心功能,苹果为首的科技厂商持续在运动、健康领域加大投入,建议持续关注新品运动管理(数据分析、运动姿态检测、导航精度升级等)、健康检测(血压、血糖等)功能的迭代升级和AI赋能带来的应用创新(个性化的计划等)。23M5华为发布业界首款支持高血糖风险评估研究的智能手表Huawei Watch 4系列。23M10小米推出智能手表形态的小米腕部心电血压记录仪,获得中国NMPA二类医疗器械注册证。此外据彭博消息,Apple Watch Series 10或添加“血压趋势监测”功能。
TWS 23Q2出货量同比增速回正,23Q3延续复苏。据Canalys,22Q4~23Q1 TWS出货量连续两个季度同比下滑,主要受消费需求疲软影响,但23Q2需求有所回升,出货量达6816万台,同比+8.2%,23Q3延续温和复苏趋势,出货量7990万台,同比+3.9%。
TWS与智能手表竞争格局相似,呈现苹果一超多强的竞争格局。品牌厂商当中,苹果在出货量上明显领先于其他厂商,据Canalys数据,2022年苹果TWS耳机出货量占市场份额的32%,其他主要品牌为三星、小米等,同时较低端的白牌TWS耳机在出货量上仍然较多,2022年占到46%。23Q3苹果、三星出货量同比有所下滑,印度品牌boAt和小米表现较佳。23Q3苹果以27%的市场份额仍位列第一,但出货量下降8.3%。三星以8%市场份额排名第二,出货量下降9.5%。印度品牌boAt和小米均有两位数的增长,并分别以7%和5%的市场份额位列第三和第四。Skullcandy的出货量下降1%。
AIGC驱动TWS成为随身AI语音助手,有望成为行业下一创新重点。AI大模型有望助力TWS耳机基于AI算法的相关功能(翻译/听写、自适应主动降噪、通话降噪、个性化空间音频)持续创新,持续关注音频类可穿戴设备作为随身AI语音助手的成长空间。23M4 Lucyd发布LucydAPP,该APP是首个接入Open AI平台的语音助手,支持以语音方式和Chatgpt进行交互,不需要键入文字和解锁手机屏幕。23M5科大讯飞发布的iFLYBUDS Nano系列出厂搭载未来智能的AI生成式会议办公效率工具VIAIM AI。
分地区看,2023年前三季度印度、非洲等海外新兴市场穿戴需求表现强劲,主要受益于中低端TWS、智能手表需求的增长。以印度为例,据IDC数据,2023年上半年印度可穿戴设备出货量同比强劲增长53.3%达5780万台,23Q2可穿戴设备的ASP从22年同期的26.7美元降至21.0美元。23Q2智能手表的ASP下降44.9%至25.6美元。在耳戴式耳机类别中,颈带和TWS的平均售价分别为15.0美元和18.7美元,分别下降6.4%和15.3%。印度市场23Q3穿戴出货量达到创纪录的4810万台,同比增长29.2%。2023年前三个季度的出货量为1.059亿部,超过了2022年的1.010亿部。
其他新品创新方面,Humane发布的穿戴式AI设备AI Pin引发市场关注。23M11 Humane发布了AI Pin穿戴式AI设备,是一种安置在服饰上的微型投影,通过投屏在手掌上进行交互,在AI模型助力下,可执行写文稿、听音乐、实时翻译等任务,这款产品凭借其独特的设计和功能,获得了OpenAI、微软等知名企业的支持。主要亮点包括:1)融入AI 能力:Ai Pin配备了类似ChatGPT的AI聊天助手Ai Mic,其定位为AI助理,内置AI大模型。2)无需唤醒词的语音控制:AI Pin时刻在线,无需任何唤醒词即可激活。通过语音控制操作,并能投影显示AI驱动的交互界面。3)激光投影与显示技术:配备激光墨显示技术,能在任何近处表面(如手掌或桌面)投影出文本、图形和UI元素。4)信任灯功能:配备有一个信任灯,当设备的摄像头、麦克风或其他传感器记录数据时,AI Pin会亮起,为用户提供安全与透明感。AI Pin售价为699美元,每月需要额外支付24美元订阅费。
2023年智能手表、TWS温和增长,看好未来中长期成长空间。智能手表方面,我们认为智能手表渗透率仍低,未来有望受益于运动、健康功能不断完善而持续成长。TWS方面,我们认为全球中低端TWS市场仍然具备较大的渗透率提升空间,2022年疫情、通胀等原因导致下游TWS需求疲软,2023年逐步从下行中复苏,其中白牌TWS市场有望持续复苏。据IDC预计,2023年全球可穿戴设备出货量同比+5.6%至5.198亿台,其中耳戴类(TWS为主)同比+4.5%、智能手表同比+11.3%,手环同比-8.8%;22~27年出货量GAGR为4.7%,其中耳戴类、智能手表、手环CAGR分别为 4.5%、6.3%和-2.2%。三星在23Q3电话会表示,考虑到换机周期、发达市场的健康相关需求增长以及新兴市场渗透率的不断提高,预计2024年智能手表市场将实现两位数的增长。2024年TWS市场预计将小幅增长,增长点主要在新兴市场的扩张。
4、XR:苹果Vision Pro发售在即,将引领XR产业趋势目前XR行业正处于VR增速放缓,MR即将起量,AR尚待技术成熟的阶段,市场主要玩家包括苹果、索尼等硬件龙头和Meta、Pico(字节)等互联网龙头。
22Q3~23Q3 VR出货量连续第5个季度同比下滑。据wellsenn XR,23Q3全球VR出货量123万台,同比-12%环比-15%,销量下滑主因:Meta Quest 2产品老旧,Quest Pro性价比低,Meta系头显销量逐渐下滑;此外Pico、PSVR2等C端VR三季度也出现了销量环比下滑趋势。23Q3 AR出货量延续增长趋势,主要受益于消费级观影产品贡献。23Q3全球AR出货量11万台,同比+13%环比+2%,销量增长主要来自于中国AR品牌贡献,三季度Xreal Air 2、影目Go等新品上市发售,以及雷鸟、Rokid、Viture等消费级观影AR眼镜是主要增量来源。
新机方面,苹果发布Vision Pro,空间计算的iPhone时刻已至。2023年6月6日,苹果发布Vision Pro头显及visionOS,实现了性能、沉浸感和功能的高度融合。Vision Pro在性能、显示、交互、音频、外观设计等方面显著优于同行;visionOS是首款空间计算操作系统,强大的开发者生态有望助力内容创新。硬件:性能、显示、交互、音频、外观设计等方面引领创新。1)性能:M2+R1双芯设计,计算性能显著超出同行;2)显示:单眼4K Micro OLED屏幕+定制3片式Pancake;3)交互:Vision Pro配备12摄像头+5传感器+6麦克风,实现脱离手柄的眼神+手势+语音交互。文本输入支持悬空虚拟键盘、外接蓝牙键盘和游戏手柄。同时,搭载外屏EyeSight功能,双向透视提升社交便利性,以及具备全彩透视功能;4)IPD:搭载无极单目IPD;5)音频:采用全新空间音频技术;6)电池:插电支持全天候使用,外接电池方案提升佩戴舒适度;7)外观:外观优雅紧凑,外形类似滑雪镜,由3D玻璃前盖、铝制边框以及轻质眼罩和边带构成。应用:支持第三方内容应用,发布至今应用生态持续完善。在WWDC 2023大会上,苹果展示了Vision Pro在B端和C端应用上带来的非凡体验,总体上B端主要集中在生产力提升以及医疗教育、工业设计等诸多商业场景,而C端应用视频、社交、影视、游戏为主要场景。Vision Pro头显支持Unity应用和兼容迪士尼Disney+流媒体服务。23M11苹果向用户推送了iOS17.2开发者预览版Beta 2更新,主要引入一项新功能,可以让iPhone15 Pro系列录制空间视频,以便于在即将推出的Vision Pro头显中查看。此外,苹果23M11开始加强Vision Pro的企业市场开发应用的宣传,在官网新增了“通过Apple Vision Pro重塑企业App”,同时Apple TV列出了一系列支持Vision Pro的3D观影。库克在23Q3电话会上亦表示全球基于Vision Pro开发的应用正不断的涌现。系统:首款空间计算操作系统,助力开发者内容创新。VisionOS是首款为空间计算打造的操作系统,满足低时延要求、多应用3D引擎、应用生态的扩展,完美兼容现有生态应用。在XR应用上,苹果布局开发者工具包多年。VisionOS基础架构主要基于SwiftUI、RealityKit、ARKit几大框架,开发工具则包括Xcode、Reality Composer Pro和Unity。23Q4苹果Vision Pro产业链已进入量产,长期来看苹果XR产品体系成长空间广阔。我们认为苹果Vision Pro在空间计算赛道上具备开创意义,解决众多技术难题,相对竞品优势碾压,类比之前iPhone4的Retina屏,在苹果定义好Vision系列软硬件规格和开发工具后,随之衍生的各种2B2C、AIGC场景应用内容会逐渐丰富,且后续产品会持续进行产品和价格迭代优化,考虑整体苹果生态赋能,我们看好苹果MR产品长线发展。根据我们跟踪,Vision Pro组装及零部件供应链正式量产已于23Q4开始,今年1月下旬有望开启预售,如市场反响比较好,有望继续扩产,24年全年销量有望达百万级。
Quest 3于23M10正式开售,关注新机销售情况。Quest3新品性能提升较大,显示方面支持全彩透视且分辨率亦提升30%,光学方面采用Pancake,较上代减薄40%,传感器方面增加一颗3D深感摄像头,处理器方面采用全新骁龙XR2 Gen2,图形性能达先前产品的两倍,手柄方面Quest 3手柄重新设计,取消了外部跟踪环,还支持TruTouch触觉技术。应用方面,除游戏、直播外,Quest 3亦将兼容多款办公应用,同时Meta AI也将登录Quest3。我们认为Quest 3 MR的定位,硬件较大的升级,以及应用拓展至办公+AI等场景带来的用户体验改善值得关注,建议持续跟踪新机销售情况。此外,腾讯24年底有望引入Meta平价款VR进入中国大陆市场值得关注。据华尔街日报23M11报道,腾讯与Meta达成初步协议,将在中国销售其新的平价款VR头显。此前Meta Quest产品并未在中国大陆官方渠道发售,Meta有望重返中国大陆市场,我们认为平价款在国内发售值得关注。
AI有望从硬件、内容两个方面赋能XR行业,带动行业加速成长。硬件:AI算法有望持续提升XR感知交互体验。为了提升XR的感知交互体验,持续改进硬件和AI算法至关重要。XR设备需要快速准确地识别和理解真实世界信息,以便在真实和虚拟世界之间进行有效交互。AI可以利用计算机视觉算法和深度理解技术,高效地还原真实环境,并优化眼动追踪、裸手交互、面部识别等多种感知交互体验,以提高XR设备的性能和用户体验。内容:AIGC技术赋能3D内容创作,丰富了内容端的供给。过去,XR游戏、视频等内容的制作成本一直居高不下,是行业发展的重要制约因素之一。AIGC的问世使得内容创作领域实现了量质齐飞的飞跃,大模型可以快速生成大量内容,且在质量和效率方面不逊于人类。未来,通过运用AIGC技术,创作者能够更加高效地处理和编辑大量的3D模型、纹理和动画等素材,从而提高了制作效率和降低了制作成本。同时AIGC技术可以自动化部分创作流程,例如自动生成虚拟场景、人物和物体等,从而提高了创作质量和效率。
展望未来,VR方面,wellsenn XR下调2023年全球VR销量预测,预计全球VR销量710万台,同比下滑28%,VR市场仍集中在游戏场景,四季度Quest 3发售预计仍是存量用户更新升级,销量预期展望150-180万台,24年开售的苹果Vision Pro对23年VR潜在购买用户带来较强的观望情绪,预计2023年Meta销量 500万台、PS VR2 120万台、Pico 30万台。AR方面,wellsenn XR预计2023年全球AR销量为50万台,同比增长19%,其中观影类AR眼镜仍是主要增长来源,增长主力来自于雷鸟、Nreal、Rokid、Viture、华为、荣耀、努比亚等品牌观影AR眼镜,信息提示类眼镜和B端市场预计亦有部分贡献。我们认为苹果发布Vision Pro后,MR行业有望迎来新一轮增长机遇,AR眼镜的早期形态亦在持续迭代,同时AIGC技术的兴起有望深度赋能硬件及内容,加速XR行业发展。5、智能家居:23年各品类需求分化,AI有望加速行业进入全面互联新阶段智能家居互联互通,通常以智能音箱/中控平板作为交互入口,控制电视、摄像头、扫地机器人、空调、照明等智能终端。
目前智能家居行业仍处于发展早期,AI大模型有望加速行业进入全面互联3.0阶段。智能家居正从2.0阶段向3.0阶段发展,当前存在交互体验不佳、个性化能力弱等痛点。而3.0阶段需要云计算、人工智能、机器学习等技术,提供更加个性化、人性化的服务,强调以用户为中心。随着AI大模型的出现,智能家居或将转型为“全能AI生活助手”,有望加速进入3.0阶段。目前,阿里、百度、华为等厂商积极布局大模型,并逐步应用在全屋智能产品中,而美的、长虹、TCL、海信等传统家电玩家正计划接入第三方大模型。
分品类来看,我们重点分析了电视、音箱、摄像头、扫地机、游戏机。其中电视、游戏机处于成熟期,市场较为稳定,音箱、摄像头、扫地机仍处于成长期,渗透率仍有提升空间。2023年各品类需求表现分化。(1)电视:23Q3全球TV需求延续低迷,预计23全年出货量下降2.7%。据奥维睿沃,23Q3全球TV出货量5180万台,同比-4.1%,主因全球经济复苏缓慢、消费需求疲软,2023年前三季度全球电视出货共1.41亿台,同比下降2.6%。奥维睿沃预测23Q4全球TV出货仍延续下降趋势,2023年全球TV出货量同比下降2.7%。分品牌看,从全球TV品牌出货表现来看,第一梯队(年出货量千万级以上)市场份额持续走高,TOP5品牌全球出货占比62.4%,份额同比提升1.4%;产业链优势及海外策略驱动下,海信、TCL全球出货保持增长,外资品牌规模下降。
(2)音箱:23Q2~23Q3中国智能音箱销量同比跌幅有收窄趋势,预计23全年同比下跌16%。当前智能音箱出货量增长放缓,源于存在交互体验不佳、应用场景单一、个性化能力弱等问题。据洛图科技,22Q2~23Q1中国智能音箱销量同比跌幅超25%,尽管尚未不到筑底信号,但Q2~23Q3中国智能音箱销量同比跌幅有收窄趋势,分别下滑12%和16%,23Q3销量为481万台。洛图科技认为智能音箱品类仍然是大厂触达用户最重要的入口之一,判断智能音箱市场的下行空间已经缩小,预测23Q4中国智能音箱销量将达580万台,同比下降9%, 2024年中国智能音箱市场销量将下降至2076万台,同比下跌6%。 AI大模型有望驱动音箱2.0升级,持续关注AI技术在智能音箱落地情况。随着接入大模型的“鸟鸟分鸟”音箱发布,智能音箱重新引起市场关注,AI大模型或驱动智能音箱2.0升级,亚马逊、JBL、百度、天猫精灵、小米、京东等品牌智能音箱陆续接入大模型。

(3)摄像头:23Q3中国摄像头线上市场销量延续同比增长,预计2023年销量同比+24%至超2300万台。进入疫情后的2023年,办公室、出差、旅游等家庭外场景增多,消费者对家庭房间的安全监控,以及对老人儿童宠物的智能监控诉求推动着摄像头市场规模向上增长。据洛图科技,23Q2中国监控摄像头市场线上销量同比增长27.7%;23Q3销量为652万台,同比增长46.8%,销额为14.7亿元,同比增长49%。洛图科技预测,2023年中国监控摄像头线上市场销量将达到2328万台,同比增长24%。分品牌看,小米、乔安和萤石稳居线上前三。小米销量位居第一,销量占比为15.2%,小米2云台版和3云台版摄像头带动品牌销量同比上涨32.4%。乔安连续3个季度销量份额成上升趋势,23Q3升至11.2%。其重点在天猫平台电商发力,产品促销力度大,新品上量快。萤石排名第三,销量份额6.5%,销量同比增长28.4%。萤石推出摄像头+智能门锁+智能门铃多产品线生态体系,持续向家庭渗透。其母公司海康威视重点布局户外产品,双品牌在消费级市场形成了室内+室外的闭环。
(4)扫地机:2023年1~11月扫地机行业整体呈现弱复苏趋势。受消费需求疲软影响,扫地机作为价格较高的可选消费品受到冲击。据奥维云网数据,2023年行业以价换量策略逐步奏效,1~11月扫地机需求整体呈现弱复苏趋势,行业渗透率有望重回增长态势。
(5)游戏机:受益于PS5换机需求,23M1~11游戏机销量同比增长约9%。据VGchartz,2023年随着PS5供应缓解,受益于PS5换机需求,PS5销量实现同比高增长,带动23M1~M11游戏机整体销量同比增长9%至近3608万台。其中,23Q1~Q2销量同比增速均超双位数,而23Q3销量同比上涨约5%至约870万台,23Q3增速放缓主要系PS5销量增速放缓,而Switch销量下滑较大,主因Switch进入生命周期第7年导致换机动力不足,同时Xbox Series需求不佳,销量亦下滑较大。展望后续,当前PS5和Xbox仍处于新一代主机换机阶段,索尼官方指引23/4/1-24/3/31 PS5销量同比+30.9%至2500万台。考虑到Switch进入生命周期后半段,任天堂官方指引23/4/1-24/3/31 Switch销量同比-16.5%至1500万台,但下一代游戏机正处于研发中,在未来有望提供新增长动能。
6、汽车:问界M9携黑科技上市,中高阶自动驾驶成车企竞争焦点全球汽车行业进入存量市场,新能源汽车渗透率持续提升,中国为最大的电动汽车市场。根据国际汽车制造协会(OICA)数据,2017年全球汽车市场销量见顶,近年来全球汽车销量始终在8000万辆上下浮动。细分赛道中新能源汽车渗透率持续提升,传统汽车产业正快速向智能化、电动化转型。2012到2022年,全球新能源汽车销量从12.5万辆增至1065万辆,CAGR+56.0%,2022年中国大陆地区约占全球电动汽车总销量的59%。
23H1国内汽车需求逐步复苏,23Q3汽车行业进一步修复,乘用车总体销量及新能源车市场均实现同环比提升。受燃油车购置税优惠及新能源车国补退出影响,23Q1国内汽车销量出现下滑。在各地营销活动、轻型车国六实施公告发布、企业新车型大量上市、车企半年度冲量等因素的共同拉动下,23Q2汽车市场需求逐步恢复。受益于消费需求复苏、新能源车密集上市、燃油车稳健运行等因素影响,7~8月车市淡季不淡,叠加9月传统旺季带动,23Q3乘用车及新能源车市场总体产销进一步提升。23M12全国乘用车市场零售同环比持续走强,新能源车消费热度持续;预计2024年国内汽车总销量+3%。根据乘联会数据,2023年12月(1-24日)国内乘用车共计零售152.5万辆,同比+5%/环比+20%;今年以来累计零售2086.9万辆,同比+5%。年末市场走势仍较好,主要系多地开展线下车展/消费券等促销费活动,同时车企为完成年度销量开启新一轮促销降价所致。2023年12月(1-24日)国内新能源车市场零售56.7万辆,同比+22%/环比+10%。展望未来,中汽协预测2023/2024年国内汽车总销量3000/3100万辆,同比+11.7%/+3%,其中新能源车940/1150万辆左右,同比+36.5%/+20%,出口分别为480/550万辆左右。宏观经济复苏、国家宏观产业和消费政策支持、汽车产业链热度将带动2024年汽车行业发展。
全年目标;比亚迪全年销量突破300万辆。根据目前已有的各大新能源汽车厂商公布的信息,1)比亚迪12月销售34.1万辆,同比+45.0%/环比+13.0%;年度销量302.4万辆,同比+62.3%,完成全年300万台销量目标。2)埃安12月销售4.6万台,同比+53.1%/环比+10.5%;年度销量48.0万辆,同比+77.0%,略低于50万辆的全年销量目标。3)理想12月交付5.0万辆,同比+137.1%/环比+22.7%,实现月交付5万台的目标;2023年全年交付37.6万辆,同比+182.2%,年度销量目标完成率125.3%。4)赛力斯汽车12月销量3.1万台,同比+210.0%/环比+55.0%,其中问界系列12月交付量2.5万辆,环比+30.0%,首次突破 2万台,全年交付9.4万辆。5)小鹏12月交付2.0万辆,同比+78.1%/环比+0.4%;全年累计交付14.2万辆,同比+17.3%,年度销量完成度近70%。6)蔚来12月交付1.8万台,同比+13.9%/环比+12.9%;全年交付16.0万台,同比+30.7%,全年销量目标完成率65.3%。
2023年12月26号问界M9携10大黑科技正式发布,上市2小时大定破万,上市7天大定突破3万台。问界M9为鸿蒙智行旗下年度最重磅产品、鸿蒙智行首款全景智慧旗舰SUV,搭载华为最新全栈技术解决方案,包括HUAWEI xPIXEL百万像素智慧大灯、满配十屏的屏幕系统、HUAWEI xHUD华为临境抬头显示系统、HUAWEI ADS 2.0高阶智能驾驶辅助、全维安全、途灵智能底盘、巨鲸800V高压电动平台、全新小艺智慧助手、全新HUAWEI SOUND卓越系列、第四代超级增程平台。问界M9增程Max/Ultra版售价46.98/52.98万元起,纯电Max/Ultra版售价50.98/ 56.98万元起。截止2024年1月1日,问界M9上市7天累计大定突破3万台;此外问界新M7累计大定已超12万辆。问界交付能力持续提升,2024年起单月交付能力预计将突破3万辆。
2023年12月28日小米举行小米汽车技术发布会,介绍了小米汽车的五大核心技术布局及首款新车小米SU7系列的部分特性。五大核心技术:小米深度布局电驱、电池、大压铸、智能座舱、智能驾驶领域核心技术赛道,1)超级电机V6/V6s最高转速远高于Model S;2)电池方面自研CTB一体化电池技术、800V碳化硅高压平台、行业首创电芯倒置技术;3)大压铸方面具备9100t最大锁模力、自主设计大压铸设备集群、自研小米泰坦合金;4)智驾方面推出3大感知技术创新+自研端到端感知决策大模型,目标24年进入智能驾驶第一梯队;5)座舱方面五屏联动,澎湃OS赋能全面生态共享能力。小米SU7前瞻:共2个版本,定位C级高性能生态科技轿车,在外观内饰设计、电机底盘性能、充电续航能力、安全性能方面具备特色,如拥有全球轿车最低风阻Cd0.195,国内电车最大105L前备箱、超越保时捷TaycanTurbo的零百加速2.78秒/最高车速265km/h/百零制动距离33.3米等。小米汽车目标通过15到20年的努力,成为全球前五的汽车厂商。目前价格尚未公布,产品已小规模量产,预计24H1正式上市。
政策+应用端进展加速,中高阶自动驾驶渐成车企竞争焦点。1)政策方面,国内11月17日工信部等四部门联合印发《关于开展智能网联汽车准入和上路通行试点工作的通知》,L3/L4级自动驾驶可获批上路,同时首次明确高阶智驾事故责任归属。《通知》发布以来,目前已有北京、上海、重庆3个城市开放L3级路测,已有宝马、奔驰、智己、深蓝、极狐、阿维塔、比亚迪、问界等车企宣布获得首批高快速路L3级自动驾驶测试牌照,智能网联汽车产业化进程有望加速。2)应用方面,2023年车企NOA纷纷从高速路段向城市路段快速拓展,小鹏、问界、理想、蔚来、长城、阿维塔等年内均有城市NOA落地或相关落地规划。同时,特斯拉FSD V12迎来落地前夜,FSD入华渐进。11月底特斯拉开始向员工推送FSD Beta V12,首次采用端到端神经网络进行车辆控制,可大幅简化代码,本次参与车辆总数超1.5万辆。此外,11月23日特斯拉中国回应称FSD入华工作正在推进中。有望进一步对国内中高阶智能驾驶渗透起到催化作用。

三、产业链跟踪:安卓产业链公司业绩率先复苏,关注苹果Vision Pro/iPhone15、华为等安卓手机链复苏、Smart EV、AI终端创新等结构性看点消费电子产业链包括上游芯片、光学/显示、结构及功能件、充电/连接、射频/天线、电池、PCB等零部件,中游整机组装,下游品牌商,以及相关设备厂商。消费电子的景气度往往会在整个产业链环节上进行传导,因此我们通过紧密跟踪各产业链环节的基本面变化、创新节奏来感知整个消费电子行业的景气度,同时对各产业链环节的核心公司进行分析。1、品牌商:苹果乐观看待AI及MR前景,关注华为/小米手机复苏及新车发布我们围绕下游智能手机、PC/平板、可穿戴、XR、智能家居、Smart EV、充电产品等各类终端品牌,从基本面变化和创新趋势等角度分析国内外厂商最新动态。当前消费电子下游需求有边际复苏迹象,我们认为可重点关注以下方面:1)苹果iPhone15新机销售和Vision Pro进展;2)华为Mate 60/X系列及小米、荣耀、vivo等安卓新机销售;3)华为、小米等Smart EV新车发布及销售;4)AI PC、AI手机等AI终端创新以及多模态AI应用。
(1)苹果:23Q3略超预期, 23Q4(少并表一周)营收预计同比持平。苹果23Q3营收894.98亿美元,略高于市场预期(892.8亿美元),同比-0.7%环比+9.4%,下滑源于:1)受到超过2%的外汇逆风影响;2)全球宏观经济下行。净利润229.56亿美元,同比+10.7%环比+15.4%;摊销EPS 1.46美元,高于市场预期(1.39美元)。分业务看,1)iPhone:营收438.05亿美元,同比+2.7%,符合市场预期(438.1亿美元)。在新兴市场强劲增长的推动下,iPhone业务营收创下9月季度的历史记录,活跃安装基数达历史新高。2)Mac/iPad:Mac营收76.14亿美元,同比-33.83%,低于市场预期(86.3亿美元);iPad营收64.43亿美元,同比-10.1%,高于市场预期(60.7亿美元)。Mac与iPad的下滑均源自于市场竞争加剧、部分工厂关闭而导致的供应中断以及需求复苏缓慢。3)可穿戴/家居/配件:营收93.22亿美元,同比-3.3%,略低于市场预期(94.3亿美元),其中欧洲区创9月季新高,Apple Watch的新增用户占比约2/3。4)服务:营收223.14亿美元,同比+16.3%,超过市场预期(213.5亿美元)。App Store、广告、iCloud、视频、Apple Care和支付服务均创历史记录,Apple Music创9月季历史记录。美洲、欧洲、亚太地区创历史收入新高,中国大陆地区创9月季历史记录。源于:a)超20亿台活跃设备的安装基数持续增长,付费订阅超10亿驱动收入创历史记录;b)通过增加Apple Tv的内容以及增加iCloud的存储,持续改进服务的广度与质量。展望23Q4,苹果预计23Q4营收同比22年同期持平,源于:1)外汇对同比增长产生超过1%的负面影响;2)23年12月季只有13周,而22年有14周,如果加回这一周收入则实际能增长7%;3)iPhone收入将保持同比增长,Mac随着新品发布从9月份开始增长将大幅加速,iPad和可穿戴等设备收入同比表现将从9月开始大幅放缓,其中iPad未推出新品;4)服务业务将保持两位数的同比增速。苹果iPhone15新机销售在全球表现稳健,关注苹果MR+AI布局。在23Q3电话会上,库克表示目前iPhone 15 Pro和Pro Max在全球仍供不应求,预计23Q4末将实现供需平衡。对于Vision Pro,库克表示全球基于Vision Pro开发的应用正不断的涌现,期待24年年初Vision Pro的表现;而AI方面,苹果持续将AI技术应用于各核心产品中,正在投入相当多的资金,推进生成式AI的工作。如我们此前观点,苹果新机全球销售表现稳健,iPhone15新机备货中Pro系列需求及备货占比更高,搭载M3系列芯片的Mac新品发售亦将推动Mac在23Q4的市场表现,此外VisionPro亦进入备货期,24年初面向市场发售,有望开启未来数年空间计算设备及生态的发展机遇。
(2)华为:23Q1~23Q3利润高增长,预计2023年收入增长达9%以上,持续关注Mate 60/X5系列新机、智界/问界新车。华为前三季度总营收4566亿元,同比增长2.4%,净利率攀升到16%,根据销售收入乘以净利润率初步计算,2023年前三季度华为实现净利润达730.56亿元,这已超2022年全年净利润356亿元的两倍。据华为官微消息,华为轮值董事长胡厚崑表示公司经营基本回归常态。预计2023年实现销售收入超过7000亿元人民币,其中ICT基础设施业务保持稳健,终端业务好于预期,数字能源和云业务实现良好增长,智能汽车解决方案竞争力显著提升。新品方面,华为发布多款新车引发市场关注,Mate 60/X5系列手机携麒麟芯片重磅回归需求较强,详细分析可见新发布的《华为汽车产业链深度专题:多维生态赋能车企及供应链,探索Smart EV之界》及前期发布的《华为手机产业链跟踪报告:华为新机携麒麟芯片回归,关注产业链技术创新及国产替代》。
(3)小米:23Q3收入重回同比增长,盈利能力创历史新高,手机出货超预期,发布小米澎湃OS打造“人车家”全生态体系。23Q3总收入711亿元同比+0.7%环比+5.6%,营业利润50.1亿元,经调整净利润59.9亿元同比+182.9%环比+16.5%,单季度毛利率22.7%同比+6.1pcts环比+1.7pcts。1)手机业务:收入416亿元同比-2.0%环比+14%,毛利率16.6%同比+7.7pcts环比+3.3pcts。据Canalys数据,小米23Q3全球出货量超过4100万台,实现同环比增长,市场份额14%排名第三,达21Q3以来新高,率先受益全球市场复苏。小米进入23年以来在全球市场已实现连续三个季度的环比稳健增长,市占排名连续13个季度稳居全球前三。产品布局方面,小米持续推进高端化战略并取得阶段性的跨越。23M8小米发布折叠屏旗舰小米MIX Fold开售仅5分钟销量达到上一代的2.25倍,23M10发布的搭载全新操作系统“小米澎湃OS”的旗舰机小米14开售5分钟首销销量达小米13系列的6倍,显示出小米在高端市场的产品优势正逐渐在构建。2)IoT与生活消费产品业务:收入207亿元同比+8.4%环比-7.0%,毛利率17.8%同比+4.3pcts环比+0.3pct。小米正逐步将可穿戴、笔电、电视等业务部门并入手机部,此举将有望提升IoT产品之间的互联互通的协同性,进一步增强用户的产品使用体验。3)互联网服务业务:收入78亿元同比+9.8%环比+4.3%,其中境外收入占比同比+5.8pcts至30%,毛利率74.4%同比+2.3pcts环比+0.3pct。互联网用户规模持续增长,全球MIUI月活同增11%到6.23亿,智能电视全球月活超6400万。4)“小米澎湃OS”的发布是小米从“手机xAIoT”迈向“人家车全生态”的关键系统底座,未来小米将打通人、车、IoT底层架构,大幅提升产品交互体验。5)智能汽车方面,23M12小米汽车技术发布会上介绍了小米汽车的电驱/电池/大压铸/智能座舱/智能驾驶五大核心技术,首款车型SU7亮点颇多。6)AI方面,公司4月正式组建了AI实验室大模型团队,目前AI领域相关人员超3000人,已取得了不错的进展。小米60亿参数的自研大模型在C-EVAL权威榜单上取得同参数量级排名第一,小爱同学已升级大模型并开启邀请测试。公司不断深化前沿AI技术,推出XiaomiHyperMind思考中枢,通过全模态感知实现自动化执行,目前已实现实时字幕小爱输入助手、AI写真、AI妙画、AI搜图等基于AI大模型功能。
(4)传音:2023年收入及利润均创历史新高,受益于新兴市场国家需求高景气,关注非洲以外新市场拓展进程。根据业绩预增公告,公司预计2023年实现营收约621.22亿元。同比+33.32%,归母净利润约54.93亿元,同比+121.15%,收入及利润均创历史新高,主要受益于新兴市场国家需求高景气,根据IDC统计,23Q3中东和非洲、拉丁美洲以及亚太地区(不包括日本和中国)等新兴市场的出货量分别增长了18.1%、8.2%和1.3%。公司在非洲市场依靠品牌、渠道、成本等优势保持龙头份额,同时在东南亚、拉美、中东等地区持续拓展市场份额,23Q4下游需求依然维持高景气。除此之外,公司依靠手机份额优势发展扩品类、移动互联业务,实现业绩的稳步增长,AI业务方面,公司正在陆续探索AI技术在手机工具类软件调度中的应用,未来有望打造垂直领域的AI模型,实现商业化应用。
(5)安克创新:23Q3利润高增长,23Q4有望延续较佳表现。23Q1~3公司实现营收117.86亿元同比+23.6%,归母净利润12.13亿元同比+46.1%,收入快速增长主要受益于产品创新迭代及需求复苏,利润高增长主因国际间运费下降、原材料降价等带来的毛利率优化以及汇兑贡献。展望后续,Q4在黑五等促销节驱动下,预计Q4传统旺季有望延续较佳表现。中长期来看,储能/安防等新品类扩张+渠道深化将共筑公司成长:1)充电板块:公司有望继续巩固在数码充电的领先地位。储能方面,当前便携+户用储能市场仍处于发展初期,未来发展空间广阔,同时行业尚未形成稳定竞争格局,我们看好公司基于中小充产品的长期积累,凭借在北美等海外地区的渠道优势,以及品牌、技术、产品等方面的竞争力,有望打开充电类业务新成长空间。2)智能创新板块:智能家居行业仍处于发展早期,公司安防产品矩阵完整叠加本地化存储的模式在海外市场具备竞争力,有望受益于家用安防行业发展快速增长,同时扫地机随着新品不断迭代亦有望实现追赶。3)无线音频板块:公司音频产品持续创新,品牌影响力不断增强,有望获稳健增长。
(6)萤石网络:23Q3利润延续同比高增,23Q4有望延续基本面逐季向上趋势,扫地机等新品扩张+云平台共筑成长。公司23Q3营收12.23亿,同比+17.00%环比+1.49%,归母净利1.43亿,同比+112.55%环比-14.61%。23Q3营收及利润符合我们前期判断的同比增速逐季向上趋势,主要系受益于智能家居下游需求回暖及公司新品扩张、云业务快速发展。其中,利润同比高增我们认为主要得益于硬件产品原材料成本下降、高毛利率云平台业务占比扩大、线上渠道快速建设,带动23Q3延续Q2高毛利率表现;以及22年同期利润基数较低。展望23Q4,考虑到22年同期基数较低,以及公司智能家居新品扩张及需求回暖、云业务快速发展,23Q4有望延续基本面逐季向上趋势。我们认为公司智能家居产品矩阵持续完善,同时具有深厚的音视频AI算法技术沉淀,其中摄像机有望延续领先地位;门锁等智能入户产品有望凭借视频和视觉技术优势,获快速增长;公司依托自身AI能力,亦布局扫地机、C端具身智能机器人等新品,23M10中新发布B端BS1清洁机器人,摒弃传统激光雷达实现纯视觉算法,价格具备竞争力,并面向C端推出AI扫拖宝RS20 Pro,具备多项AI功能。此外公司推出多模态3D数字人,有望进一步驱动公司云业务发展,目前云平台业务规模较低但盈利能力突出,随着公司云平台接入设备数、用户数量增加,有望带来更高利润贡献。
整机组装环节,当前市场主要关注:1)消费终端新机销售情况、AI等创新赋能及下游需求复苏趋势;2)Vision Pro在中长期给核心厂商带来潜在业绩弹性。我们认为在苹果产业链中,库存整体去化,目前已处于一个非常健康的状态,而受益于23Q3新机在潜望式、钛合金中框、窄边框、Type-C等技术创新,目前新机备货量较上代仍有增长,而具备平台化能力、规模效应和深度设计开发能力的公司有望受在苹果链中有机会持续“扩品类+提份额”,部分厂商业绩已在23Q3有所改善显现自身的Alpha,未来业绩有望迎来持续修复。安卓产业链中,受23H1终端需求不振影响组装业务承压,进入H2后伴随华为Mate 60/X系列及荣耀、小米等新机的陆续发布,产业链整体需求呈现环比边际复苏趋势,其中华为新机销量的增长相对最快。我们对于23Q4需求持审慎乐观的态度并认为新品的销量情况需要进一步观察。消费电子核心之一在于创新,以苹果Vision Pro为标杆的MR智能终端已开启空间计算时代的大门,此外在AI大模型技术的加持下,未来有望掀起新一轮创新大周期。Vision Pro产品性能及体验目前较市面现有产品至少领先2-3年,伴随后续的降本以及应用生态的不断完善,长期销量有望达到数百甚至千万级别,这将给头部核心供应商带来长线弹性利润空间。台湾代表厂商月度数据跟踪:从台股6家头部整机厂月度数据来看,23年11月整机厂合计营收10756亿新台币,同比+8.6%环比-8.9%,整体同比提速,且AI服务器相关业务预期较佳。1)鸿海:23Q3收入15428亿新台币同比-11.7%环比+18.4%,23年10/11月7412/6500亿新台币同比-4.6%/+18.0%环比+12.2%/-12.3%,从最新月度数据来看,公司环比下滑主因前期新品拉货需求、中国双11及北美感恩节,下游客户提前铺货,消费智能产品及PC终端产品、元器件产品基数较高,云端网络产品客户本月拉货动能保守。展望23Q4,基于已经进入下半年旺季,公司认为营运将逐渐加温,预估Q4环比将显著成长,优于此前预期;2)和硕:23Q3收入3158亿新台币同比-10.5%环比+12.5%,23年10/11月1422.0/1167.8亿新台币同比+7.9%/+2.9%环比+7.1%/-17.9%,公司11月环比下滑主因消费电子Q3旺季拉货后下游订单动能趋缓,公司仍看好车用及5G市场发展潜力,AI持续赋能泛IoT产品有望催生新的市场需求,公司预计24年消费终端需求将优于23年,预期增速在个位数水平;3)广达:23Q3收入2865亿新台币同比-25.0%环比+16.9%,23年10/11月913.9/1036.0亿新台币同比-16.0%/-7.6%环比-7.0%/+13.4%,11月同比下滑主因NB及AI服务器出货量增加难抵其他消费电子业务下滑,公司对于Q4 NB市场的展望趋于保守,全年NB出货量将下滑2成,服务器方面,23Q4 AI服务器订单能见度高,但仍受限于GPU供应,预计23年公司服务器营收保持个位数增长,24年展望更加乐观;4)仁宝:23Q3收入2517亿新台币同比-13.5%环比+3.2%,23年10/11月收入874.9/846.4亿新台币同比-7.8%/+4.1%环比+2.8%/-3.3%,公司表示23Q3 NB出货量符合预期,消费电子需求受益新品备货,展望23Q4客户订单能见度偏低,整体需求情况不够明朗;5)纬创:23Q3收入2185亿新台币同比-12.6%环比+5.8%,23年10/11月营收784.0/764.4亿新台币同比-0.3%/持平环比+6.8%/+9.3%,公司预计23Q4 NB、显示器及DT出货情况环比持平,服务器仍以AI服务器需求仍向好;6)英业达:23Q3收入1358亿新台币同比-4.6%环比+4.0%,23年10/11月营收404.0/441.4亿新台币同比-19.7%/+8.6%环比-15.0%/-8.9%,公司预计NB因23Q3客户提前拉货,23Q4出货环比将下滑双位数,全年NB出货量下滑个位数,服务器方面,AI服务器需求旺盛,但企业服务器需求没有恢复,全年预计服务器业务下滑个位数,其中AI服务器占比将达15%,24年将增长双位数。
国内龙头方面,下半年明显提速,多新品驱动,alpha明显。1、 立讯精密:23Q3业绩符合预期,23Q4展望业绩提速,逆势超预期。公司23Q1-3营收1559亿,同比增长7.31%,归母净利73.74亿,同比增长15.22%,扣非净利70.3亿,同比增长17.63%;前三季EPS为1.02元,加权ROE为15.05%,经营净现金流72.2亿,同比增长143.88%;其中,23Q3单季营收579亿,同比下降8.51%环比增长20.56%,归母净利30.2亿,同比增长15.37%环比增长29.12%。公司前三季度业绩处于前期预告10-20%区间中值,符合市场预期。公司预告全年业绩区间为107.7-112.2亿,同比增长17.5-22.5%,扣非净利103.1-109.3亿,同比增长22.07-29.51%,归母区间中值110亿对应全年20%业绩增长,对应23Q4单季36.3亿净利润同比增长31%环比增长20%,进一步确认了我们前期对于公司23Q3-23Q4逐季向上、同比增长提速的判断。我们认为23Q4逆势增长主要来自:1)大客户iPhone全球销量表现稳定且立讯份额提升(我们认为较22年2300万+出货有翻倍以上增长)和盈利能力提升,我们从23Q3单季联营企业投资收益达到5.85亿,前三季度达14.56亿可以一窥立臻的盈利能力,而这在23Q4将迎来进一步环比向上;2)公司零部件能力进一步深化,包括USB-C、背板模组、潜望结构件、VCM马达等增量,23Q3不少零部件备料在23Q4交付和确认;3)23Q4 Vision Pro业务开始量产;4)公司通信和汽车业务保持高增长表现。在以上诸多因素驱动下,我们亦认为公司23Q4营收增速亦将重新转正。24年望进一步提速,三个五年长线战略清晰。展望24年,我们认为行业整体复苏背景下,叠加立讯iPhone份额进一步提升(公司有望拿到下一代Pro Max主供份额等)、可穿戴业务回升(耳机手表新品驱动)、VisionPro全年量产以及通信汽车业务持续高增长,叠加公司24年美元债成本、激励费用等的明显下降,将带来业绩的进一步提速。展望未来,公司三个五年增长逻辑清晰,尤其是汽车和通信业务的跨领域布局全面展开。在汽车方面,公司牢牢把握海内外核心汽车客户(华为奇瑞、特斯拉、广汽、理想、长城等),推进tier1.5合作模式,并持续扩张品类,包括线束连接器、智能座舱\智能驾驶域控制器、三电、屏幕/声学/无线充电/小电机等汽车电子业务品类,单车价值量布局已经接近3万元,尤其是23M11发布的华为智界S7即是公司深度参与的车型,我们看好公司汽车业务的长期空间。另外,在通信领域,公司持续优化产品结构,形成High speed Cable/ Connector铜连接以及光模块、散热和电源的产品矩阵,尤其高速连接在海外进展较快,在800G/1.6T高标准产品领域,铜带光加速头部客户导入;而散热方面,公司亦整合优质产能和行业头部团队,得到国际头部数据中心客户的高度认可,而电源模块亦有较大成长空间,以上业务矩阵非常受益于AI服务器的长期趋势。叠加立讯最新整合Qorvo封测资产和旗下立臻整合和硕手机组装业务的增量,立讯当前业绩逆势alpha已经明确,后续逐季提速可期,而未来苹果Vision MR、AI数通核心零部件、汽车电子打开长期空间提供3个beta重估。加上估值处于历史低位,公司正迎来长线布局良机。1、 比亚迪电子:23Q3业绩高于此前指引区间中值,看好公司安卓业务向上+A客户+汽车高增趋势。公司23Q1-3收入921.44 亿同比+29.50%,毛利 79.02 亿同比+91.62%,归母净利 30.44 亿同比+146.11%,高于此前指引区间中值 29.76 亿,毛利率 8.58%同比+2.78pcts,净利率 3.30%同比+1.57pcts,盈利能力得益于整体稼动率的提升持续回升。经测算,公司 23Q3 单季度营收 359.64 亿同比+30.96%环比+20.66%,毛利 34.93 亿同比+94.50%环比+46.85%,归母净利 15.28 亿同比+153.45%环比+44.63%,毛利率 9.71%同比+3.17pcts 环比+1.73pcts,净利率 4.25%同比+2.05pcts环比+0.70pct。回顾过去2-3年公司的业绩表现,我们认为公司整体业绩从22Q2开始已进入逐季改善上行通道。此次公司业绩大超预期是对公司业务结构优化、经营不断向好的再次佐证。据我们近期跟踪,23Q3 业绩表现较强主因在于公司自 22H2 开始将现有产能更多投向高毛利高增速的汽车电子和海外户储业务领域,且 23 年没有进一步增加组装产能,而 23Q2-Q3 伴随 A 客户业务份额提升以及安卓需求 Q3 边际持续向好,Q3 整体稼动率环比进一步改善,规模效应下推动公司整体产品结构以及盈利能力得到优化。展望23Q4,稼动率及盈利能力向好趋势不变。短期来看,23Q4公司A客户iPad整机稼动率处于较高水位,手机后盖等新零部件品类陆续放量,有望保持向好态势;安卓业务目前订单需求较佳,华为、荣耀、小米等新品带来组装及结构件业务增量,产能稼动率继续呈现同环比改善趋势;汽车电子23Q4伴随母公司销量的持续走高以及自身产品品类的扩充,出货量及规模将继续保持高速增长;海外户储业务仍保持同比快速增长。综上,公司23Q4整体稼动率及业绩贡献预计将显著优于22年同期。中长线,安卓业务向上、A客户、汽车电子业务提供持续成长动能。此前公司158亿元收购捷普成都、无锡零部件新业务落地将助力公司在A客户进一步将业务版图扩充到手机金属结构件这一新品类,多个产品份额持续提升,将带动更多增量成长空间,且公司自身自动化能力以及成本管控能力有望赋能新业务,预计未24-25年带来潜在弹性利润释放;安卓聚焦中高端产品优化客户及产品结构,华为新品放量有望带来增量,且公司在钛合金结构件方面具备卡位优势,有望逐步放量,进一步提升盈利能力;新能车业务公司持续导入智能驾驶系统(低中高算力平台)、热管理系统、智能底盘和悬架等多个增量赛道产品,单车价值量将有望突破万元,叠加公司在母公司汽车份额的提升,公司新能源汽车业务有望迎来“量+价+份额”齐升的高速增长期,业务规模将实现持续高速增长,且公司与英伟达(算力相关及智能驾驶领域)、大陆电子、博世等外部客户合作亦持续加深,行业地位有望逐步树立,长线有望依靠母公司成长为国内领先的新型Tier1厂商。
3、主芯片:国内SoC公司持续复苏,高通/联发科看好23Q4业绩前景手机:23Q3以来手机SoC市场需求企稳回升,终端及渠道库存稳定下降,联发科23M10/M11营收同环比持续增长,23Q4指引持续向好。受益于安卓手机终端及渠道库存持续去化、苹果及安卓多款新机发布带动拉货,23Q3手机SoC大厂如高通、联发科等普遍实现业绩环比高增长。联发科23M10/M11营收同环比持续增长,同比+28%/19%,环比+19%/0.6%。高通此前认为全球手机呈现需求稳定的早期迹象,预计2023年手机销量将同比下降中高个位数百分比,好于此前预期。联发科认为手机渠道库存几个月以来持续改善,库存周转天数已回归健康水平,预期未来几个季度将继续改善。联发科预计24年全球智能手机整体出货量增长低个位数,24年5G手机全球出货量有望同比增长双位数。
PC:23Q3 PC SoC下游需求温和复苏,预计换机周期、Windows系统更新、AI PC趋势将带动2024年行业持续回暖。据23Q3业绩会信息,英特尔认为23Q3库存健康,23年PC出货2.7亿台,同时即将推出的AI PC将带来数年的成长周期,加上微软要推出Copilot并终止对Windows 10的服务均有望成为发展驱动因素。AMD预计23年PC市场规模约2.5-2.55亿台左右,考虑到AI PC和现有的Windows更新周期,预计2024年会出现增长,回归季节性上升周期。AI端侧创新赋能PC应用,有望带来持续发展动能。23M10联想Tech World 2023大会上,微软、英伟达、英特尔、AMD、高通与联想宣布了多项AI PC相关的合作。
IoT:国内SoC公司下半年持续复苏,业绩同环比呈现增长趋势。国内SoC以IoT、智能家居等应用为主,过去几个季度行业下游客户去库压力持续缓解,同时23H2下游需求持续复苏。其中恒玄科技23Q3收入快速增长,营收6.5亿元创历史新高,主要系下游可穿戴类及智能家居终端市场恢复,下游客户需求增长。关注后续智能手表芯片新品进展。中科蓝讯23Q3收入同比加速增长,预计23Q4环比持续提升,主要受益于印度、非洲等国外白牌 TWS 耳机市场需求景气,叠加下半年国内市场复苏,同时公司技术产品升级,高端新品“讯龙三代”出货量爬坡。晶晨股份海外业务持续增长,收入占比显著高于国内;国内市场23Q4下游运营商拉货有望提速。
4、光学:消费电子景气回暖、终端库存去化带动业绩普遍回升 受益于安卓手机景气回暖、终端厂商库存去化及新机拉货需求带动,光学公司普遍迎来业绩复苏。例如大陆厂商中舜宇光学科技的手机镜头/摄像头模组出货量分别从23M5~M6恢复同比转正,三季度稼动率回升明显,23M10~M11同比持续高增长,23M11手机镜头出货117835千件,同比+29.3%/环比-0.1%,手机摄像模组51998千件,同比+49.9%/环比-3.8%。丘钛科技手机摄像模组受益于智能手机需求回升和公司高端模组发展良好驱动,23M10~M11出货34327/37094千件,同比+7.9%/6.5%,环比+12.4%/8.1%。欧菲光的摄像头模组也受益于下游大客户的拉货,订单逐步释放,23Q3营收、归母净利实现同环比高增长。中国台湾光学厂商23M8~M9营收同环比持续改善,23M10~M11同比增长依然强劲。大立光表示当前拉货高峰已过,23M12动能较23M11下滑,2023全年营收将逆转为正增长。玉晶光在法说会上表示23Q4营收有望创历年同期新高。
苹果、华为新机引领潜望式热度回归,关注潜望式、大像面、玻塑混合等光学结构性创新。苹果iPhone 15 Pro Max首搭潜望式摄像模组,采用四棱镜设计,可实现5倍光学变焦及25倍数字变焦,传感器相较14 Pro Max大25%。华为Mate 60系列3款手机均搭载后置潜望式长焦镜头,其中Mate 60 Pro/Pro+搭载更高像素和数字变焦能力的48M后置潜望式长焦,全焦段拍摄体验提升。苹果、华为的应用有望重燃国内安卓厂商对潜望式镜头的应用热度。除潜望式外,光学领域中大像面、玻塑混合、超薄化、大光圈、连续变焦等技术升级趋势渐成重点。

5、显示:23M12电视面板价格延续下跌趋势,关注中大尺寸产品OLED、XR端硅基OLED屏等应用趋势23M10下旬开始电视面板价格下跌,23M12电视面板延续下跌趋势,M12下旬部分显示器、笔记本面板价格下跌。TV面板方面,据WitsView,2023年以来,TV终端需求处于低位徘徊。为了面板价格能回归成本线且有所盈利,面板厂坚决贯彻实行低稼动率生产,灵活控产,加上部分韩厂和大陆中电熊猫产能的退出,面板供应量缩减,面板供不应求,拉动23M3~23M8电视面板价格逐月攀升,但23M9小尺寸电视面板无力续涨,大尺寸电视面板涨幅也收敛,23M10下旬小尺寸电视面板价格下跌,大尺寸面板价格维持不变。23M11电视面板价格全面走跌,23M12延续下跌趋势。显示器、笔记本面板方面,23M6~23M8下旬部分显示器、笔记本面板产品均价小幅上升,9月显示器各尺寸面板均价维持不变,部分笔记本面板均价小幅上升,23M10至23M12上旬显示器、笔记本面板价格维持不变,M12下旬部分显示器、笔记本面板价格下跌。
面板需求下调,面板厂再次坚定控产,23Q3 TV面板出货量同比下降8%。据奥维睿沃,2023年在TV需求端持续低迷,同时在面板厂自身持续大幅亏损的情况下,面板厂改变经营策略,以利润为导向,通过持续控产的方式,拉动面板价格恢复上涨,23Q3 TV面板出货61.4M,同环比分别下降8.0%、4.7%,但大尺寸化的持续推进,出货面积达45.2M㎡,同比上涨6.9%、环比基本持平,平均出货尺寸51.7寸,同环比涨幅分别为3.7寸、1.2寸。2023年前三个季度累计全球TV面板出货量184.7M,同比下降10.1%;出货面积129.9M㎡,同比持平微涨。从面板厂出货来看,大陆面板厂LCD产能占比接近70%,23年一直严格控制稼动,对品牌厂在价格态度上表现强硬,最终大陆面板厂出货量同比下降。而全球最大电视品牌厂三星电子将更多的订单转移到台厂和日厂,以减少对大陆面板厂的依赖,而台厂在面板价格恢复到盈亏平衡以后,稼动率恢复较快,INX、AUO和Sharp出货也同比大幅上涨。
苹果2024年新款iPad Pro有望搭载AMOLED面板,关注OLED中尺寸应用趋势。CINNO Research预计苹果2024年将会推出采用AMOLED面板的iPad Pro产品,并且与Mini LED产品仅局限于12.9”一款产品不同,AMOLED面板版本将覆盖11”和12.9”两款iPad Pro产品,到2026年iPad Air和Mini系列也将更换为AMOLED面板,有望拉动AMOLED中尺寸面板的需求量明显增加。据CINNO Research数据,2022年全球蒸镀AMOLED IT面板出货量超900万片。此外,韩国LGD等面板企业也在利用自身技术与产能优势,积极布局车载产品,2022年全球车载显示领域蒸镀AMOLED产品出货量亦约80万片。到2027年,IT与车载应用蒸镀AMOLED产品出货量预计有望达到5240万片与780万片,合计6020万片。据Omidia,2022~2030年,OLED显示面板的需求面积CAGR将达到11.0%。各大品牌正逐步将OLED显示面板应用于电视、手机,以及笔记本电脑和平板电脑等更广泛的消费电子产品高端系列中。京东方拟投资建设8.6代OLED产线,打开中尺寸成长空间。23年11月,京东方发布公告拟投资建设第8.6代AMOLED生产线项目,这也是国内首条8.6代AMOLED生产线。项目建设周期约34个月,总投资630亿元,设计产能每月3.2万片玻璃基板,主要生产笔记本电脑、平板电脑等高端触控AMOLED显示屏。该项目预计将有效满足日益增长的IT类AMOLED显示屏的市场需求,推动AMOLED显示产业快速迈进中尺寸发展阶段。近年来,随着AMOLED技术在手机应用站稳脚跟,渗透率不断上升,韩国三星率先推出面向IT应用的中尺寸AMOLED产品,国内各大面板厂也紧随其后,纷纷布局中尺寸市场,并将之视为未来发展重点。
技术创新方面,苹果Vision Pro搭载4K Micro-OLED显示屏带来绝佳显示体验,建议持续关注后续XR屏幕Micro-OLED应用情况。苹果Vision Pro搭载单眼4K Micro-OLED屏幕,与R1芯片配合实现无延迟,显示效果显著优于同行产品。Vision Pro使用Micro-OLED技术将2300万像素搭载入两个邮票大小的显示器,每只眼睛分配到的像素超越4K电视,具备广色域和高HDR。Micro-OLED屏以一颗iPhone像素的空间容纳了64颗像素,宽度只有7.5微米。与全新的R1芯片配合,带来无延迟、即时呈现的画质。相比之下,Quest及Pico新品采用的是单眼2K屏幕,苹果的Micro-OLED屏幕具备高像素密度、轻薄、低功耗等优势,可以显著提升显示效果。我们认为Vision Pro搭载单眼4K Micro-OLED屏幕带来的绝佳显示体验有望引领XR屏幕发展,后续其他厂商的旗舰头显有望跟进推出。
6、结构及功能件:关注下游需求复苏表现,中长期钛合金及微晶玻璃等创新趋势结构件及功能件行业目前整体产能仍供大于求,23H1在消费需求疲软、行业去库存的背景下,结构功能件厂商竞争持续加剧,价格及盈利能力不断承压,进入23Q3伴随新品周期,行业需求有所回暖,厂商业绩普遍迎来环比改善。23Q3国内结构功能件厂商业绩表现多数同比仍下滑,但环比已呈现较大改善迹象。展望23Q4,据产业链跟踪情况,目前下游新品需求较为旺盛,终端库存已进入相对健康水位,多数厂商稼动率环比持续提升,行业整体盈利情况有望得到进一步恢复。但对于24年需求,多数厂商看法偏谨慎乐观。金属件方面,23Q3消费电子新品备货需求推动业绩环比改善,多数厂商积极切入汽车电子赛道以及布局钛合金领域。结构件主要厂商:富士康、立讯精密、捷普、比亚迪电子、长盈精密、春秋电子、精研科技、胜利精密、科森科技、福立旺等。其中立讯精密旗下控股子公司立铠精密为A客户金属结构件及Top-module的核心供应商,22年立铠实现营收741.87亿元,净利润20.01亿元,近年来持续提升其在A客户供应链中的份额以及扩充新品类,未来有望保持较快增长趋势。比亚迪电子为安卓消费电子结构件头部厂商,近期拟收购捷普手机结构件业务,进一步加码A客户产品布局,并有望在钛合金材料领域获得卡位优势,同时积极布局汽车Tier1、户储等业务,24年盈利能力有望持续改善。长盈精密近两年在“双调整战略”的推动下,A客户笔电平板金属机壳业务份额稳步提升,同时亦是A客户MR金属件核心一供;在非A消费电子方面,公司亦具备完整钛合金加工能力,有望伴随钛合金材料在下游安卓厂商智能硬件中的应用得到新的成长空间;此外,公司在新能源汽车领域产能稼动率持续提升,卡位头部核心客户,未来有望迎来盈利改善,获得业绩弹性空间。苹果、荣耀等厂商逐步引入钛合金材料,将加速钛合金在消费电子结构件中的应用。钛合金在高强度、轻量化、耐腐蚀性等方面较和铝、不锈钢等材料具备显著优势,有助于消费电子终端的轻薄化、便捷性和耐用性。而钛合金因材料的硬度较高,采用传统CNC工艺加工时较长、效率及良率较低,目前单机ASP普遍高于铝和不锈钢材料。而在结构复杂、物理空间更小的可穿戴产品中采用3D打印+CNC工艺是目前钛合金加工路线中可选的方案之一。荣耀 23年7 月 12 日发布的荣耀 Magic V2,是全球首款采用钛合金铰链的折叠旗舰机,铰链的轴盖部分首次采用钛合金 3D 打印工艺。卷轴的轴盖是影响折屏厚度的关键,钛合金技术可以让轴盖变得更轻更薄,相比铝合金材质的强度提升了150%,铰链宽度降低27%,而且更韧、更耐腐蚀。苹果已累计获得钛合金材料相关专利8项,23年9月发布的Apple Watch Ultra 智能手表的钛金属结构件已部分采用3D打印工艺, iPhone 15Pro系列亦采用钛金属中框替换之前的不锈钢材料,使得重量进一步减轻,使用体验得到优化。小米23年10 月 26 日发布小米14系列,其中特别版采用了钛金属中框。三星:据产业链消息,三星预计于24年初或将在Galaxy S24 Ultra采用钛合金中框设计,重量有望进一步降低。
玻璃盖板方面,安卓市场竞争激烈,价格毛利承压严重,需依靠强大的制造能力获取利润,关注微晶玻璃在安卓市场的应用趋势;苹果格局或将迎来调整,潜在进入玩家有望获得弹性成长空间。苹果玻璃盖板领域,目前厂商主要有蓝思科技(一供)、伯恩(二供)、比亚迪电子(22年中进入,中山工厂),23-24年信濠光电亦有望凭借自动化能力和优秀的良效率成功进入苹果供应链,并与立讯体系产生协同效应,中长期获得的份额以及利润弹性空间非常值得期待。而安卓市场,由于需求不足,且玻璃盖板整体产能过剩,导致竞争尤为激励,价格持续下杀,多数安卓玻璃盖板厂商出现较明显的亏损。目前安卓厂商在玻璃盖板的强度、透过率和耐磨性方面持续升级,如华为的第二代昆仑玻璃、小米的龙晶玻璃等,也推动了手机玻璃盖板的ASP的回升。
信濠光电:23Q3经营业绩持续向上,符合市场预期。公司Q1-3营收12.21亿同比+5.21%,归母净利0.27亿同比+124.59%,毛利率18.62%同比+14.79pcts,净利率0.25%同比+12.24pcts。单看23Q3,营收5.25亿同比+29.11%环比+30.70%,归母净利1643万(22年同期亏损6239万)环比-18.93%,扣非归母891万(22年同期亏损6910万)环比+4.72%,毛利率21.45%同比+20.69pcts环比+0.41pct。23Q3收入同环比均保持快速增长,公司稼动率整体保持在较高水平,高毛利的3D 盖板产品占比持续提升推动毛利率大幅改善;此外,海外户储业务亦已出货形成收入。业绩整体符合市场预期,考虑到公司23Q3计提应收账款坏账准备约600万,我们认为公司实际经营业绩会更好。展望23Q4及24年,A客户迎来布局之年,3D盖板及新能源积极扩产打开利润增量空间。短期来看,伴随OV、华为、荣耀、三星等新机持续发布,公司 23Q4 订单饱满,产能仍将保持满产状态,且3D盖板出货占比进一步提升,海外户储23Q4将持续放量,有望推动业绩保持同环比向好趋势。展望24年,随着公司在湖北恩施的自动化高端3D玻璃盖板生产基地项目建成投产,公司在安卓 3D盖板产品的市占率有望大幅提升,将进一步推动产品结构优化;A客户玻璃后盖项目稳步推进,在立讯体系的赋能下有望于 24 年切入新机供应链;新能源方面,海外户储及国内工商业储能有望两开花,迎来放量增长,而汽车业务布局亦已展开。随消费电子景气度逐步回暖,以及A客户项目拓展的逐步兑现,公司玻璃盖板主业预计将重回上升通道,新能源业务亦将进入高速增长期,汽车业务也有望,公司远期利润弹性空间可期。蓝思科技:23Q3营收136.31亿,同比+10%/环比+31.85%;归母净利润10.95亿,同比+3%/环比+120%,同比增速转正环比大幅增长,这得益于消费电子23Q3传统旺季叠加大客户新机拉货,推动公司稼动率大幅提升,且公司自动化能力不断增强推动降本增效成果,湘潭组装业务23Q3开始投产交付。公司未来不断提升在消费电子领域的垂直整合能力,并积极布局新能源汽车以及MR领域,打开新的增长点。功能件方面,整体格局较为稳定,厂商近年积极布局新能源领域。主要厂商:领益智造、安洁科技、博硕科技、中石科技、思泉新材等,其中领益智造为行业绝对龙头厂商。领益智造23Q3收入及利润规模保持稳中有升,盈利能力环比持续改善,源于公司近年积极优化调整业务布局,盘活不良资产,加强核心客户业务的拓展,持续巩固其在A客户供应链中的地位,23年成为A客户Vision Pro功能件供应商,且公司在ARVR领域具备深度布局,独家承接国内AR领先企业Nreal的AR眼镜整机组装、注塑结构件和声学件制造;在AI终端领域,深度参与AI-Pin零部件的研发制造;在汽车电子以及光伏领域,公司积极配合海外客户在印度等海外布局产能,打造新的增长点。
7、充电/连接:iPhone改用Type-C接口,汽车智能化带动高速连接器需求①充电:苹果iPhone15全系改用Type-C;华为发布“新一代全液冷超充架构”1)手机:苹果设备间接口进一步统一;华为Mate 60系列续航+快充再升级苹果iPhone15及15 Pro全系改用Type-C接口,未来有望向无线充电过渡。2023年9月,苹果宣布iPhone15系列采用USB-C 2接口,iPhone15 Pro系列采用高速USB-C 3接口,数据传输速度大幅提升,与USB2相比,传输速度提升20倍以上。据彭博社,预计2024年之前普通AirPods、AirPods Pro和AirPods Max的下一个版本都会引入USB-C接口。未来iPhone可能直接取消充电接口的设计;除iPhone、Apple Watch、AirPods外,苹果还计划将iPad过渡到无线充电。
华为发布Mate 60系列,续航+快充功能再升级。以华为Mate 60 Pro为例,新机支持88W有线超级快充,50W无线超级快充,20W无线反向充电;其中有线充电功率及无线反向充电功率相较Mate50系列实现升级。
其他国产手机也在快充领域持续突破,最高功率可达240W。目前大部分旗舰手机首选120W快充,如小米14Pro;一加Ace 2 Pro搭载150W闪充方案,6分钟左右电量即可充至一半,提速明显;200W以上的代表机型则为iQOO 11 Pro和真我GT Neo5,分别能实现200W/240W的闪充功率,其中真我GT Neo5不到10分钟即可满电,是目前已实现商用的充电最快的智能手机。2)汽车:华为发布“新一代全液冷超充架构”,预计到2024年华为全液冷超充将部署超过10万个23年4月华为发布“新一代全液冷超充架构”的充电网络解决方案。产品具有全液冷、全模块化、融合光储、超快一体的特点。23年10月华为数字能源助力打造“318川藏超充绿廊”全液冷超充站上线,可实现1)充电更快,“一秒一公里”。最大输出功率600kW,远高于特斯拉(V2超充桩峰值250kW)、保时捷(800V超充峰值270kW)等的功率范围。2)匹配所有车型,来车即充。支持200-1000V充电范围,覆盖全功率段车型,包括特斯拉、小鹏、理想等乘用车及货拉拉等商用车。截止23年11月底,鸿蒙智行在全国340+个城市布局充电服务支持,提供4500+高速充电站、70万+公共充电桩。余承东预计到2024年年底,华为全液冷超级快充将部署超过10万个。
②连接:多传感融合趋势及AI大模型陆续上车,促进高频高速连接器的车内应用。1)自动驾驶:AI大模型对于多模态感知的处理能力更强,有望更好促进多传感器融合的应用,数据量呈指数级提升驱动车用高速连接器的需求增加。2)智能座舱:大模型陆续接入车载语音助手,人机、车机交互功能带来车端通信连接器和电连接器的用量提升。如问界新M7/智界S7中依托盘古大模型的AI语音即将上线,23M12理想同学引入Mind GPT能力,23M10上市的吉利极越01整合了百度的AI大模型文心一言和Apollo智能驾驶系统等。
泰科:汽车业务单季营收同比高增长;受益于汽车电动化及公司定价优势,预计FY2024汽车业务超额增速4%-6%。公司FY23Q4(7.1-9.30)收入40.4亿美元,同比-7.4%/环比+0.9%,符合此前指引,其中运输/工业/通信部门收入占比分别为60%/29%/11%。运输部门营收实现同比增长,单季度订单量同环比提升,主要受益于终端混动和纯电动汽车的产量持续增长。公司电动汽车上的产品内容应用约为燃油车上的2倍。公司预计24年每季度汽车产量约2100万辆,其中混动和纯电占比将持续提升,未来亚洲地区仍将为电动汽车业务的增长动力源。受益于公司与中国市场合资及本土OEM的广泛合作,预计公司在电动汽车领域将持续增长。安费诺:移动设备市场业务环比大幅改善,汽车市场需求保持强劲,预计23Q4移动设备营收环比持续提升。23Q3公司营收32.0亿美元,高于指引上限,同比-2.9%/环比+4.8%,同比下滑主要系商用航空、军事和汽车市场的增长及公司收购对业绩的贡献被IT数据通信、移动网络、移动设备、宽带和工业终端市场的下滑抵消。公司预计23Q4移动设备、宽带业务有望环比提升,但移动设备业务受笔记本和可穿戴业务下滑影响环比增速放缓。预计23Q4汽车业务环比持平,23全年营收+10%。

8、射频/天线:手机射频相关需求回温,关注国内龙头LPAMiD新品进展2022~23Q2终端客户持续去库,23Q3客户端库存接近正常水位,国内外厂商营收环比回暖,23Q4景气度亦有望持续回升。目前安卓智能手机厂商库存已接近历史正常水平,受益于渠道库存去化、新机拉货带动需求改善,海外龙头23Q3普遍出现稼动率提升、毛利率和营收环比增长。1)稳懋:23Q3营收41.65亿元新台币,同比+7%/环比+6%,产能利用率从23Q2的40%提升至23Q3的50%左右。23M10/M11公司营收同环比持续增长。公司认为下游客户需求逐渐回升,预计23Q4营收将实现环比低两位数百分比的增长。2)Qorvo:23Q3营收及利润率均超指引,库存周转天数环比下降,23Q3稼动率有所提升,但仍低于历史水平。公司预计23M12季度智能手机市场需求将迎来季节性高增,未来几年安卓5G手机的出货量将保持低两位数增长。伴随终端景气复苏、公司稼动率和产品组合改善,预计23Q4营收及毛利率价将同比上升,未来毛利率将逐渐恢复至50%以上。此外,Qorvo公布其在中国的两座封装及模组工厂为立讯精密所收购。

国内龙头23Q3营收、利润同环比高增长,华为新机带动射频前端国产替代,建议关注后续新品进度。随着终端需求边际复苏、产业链进入补库存阶段,射频前端龙头迎来底部强势复苏,预计射频行业补库周期有望延续至24年一季度左右。例如卓胜微23Q3单季营收创历史新高,业绩重回增长轨道。公司芯卓半导体项目顺利推进,L-PAMiD模组预计将在23年底或24年初面市,有望打造未来第二成长曲线。唯捷创芯23Q3营收及利润亦出现同环比大幅增长,主要受益于新品突破和快速上量。库存方面,公司23Q3存货周转天数较上一季度出现显著下降,4G产品去库存带动整体库存结构优化。公司高集成度模组L-PAMiD产品已实现大批量出货,未来将进一步扩大产品应用领域和市场份额。
9、电池:行业温和复苏,关注供应链格局变化以及电池创新技术趋势 消费电池行业23H1受下游终端需求影响,去库承压,23Q3迎来补库叠加季节性回暖,中长期消费电池行业增长动能源于可穿戴设备、XR、AIoT等新兴电子领域的需求,传统3C增长或将持续放缓。从中国台湾消费电池厂商月度数据来看,23Q3合计营收553.7亿新台币同比-10.1%环比+20.8%,23年10/11月营收205.7/219.4亿新台币同比-6.0%/+5.1%环比+2.2%/+6.7%,行业需求边际回暖带动营收同环比增长。库存方面,以国内消费电池厂商来看,23Q3库存同比-18.4%环比+7.4%,23H1消费电池环节库存持续去化进入相对低位,Q3新品拉货需求推动库存回升。
消费电池行业近几年呈现由“A+B”逐步向“A+A”的模式转变,由此带来电芯及PACK环节的格局持续变化。“A+B”模式意味,终端厂商将电池供应链环节分为电芯和PACK两个独立环节去引入供应商;而“ A+A”模式则是由一家电池厂商同时完成电芯和PACK两个环节,垂直一体化更强。近几年我们可以看到,以欣旺达、德赛电池为代表的PACK厂商通过不同的方式在积极地向上游电芯环节延伸,而珠海冠宇等电芯厂商则通过强化PACK能力进一步扩大规模,提升在终端客户的份额。电芯环节呈现“日韩战略转型逐步退出,国内厂商加速崛起”的局面,整体竞争格局较佳。目前全球消费电芯市场格局方面,ATL(TDK旗下全资子公司)占据约40%、日韩厂商(松下/三星SDI/LG化学)合计占据25%、珠海冠宇占据15%左右。我们认为目前电芯环节呈现边际向好趋势,上游电池主材降价带来成本端的优化,行业库存在23Q2已见底,叠加新品拉货带动稼动率提升,有望推动电芯厂商盈利能力逐季恢复。此外,日韩电池厂商在战略转型动力储能领域下将逐步退出消费电池市场,市场份额有望被国内具备技术、产能优势的厂商,如珠海冠宇等承接。关注海外大客户下一代电池创新趋势。据IT之家,海外大客户或将在下一代手机中使用石墨烯散热,手机电池采用金属制外壳,从而提供更好的散热性能;钢壳电池可拆卸性增加,方便用户更换电池从而延长手机使用寿命,此外亦有效解决热膨胀问题,提升手机使用安全性。据产业链信息,于此前异形叠片软包电池相比,新一代钢壳电池设计方案有望大幅提升单价ASP。
珠海冠宇:23Q3业绩符合预期,盈利能力持续改善。公司23Q3实现营收30.7亿元同比+17.9%环比-1.0%,归母净利1.5亿元同比+564.9%环比-46.8%,扣非净利1.2亿元同比+295.5%环比-52.5%,毛利率28.8%同比+11.0pcts环比+3.4pcts,净利率3.2%同比+11.0pcts环比-5.1pcts。23Q3公司盈利水平大幅改善,源于原材料价格下降、产能利用率提升等因素。展望23Q4,NB需求仍有望延续,未来若AIPC应用逐步落地或将推动行业进入新一轮换机周期,则有望带来弹性成长;且公司在苹果手机产品持续导入,份额快速提升,潜在利润增量值得期待。而动力储能领域,公司启停电池在下游国内外众多头部主机厂取得定点并陆续供货,储能业务与南网科技达成深度合作,且大储电芯已进入国标认证阶段,预计24年逐步放量,稼动率提升带动亏损收窄,有望打开新的成长空间。中长期,公司在A客户电芯环节竞争格局极佳,份额及品类持续增加,且有望配合A客户在下一代钢壳电池持续导入,带动单机价值量显著提升;而在手机市场公司有望持续提升市占率,具有潜在成长空间。PACK环节格局相对稳定,国内厂商份额望稳中有升。目前消费电池PACK环节主要厂商为欣旺达、德赛电池、新普、NVT等,占据了绝大多数的市场份额。其中德赛电池在A客户中的份额较高,保持主供地位,德赛23Q3收入50.8亿同比-15.7%环比+12.8%,归母净利1.9亿同比-37.4%环比+83.3%,扣非归母净利1.8亿同比-36.9%环比+73.3%,毛利率10.3%同比-0.1pct环比+1.8pcts,净利率3.6%同比-1.4pcts环比+1.5pcts,23Q3盈利能力环比改善。展望23Q4,公司主供苹果新机Pro系列,产能稼动率维持在较高水平,且在BMS SIP业务持续导入苹果、小米、华为、荣耀等客户,储能业务持续推进,单季度业绩有望延续改善趋势。欣旺达不断在新能源领域发力,消费电池持续导入新客户,整体收入体量有望保持快速增长。
10、PCB:行业底部蓄势向上,新品周期推动需求逐步回暖,盈利能力或将逐季修复下游需求疲软趋势改善有限,PCB行业整体仍处于周期底部,23Q4望迎新品需求。以台股HDI和软板的高频数据来看,23年11月台股HDI厂商营收159.3亿新台币同比-20.4%环比-2.5%,软板厂商营收同比-23.0 %,降幅有所收窄。从台股头部软板公司臻鼎/嘉联益/台郡等大厂23年11月份营收同比增速+25.4%/-42.2%/-24.3%,三家合计11月营收同比+12.4%同比增速转正。HDI大厂华通:23Q3营收195.9亿同比-9.7%环比+41.3%,23年10/11月营收73.2/70.0亿新台币同比-6.6%/-1.4%环比+3.1%/-4.3%,公司23Q3受益于苹果手机、NB等新品上市,9月份进入新品备货周期后月度收入保持环比增长趋势,预估23Q4有望仍环比增长,且23H2地轨卫通领域需求稳健增长,业绩有望逐季改善。
库存方面,中国大陆PCB厂商库存23Q3环比提升,周转继续下降。23Q1/Q2/Q3大陆PCB厂商库存环比-4.4%/-2.8%/+15.5%;台股头部PCB厂商库存环比-13.5%/-3.5%/+11.3%,23Q3环比增速均大幅转正,显示库存较大程度去化后有一定回补。中国大陆及中国台湾PCB板块库存周转天数在库存水位持续下滑以及新品备货的背景下环比向下改善。产能利用率情况,进入23Q3国内厂商整体产能利用率表现持续改善趋势。据各厂商最新的跟踪情况,进入23Q3新品备货季,叠加下游库存去化较大后的补库需求,多数厂商产能利用率已恢复至在80%以上,呈现稳步改善趋势,下游订单能见度普遍在1-2个月。
苹果链软板需求短期承压,23Q4新品备货望推动业绩边际好转。鹏鼎控股:23Q3盈利承压,主因客户订单需求疲软、新品备货延后以及汇兑收益大幅缩减。公司23Q1-3收入204.56亿元同比-17.49%;归母净利 18.44 亿元同比-43.50%;扣非归母净利17.71亿元同比-44.39%,毛利率20.28%同比-2.32pcts,净利率9.02%同比-4.15pcts。23Q3单季度收入89.20亿元同比-15.85%/环比+83.24%;归母净利10.32亿元同比-43.82%/环比+162.50%;扣非归母净利10.31亿元同比-43.30%/环比+206.93%;毛利率22.84%同比-3.89pcts/环比+8.09pcts,净利率11.57%同比-5.76pcts/环比+3.49pcts。23Q3季度 7-8 月份处于大客户新旧产品过渡期且需求淡季,进入 9 月大客户新机备货有一定的延后,整体稼动率水平较低,且 miniled 硬板产能受下游客户需求下滑,新增客户订单短期无法对冲,造成收入端以及毛利率均有所下滑。此外,23Q3 汇兑收益较22年同期有较大下滑,对于盈利亦有负面影响。23M10/M11公司收入44.6/40.1亿元同比-1.5%/+23.46%,显示公司大客户新机需求表现相对稳健。东山精密:23Q3业绩短期承压,下滑主因光电显示板块拖累,核心客户新品项目延后。公司23Q1-3营收225.01亿同比-1.39%,归母净利13.33亿同比-15.69%,扣非归母10.37亿同比-28.86%,毛利率13.97%同比-2.67pcts,净利率5.92%同比-1.00pct。单看23Q3,营收88.34亿同比+6.78%环比+23.45%,归母净利5.08亿同比-35.22%环比+43.99%,扣非归母4.59亿同比-41.10%环比+54.28%,毛利率14.81%同比-5.66pcts环比+2.63pcts,净利率5.75%同比-3.74pcts环比+0.81pct。23Q3收入同比增长源于:1)苏州晶端车载显示业务并表贡献;2)T客户以及A客户业务保持增长态势;3)LED及触控模组业务同比有增长。业绩承压源于 1)LED 业务 23Q3 仍处于亏损状态;2)A 客户新品订单较同期有一定后延以及;3)23Q3汇兑收益较22年同期贡献较小。伴随下半年iPhone15(潜望式镜头、钛合金、更窄边框、USB-C、3nm芯片和UI交互升级等创新)、Mac(M3系列芯片)、Watch更多新品发售,上游供应链已进入新品备货期,预计23Q4果链PCB板块将迎来业绩恢复,目前鹏鼎东山股价及估值均进入历史低位,中长期我们认为苹果发布的MR产品VisionPro将对供应链注入未来增长动能,鹏鼎/东山核心配套该款产品、单机供货价值量仅次于手机、接近iPad,且在大客户创新带动下,整体产品矩阵的使用体验和市场空间有望进一步打开。
覆铜板环节景气已触底回升,生益科技高速材料在海外客户获得较佳进展。生益科技:行业价格企稳或有望回升,公司中高端产品逐步接力,业绩有望迎来边际向好趋势。短期来看,目前CCL/PCB行业整体处于周期底部,价格有望逐步企稳向好。公司汽车板(77GE2/4D雷达/BMS)、数通板(M6M7M8等级材料)、载板基材、HDI等中高端产品卡位华为/英伟达等优质客户持续发力,带来额外成长动能。公司长期逻辑清晰,产品高端化升级有望持续兑现,中长线仍有超预期潜力。
11、声学/马达:华为SOUND卓越系列首发问界M9,苹果Vision Pro搭载单目IPD调节及空间音频汽车:华为声学黑科技落地问界M9,软硬件结合打造座舱音频新体验。华为自研的HUAWEI SOUND SUPERIOR卓越系列首次上车,硬件方面搭载25扬声器+2080W超强功放+星环散射体,可实现100%功放提升、33%低音下潜、剧院级声学技术上车。软件方面搭配华为领先的技术与算法,实现独创隐私声盾、超感空间音、智慧甜点位等功能,其中隐私声盾可屏蔽90%二排对话信息。
MR:1)IPD调节:苹果Vision Pro配备无极瞳距调节模组,未来有望配备屈光度调节功能。苹果 Vision Pro采用单目无极瞳距调节模组,能够分别检测左右镜头模块与用户鼻子间的相对位置,并实现基于眼动追踪下的自动调节。未来苹果XR头显有望实现屈光度调节功能,进一步改善近视、远视、散光人群的佩戴体验。2)音频:苹果Vision Pro采用全新空间音频技术,可以为用户提供个性化的空间音频。Vision Pro耳朵两侧的音频组件各有一组双驱动单元,根据用户的头部及耳朵形状定制的个性化空间音频。同时Vision Pro配备音频射线追踪,可同感分析空间的材质和特征,精确提供最适合的音频表现。
12、被动元件:库存调整叠加需求复苏拉动,23Q3景气度有所回升23Q3被动元件巨头业绩普遍环比上行,看好汽车、AI等中长期增长点。伴随市场库存调整结束、下游客户拉货恢复,被动元件市场需求回暖,23Q2/23Q3村田、TDK、京瓷等被动元件巨头营收和毛利率逐季上行。大厂普遍看好智能电动汽车及AI服务器对被动元件的需求拉动。村田:手机需求旺季驱动Q3通讯市场环比高增,汽车市场有望持续复苏。23Q3公司通讯/汽车/电脑/家电/工控及其他领域营收1941/1107/507/403/468亿日元,同比-12.3%/+13.0%/-28.1%/-27.4%/-17.2%,环比+44.8%/+11.2%/+12.1% /-4.2%/+0.2%。同比来看,汽车市场同比出现高增长,主要受益于汽车出货提升带动电容/电感/传感器等用量增加,其他领域相较22年均出现下滑。环比来看,Q3通讯市场出现环比高增长,主要受益于手机市场旺季驱动通讯领域多层树脂基板/高频模块/电容/电感收入增加;此外汽车、电脑、家电市场均出现一定程度环比增长。展望未来,公司认为1)全球能手机市场已经触底,有望受益于印度、东南亚地区的强劲需求,从23年开始复苏。中低端机型销售有望带动FY24全年整体出货出现低个位数百分比增长。2)PC市场相较22年有好转迹象,但势头并不强,FY23(到24年3月份)总体呈稳定态势,公司对此预期并不高。3)汽车市场23H2订单强劲,受益于半导体供应限制解除、中国市场补贴等因素预计持续复苏至24Q1,关注电动汽车终端降价趋势对上游零部件的潜在影响。公司此前曾表示电动汽车应用将推动未来MLCC等电子零件需求,此外AR装置和AI数据中心的普及亦将起到带动作用。在库存方面,公司认为当前库存水平总体已经优化至适当水平,其中电感的库存去化进度略早于MLCC。若后续市场需求强劲,未来两个季度库存可能略微增加。国巨:23Q3业绩环比小幅改善,24年有望受益于PC市场复苏,长期看好AI发展趋势。公司23Q3营收273.96亿新台币,同比-11.0%/环比+2.4%。分产品来看,MLCC营收占比22%,同比+3pcts/环比持平;钽电容营收占比17%,同比-5 pcts /环比持平;电阻营收占比15%,同比+3 pcts /环比+1 pcts;磁性元件营收占比18%,同比-12 pcts /环比-10 pcts。分领域来看,23Q3工控/车载/电脑/通讯/消费性电子/国防医疗占比约33%/24%/17%/15%/5%/6%,车载应用占比持续提升,成为增幅最大板块。公司预计Q4市场供需不确定性较高,预计下游需求低迷将持续至春节,不过产品价格下跌压力趋缓,手机客户已于23年9月开始持续拉货,PC客户则有望在24年春节后恢复正常的拉货。展望24年,公司预计24年营收增长有望超10%,主要得益于PC市场恢复增长、车用和工控市场保持稳定。公司在AI领域耕耘已久,微软、AMD、Google、NVIDIA等均为下游客户,未来有望受益于AI服务器增长趋势,跟随客户成长。
国内大厂23Q3复苏显著,主要受益于消费电子等终端景气复苏、产能利用率提升。1)三环集团:23Q3业绩同比高增长,公司高容量、小尺寸MLCC研发进展顺利,车载MLCC已过车规体系认证,陶瓷插芯、片式电阻器陶瓷基板技术水平持续升级。公司陶瓷背板业务下游需求呈复苏态势,未来伴随稼动率提升及高容产品出货有望带动整体营收持续提升。2)顺络电子:23Q3营收及净利润同环比提升,主要受益于消费电子订单回暖、产品结构优化等因素,关注公司LTCC、一体成型电感等新品和汽车电子等新领域拓展。3)风华高科:23Q3营收级归母净利同比高增长,主要系22年同期基数较低、23年行业景气有所复苏所致。公司23Q3稼动率不断回升,新增12个规格高端MLCC交付生产、输出4款关键材料、祥和项目良率大幅提升,关注高端化布局进展。4)洁美科技:23Q3营收及归母净利同环比提升,主要系下游MLCC行业需求复苏。公司下游MLCC库存逐步正常化,下游订单拉动稼动率提升。公司中高端规格离型膜产品验证已取得一定突破,韩日系大客户验证及小批量试用稳步推进,有望随终端需求复苏实现成长。
13、设备:3C设备短期景气度承压,关注XR/钛合金等新技术趋势下的结构性看点3C设备短期景气度承压,关注XR/钛合金等新技术趋势下的结构性看点。23Q3宏观经济等因素导致消费电子、新能源光伏和储能等需求不振,23Q3大族激光、奥普特等设备厂商业绩普遍承压。但行业长线成长逻辑及国产替代趋势依旧清晰,老龄化及技术发展驱动智能制造升级,AI亦有望拓展机器视觉应用领域,同时XR等终端创新有望带来新的增长空间。我们建议关注XR/钛合金创新趋势下的设备厂商机会:1)XR:苹果Vision Pro有望开启未来数年空间计算的发展机遇,如后续销量超预期,可关注设备链条相关厂商;2)钛合金:钛合金凭借高强度、轻量化、耐腐蚀性等特性,苹果、荣耀等厂商逐步引入钛合金材料。大族激光:下游需求承压,静待下游景气度回归。公司23Q3营收33.01亿元,同比-8.96%环比-9.86%,归母净利润2.09亿元,同比-45.37%环比-25.83%,扣非归母净利润1.69亿元,同比-19.85%环比-29.57%,毛利率38.17%,同比+1.22pcts环比+2.19pcts,净利率7.31%,同比-3.61pcts环比-1.26pcts。公司业绩承压主要系受下游需求疲软影响,客户设备投入有所放缓和延期。展望未来,静待公司下游需求复苏,新业务成长空间可期。分业务看,公司下游PCB、消费电子等需求有望迎来复苏,公司围绕客户需求持续推出高阶PCB等新产品,并有望受益于下游客户的产能转移;新能源业务方面,公司与宁德时代、中创新航、亿纬锂能、欣旺达等客户的合作不断深入,并加快出海进程,抓住新能源市场发展的全球化发展机遇。同时,公司高功率激光焊接、Micro-LED、第三代半导体等新兴业务有望逐步起量,贡献长线成长增量。奥普特:下游需求承压,静待行业景气拐点。23Q3营收2.27亿元,同比-26.69%环比-38.49%,归母净利润0.31亿元,同比-63.04%环比-71.18%,扣非归母净利0.24亿元,同比-68.69%环比-76.25%,毛利率63.77%,同比-1.50pcts环比-4.16pcts,净利率13.73%,同比-13.51pcts环比-15.58pcts。23Q3收入同比下降主要系下游3C和锂电需求疲软,盈利能力下降主要系公司毛利率有所下滑叠加加大研发投入、员工人数增长导致期间费用率同比有所提升。展望未来,宏观经济复苏或将带动下游需求复苏,公司有望随着下游需求向好恢复快速增长。
基于本文研究框架与产业数据跟踪,我们认为消费电子产业链景气度已在触底回升,体现在23Q3手机/PC等传统终端在诸多新品发布和去库存结束重启拉货背景下,整体供应链业绩开始恢复并普遍预期24年行业能有小幅成长;另外,行业创新亦在加速,苹果Vision Pro有望开启未来数年空间计算设备及生态机遇,汽车智能化亦在明显加速,AI的兴起亦赋能各终端带来长线发展机遇,我们对消费电子产业的投资机会仍保持乐观,建议关注以下主线:1)苹果链:苹果在未来数年仍是消费电子创新引领者,我们认为24-26年iPhone、可穿戴等单品持续创新和稳定增长将打下基本盘,而Vision Pro及后续空间计算新品将引领行业打开长线空间,甚至长线汽车业务布局亦望看到线索。而国内苹果供应链公司品质较佳且有不少alpha叠加,当前估值整体处于低位,我们继续看好****为首的苹果链优质公司,以及****、****、****、****、****、****、****,以及潜在新入的****等。2)安卓链:把握行业复苏节奏、新品创新以及格局变化。23Q3以来,安卓链整体开始企稳复苏,华为手机的回归,以及小米\传音等在海外市场的成功,均是亮点,不少功能创新如钛合金、微晶玻璃、卫星通信、星闪等引发市场关注;24年整体行业的复苏节奏,以及行业格局变化将是重要关注点,建议关注安卓产业链优质标的,包括****、****、****、****、****等。3)XR:Vision Pro发售在即,把握产业链优质公司。Vision Pro产品在一季度的上市反响将极大程度决定24-25年该产品的扩产节奏和销量弹性,亦将对后续新品迭代产生重要影响,基于对苹果软硬件及生态能力的认知,我们看好苹果Vision Pro及后续空间计算新品打开行业长线空间。建议重点把握参与Vision Pro独家组装及零部件深度垂直一体化的****,摄像头主力供应商****,IPD瞳距调节模组厂商****,金属结构件供应商****,并关注****、****等,如后续销量超预期,则还可关注MR设备链条及关键零部件如硅基OLED链条厂商等,以及非A的XR供应链厂商。4)Smart EV:汽车智能化进入高速发展阶段,高阶智能驾驶正快速落地,华为、小米等科技公司加速入局,软硬件解耦亦驱动新型Tier1诞生,产业链成长空间广阔。我们建议关注深度受益汽车智能化和电动化的优秀公司,例如与奇瑞战略合作并深度参与LUXEED产业链的****,以及智能驾驶、智能座舱、三电系统及其他产业链相关公司。可参考我们前期的《华为汽车产业链深度专题:多维生态赋能车企及供应链,探索Smart EV之界》,报告深度梳理了汽车行业智能化变局中,华为汽车生态的商业模式、竞争优势和产业链投资机遇。5)消费降级:海外消费降级式复苏趋势下,可关注海外新兴市场需求复苏,国内品牌厂商背靠国内完善的供应链制造体系具备竞争优势,建议把握在海外市场具备渠道、品牌、运营、产品性能及价格等优势的品牌厂商,包括****、****、****等。
6)AI应用:关注AI PC、AI手机等AI端侧创新大势、多模态AI应用逐步落地带来的投资机遇。我们认为随着终端品牌、芯片、软件应用等产业链龙头在AI技术上的共同投入,PC/手机/XR/可穿戴/智能家居/智能汽车等终端有望迎来AI创新浪潮,此外多模态应用逐步成型,OpenAI等陆续向用户开放语音、图像功能,实现多模态应用,建议关注AI应用逐步落地带来的投资机遇。
风险提示:需求不及预期,宏观经济下行,贸易摩擦加剧,行业竞争加剧等。
鄢凡:北京大学信息管理、经济学双学士,光华管理学院硕士,15年证券从业经验,08-11年中信证券,11年加入招商证券,现任研发中心董事总经理、电子行业首席分析师、TMT及中小盘大组主管。
团队成员:曹辉、王恬、程鑫、研究助理(谌薇、涂锟山、王虹宇、赵琳。
团队荣誉:11/12/14/15/16/17/19/20/21/22年《新财富》电子行业最佳分析师第2/5/2/2/4/3/3/4/3/5名,11/12/14/15/16/17/18/19/20年《水晶球》电子2/4/1/2/3/3/2/3/3名,10/14/15/16/17/18/19/20年《金牛奖》TMT/电子第1/2/3/3/3/3/2/2/1名,2018/2019 年最具价值金牛分析师。
股票评级
以报告日起6个月内,公司股价相对同期市场基准(沪深300指数)的表现为标准:
强烈推荐:公司股价涨幅超基准指数20%以上
增持:公司股价涨幅超基准指数5-20%之间
中性:公司股价变动幅度相对基准指数介于±5%之间
回避:公司股价表现弱于基准指数5%以上
行业评级
以报告日起6个月内,行业指数相对于同期市场基准(沪深300指数)的表现为标准:
推荐:行业基本面向好,行业指数将跑赢基准指数
中性:行业基本面稳定,行业指数跟随基准指数
回避:行业基本面向淡,行业指数将跑输基准指数
特别提示
本公众号不是招商证券股份有限公司(下称“招商证券”)研究报告的发布平台。本公众号只是转发招商证券已发布研究报告的部分观点,订阅者若使用本公众号所载资料,有可能会因缺乏对完整报告的了解或缺乏相关的解读而对资料中的关键假设、评级、目标价等内容产生理解上的歧义。
本公众号所载信息、意见不构成所述证券或金融工具买卖的出价或征价,评级、目标价、估值、盈利预测等分析判断亦不构成对具体证券或金融工具在具体价位、具体时点、具体市场表现的投资建议。该等信息、意见在任何时候均不构成对任何人的具有针对性、指导具体投资的操作意见,订阅者应当对本公众号中的信息和意见进行评估,根据自身情况自主做出投资决策并自行承担投资风险。
招商证券对本公众号所载资料的准确性、可靠性、时效性及完整性不作任何明示或暗示的保证。对依据或者使用本公众号所载资料所造成的任何后果,招商证券均不承担任何形式的责任。
本公众号所载内容仅供招商证券客户中的专业投资者参考,其他的任何读者在订阅本公众号前,请自行评估接收相关内容的适当性,招商证券不会因订阅本公众号的行为或者收到、阅读本公众号所载资料而视相关人员为专业投资者客户。