本资料难以设置访问权限,若给您造成不便,敬请谅解。感谢您的理解与配合。
❖报告亮点
本文开篇列举了跨境电商行业的特殊性和研究难点,从品类、渠道、目的地三个角度分析了行业现状,以及主要上市公司玩家和各自的竞争优势;其间辅助以具体案例,生动形象,一目了然,对跨境电商板块做了提纲挈领但又不失严谨审慎的阐述。
❖投资逻辑
本文对跨境电商行业做了系统性研究,出海将是未来国内企业发展的重要方向,对于出海我们核心回答如下问题:
如何筛选出海品类:我们认为聚焦强功能属性+弱情感属性+中等附加值;短中期维度,服务出海好于产品、品牌出海;
如何确定出海形式:我们认为高毛利、非标品适合独立站模式,标准化程度较高的品类适合亚马逊与经销模式。
如何选择目的地:我们认为欧美适合分销与中等附加值品牌,东南亚适合低价品牌,关键能力是本地化、创新型供给。
主要上市公司玩家分为三类:
1)平台型公司:Shein、Temu;
2)依托平台、组货售卖:泛品模式代表华凯易佰、赛维时代,精品模式代表安克创新、致欧科技等;
3)工具平台:围绕供应链、交易支付等生态建设的跨境贸易服务商,如小商品城旗下Chinagoods,焦点科技旗下中国制造网。
强推拼多多、小商品城、安克创新、焦点科技,建议关注华凯易佰、赛维时代、致欧科技、吉宏股份。
目录

传统出口为2B出口,加入WTO以来一直是我国制造业重要出路;当前语境下的“出海”指2C出海,自有品牌/产品直面消费者。
(一)ToC,终端产品直面消费者
我国制造业出口地位持续强劲,疫情期间竞争优势扩大。22年我国第二产业对GDP增长贡献率48%,yoy+9pct(系第三产业受疫情影响贡献率下滑13pct至42%),其中工业对GDP增长贡献率37%。2003年以来制造业出口占比出口总额一直超9成以上,22年货物和服务净出口对GDP增长贡献率17%。其中,20年全球新冠疫情肆虐期,我国抓住海外“供给真空”窗口期,大量承接国外订单,发挥制造业产品出口优势,当年净出口对GDP增长贡献率超25%,为近20年来最高。


跨境电商在总出口中占比较小,B2C模式在其中只占1/4。据国家统计局和海关总署,22年我国进出口规模41.9万亿,yoy+8.1%,其中跨境电商进出口规模2.1万亿,yoy+7.1%。出口跨境电商1.5万亿,yoy+10.1%,占比出口总额(24.0万亿)6.3%;进口跨境电商近5700亿,yoy+7.5%。模式上,跨境电商以B2B为主,占比超7成,但B2C模式占比在持续提升,22年约24%。


相比传统贸易,2C跨境电商最明显的区别在于环节更少,终端产品直面消费者,无海外分销商、代理商;此外,跨境电商最终成交环节在电子商务平台,采用电子支付结算,且最后一公里为海外物流配送。

(二)泛品→精品:出海模式变迁
凭借强大的制造能力,亚马逊平台上第三方商铺以中国卖家为主,长期以来缺乏自有品牌,或者自有品牌没有辨识度、没有议价能力。对此,亚马逊的策略是:做中产平台,降低应诉成本,保精品,进一步品牌化。

对比泛品和精品两种模式,泛品采购成本、广告费用、研发费用更低,但因其:1)SKU包含家居、家具等大件货,拉高整体仓储物流费用(而精品往往以3C电子等小件货为主);2)品类差异造成平台佣金更高,使得净利润率低于精品模式。

(三)线下餐饮零售服务:自带终端出海
几乎所有的餐饮上市公司,都在探索出海。疫情之后,多家茶饮、咖啡、餐饮公司海外展业,以当地华人为主要服务对象,从东南亚到欧美进行低密度的试水属性的开店;ofo创始人纽约创业About Time Coffee,蜜雪、瑞幸东南亚展业,喜茶去往伦敦,海底捞海外单独剥离,九毛九开始探索北美市场。
18年左右餐企开始尝试出海,疫情后开店加快。12年海底捞在新加坡开设首店,18年蜜雪冰城,喜茶,奈雪首次尝试在东南亚开店,目前蜜雪在海外市场门店数已突破1000家,太二 2021年出海,于新加坡开出东南亚首店,今年3月,喜茶宣布开放多国合伙人申请,3月底,瑞幸新加坡两家门店试营业。5月,海伦司海外首店在新加坡开业。
代表性公司:
1)特海国际:海底捞子公司,覆盖大中华以外区域的海底捞门店运营,22年12月分拆上市,12年公司在新加坡开设首店,截至2023H1门店115家,2019-2022年公司收入分别为2.33/2.21/3.12/5.58亿美元,20-22年同比-5.15%/41.18%/78.85%,公司核心竞争力来源于海底捞的强大品牌力、中后台供应链能力和优秀的组织管理能力,22H1餐厅层面利润率转正,为1.5%,22全年为4.1%,23H1公司层面扭亏为盈。
2)名创优品:2015年开始探索出海,初期主要在东南亚通过代理商模式扩张,16年进入拉美,17年进入印度、印尼、美国、加拿大四大直营市场,23年6月底,海外门店共计2187家(占比38%),FY23H1海外收入19亿元(占比36%),进驻全球 106 个国家及地区。收入端来看,海外占比逐年增加,FY23H1海外收入19亿元中,代理市场/直营市场收入各为10.4/8.7亿元,分区域看,FY23Q2亚洲(不含中国大陆)/拉美/美洲/欧洲/其他地区占比各 35%/27%/22%/4%/12%,名创优品北美区域在23Q1年贡献最多收入增量,也是单店营收最高区域,当前调整为直营大店,探索模型。
3)泡泡玛特:18年开始布局海外市场,23年H1,港澳台地区及海外门店数达到55家,机器人商店达到143台,跨境电商平台数达到28个,同时在法国和马来西亚开设首家线下店,港澳台及海外线下收入同比增长392.4%至1.9亿元,收入占比达到6.8%。



(四)出海模式特征和研究难点
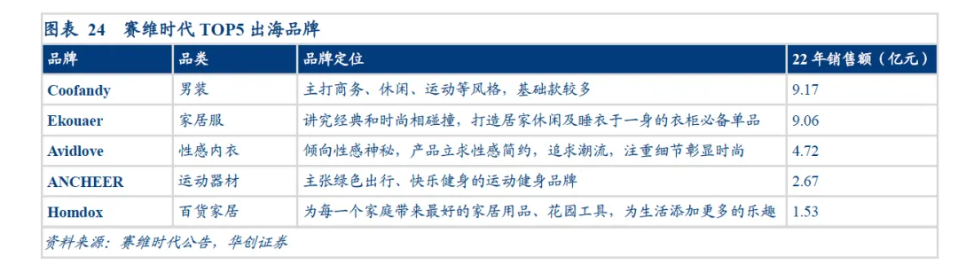
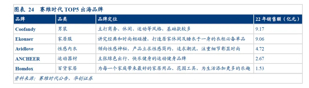
赛维时代是第一家独立IPO上市的跨境电商零售公司(安克创新IPO申报在家电制造行业,华凯易佰、星徽股份、跨境通则通过并购完成上市;傲基IPO终止)。我们认为,跨境电商行业的特殊性在于:
1)无法跟踪终端数据:极少数以Amazon为主要渠道的精品公司因为店铺少+渠道单一,可以通过第三方数据库跟踪;泛品类、多平台和自有渠道(门店或独立站)几乎无法跟踪。
2)财务审核与税收风险:赛维独立IPO前,把小包业务切割掉(因小包模式下可选择境外采购主体,出口环节不涉及增值税进项税和退税,且基本免关税,流程简单、成本低。赛维20H2起采购主体由香港切换至境内子公司,见下表最后一行),以便财务审计更为清晰。

3)链条长、影响因素众多:除了宏观环境,物流时效、港口运费、税收政策、亚马逊政策调整、投流环境变化、当地法律法规等,无一不影响跨境电商的经营。相比之下,国际贸易关系反而对即期的2C需求影响不大,甚至可能把需求赶到2C跨境小包(如汽摩配),但长期看贸易关系会影响政策和法律。
4)各目的地差异较大:新品研发和销售是否成功难以判断。
5)库存管理难度大:a)亚马逊规则是买家友好型+FBA持续提价,要求企业补库灵活,周转快,否则单一SKU会降权重;b)泛品SKU易产生滞销,海外存货高,占用现金流。


二、品类、渠道和目的地
(一)品类:强功能,弱情感,中等附加值
品牌出海的目的地绕不开欧美,需要聚焦强功能,弱情感品类,尽量提高附加值(制造→品牌)。高情感、低功能、高附加值产品很难升维打击,无论男性奢侈品(烈酒、腕表、传统豪车)还是女性奢侈品(珠宝、皮具、华服),美国本土都难出品牌,仍然在消费欧洲奢侈品。
品类附加值越高,越需要占据文化制高点。没有皇室、历史较短,缺乏故事,但经济较强的国家,如美国,文化印象能支撑轻奢品出现,如雅诗兰黛、海蓝之谜、Coach、MK、Tory Burch等情感属性越强、毛利率越高的品类,越需要文化印象支持。


国牌出海,更多应该集中在强功能、弱情感、中等附加值品类,中等定价产品,如OPE/户外动力设备(泉峰-EGO),充电宝(安克-ANKER),家居(致欧-SONGMICS),扫地机(科沃斯-Roborock)。


(二)渠道:欧美线下强势,电商格局相对稳定
1、海外线下分销强势,线上头部稳定
海外分销渠道健全,商超规模大,话语权强。欧美线下渠道发展历史较久,生长出沃尔玛($6000亿营收,$4000+亿市值)、Costco($2000+亿营收,$2500亿市值)等公司,商超及专业零售店合计占比55%-80%;而线上消费不及国内普遍,22年电商渗透率美国26%,英国29%,德国16%。
由于线下专业零售渠道强势,叠加中国品牌未专门设立出海部门,所以3C电子、家电品牌均通过在海外找强势分销商销售“出海”,例如石头科技、Shark等。

欧美主流电商平台以亚马逊和Walmart为主,其中亚马逊市占率断层领先。

2、出海新模式:独立站&全托管平台
独立站与全托管模式兴起。近三年海外电商独立站兴起,起始费用率0-2%(较亚马逊15%佣金费用率低)仅提供站点开设服务,物流、支付与代投广告等额外收费。以Temu的全托管模式为例,Temu负责“需求预测、品控、引流、物流、售后”,商家只负责备货,平台负责定价、上线、物流、售后。对于商家而言,主要有以下优势:
1)整体费用率低,对商家能力要求低:0平台佣金、0入住费、0 流量费、0仓储费用,不需要投广告等等;
2)库存压力小:可采用VMI“先备货后出单”或者JIT“先出单后发货”,JIT模式要求商家出单后24h内发货,48h内到达国内仓。
美国垂类以及brand.com有比较强的消费基因,Shopify提供“出亚”私域途径。
1)低平台佣金率:Shopify平均费率2%以内,Shein 3P和eBay平台费用率约10%,均低于亚马逊平均15%。
2)海外终端物流供给提升,全球卖家不完全依赖亚马逊做电商:国内大量物流提供商“递四方”、顺丰、菜鸟等出海建设物流,美国本土物流因为货运需求高、人力费用增长,运价增长;同时零售公司均在加强物流中心建设,提高物流时效。
3)新媒体渠道流量爆发增长,给独立站电商带来投流机会:海外Tiktok、Ins等流量提升,17年Tiktok发布海外版,21年超过Instagram占据下载量榜首,23年全球MAU达15亿。


以Shopify、Shein、Temu为代表的独立站快速增长。
1)Shopify快速爆发后,增速放缓。根据eMarketer数据,Shopify22年独立站综合GMV近2000亿美元;根据BuiltWith数据,截至22年6月美国920万个电商网站中28.5%使用shopify,网站数量264万。但22年开始独立站卖家增量有限,shopify GMV增速放缓,22年GMV yoy+12%。
2)Shein依靠女装品类,依靠网红经济快速走红,现增速放缓。根据电商报Pro,23年初Shein活跃购物者数达7470万,2022年收入224亿美元。APP下载量突破2亿次,根据虎嗅报道显示,shein22年GMV突破300亿美元,蓝海亿观的报道称2022年上半年销量超越了快时尚的“鼻祖” ZARA,两者创立时间差了近40年。雨果跨境等媒体的报道,Shein将2025年的目标定为:全球GMV 806亿美元,营收达585亿美元、净利润75亿美元。从营收目标来看,是H&M和Zara2022年的销售额总和。根据晚点LatePost消息,2022年shein D轮融资投后估值1000亿美元,2023年D+轮估值660亿美元。
3)Temu背靠拼多多供应链在欧美快速增长。覆盖超27个国家地区,根据彭博的数据,23年5月Temu在美国市场GMV高于shein20%,上线6个月内的下载总量超过同一时段ios端的其他电商app。

3、渠道选择:毛利率空间+标准化程度
出海如何选择适合的渠道,要综合考量“毛利率空间+标准化程度”2个关键指标。
1)高毛利、非标→独立站:毛利率层面看,眼镜配饰>服装>汽摩配饰、家居泛品>家具>3C电子,毛利越高商家才有足够的空间做广告推广,才能做独立站。
2)标准化→亚马逊/分销:亚马逊平台的特点是收费贵、时效强、规则严格(好评率为先+不能缺货),平台规则决定选品,更适合标准化程度高的品类;同时作为中产平台提供背书产品品质的功能,库存管理严格,对图片搜索、直播等“卷”的形态支持较差。

为什么同一品类会有较大的发展差异?举例来看,Zaful(跨境通旗下)、Shein等服装跨境电商都是自营独立站,而赛维同样以服装品类为主,而选择做亚马逊,主要原因如下:
1)早进入者有先发优势:亚马逊虽然规则严格但利润率平稳(约8-10%),只要备足货依然能做成10亿规模的店铺品牌。因此,规则严格提高了其他进入者的门槛,流量低很难做上规模。
2)亚马逊对品类的供给在持续调整:15-19年亚马逊需要提高品类丰富度,容纳了大量泛品玩家成长,20年之后由于泛品商家产生的侵权、刷评等问题影响平台生态,需要扶持品牌来控制SKU数与稳定供给,提高2日达覆盖率,提高用户体验。
3)亚马逊的标品化率仍然比较高:赛维在亚马逊5亿以上品牌是男装、家居服、性感内衣三大品类,女装基本都以小品牌店试水,且因为亚马逊要求备货足(每个颜色、尺码),所以存货周转率较低。
4)关键是库存与物流管理差异:库存管理上,独立站无listing问题,无需提前备货,可以用柔性供应链,每个SKU备货50-100件,所以SKU上限较高。
(三)目的地:绕不开的欧美,快速增长的东南亚
跨境出口国中,美国占比仍在提升,欧洲综合占比下滑,东南亚增速较高。受欧洲VAT政策调整,大量跨境电商公司欧洲业务受影响大;新兴国家由于近2年电商发展较快,受益于电商渠道红利,增长迅速。据海关总署数据,22年我国出口目的地中美国占比34%、英国7%、德国5%、马来西亚4%、俄罗斯3%;18年美国占比18%、法国占比13%、俄罗斯占比11%,英国占比8%,巴西占比6%。

美国是出海绕不开的目的地。美国人均消费支出极高,平台(Amazon、Walmart、Wish、Temu、Shein)和配送体系成熟,且热爱品牌消费,接受价差存在,有成熟的投流工具和比较成熟的电商文化。

欧洲市场同样是出海的兵家必争之地。欧洲消费力相对成熟(疫情经济受到冲击,但消费信心恢复很快),价差存在,线上购物有一定基础(英国线上渗透率接近30%);但法律限制更多,重视公平,准入制度复杂。文化上,英美兼容性强于欧洲大陆。
1)线下:欧洲线下零售市场发展更久,有比北美、亚洲更强的专业零售渠道(服饰专业店、珠宝专业店、食品专业店),大多数在欧洲出海的品牌更适合做线下。西欧专业零售渠道占比高于东欧,越是经济发达的区域,分销渠道越健全,且更依赖品牌与专业化;专业零售店相比于商超、电商更是品牌集合店的存在。
2)线上:欧洲的线上体系相对匮乏,基本没有本土的电商互联网公司。没有本土公司赶上互联网发展的技术浪潮,TOP1电商是亚马逊。
3)有机会的品类:a)创新品类,比如新能源车、创新药、户储以及储能相关的家电产品;b)具备工艺属性的品类,比如中国代工的家居小物件。

东南亚是低价品牌出海的重要目的地。东南亚经济快速增长,年轻人占比高,消费意愿较强(远高于储蓄),追求西方品牌与东方文化,只接受极低客单价。目前出海东南亚的仍面临一些挑战:
1) 电商渗透率低、客单价低:由于人口结构与网络建设,电商消费渗透率低,人群偏年轻,可接受客单价偏低。


2) 物流与5G基础设施建设差:
物流不发达,仓配体系覆盖面低;受限于地理环境因素,印尼有超17,000个偏远岛屿,菲律宾7,000个岛屿,岛屿港口小,货物处理能力有限;东南亚各国海关规定复杂,包裹追踪难度较大;缺乏较大规模的物流提供商,破损率与丢包率较高,大多数商家仍选用国际小包或者中国快递公司、平台自有物流体系等。
5G覆盖低,较难提高直播电商渗透率:基建较落后,5G覆盖率极低,单位流量成本较高,限制移动电商渗透率的提升。根据GSMA数据,马来西亚、印度尼西亚、印度流量中属于2G比例分别是5%/11%/23%,而对应的5G比例分别是1%/1%/2%。出于单位流量成本较高,图文展示以及直播展示受限,根据通联数据,东南亚各国社交电商的渗透率低于18%,直播电商的渗透率低于5%。


3) 手机支付覆盖率低于中美,线上支付分散:东南亚没有极强的整合支付平台,市占率较高的有Gopay、Shopee pay、QRIS等。
(一)依托平台,组货售卖:跨境电商玩家与模式
当前做到上市规模的跨境电商基本依托海外电商大平台(以Amazon为主)。对比泛品和精品模式,前者是铺货、店群、超多SKU、长尾组货卖货;后者是研发、选品、生产、精选SKU打爆单品。


精品和泛品模式存在差异,存货周转率是关键运营指标。1)库存周转:精品因为SKU少,管理难度相对低,但需要备足库存,所以SKU越分散周转越慢;泛品由于SKU庞大、店铺数量多,基本多平台运营,管理难度极大;2)核心竞争力:精品通过扩品类,抓海外品类需求增长的周期与红利,保证爆品率来提高仓储周转;泛品则是提高现金流,提高商品数量,AI智能化提高人效,提高库存周转效率。


(二)工具平台:围绕仓储、物流、支付为商家赋能
中小微商家在出海过程中,受困于自身体量较小,资金短缺,难形成规模效应,在仓储、物流等出口环节缺乏议价能力。基于此,涌现了一批围绕供应链、交易支付等生态建设的跨境贸易服务商,如小商品城旗下Chinagoods,焦点科技旗下中国制造网。
Chinagoods是集交易+仓储+履约+支付+征信+保理于一体的B2B电商全景服务平台:1)交易:23上半年Chinagoods实现GMV 320亿元,同比增长211%,累计注册采购商360.5万人,实现净利润4640万元(去年同期-558万元),变现率大幅提升。上半年,义乌对外出口额同比+17%,对非洲进出口额+31%,拉丁美洲+37.3%,沙特+57%,公司持续在“一带一路”、“RCEP”国家获取贸易市场份额;2)支付:自2月正式上线以来,Yiwu Pay服务跨境人民币客户数1.5万余户,跨境清算资金超10亿元;3)数字经济:7月,公司与义乌农商银行等共同推出全国首笔基于跨境人民币结算数据的“征信产品贸易融资”,YiwuPay在原有收入模式上,整合结汇和征信数据,衍生出新收入模式;4)仓储物流:截至上半年,公司新增海外仓29个,累计达189个,面积超150万平方米,覆盖48个国家。智捷元港推进跨境物流第三方交付平台建设,上线“集合派”“销客派”等产品,业务范围拓展至全球79个国家、24条航线、154个目的港,活跃客户Q1环比+25%,Q2+87%。
焦点科技:B2B线上撮合成交,增长稳定,多元变现。旗下中国制造网(Made-in-china.com)提供撮合成交平台,收取卖家会员费(金牌会员31,100元/年,钻石会员59,800元/年),提供增值服务(品牌展示、搜索优化、产品推荐等),截至22年,MIC英文站会员数达到24,907家,会员ARPU值达4.97万元。22年MIC收入达12.4亿元,占公司营收85%。5月15日上线AI产品麦可,从信息发布、产品优化、买家互动、商机跟进全流程助力外贸企业。
(三)制造出海→品牌出海,如何定义品牌?
1、具备超越渠道的增长
我们认为,品牌而非“渠道”品牌,其增速要高于行业,且比β受到的周期影响小。
泉峰控股旗下高端锂电OPE品牌EGO,成立于2013年,定位欧美高端OPE市场。受益欧美禁油政策+国产替代成本下行,行业开启锂电化,凭借卓越的三电技术储备,EGO推出世界首个56V锂电OPE。
18-21年EGO收入增速CAGR 63%,同期美国家庭OPE支出仅10%。22年北美市场持续通胀,需求疲弱,可选品承压,美国家庭OPE支出增速仅7%,Lowes(泉峰20年7月开始与其展开战略合作)收入同比+0.8%,而EGO收入增速40%(22H2起美国零售商开始去库,但Lowes并未,但即使考虑去库周期扰动,EGO仍获得远高于行业、渠道的增速,渗透率持续提升)。


2、自然流量、佣金率与盈利率
我们认为,自然流量、佣金率与盈利性进一步定义品牌。对于品牌而言,线上流量多来自自然搜索,佣金比竞品更少,盈利能力比竞品更强。
安克旗下充电品牌Anker是全球第一数码充电品牌,也是苹果官方唯一合作的中国大陆充电品牌。1)创立初期就建立VOC系统,从亚马逊上大量抓取产品的用户评论,解决关键痛点,并转化成公司产品的质量标准(首创PowerIQ技术解决多协议问题),此外还自上而下通过专家访谈、小组调研等调研需求,不断改进;2)产品定位性价比。
基于以上两点,Anker在海外市场收获了品牌认可度和美誉度。
1)流量层面,Anker移动电源多个SKU在亚马逊Best Seller榜单上排名前十;安克主站流量结构由网络推荐与邮件营销转向自然搜索。
2)佣金层面,作为亚马逊核心卖家安克 8%,而同品类一般为15%。
3)盈利层面,高品牌认可使安克得以享受较强的品牌溢价,安克毛利率领先竞对绿联2~12pct。


3、高附加值品类的并购关键在于协同
通过对山东如意,JS环球两个案例的梳理,我们认为高附加值品类并购外资品牌进行运营,有无协同效应成为是否成功的关键。
失败案例-山东如意:
山东如意(生产销售羊毛纺织品),于16年以13亿欧元收购SMCP集团(拥有Sandro、Maje等轻奢潮牌,定位中高端市场)多数股权。完成收购后,如意保留了SMCP的巴黎设计和创意团队,维持品牌调性,以及发展战略和组织结构。并购控股后次年(17年),SMCP在法国泛欧证券所上市,17-19年SMCP营收复合增速11%,成为山东如意旗下最优良的资产。

成功案例-JS环球:
17年九阳母公司上海力鸿与鼎晖的全资子公司Easy Home组成财团,收购获得SharkNinja70%股权(创始人Mark Rosenzweig不再参与公司管理,但JS保留SN原有高管团队);此后,上海力鸿、鼎晖、SharkNinja等在19上半年将其共计持有的九阳59%股权和Shark Ninja 100%股权合并,搭建“JS环球生活”,于19年在港交所上市;23年7月,JS环球宣布分拆SharkNinja赴美上市,已于7月31日正式登录美国纽交所,当日收盘价42美元,较发行价上涨41%,市值42亿美元。
SharkNinja总部位于波士顿,旗下有Shark(地板、个人护理和家庭净化类产品)和Ninja(小型厨房电器和厨具)两大品牌。据NPD,Shark是22年美国销量第一的地板护理品牌,Ninja是过去3年美国销量第一的小型厨房电器品牌。
Shark虽为吸尘器行业的后起之秀,但精准卡位100-400美元/台中间空白价格带(100美元/台以下被Bissell、Eureka等品牌占领,400美元/台以上被Dyson垄断),基于对需求痛点的人性化感知,技术创新,产品迭代和营销造势,获取消费者心智。
九阳与SN协同体现在运营、市场与产品研发上。1)借鉴九阳成熟的线上品牌推广经验,SharkNinja加大线上渠道营销投入,发力海外KOL和社交平台,比如在Facebook建立讨论组,将产品免费赠送给Ins美食博主进行推广等;2)于18年推出Foodi空气炸锅,由美国团队调研用户需求,产品研发则由九阳团队完成,成为北美市场爆款。

(一)绕不开的制造业:柔性供应链、小单快返、低成本优势
出海品类结构上,依赖海外品类红利周期+国内制造业优势,3C、服装、家居最先跑出。据电子商务研究中心,近年来出海头部主要类目未变,但占比结构变化。22年服饰鞋包33.1%、3C占比17.1%、家居家纺7.8%;18年头部品类为3C占比20%,服饰鞋包占比18%,家居园艺占比9%;服装出口占比提升,主要系Shein等品牌拉动。


(二)流媒体造品牌,持续运营输出
除了要具备投流能力之外,品牌还需要持续运营能力,包含熟悉社媒、输出达人等。以Realme手机为例,公司成立于18年,瞄准年轻人,定位科技潮牌。彼时国内手机业红海,扩张第一步选择出海印度,填补低端机空白(第一个将刘海屏做到1000元价位,第一个将水滴屏做到1500元价位等)。目前产品远销61个国家,在印度、印尼、孟加拉、菲律宾等进入前五;在营销层面,早在19年Realme就开始与TikTok合作,是第一个开通TikTok shop的出海手机品牌,借助TikTok渠道以内容营销切入用户心智,成为全球智能手机历史上最快达到1亿台出货量的品牌。其在TikTok上成功的营销案例包括:
1)为推广新品 C55,Realme邀请多位达人使用以“Champion”为创意的歌曲创作视频,#realmeC55TheChampion 挑战页视频播放量超过6600万;
2)在马来西亚推C53产品,用C53当榔头钉钉子、开核桃,“病毒式”的内容曝光比平时高出了500%;
3)泰语的C55 读作“C哈哈”,Realme在泰国打造了一首叫做“C哈哈”的魔性歌曲,用这首歌作为背景音乐发起TikTok挑战,符合本地喜欢唱跳、娱乐化的表现形式,有数百用户参与,曝光达到两千多万。
(三)改善的物流环境
东南亚与北美地区的物流竞争格局不断有新进入者涌入,带来价格、时效等方面的变革,主要参与者包括:
东南亚地区:
1)极兔:15年始于印尼,陆续扩张至越南、马来西亚、菲律宾、中国等国家。22年处理东南亚包裹量25.1亿件,市占率22.5%,位居第一,东南亚地区已实现盈利(报表端经调整EBITDA3.3亿美元,单票利润0.13美元/件)。
2)顺丰:10年在新加坡设下网点,随后扩展至其他东南亚国家;由于较低的客单价,持续亏损。19年改变重资产投入物流网络的模式,选择与当地物流公司合作,由当地物流代理完成本地配送。与此同时,顺丰在东南亚也开始了收购(缅甸物流公司KOSPA、印尼Triputra集团等)。21年176亿港元收购嘉里物流(东南亚老牌物流,子公司Kerry Express运营3.1万个服务点,覆盖泰国99.99%的区域),获得后者在泰国等地的自建快递网络。
3)国际物流公司(DHL、联邦快递、UPS)、东南亚本土快递公司(新加坡的Ninja Van、泰国的Flash Express,泰国邮政),国内物流出海(中通)纷纷入局。
北美地区:亚马逊FBA、USPS、FedEx、UPS、FedEx、菜鸟等。

欢迎扫码创见小程序阅读

具体内容详见华创证券研究所9月15日发布《零售行业深度研究报告:下一站,出海》
华创商社团队:王薇娜 15010216559/胡琼方/姚婧15005181731/尚静雅/吴晓婵 /杨澜 13301837668

—END—
法律声明
华创证券研究所定位为面向专业投资者的研究团队,本资料仅适用于经认可的专业投资者,仅供在新媒体背景下研究观点的及时交流。华创证券不因任何订阅本资料的行为而将订阅人视为公司的客户。普通投资者若使用本资料,有可能因缺乏解读服务而对报告中的关键假设、评级、目标价等内容产生理解上的歧义,进而造成投资损失。
本资料来自华创证券研究所已经发布的研究报告,若对报告的摘编产生歧义,应以报告发布当日的完整内容为准。须注意的是,本资料仅代表报告发布当日的判断,相关的分析意见及推测可能会根据华创证券研究所后续发布的研究报告在不发出通知的情形下做出更改。华创证券的其他业务部门或附属机构可能独立做出与本资料的意见或建议不一致的投资决策。本资料所指的证券或金融工具的价格、价值及收入可涨可跌,以往的表现不应作为日后表现的显示及担保。本资料仅供订阅人参考之用,不是或不应被视为出售、购买或认购证券或其它金融工具的要约或要约邀请。订阅人不应单纯依靠本资料的信息而取代自身的独立判断,应自主作出投资决策并自行承担投资风险。华创证券不对使用本资料涉及的信息所产生的任何直接或间接损失或与此有关的其他损失承担任何责任。
本资料所载的证券市场研究信息通常基于特定的假设条件,提供中长期的价值判断,或者依据“相对指数表现”给出投资建议,并不涉及对具体证券或金融工具在具体价位、具体时点、具体市场表现的判断,因此不能够等同于带有针对性的、指导具体投资的操作意见。普通个人投资者如需使用本资料,须寻求专业投资顾问的指导及相关的后续解读服务。若因不当使用相关信息而造成任何直接或间接损失,华创证券对此不承担任何形式的责任。
未经华创证券事先书面授权,任何机构或个人不得以任何方式修改、发送或者复制本资料的内容。华创证券未曾对任何网络、平面媒体做出过允许转载的日常授权。除经华创证券认可的媒体约稿等情况外,其他一切转载行为均属违法。如因侵权行为给华创证券造成任何直接或间接的损失,华创证券保留追究相关法律责任的权利。
订阅人若有任何疑问,或欲获得完整报告内容,敬请联系华创证券的机构销售部门,或者发送邮件至jiedu@hcyjs.com。




