

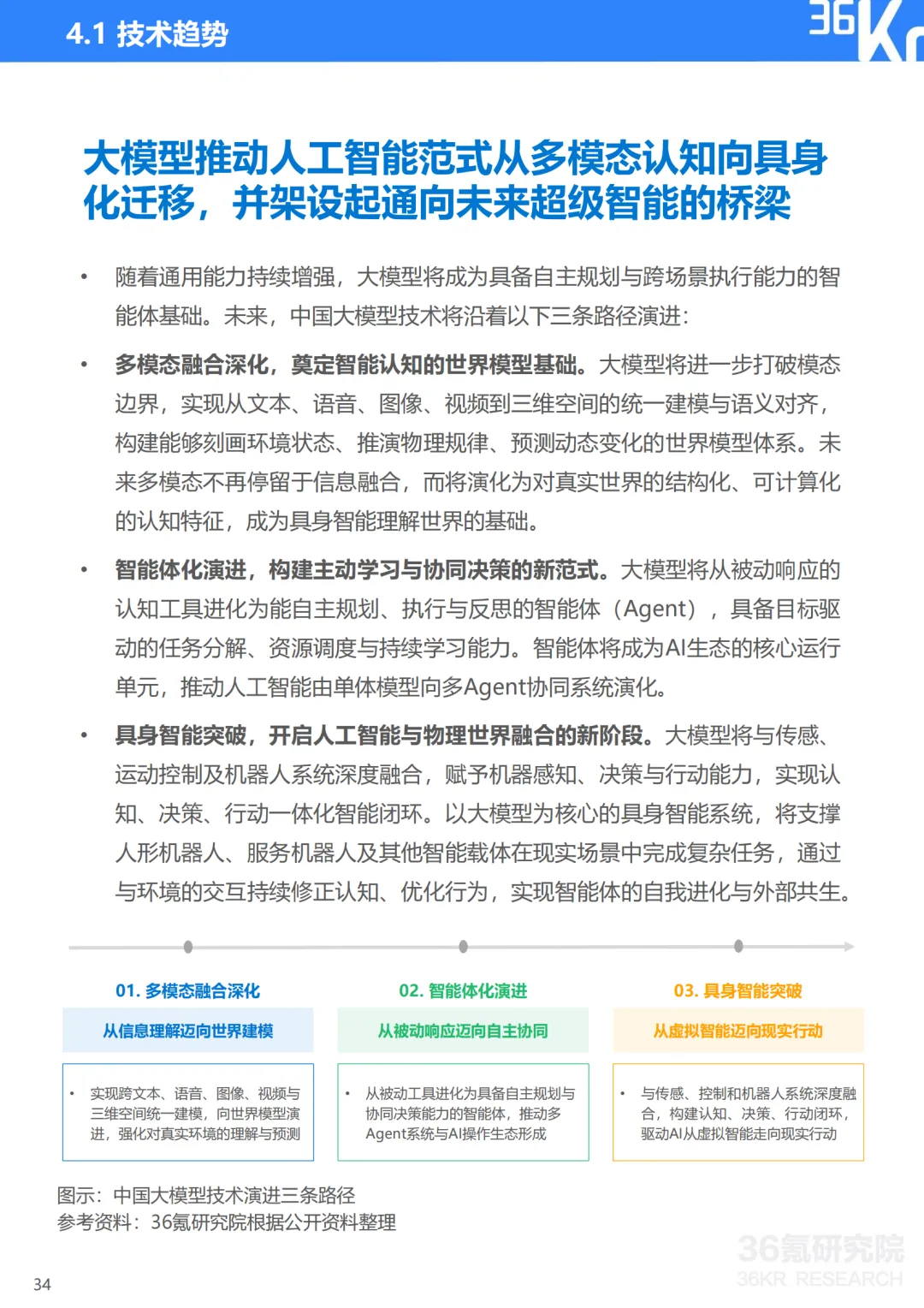
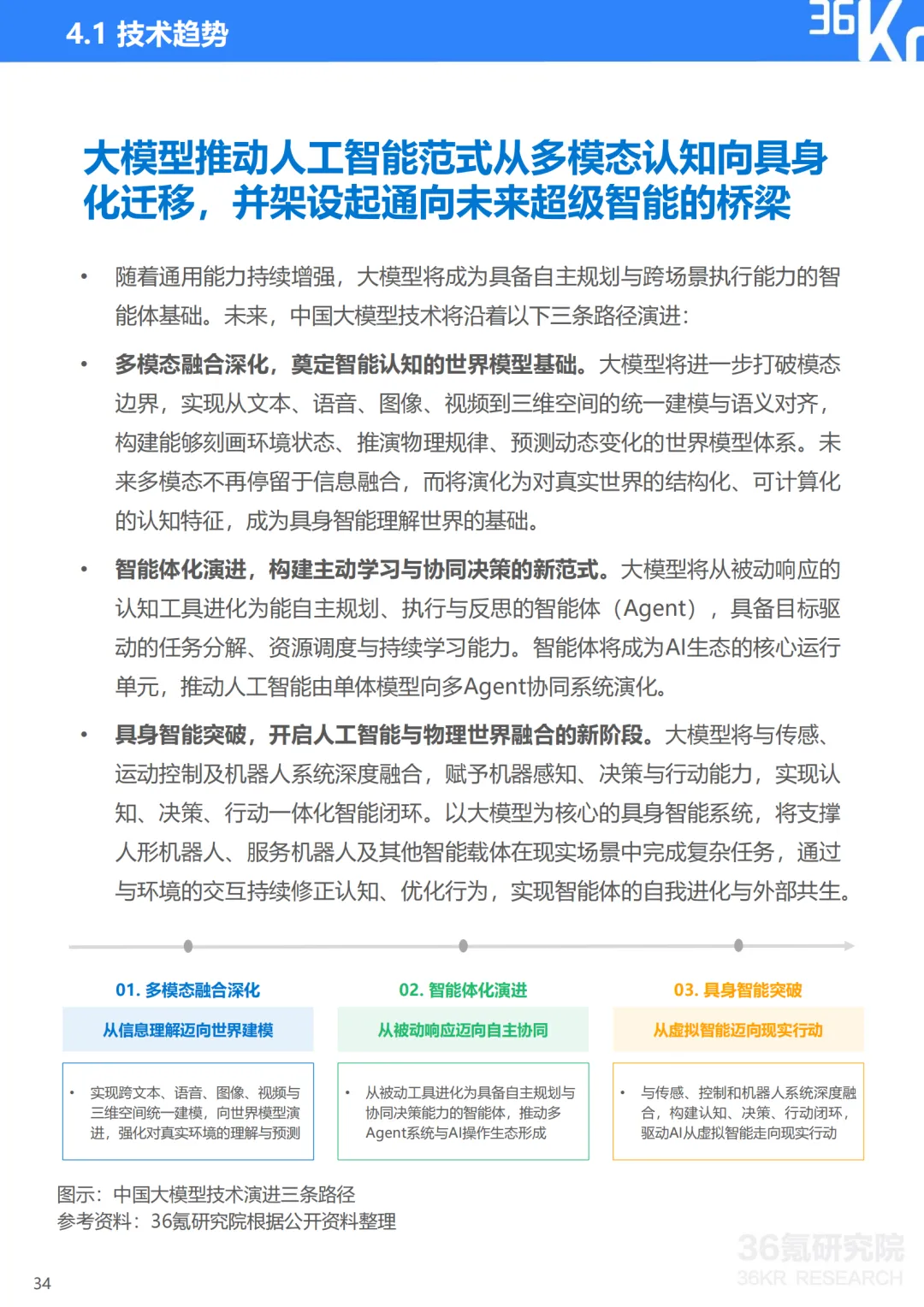
分类维度 | 具体类型 | 核心特征 | 典型代表 |
应用广度 | 通用大模型 | 跨领域泛化能力强 | GPT-4、讯飞星火等 |
行业大模型 | 垂直场景专业知识深厚 | 金融、医疗、政务领域模型 | |
部署形态 | 云端大模型 | 依托算力中心,支持大规模训练推理 | ChatGPT、通义千问 |
端侧大模型 | 轻量化设计,安全实时响应 | 手机AI 助手、企业私有部署模型 | |
技术路径 | 闭源大模型 | 商业化闭环与安全可控 | OpenAI、Anthropic 相关模型 |
开源大模型 | 生态共建与创新扩散 | Llama、DeepSeek 等 | |
智能层次 | 按演进阶段分为知识理解、多模态融合、联觉交互、自主学习、自我认知 | 呈现“感知 - 认知 - 行动 - 反思” 演进路径 | 各阶段对应语言生成、跨模态感知、连续任务执行等能力 |
价值链位置 | 模型层、平台层、应用层 | 覆盖从基础能力到产业落地全链条 | 模型研发、模型微调部署、AI 助手及行业应用等 |














来源:36氪研究院
声明:转载此文是传递更多信息与交流为目的。若有来源标注错误或侵犯了您的合法权益,请作者持权属证明与我们联系,我们将及时更正、删除,谢谢!
关注我们获取产教界一手资讯


