
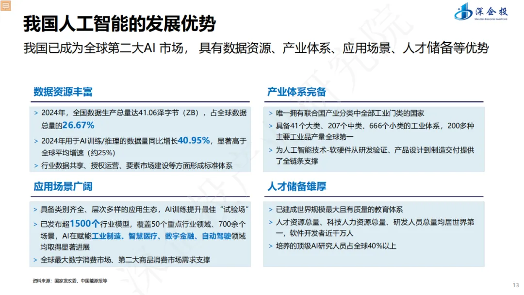
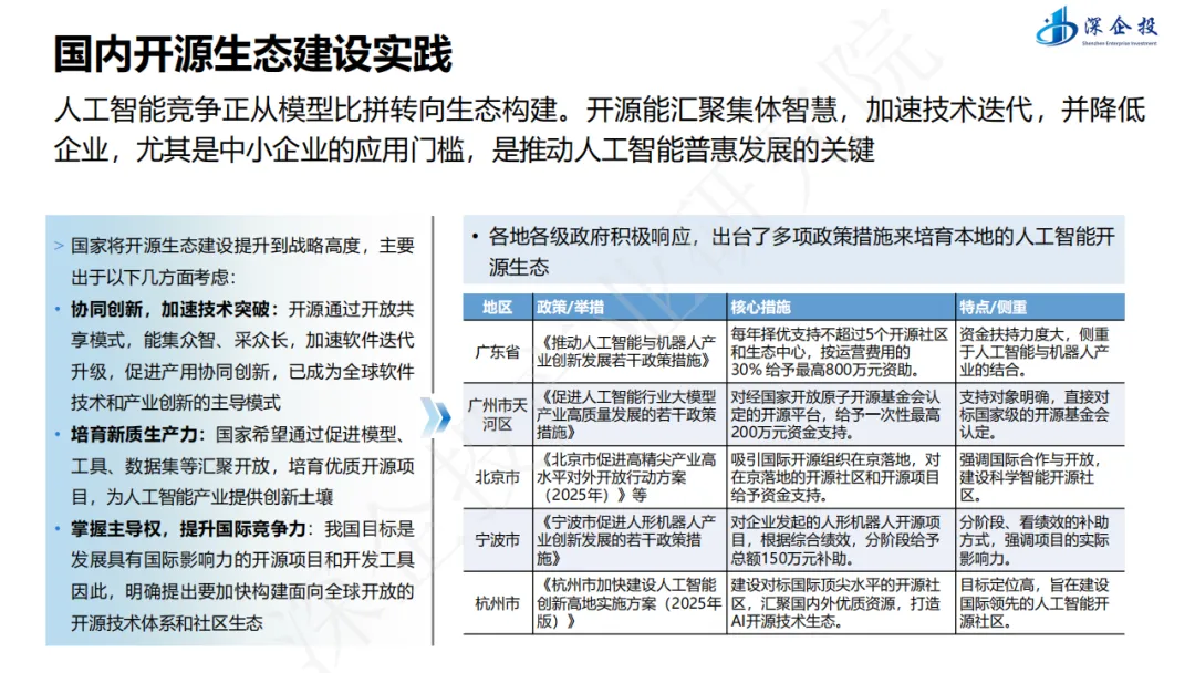
《“人工智能+”行动》以“三步走”勾勒智能时代路线图:2027年深度融合、2030年全面赋能、2035年全面智能。围绕“5项原则、6大场景、4类新成果”,政策聚焦“模型、数据、算力、人才、开源、安全”六大底座,提出建设国家智算体系、高质量数据集、开源社区和中试基地,并配套“算力券、模型券、算力贷”等金融工具。产业层面,报告区分“产业智能化”与“智能原生产业”:前者通过AI重构设计、生产、供应链全要素,提升传统行业劳动生产率;后者则创造机器人、AI眼镜、智能网联汽车等全新终端和服务,催生“第四产业”。农业、工业、服务业均被赋予AI升级路径,而消费端则强调情感陪伴、智能终端等增量场景,预计2030年全球AI陪伴市场规模将达1500亿美元。














































投稿请点击“阅读原文”

审 核:李国庆
来 源:深企投研究,如有涉及版权等问题请及时联系我们,著作权解释权属原创者所有,本文由智能制造IMS推荐阅读!


点“在看”给我一个小心心



