手机版
二维码
购物车
(
0
)
供应
求购
公司
团购
展会
资讯
招商
品牌
人才
知道
专题
图库
视频
下载
商圈
推广
热搜:
采购方式
甲带
滤芯
气动隔膜泵
减速机型号
减速机
履带
带式称重给煤机
链式给煤机
无级变速机
首页
供应
求购
公司
团购
展会
资讯
招商
品牌
人才
知道
专题
图库
视频
下载
商圈
首页
>
资讯
>
社会热点
行业报告丨中国金融生成式AI多模态内容鉴伪与安全防御白皮书(2025)
日期:2025-12-31 04:12:44 来源:网络整理 作者:本站编辑
评论:0
行业报告丨中国金融生成式AI多模态内容鉴伪与安全防御白皮书(2025)
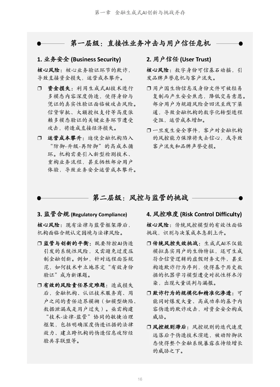
篇幅限制,详细见星球文件。
加入星球获得更多关于人工智能、数据要素、低空经济、数字中国的解决方案、可研报告、权威报告、白皮书等
联系方式:洞见数字城市(微信:dongjian_szcswx)
免责声明:本文转自网络公开渠道,
感谢作者辛苦原创!由
洞见数字城市整理精心推荐。
如有侵权,
请您告知我们会在第一时间处理或删除
。
本站所载文章纯属作者个人观点,仅供参考,不代表洞见数字城市立场。
喜欢就点一个“?”和“在看”呗~
打赏
更多
>
同类资讯
• 报告 | 2026人群白皮书:锚定真实的
0
条
相关评论
推荐图文
推荐资讯
点击排行
0
1
【长江电新】太空光伏:万亿蓝海市场,产业趋势明确
0
2
探讨GEO优化可以帮助企业做到的那些事
0
3
2026地方碳市场新趋势:管控升级、规范提速,企业如何破局?
0
4
2026 年 GEO 优化公司技术新趋势:头部服务商多模态优化方案落地案例全解析
0
5
【市场趋势】智能换气扇销量逆势增长,越峰产品成行业增长引擎
0
6
电商运营:2025明星营销市场与趋势观察
0
7
施工企业数字化转型:从“土法炼钢”到“数字驾驶舱”的跨越
0
8
绿之源观点:中国电力与碳市场差异、协同、发展前景浅析
0
9
国企行政文职!渝北区保安服务有限责任公司招聘综合管理部文员、采购员,应急救援队教官,月5000-8000五险一金,大专起报,1.27截止报名
网站首页
|
关于我们
|
联系方式
|
使用协议
|
版权隐私
|
网站地图
|
排名推广
|
广告服务
|
积分换礼
|
网站留言
|
RSS订阅
|
违规举报
|
皖ICP备20008326号-18
(c)2008-2022 免费发布网 All Rights Reserved