中国AI医疗行业报告

人工智能已经发展了大半个世纪,经历几次大起大落。从上世纪80年代到本世纪初,人们对于深度学习探索较多,但受制于计算机的计算能力,以及算法本身的限制,效果不太好,直到2006年,Hinton解决了神经网络的大量参数训练的问题。从2009年开始人工智能飞速发展。2015年、2017年,两场世界瞩目的人机围棋大赛之后,人们对人工智能的认识将进一步的加深。而AlphaGo用于下围棋的高效算法是一种通用型的算法,这种算法可以推广到其他算法,把人工智能运用到各个领域。世界十大人工智能科学家之一Terrence Sejnowski曾在“The Deep Learning Revolution ”一书中提出AI医疗。“随着机器学习的成熟并被应用于可获取大数据的许多其他问题,服务行业和其相关职业也将发生转变。基于数百万患者病情记录的医学诊断将变得更加准确。最近的一项研究将深度学习运用到了囊括超过2000种不同疾病的13万张皮肤病学图像中,这个医学数据库是以前的10倍大。该研究的网络被训练用于诊断“测试集”(testset)中的各种疾病。它在新图像上的诊断表现与21位皮肤科专家的结论基本一致,甚至在某些情况下还要更准确”。除了应用于皮肤病诊断领域之外,AI还可用于提高癌症诊断准确度,“一个经过大量结论清晰的切片数据训练出来的深度学习网络能达到0.925的准确度,还不错,把深度学习与人类专家的预测结合起来,准确度达到了0.995,几近完美。”除了对疾病的诊断,AI医疗可以基于数据采集分析应用于睡眠监测、临床护理、慢性病监测等各种医疗领域。AI赋能医疗。人工智能医疗简单说即以互联网为依托,通过基础设施的搭建及数据的收集,将人工智能技术及大数据服务应用于医疗行业中,提升医疗行业的诊断效率及服务质量我国医疗资源分配严重不均,优质的医疗设备和医护资源大多集中在发达城市与地区,而使得大量外地病患由于在本地得不到良好的医疗,转而向大城市、大医院集中。根据国家卫计委数据,截止至2018年11月底,我国共有医院32476个,其中三级医院仅有2498家,占7.69%; 然而,三级医院就诊人数(截止至2018年11月)却达到16.46亿人次,占全国总人次的50.97%。医疗资源供需明显不匹配。此外,我国医护人员数量不足。数据显示,2017年我国共有卫生人员1174.9万人,其中卫生技术人员898.82万人,注册护士有380.4万人,而执业医师仅有282.9万人,医师数量短缺。与此同时,2017年我国总诊疗人次达到81亿人次,出院人数2.4亿人,可见我国医疗保健中劳动力短缺。根据博裕金融懂医行数据显示,医疗资源分配不均、卫生人员严重短缺问题在眼科医疗行业表现更为明显。
需求空间巨大:中国眼健康目前所面临的最大的挑战是人口众多并且人口老龄化加剧。我国仍然是世界上盲和视觉损伤患者数量最多的国家之一。据世界卫生组织报告,到2035年糖尿病将成为致盲的首要原因。中国作为全球糖尿病患者数量最多的国家,防盲工作任重道远。眼科医疗卫生人员短缺:2016年眼科专科医院诊疗人次数为2324.26万人次,其中眼科专科医院门急诊人次数为2283.37万人次,医师日均担负诊疗人次为9.4人次。2016年我国眼科执业(助理)医师为4.1万人,其中眼科执业医师3.7万人左右。眼科专科医院中卫生技术人员数量为4.92万人,执业(助理)医师数量为9932人,其中执业医师数量为9045人。2016年我国每百万人口中拥有的眼科医师数量与发达国家仍差距较大。(详见泰山汇博裕金融-眼科医院研究报告、视光行业研究报告)根据预测,未来我国医疗体系劳动力不足的现象将会进一步加剧。人工智能医疗是解决医疗生产力的根本之道。在我国,人口老龄化、慢病高速增长、医疗资源供需严重失衡以及地域分配不均等问题,造就了对医疗人工智能的巨大需求;同时,我国人口基数大、产业组合丰富、人才储备充分等特点,又给人工智能的发展提供了很好的基础。人工智能有能力减轻临床医生的负担,并为医生提供更好的医疗工具,弥补我国医疗服务中劳动力短缺的情况,提升医疗诊断效率。2016年6月《关于促进和规范健康医疗大数据应用发展的指导意见》中明确提出健康医疗大数据是国家重要的基础性战略资源,需要规范和推动医疗大数据融合共享、开放应用。人工智能医疗器械创新合作平台成立—距离正式向AI企业发布《深度学习辅助决策医疗器械软件审批要点》仅半月,药监局再次展开了AI器械审批相关的大动作。7月17日,人工智能医疗器械创新推进会在京展开,大会之上,人工智能医疗器械创新合作平台在此成立。该平台以构建开放协同共享的人工智能医疗器械创新体系,形成服务于科学监管、科技创新、产品转化的人工智能医疗器械创新合作平台为目标愿景,将全力推动医学人工智能产品审批。合作平台在数据库建立方向提出:数据库的建立是人工智能产品审批的先行之举,过去仅存在肺结节和眼底两类影像,而且未确定测试数据库的类型。本次会议上,从宏观层面上讲述了数据库的建立路径,主要包含以下三点:1. 将申康医联大数据基础上,建立起可高效用于人工智能研究和研发的专用“人工智能+医学影像类系统的审评技术及专业数据库”的标准、规范管理条例以及伦理学标准。2. 开展示范应用,以不断改进和提升“人工智能+医学影像类系统的审评技术及专业数据库”。3. 在此基础上建成“人工智能+医学影像类系统的审评技术及专业数据库” ,为全国大规模应用推广建立基础。
平台的成立有利于人工智能在医疗领域的落地。AI的赋能将给医疗行业带来全新的发展动力。人工智能是一个“云端大脑”,而5G则是一条“信息高速公路”。依靠“高速公路”带来的信息和数据,人工智能才能不断学习和演化,完成机器智能化进程。5G可分别从数据、时效和算力为人工智能技术提供更好的支撑基础,大幅促进其各类终端使用场景的落地和应用。5G将激发诸如智能网联汽车、远程医疗手术等各类创新应用,补齐制约人工智能发展的短板,极大拓展AI应用场景,5G与人工智能共同引发智能终端产业下一轮技术和创新变革。5G应用将极大提升数据传输速度,提升诊断报告生成速度与准确率。中国人工智能产业规模远高于全球17%的增速水平,5G技术商用将推动整个机器智能化进程。5G将激发诸如智能网联汽车、远程医疗手术等各类创新应用,补齐制约人工智能发展的短板,极大拓展AI应用场景,5G与人工智能将共同引发智能终端产业下一轮技术和创新变革。2018年中国新一代信息技术产业规模突破23万亿元,同比增长12%,部分新兴技术领域中国已经进入全球第一梯队。中国人工智能产业规模预计达到339亿元,同比增长56%,远高于全球17%的增速水平。随着产业配套不断成熟,逐步走向商用的5G网络,将为人工智能这一“云端大脑”搭建一条“信息高速公路”,为庞大数据量和信息量的传递提供了高速传输通道,推动整个机器智能化进程。中国部分新兴技术领域已经进入全球第一梯队,从人工智能产业看,中国人工智能领域融资金额居全球之首,达到325亿美元,在全球占比达到58%。据前瞻产业研究院发布的《中国人工智能行业市场前瞻与投资战略规划分析报告》统计数据显示,2015中国人工智能市场规模已突破100亿元,到了2016年中国人工智能市场规模达到141.9亿元,同比增长26.3%。截止到2017年中国人工智能市场规模增长至216.9亿元,同比增长52.8%。初步测算2018年中国人工智能市场规模将达339亿元左右,比2017年增长56.3%,远高于全球17%的增速水平。预测在2019、2020年中国人工智能市场规模将达500亿元、710亿元。2015-2020年复合年均增长率为44.5%。随着人工智能技术的发展,语音交互、计算机视觉和认知计算、深度学习等技术也逐渐成熟,人工智能医疗领域的各项运用变成了可能。如语音录入病历、医疗影像智能识别、辅助诊疗/癌症诊断、医疗机器人、个人健康大数据的智能分析,AI医药研发等。随着人工智能医疗市场的不断发展,热度不断提升,据统计,2017年行业市场规模已达到136.5亿元,2018年市场规模在210亿元左右,同比增长54%。随着我国医疗需求不断提升的同时,医疗资源分配不均,医护人员短缺,而人工智能刚好弥补了这一短缺,加之人工智能医疗的政策规划不断落地,更加速我国人工智能医疗的发展。据IDC统计数据,到2025年人工智能应用市场总值将达到1270亿美元,其中医疗行业将占市场规模的五分之一。人工智能加医疗两大性感行业也获得了资本的高度关注。2018年前三季度,行业融资额达到26.2亿元,同比增长128.42%,行业正处于风口上。根据前瞻产业研究院发布的《中国医疗人工智能行业市场前景预测与投资战略规划分析报告》数据统计,2013-2018年我国人工智能医疗行业融资额整体走高,截止至2018年前三季度,国内共有39家企业披露完成融资,其中18家企业披露融资金额,合计约26.2亿元; 相比2017年同期,在完成融资的企业数量上,同比增长21.88%,在披露的融资总规模上,同比增长128.42%。从融资额度和融资数量的角度来看,均可以看出明显增长趋势。其中,千万级别和亿级的融资事件更是占到65%左右。从2018年前三季度的融资情况来看,我国人工智能医疗行业融资依旧处于早期阶段。种子轮和天使轮阶段的企业占比31%,早期融资阶段企业(A轮及以前)数量占比更是达到77%,比重较高;而处于B轮及以后融资阶段企业仅为9家,占比约23%。AI+医疗发展的核心在于“算法+有效数据”。基础层的计算能力是构建生态的基础,技术层的算法、框架以及通用技术是构建技术护城河的基础,都属于人工智能产业大生态的基础设施,具有高投入、高收益的特点,需要中长期进行投资。而应用层是人工智能技术在具体行业、具体应用场景价值变现的渠道,具有变现能力强的特点。随着医疗数据互联互通程度的提升和共享机制的建立,AI+医疗行业发展将加速。产业链中市场参与主体,无论掌握底层资源优势、用户规模优势、或技术优势的科技巨头,还是在应用层面、细分领域深耕的创业企业,将根据自身资源禀赋、产业链位置、战略目标等主客观因素而制定自身竞争战略,最终目的是在产业链中实现自身价值。目前,底层基本都已由科技巨头布局,且未来开放人工智能平台是其构建生态的必然趋势。应用层汇聚了大量的AI+医疗创业公司,分布在多个细分领域。总体而言,全球AI+医疗产业结构呈现倒金字塔形态。
数据来源:前瞻产业研究院、博裕金融懂医行数据库2017年10月,至真互联网科技有限公司获得百度千万战略投资。至真互联成立于2015 年,由代黎明和郑群共同创立。是一家科技医疗及健康管理服务公司,旨在依托大数据和人工智能为人类提供更加优质的健康管理服务。核心团队来自于百度、腾讯、小米等国际一流的互联网公司和长期专注于健康医疗投资的道为资本,在大数据、人工智能和医疗产业等领域有着丰富的实践和管理经验。此外,公司的发展还获得了诸多国内眼科知名专家学者的认同与支持。至真互联之所以能够得到AI巨头百度公司的青睐,主要原因在于至真互联拥有出色的技术能力、丰富的临床经验、海量的优质标注数据以及 AI规模化的落地场景。2018年11月,至真自主研发智能手持眼底相机,用于基层眼底病筛查。2019年2月28日,北京康夫子健康技术有限公司于今日进行一系列工商信息变更。法定代表人由胡腾变为黄艳,股权结构为百度100%持股。根据天眼查显示,百度投资并购部战略投资沈阳东软医疗系统有限公司超过2000万元。该公司成立于1998年,经营范围包括医疗设备、数字化医疗诊断、治疗设备及附件研究、制造和销售等。该公司官网显示,其对AI医疗领域也有较深入的布局,据介绍,东软医疗基于影像云为每台设备标配云连接,同时利用大数据及人工智能技术,将影像设备变成有“头脑”的智能设备。我国AI产业尚处于创业发展阶段,中国168家以AI为驱动技术或业务的非上市公司中,于2015年成立的公司比例最多,占34.50%;其次为2014年成立的,占20.80%;2016年成立的,占16.70%。目前国内可统计的医疗AI产业公司有144个,并以京、沪浙苏、广东的医学AI产业为主,形成鼎足之势。四川、安徽、重庆、河南、福建、江西和湖北等地也开始布局医疗AI产业。
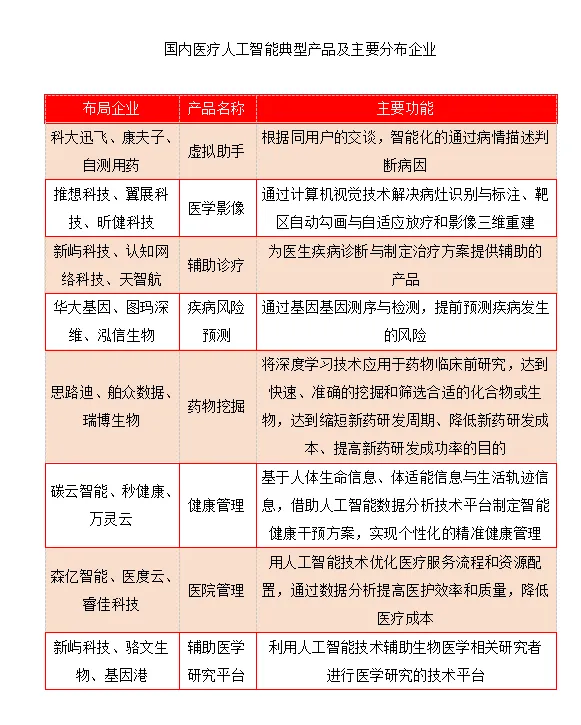
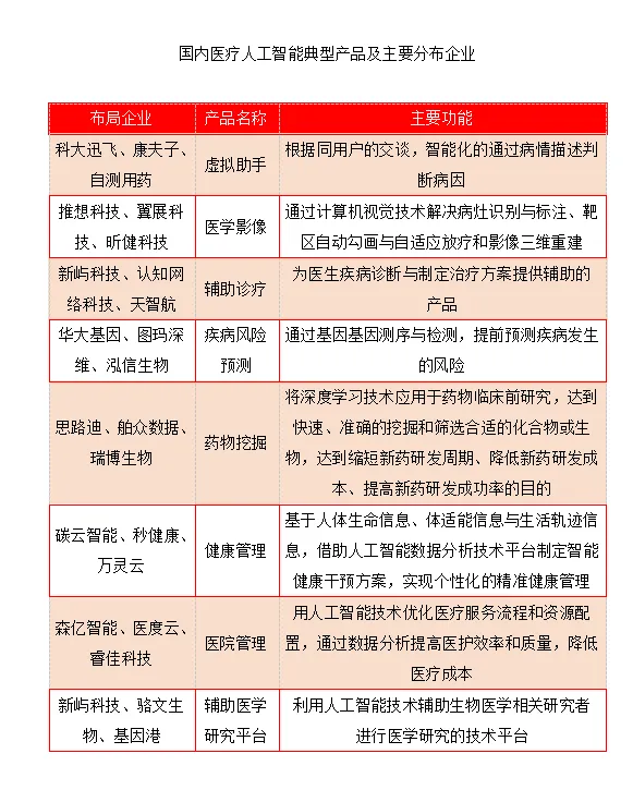
数据来源:前瞻产业研究院、博裕金融懂医行数据库以其中108家企业产品研究方向布局来看,肺结节筛查、糖网筛查是两大热门方向,集结的医疗人工智能企业数量共计有33家,占比约30.6%;但同时也有相当多的企业将目光投向了心血管类疾病方面,企业数量超过了10家,由此可以看出国内医疗人工智能企业细分赛道呈现出分散竞争态势。而从各类医疗人工智能产品具体的布局企业来看,两大热门产品医学影像和疾病风险预测聚集的企业较多,根据统计,目前有43家企业提供医学影像服务,主要有阿里云、翼展科技、昕健医疗等;有45家企业提供疾病风险预测服务,这些企业有图玛深维、贝瑞健康、博奥生物等。可以说这两个两个领域企业扎堆布局。目前,人工智能技术主要应用在医学影像的诊断环节,解决以下三种需求:1)病灶识别与标注:针对医学影像进行图像分割、特征提取、定量分析、对比分析等工作;2)靶区自动勾画与自适应放疗:针对肿瘤放疗环节的影像进行处理;3)影像三维重建:在人工智能进行识别的基础上进行三维重建,针对手术环节的应用。目前我国共有43家公司提供“医学影像”服务,其中,定位于病灶区识别与标注领域的公司最多,共有35家。第一大类是互联网科技巨头公司,如谷歌、微软、阿里、腾讯等。其强大的财力和技术可以支持他们进行跨界布局。这些企业大多掌握着较先进的人工智能技术,具备在医学影像应用层面取得突破的优势;第二大类是设备型企业。该类企业在国内的代表是联影、迈瑞等。其特点是主营设备类产品,依靠医学影像设备或者影像管理写作系统进入医疗机构,技能获取数据又能产生一定的营收。同时,他们还能依靠公司的其他业务收入支持人工智能业务。第三大类是专研技术的公司。例如依图科技、汇医慧影、深睿科技、推想科技等。他们基于场景或行业数据,聚焦于应用层的建设,提供最终的解决方案。技术型公司大多拥有自己的算法、在人工智能医学影像领域布局较早,在准确率上也更有保证,因而颇受资本的青睐,主要依靠融资和微薄的收入支撑业务发展。疾病风险预测是指通过基因测序与检测,提前预测疾病发生的风险。疾病风险预测核心解决的问题是预测个体在未来一段时间内患某种疾病或(发生某种事件)的风险概率。疾病预测会根据某个人群定义,例如全人群、房颤人群、心梗住院人群等,针对某个预测目标,例如脑卒中、心衰、死亡等,设定特定的时间窗口,包括做出预测的时间点,和将要预测的时间窗,预测目标的发生概率。- 心脏病患者死亡预测:英国科学家在《放射学(Radiology)》杂志上发表文章,研究结果认为人工智能可以预测心脏病人何时死亡。英国医学研究委员会下的MRC伦敦医学科学研究所称,人工智能软件通过分析血液检测结果和心脏扫描结果,可以发现心脏即将衰竭的迹象。
- 骨关节炎发展预测:在Shinjini Kundu的研究中,通过收集大量人群10年间的软骨MRI影像数据,通过人工智能去寻找健康人群和患病人群的影像差别。正常人的软骨上的水是均匀分布的,而患有骨关节炎的患者MRI图像上红色部位有水的聚集。人工智能通过大量图像数据的学习,能够发现正常人的软骨中的异常,从而预测出未来三年患有骨关节炎的概率。据介绍,这套系统目前的准确度已经达到了86.2%,
- 流行病风险预测:医疗人工智能通过对医疗大数据的收集分析,可在多个方面提高医疗系统的效率。完成城市或国家层面的流行病风险预测。
AI在疾病预测上还包括精神病发病风险预测、慢性肾病分级预测、脑疝预测等。目前国内共有45家公司提供“疾病风险预测”服务。其中包括:华大基因、瑞昂生物、安诺优达、图玛深维、博奥生物、泛生子基因、生命奇点、赛福基因、图玛深维、贝瑞和康等。医学影像,是目前人工智能在医疗领域最热门的应用场景之一。目前国内共有40余家公司提供“医学影像”服务。“医学影像”应用场景下,主要运用计算机视觉技术解决病灶识别与标注、靶区自动勾画与自适应放疗、影像三维重建三种需求。在病灶识别与标注细分领域,有不少企业参与竞争,如阿里云、腾讯、京东、翼展科技、推想科技等,行业竞争较为激烈。医学影像核心产品的病灶识别准确率高、用时短。靶区自动勾画和自适应放疗软件通过算法帮助放疗科医生对200-450张CT片进行自动勾画,30分钟即可完成一套CT片子的勾画,远低于医生手动勾画平均耗时(4小时)。研发企业包括:汇医慧影、全域医疗、连心医疗、依图科技等。博裕金融通过行业前景、基层眼科医疗情况分析、企业走访等,认为医学影像未来市场空间很大,其中至真互联是最具发展潜力的。至真互联网技术有限公司是一家致力于将人工智能与医疗服务相结合的企业。亮点在于:1、高质量的影像数据:数量上来看,至真目前拥有最大成人眼底眼底病病灶影像数据库规模1300万张,数据时间跨度从2008年~2019年的十年数据,分布于158家同仁以及医联体的临床数据库。质量上看,于2016年起协同中国最优秀的一批眼科副主任医生标注出的一套AI算法影像数据库(截止至今,标注数据库已经达到110万张,标注数据质量度国内最高),标注医生团队来自同仁医院。其中糖尿病视网膜影像标注已经获得中检院标准的认定,是目前国内标注质量和规模最大的数据库;标注数据仍然在进行增长,目前已经完成多病种青光眼、黄斑病变、高度近视等重要眼底病的影像标注储备,此外至真非常重视全人群眼底影像数据投入和建设,截止2019年6月底,成功构建了新生儿眼底影像数据库,这套数据库目前是中国最大的新生儿眼底影像数据库,为未来开展新生儿智能筛查提供了有利的储备;合法合规性上看,至真是合规合法与同仁医院签约,针对眼底影像数据AI开发合作的公司。这为后续 CFDA认证、器械评审以及国家合规性要求提供了有利支撑。2、软件+硬件构建完整商业闭环。目前很多互联网医疗企业面临无法变现的困境。至真自主研发合作生产国内首款智能设备手持式眼底照相机,自动对焦、自动曝光、自动追踪;95%以上筛查算法直接赋能诊断推理;从眼底采集到AI分析报告产出只需要5分钟。目前设备已经在社区医院、体检医院、基层医院等医疗机构落地,用于基层眼底疾病的筛查诊断。目前已经与复兴、美年健康、普瑞眼科合作,盈利模式初步打通。3、2018年获得百度投资,2019年获得金浦投资。金浦曾投资控股过多家眼科医院,至真可以与眼科医院联动,提高眼底疾病筛查诊断效率,为医院导流。医院管理,主要指针对医院内部、医院之间各项工作的管理,主要包括病历结构化、分级诊疗、DRGs(诊断相关分类)智能系统、医院决策支持的专家系统等。在分级诊疗的政策推动之下,国内陆续出现促进分级诊疗的企业服务,行业前景广阔。分级诊疗的实现,离不开医联体与智能云服务,二者相辅相成。目前国内共有21家公司提供“医院管理”服务,业务大多集中于病历结构化服务。提供病历结构化服务企业:大数医达、中科汇能、科大讯飞、Airdoc、心医国际、森亿智能等。提供分级诊疗服务企业:锐达医疗、翼展科技、心医国际、思派等。提供DRG&专家系统的企业:医渡云、雕龙数据等。除医学影像以外,“AI+辅助诊疗”的产品还有两大类:医疗大数据辅助诊疗、医疗机器人(主要指针对诊断与治疗环节的机器人)。医疗机器人主要包括手术机器人、肠胃检查与诊断机器人、康复机器人等。我国在医疗机器人的研究与政策支持方面,都具有良好的发展环境。目前国内致力于手术机器人的公司主要采用两种业务模式:第一种,面向医院进行机器人产品的单独销售,并提供长期维修服务;第二种,是为医院提供手术中心整体工程解决方案。国外,IBM和Google均已布局辅助诊疗,并构建完整系统。IBM Watson for Oncology 是基于认知计算(读懂大数据背后的含义)的医疗大数据辅助诊疗解决方案,为全球首家将认知计算运用于医疗临床工作中。Google研发的DeepMind Health系统将机器学习和系统神经科学结合,通过强大的通用学习算法模拟构建人脑神经网络,以便更好的解决医疗保健问题;DeepMind系统于2016年在英国的一家医院使用。目前国内有8家公司提供医疗大数据辅助诊疗服务:恵每医疗、新屿科技、思派、若水医生、百洋智能科技等;11家公司提供“医疗机器人”服务:天智航、妙手机器人、新松机器人、六维康复、祈飞科技等。医疗领域中的虚拟助理,基于特定领域的知识系统,通过智能语音技术和自然语言处理技术,实现人机交互,将患者的病症描述与标准的医学指南作对比,为用户提供医疗咨询、自诊、导诊等服务。根统计,目前国内共有15家公司提供“虚拟助理”服务,主要解决语音电子病历、智能导诊、智能问诊、推荐用药等需求,并且有衍生出更多需求的可能性。企业包括:语音电子病历-科大讯飞、云知声、中科汇能;智能导诊-科大讯飞、进化者机器人等;智能问诊-云知声、若水医生、康夫子、半个医生、云听等;推荐用药-自测用药、恵每医疗等。“健康管理”应用场景,主要包含营养学、身体健康管理、精神健康管理三大子场景。目前国内共有14家公司提供“健康管理”服务,公司大多集中于身体健康管理场景。企业包括:妙健康、碳云智能、橙意家人、人和未来、解码DNA、时云医疗等。国内在营养学场景的人工智能公司较少,国人尚未普遍树立营养饮食意识;碳云智能和Airdoc的产品分别通过血糖监测和菜品识别指导用户合理用餐。国际上,爱尔兰都柏林的创业公司Nuritas是营养学应用场景中的典型代表。Nuritas将人工智能与生物分子学相结合,进行肽的识别;根据每个人的身体情况,使用特定的肽来激活健康抗菌分子,改变食物成分,消除食物副作用,从而帮助个人预防糖尿病等疾病的发生、杀死抗生素耐药菌。辅助医学研究平台,是利用人工智能技术辅助生物医学相关研究者进行医学研究的技术平台。2014年以来,国家卫计委、国务院先后出台相关文件,鼓励医疗机构及医生进行科学研究。目前国内共有14家人工智能公司建立辅助医学研究平台。其中包括:推想科技、零氪科技、基因港、森亿智能、生命奇点、博奥生物、嘉因生物、贝瑞和康等。传统的药物研发存在研发周期长、研发成本高、研发成功率低等痛点。人工智能与药物挖掘的结合,使得新药研发时间大大缩短,研发成本大大降低;这将有可能根本上改变用药“平均”观念。目前国内AI+药物挖掘已经在逐步落地,但研发周期仍相对较长,且算法需要大量的时间和数据积累,短期内很难产生营收数据。国内有7家公司提供“药物挖掘”服务。其中包括:思路迪、舶众数据、瑞博生物、吉凯基因、裕策生物、赛福基因、明码生物科技等。【文章来源】泰山汇·博裕金融
【全文整理】奥咨达
【声明】部分文章和信息来源于互联网,不代表本订阅号赞同其观点和对其真实性负责。如转载内容涉及版权等问题,请立即与我们联系,我们将迅速采取适当措施。


可点击标题阅读原文