



《中国企业 ESG 报告评级标准》(以下简称“评级标准”)的研发以《中国企业社会责任报告指南(CASS-ESG 5.0)》为依据,借鉴国内外企业 ESG 报告汇报原则,结合我国企业 ESG 工作现状,制定出具有中国特色的企业 ESG 报告评级标准。同时,评级标准根据 PDCA 闭环管理原则,在跟踪国内外企业 ESG 最新发展现状,总结国内外企业 ESG 报告最新经验,分析报告参评企业编制进展的基础上,对评级标准进行动态修订和升级。


一、评级的作用
企业 ESG 报告评级是对 ESG 报告质量与管理的评价,具有以下作用:
以评促信披,向企业提供 ESG 信息披露的专业意见,提升企业 ESG 信息披露水平;
以评促管理,发挥报告在合规要求响应、ESG 绩效改进、利益相关方沟通等方面的作用,推动报告成为完善 ESG 治理、改进 ESG 实践的重要工具;
以评促形象,为企业 ESG 报告赋予第三方权威认可,帮助企业树立负责任的品牌形象,提高企业声誉。
二、评级机构
中国企业社会责任报告评级专家委员会(简称“评级专家委员会”)由中国企业 ESG 研究及实践领域的专家组成,是企业 ESG 报告评级的领导机构与执行机构。
(一)评级专家委员会组织体系
评级专家委员会常设主席 1 名、副主席 1-2 名,委员会专家若干名。评级专家委员会下设秘书处,常设于责任云研究院,其下设评级事务联络人。评级专家委员会专家动态组成报告评级小组,开展具体评价工作。

(二)评级专家委员会职责与工作模式
1.职责
接受企业的 ESG 报告评级申请,对 ESG 报告进行评级,出具评级报告;适时修订评级标准;牵头开展对参评报告的总结、传播等工作。秘书处负责评级事务的联络、组织、协调和日常服务工作。
2.工作模式
评级专家委员会采取开放、灵活的工作模式,根据申请报告评级企业的经营特性,确定 2 名委员组成评级专家小组,其中 1 名任组长。秘书处搜集、整理企业参评资料,提交评级专家小组,组内专家分别对 ESG报告进行评定、出具评级意见,评级小组组长确定评级结果,提交委员会副主席审核。
三、评级依据
《中国企业社会责任报告指南(CASS-ESG 5.0)》及分行业指南,香港联合交易所《环境、社会及管治报告指引》,全球报告倡议组织可持续发展报告标准(GRI 标准)、可持续发展会计准则(SASB)等国内外 ESG 相关标准。
四、评级流程
(1)企业至少在报告发布前 7 个工作日向中国企业社会责任报告评级专家委员会秘书处提出报告评级申请,与秘书处所在法人机构签订报告评级协议(仅接受参评企业与秘书处签订协议,不接受中介机构代为签订),企业需承诺将评级报告附于企业 ESG 报告中;
(2)评级专家委员会协调专家成立报告评级小组;
(3)评级秘书处组织开展报告编制过程的规范性评估。对于首次参与报告评级的企业,由秘书处通过线下或线上访谈方式与报告编写负责人沟通,完成“过程性和可及性评估资料确认书”,双方签字确认。对于已连续参与报告评级两年及以上的企业,考虑到报告编制管理的延续性,秘书处发送“过程性和可及性评估资料确认书”供企业自填,企业将确认书及证明材料交由评级小组审核,双方签字确认;
(4)秘书处将“过程性和可及性评估资料确认书”及企业定稿的 ESG 报告提交给评级小组,若 ESG 报告进行了排版设计,应提交设计稿;
(5)评级小组专家根据评级标准对企业 ESG 报告进行打分;
(6)评级小组组长综合意见形成评级报告,审签后提交委员会副主席审签;
(7)评级事务联络人将评级报告发送企业,与企业进行后续沟通。

五、评级指标
报告评级从以下七大指标进行打分:过程性、实质性、完整性、平衡性、可比性、可读性、可及性。
根据各项指标的关键性及中国企业 ESG 报告发展的阶段性特征,报告内容中的七大指标被赋予不同的权重,权重由“中国企业社会责任报告评级专家委员会”专家采用德尔菲法(专家法)确定。

(一)过程性(权重:15%)
1.定义
过程性是指企业在编制、使用 ESG 报告的过程中对报告进行全方位的价值管理,充分发挥报告在利益相关方沟通、合规要求响应、ESG 绩效监控中的作用,将报告作为提升公司 ESG 管理水平、获得资本市场认可的有效工具。
解读
过程性涉及企业是否按照组织、策划、识别、研究、启动、编制、鉴证、发布和总结九个过程要素编制报告。其中,组织和策划是 ESG 报告编制的保证,贯穿报告编制的全部流程。识别、研究、启动、编制、鉴证、发布和总结构成一个闭环的流程体系,通过持续改进报告编制流程能够提升报告质量和公司 ESG 管理水平。
2.评价方式
企业自填秘书处发送的“企业 ESG 报告过程性和可及性评估资料确认书”(见附录三)或秘书处通过与企业报告编制负责人在线访谈了解企业编制过程,评估企业 ESG 报告编制的规范性,记录覆盖《企业 ESG 报告过程性和可及性评估资料清单》(以下称“过程性和可及性评估清单”)中过程性指标的比例。



(二)实质性(权重:20%)
1.定义
实质性是指企业在 ESG 报告中披露 ESG 重点议题及其识别过程、企业运营对利益相关方的重要和实质影响。企业应尽可能回应“双重实质性”原则,满足更高要求。“双重实质性”原则包括两层含义:企业要对在短期、中期或长期对社会环境产生的实际或潜在影响承担责任;还应关注可能在短期、中期或长期对企业产生财务影响的可持续事项。
解读
企业所属行业、企业性质、地理位置、商业模式、产品特征等会影响 ESG报告披露内容的实质性,企业须对重点议题进行识别。同时,企业须对社会环境有重大影响的事件做重点披露。
2.评价方式
考查企业是否对 ESG 重点议题进行识别、界定与分析,有无对重大事件的详细说明。在各分行业指南正式发布前,评级专家委员会将构建分行业信息采集表,以此为参照评价参评报告的实质性。

(三)完整性(权重:25%)
1.定义
完整性是指 ESG 报告全面反映了企业对社会环境的重大影响,利益相关方可以根据 ESG 报告知晓企业在报告期间关于 ESG 工作的理念、制度、措施以及绩效。
解读
完整性从两个方面对 ESG 报告的内容进行考察:一是责任领域的完整性,即是否涵盖了 ESG 治理、风险管理和价值创造三个维度;二是披露方式的完整性,即是否包含了推进 ESG 工作的理念、制度、措施及绩效。
2.评价方式
评估企业 ESG 报告披露指标覆盖《中国企业社会责任报告编写指南(CASS-ESG 5.0)》及其分行业指南中企业所属行业核心指标的比例。在各分行业指南正式发布前,评级专家委员会将构建分行业信息采集表,以此为参照评价参评报告的完整性。

(四)平衡性(权重:10%)
1.定义
平衡性是指 ESG 报告应公允地表述企业的正面影响,并中肯、客观、不偏不倚地披露企业在报告期内的履责不足之处及整改举措,客观分析企业经营中面临的风险和机遇,避免可能会不恰当地影响使用者决策或判断。
解读
平衡性意在避免 ESG 报告中对环境负面影响、社会消极影响、公司治理缺失等进行故意性遗漏,影响利益相关方对公司 ESG 实践、绩效和未来预期的判断。
2.评价方式
考查企业在 ESG 报告中是否披露了实质性的负面信息、管理劣势或竞争劣势等。如果企业 ESG 报告未披露任何负面信息或不足之处,未披露、回应社会已知晓的重大负面信息,则违背了平衡性原则。

(五)可比性(权重:15%)
1.定义
可比性是指ESG报告对信息的披露应有助于利益相关方对企业ESG绩效进行比较分析。
解读
可比性体现在两个方面:纵向可比与横向可比,即企业在披露 ESG 工作关键绩效时,既要披露企业该绩效连续多年的历史表现,又要披露同行或同类公司的表现。且应满足一致性,即企业宜使用一致的披露统计方法,以便于利益相关方对 ESG 数据进行综合比较分析。若统计方法发生变化,则需详细说明。
2.评价方式
考查企业 ESG 量化指标披露是否完全,是否披露了连续三年的历史数据及与同行业或其他同类企业的比较数据,以及是否对统计口径作明确说明。
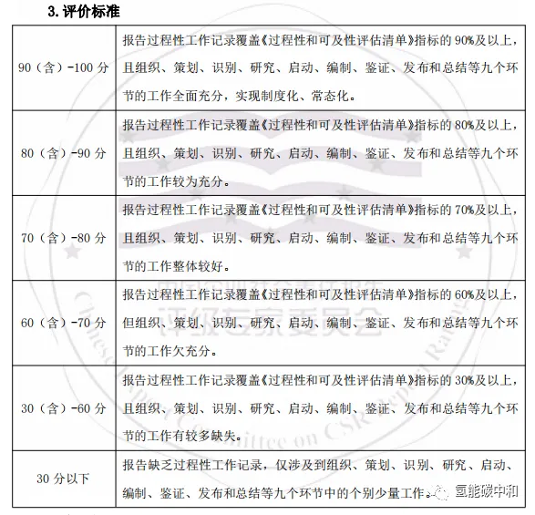
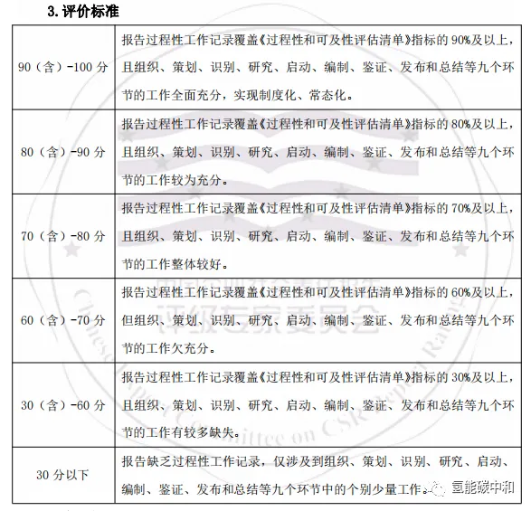
3.评价标准

(六)可读性(权重:10%)
1.定义
可读性是指 ESG 报告的信息披露易于使用者理解和接受。报告内容应避免冗余信息和专业术语,通俗易懂,尽量使用平实、客观的语言描述信息。
解读
企业 ESG 报告的可读性体现在以下多个方面:
⚫ 结构清晰,条理清楚,篇幅适中,板块平衡;
⚫ 语言流畅、简洁、准确、通俗易懂;
⚫ 通过流程图、数据表、图片等使表达形式更加直观;
⚫ 对术语、缩略词等专业词汇做出解释;
⚫ 方便阅读的排版设计,图片清晰,且有文字说明;
⚫ 案例脉络清晰,叙事完整,切合主体。
2.评价方式
从报告的篇章结构、排版设计、语言、图表等各个方面对报告的通俗易懂性进行评价。

(七)可及性(权重:5%)
1.定义
可及性是指企业 ESG 报告尽可能地遵循与年度财务报告相同的时间线,以便使用者能够便捷、及时、快速获取 ESG 报告及相关信息。
解读
企业 ESG 报告的可及性体现在以下三个方面:
⚫ 发布时效性,企业 ESG 报告发布应尽可能缩短与年度财务报告发布的时间间隔,以便使用者作相关安排;
⚫ 发布渠道,企业 ESG 报告发布应该有明确的通知信息,包括但不限于举行发布会,通过官方网站、网络媒体渠道发布相关新闻等;
⚫ 获取方式,如可通过发放、邮寄、网站、微博、微信、二维码、短视频等多种方式获取报告。
2.评价方式
从报告的发布时效性、发布渠道和获取方式等维度进行评价。
3.评价标准


阅读是一种修养,分享是一种美德
【免责声明】:本公众号对转载、分享的内容、陈述、观点判断保持中立,不对所包含内容的准确性、可靠性或完善性提供任何明示或暗示的保证,仅供读者参考!转载的目的在于传递更多信息,版权归原作者所有如著作权人发现本公众号转载了其拥有著作权的作品时,请及时联系我 18964013801,本公众号将及时删文处理。感谢阅读分享!



