RIO 电 驱 动

专注于新能源汽车及三电相关领域知识和资讯的分享。

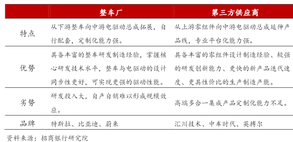
整车厂和第三方各具优势,两类模式将长期并存。相比传统燃油车的多层级的金字塔供应链体系,新能源汽车的整体设计更加简洁,零部件数量大幅下降,供应链体系更加紧凑。电驱动系统产业链按“电驱动零组件—电驱动总成—整车厂”的上下游关系划分,第三方供应商从上游电驱动零组件向中游电驱动总成延伸产品线,整车厂从下游整车向中游电驱动总成拓展来自行配套,两种模式都有各自优势。第三方供应商的优势在于具备丰富的零组件设计制造经验、较强的研发创新能力、更快的新产品迭代速度、更具性价比的生产制造产能。整车厂的优势在于具备丰富的整车研发制造经验,掌握核心研发技术水平,整车与电驱动的设计同步性更好,可实现更强的驱动性能。考虑到电驱动系统的产品性价比,依然有较多车型会直接选择第三方供应商产品。未来,电驱动系统的竞争格局是整车厂与第三方供应商长期并存。

上图:国内新能源汽车电驱动总成竞争格局对比
整车厂主导中高端车型市场,第三方供应商主导中低端车型市场。考虑到整车市场定位、技术路线、性能需求的不同差异,针对高中低端市场车型,电驱动系统采购偏好不同:
中高端市场车型因整车价值高、电驱动成本占比相对偏小,整车厂会自主进行研发投入,电驱动性能成为优先考虑的因素,成本因素次之。目前,新能源汽车处于行业早期,技术路线升级迭代速度较快,中高端车型更愿意尝试新的技术方案,多合一电驱动的定制化要求较高。
中低端市场车型因整车价值低、电驱动成本占比相对偏高,整车厂研发投入没有规模效益,产品满足基本性能要求的基础上,成本成为优先考虑的因素。第三方供应商通过技术迭代和工艺积累,形成多个系列平台化产品,在对多个车企车型规模化供应,具有较强的规模效应和成本优势。
特斯拉、比亚迪成为电驱动系统整车厂自主供应的典范。中高端车型对电驱动产品性能要求较高,头部整车厂采用自供体系或逐步加大自供比例。特斯拉在电驱、电控、电机、减速器、功率模块完全采用自供体系,仅在车载充电机选择新美亚供货。比亚迪完全采用自供体系,其中电驱、电控、电机、减速器、车载充电机采用体系内弗迪动力供应,功率模块采用比亚迪半导体供应。
蔚来在电驱、电控、电机、减速器采用体系内的蔚来驱动科技供应。小鹏自供三合一电驱总成,但电机、电控、减速器依靠第三方采购。由于整车厂自供研发投入大,依然有不少整车厂在中高端车型采用第三方供应商的产品,比如理想采用汇川技术、博格华纳、联合电子的产品。
第三方供应商在中低端市场具有多平台解决方案和产品性价比优势。第三方供应商拥有多个平台解决方案、丰富的量产经验和饱和的产能利用率,成本控制能力强,可满足整车厂各类车型需求,典型的第三方供应商包括汇川技术、中车时代、英搏尔、威迈斯等。汇川技术在国内电驱动总成市场排名第三方供应商第二名,在国内电控系统市场第三方供应商排名第一,客户覆盖小鹏、理想和威马等新势力车企。中车时代依靠 IGBT 芯片和功率模块优势,在电驱动系统市场取得巨大进步,在国内电驱动总成第三方供应商中排名第三,在 A00/A0 市场中凭借哪吒 V 和长安奔奔取得重要突破,A 级以上市场中在哪吒 U、红旗 E-QM5、长安逸动等车型中实现批量搭载。英搏尔在国内电控市场第三方供应商排名第四,在车载充电机市场第三方供应商排名第二,在 A00级、A 级、B 级、MPV、SUV 等全系乘用车型量产配套,覆盖上汽通用五菱、长城好猫、合众哪吒、小鹏 P7 等爆款车型。


上图:主要车企电驱动系统供应链情况
大三电市场集中度相对分散,未来竞争格局尚不清晰。随着新能源汽车渗透率持续提升,较多企业涌入大三电市场,行业竞争日趋激烈。根据 NE 时代的数据,对比 2020 年和 2022 年 H1 国内市场占有率数据,电驱动总成市场集中度趋向分散,整车厂虽然占据主导,第三方占比快速提升 9 个百分点;电控市场集中度略有提升,整车厂第三方势均,整车厂占比提升 10 个百分点;电机市场集中度趋向分散,整车厂第三方势均,整车厂占比提升 4 个百分点;减速器市场集中度趋向分散,整车厂依然占据主导,但占比下降 3 个百分点。
小三电市场高度集中,第三方将持续占据市场主导权。除了比亚迪和特斯拉之外,整车厂都选择第三方供应商,比亚迪也引入欣锐科技做个别车型供应。在第三方供应商中,头部供应商威迈斯、英搏尔、富特科技的合计市场占有率(40.4%)也远高于大三电总成第三方供应商的市场占有率(20.0%)。小三电市场竞争格局将会持续优化,未来整车厂市场参与度将会逐渐下降,第三方头部供应商竞争力持续增强。


上图:国内新能源汽车电驱动系统供应链TOP10企业市占率变化
国内电驱动系统供应商崛起,挑战海外传统供应链巨头。从全球范围来看,电驱动系统市场竞争格局错综复杂,既包括传统汽车供应链巨头博世、大陆集团、德尔福、采埃孚、日本电产、博格华纳,又包括电动汽车新势力特斯拉、比亚迪、蔚来,还有最近十年兴起的专业电驱动系统供应商汇川技术、英搏尔、联合电子、巨一动力,也有从通信和芯片领域跨界的华为、中车时代。
在传统燃油车时代,汽车供应链格局稳固,主要市场份额被海外巨头垄断,中国汽车供应链公司较难以突破。随着电动汽车市场爆发,中国新势力和自主品牌车企崛起并占据重要市场份额,给国内供应商提供巨大市场机遇。随着国内电驱动供应商的产品性能不断提升、装机量规模不断扩大的影响下,未来有望在全球电驱动市场实现突破。
版权及免责声明:
1、如需转载或摘取,请在文章开头或结尾位置注明:内容来源自【RIO电驱动】公众号。
2、凡注明 “来源:XXX(非RIO电驱动)” 的作品,均转载或摘取自其它媒体,转载或摘取目的在于传递更多信息,并不代表本平台赞同其观点和对其真实性负责。
3、本文所用视频、图片、文字如涉及作品版权问题,请第一时间告知,我们将根据您提供的证明材料确认版权并按国家标准支付稿酬或立即删除内容!
联系电话:021-57786005


