2022年中国跨境电商SaaS行业研究报告
跨境电商丨研究报告
产业协同推进跨境电商高水平发展,以及卖家精细化运营的管理理念的转变,都调动着跨境电商SaaS的需求。2021年中国跨境电商SaaS市场规模达73亿元,增速约75.8%。经过疫情带来近一年的爆发式增长,目前的跨境电商SaaS现在正处于入短时调整期,资本热度集中在营销场景中的初创企业。
跨境电商营销SaaS按功能分为建站、选品、运营和获客四类。目前营销SaaS的初创企业多,产品与服务捆绑度高,且“SaaS+交易”的商业模式在营销类SaaS中深度应用。随着买家触媒习惯的变化,其功能重心也从传统广告向网红、直播营销和短视频转移。
跨境ERP SaaS的标准化程度高且渗透率高,主要采用单量+订阅的“储值式”收费模式,产品功能细节和服务质量成为卖家选型的主要依据。目前的ERP SaaS功能对中小型企业而言供过于求,需要功能解耦;对大企业而言,部分模块的功能颗粒度有待提升。随着前端营销去中心化进程提速,ERP SaaS的订单管理入口需要提高兼容性。
跨境电商供应链SaaS根据链路不同可分为跨境支付管理、仓储物流管理和采购寻源管理,贯穿跨境资金流、物流和信息流。由于跨境供应链链路长、环节多,导致行业存在透明度低和信息差等问题,制约了相关SaaS的标准化,也因此跨境供应链厂商的生态网络完整性是其主要竞争壁垒之一。
跨境电商SaaS进入短时调整期,但不改变行业增长的本质。随着跨境消费需求推进和卖家品牌化、数字化管理思维的渗透,跨境电商SaaS的需求将会迎来新一轮增长。同样,伴随着行业成熟度提升和合规政策落地,跨境电商SaaS也会更加标准化和贴近跨境业务本身,展现其高度成长性。与跨境电商发展态势相呼应,疫情下爆发式增长后进入调整期跨境电商SaaS的发展历程与跨境电商行业发展态势相呼应。2014年第一轮跨境浪潮至今,跨境电商SaaS经历了摸索成长的萌芽期、市场教化的起步期、黑天鹅事件下的发展期以及理性调整期。最早出现的跨境电商SaaS是在商品物流等基础条件合理的前提下,通过建站和选品SaaS帮助卖家解决“活下去”的问题。2018年卖家体量初具规模后,开始发展ERP和运营SaaS,帮助卖家“活得好”。2020年在疫情的推动下跨境电商SaaS与跨境电商共同迎来新一轮增长,SaaS产品开始赋能卖家抓流量、降成本和提效率,沿社交媒体和供应链开始新一轮需求挖掘。目前中国跨境电商SaaS行业整体仍处于发展期,在资本的助力下,各SaaS服务商也在探索与打造自身竞争力,为迎接下一轮增长蓄力。
本土适应性、产品专业性和服务协同支撑起跨境电商的特殊性相比境内贸易SaaS,跨境电商SaaS的特点和优势体现在:(1)本土适应性:不同国家的买方的消费习惯、文化心理差异性大,因此跨境电商SaaS更需要具有本土适应性,能整合全球社交媒体、物流渠道和企业资源;(2)专业性:跨境支付结售汇、跨境物流报清关等,业务环节多,且易受政策影响,倒逼跨境电商SaaS构筑专业性壁垒;(3)服务协同:海外环境的信息差让跨境卖家无法直接使用工具型产品,跨境电商营销及供应链SaaS厂商多会在提供产品的同时叠加咨询服务,辅助卖家健康成长。
从融资数量上看,2018年跨境电商SaaS企业融资次数达到小高峰,受贸易战和金融危机的滞后影响,2019年投融资热度回缩。而后受疫情影响跨境电商进入红利期,2020年Q3开始跨境电商SaaS融资事件数激增,就2022年1-5月融资情况来看,跨境电商SaaS市场或将保留热度。从融资结构上看,B轮及以下融资轮次占比各年均近或过半数,融资对象主要是发展初期的企业。说明目前跨境电商SaaS整体呈年轻化,初创企业多且发展速度快。随着跨境电商企业对SaaS接受度提升,跨境电商SaaS在短期内将维持稳定的融资热度。
营销场景融资热度维持高位,资本偏好相对成熟的ERP SaaS厂商,供应链SaaS近3年开始受资本重视从细分场景上看2017至2022年上半年跨境电商SaaS的融资分布,呈现以下特点:(1)营销场景的投融资数量历年均居高位,是资本持续关注的赛道,也是初创企业的主要切入点;(2)ERP SaaS获投企业中,B轮融资占33%,资本偏好有一定规模和经营基础的SaaS厂商,赛道成熟度相对营销要高;(3)供应链SaaS从2019年开始受资本市场重视,赛道潜力尚未释放。
跨境电商SaaS市场规模
整体规模约73亿元,未来4年以31.7%的复合增速扩张
2020年Q3起,疫情为跨境电商带来新的生机,跨境电商SaaS也快速发展,规模增速一度高达104.0%。2021年中国跨境电商SaaS市场规模达73亿元,增速为75.8%。其中营销SaaS市场份额占比最高,约66%。2022年上半年,在疫情反复、运价高位、海外通胀等背景下,跨境电商发展短期停滞,跨境电商SaaS的增速也随之放缓。其中供应链和ERP SaaS受影响较大,营销SaaS仍维持较高增速。随着跨境电商营销SaaS功能的完善和供应链SaaS渗透加深,预计未来4年跨境电商将以31.7%的复合增速增长。


分别满足卖家从建站到引流获客的需求,实现从0到1蜕变根据产品功能可将跨境营销SaaS分为建站、选品、运营、获客四类,覆盖跨境卖家从“0”到“1”的各种营销需求:(1)建站是独立站卖家的基础需求,功能相对成熟和标准化,延伸出平台属性,衔接代投广告、内容审核等功能;(2)选品SaaS以亚马逊平台为基础,主要为平台型卖家提供数据服务;(3)运营SaaS整合多渠道数据,形成用户画像辅助潜客挖掘和二次销售,将服务贯穿于整个客户旅程并赋能获客环节;(4)获客SaaS辅助卖家通过社媒渠道触达客户,并汇总多渠道活动数据,帮助卖家优化获客形式,与运营形成业务闭环。当前跨境卖家对品牌建设和营销的需求呈现碎片化特点,跨境营销SaaS产品以其易用性、时效性、联通性和高并发等优势,充分适应跨境卖家的精细化运营和快速迭代的需求。
视角1:目标客户群体。根据跨境电商卖家的战略定位不同可分为铺货型卖家与品牌型卖家,其中品牌型卖家以长期增长和建立品牌价值为导向,会主动接触并尝试功能更丰富的SaaS工具和增值服务,因此品牌型卖家是营销SaaS的目标客群。视角2:细分场景。(1)建站SaaS以其低门槛和易用性的优势早早渗透进跨境卖家,厂商提供建站产品的同时会提供建站咨询服务,因此发展较成熟。(2)虽然现阶段存在平台型卖家向独立站转型的大趋势,但目前中国卖家主要集中在亚马逊平台,因此选品SaaS作为亚马逊平台铺货卖家的刚需工具的应用渗透也较高。(3)当前海外尚未形成完整的私域运营体系,因此运营SaaS的应用较少,但品牌卖家增加的趋势下,应用增长空间乐观。(4)获客SaaS基于效果或流量收费的模式,在TikTok等社交类平台热度提升、海外社交媒体趋于多元化的背景下能帮助卖家灵活引流并直接转化,最受重视且渗透率最高。
铺货型卖家重热点跟踪能力,品牌型卖家重内容沉淀深度铺货型卖家选型时以提高转化率为导向,在建站和选品时需要跟踪爆款一键复制页面或跟卖。同时在获客环节,着重考量产品带来的转化效果。品牌型卖家在营销产品选型时更关注产品对客户满意度提升和品牌价值提升的能力,因此需要着重考量SaaS产品的数据监测与分析精准度,以衡量品牌传播效果。此外,B2B与B2C卖家由于获客周期与渠道不同,在选型上也有不同侧重。B2B卖家需要花更长时间进行内容营销与客户管理,在选型时要关注运营和获客SaaS的内容生产功能;B2C卖家多通过社媒渠道触达客户,选型重心应放在私域运营与广告效果反馈。
交易型SaaS的典型场景,流量付费与效果付费模式深度应用跨境营销与交易环节直接挂钩,是“交易型+SaaS”充分应用的典型场景。因此厂商可以将产品价值通过卖家的交易数据进行量化,推行交易额抽佣、流量分成等收费模式。例如广告投放场景,收费模式可以根据给卖家带来直接的用户转化效果,或者展示次数、触达数量等可量化指标。此外,卖家对建站和运营获客的运用不够成熟,对买家消费倾向和触媒习惯缺乏认知,因此衍生出咨询服务费和代运营服务费,进一步延伸业务触角。跨境营销还需要厂商与电商平台和社交媒体等流量平台深度合作,因此跨境营销SaaS厂商的成本中,渠道成本约占30%-45%。随着厂商与流量平台间长期合作关系转变为资源置换的战略关系,渠道成本压力得到缓解,盈利潜力得以释放。
用户触达的重心深入兴趣电商,运营和获客专业度再上层楼如何实现站外引流和圈定私域流量是跨境卖家获客主要痛点。随着跨境买卖双方需求变化,厂商们的业务有新的发展方向:(1)当前跨境C端买家整体呈现年轻化和社交媒介碎片化的特征,买方消费习惯从社交电商向兴趣电商深入。以Tiktok为首的短视频及直播社交平台用户活跃流量集中,网红自带私域流量成为卖家流量争夺的关键地带;(2)对品牌型卖家来说,以网红和KOL为中心构筑跨境买家“小私域”的“广告+网红营销”是B2C品牌型卖家的新方向;(3)铺货型卖家对爆品的复用需求从选品一键跟卖向广告一键跟投、物流一键复用发展,让爆款复用更精简、更智能是厂商主要发力点。
由“极致单品”转向“生态套件”,做卖家精细化运营的推手当下跨境头部电商平台流量拥挤,客户转化难度加大,因此去中心化的私域流量运营的模式仍是未来卖家的主要竞争方式。数字化背景下,高效调动底层技术、挖掘数据价值、赋能流量收割将成为卖家竞争的核心。面对未来的需求变化,建站和选品自身功能拓展有限,会更多的向客户管理、数据管理、推广获客等功能打通,而运营与获客的功能会更加专业化,其发展重心也会向社交营销方向倾斜。
“物” “人” “财” 管理复杂度伴随卖家规模增长而上升企业资源管理为卖家对内的核心管理工作,围绕“物”、“人”、“财”展开,因此卖家在企业资源管理上的痛点差异来源于卖家自身规模的差异。小型卖家的人员规模与GMV均较低,产品数量较少,核心痛点在于内部资源效益最大化;中型卖家基于优势产品形成一定规模,期望将优势产品选品、运营、团队管理的经验复制至其他产品,并分析复制的有效性;大型卖家庞大的产品体系之下,面临多渠道订单管理混乱、团队协作效率较低等问题,其核心需求在于规范企业运营流程,提高整体运营效率,以节约综合管理成本。
覆盖卖家内部资源管理需求,功能上向营销和供应链端延伸
卖家对ERP SaaS的需求近似右偏正态分布,整体渗透率约47%ERP作为企业内部资源协调中台,卖家对其接受度较营销SaaS和供应链SaaS更高,SaaS化发展也相对成熟,目前跨境电商ERP SaaS整体渗透率约47%。其中,中卖是跨境电商ERP SaaS厂商的主要客群。由于中卖多处于规模快速扩张的阶段,需要及时对企业内资源周转进行优化和调整,而电商平台内置的简易订单管理系统和传统表单管理形式难以承载资源动态变化和体量扩张带来的需求变动,因此对ERP有刚需,渗透率约75%。随着中卖规模继续扩张至大卖阶段,对ERP仍有刚性需求,但本地部署和定制的比例会越来越高。整体上看,跨境电商卖家对ERP SaaS的需求近似向左倾斜的抛物线。
用户触达沿用SLG,采用单量+订阅的“储值式”收费模式跨境电商ERP SaaS厂商可以通过渠道商、代理商、电商平台内部推荐机制和直销的形式触达B2C跨境电商企业,也会通过会展机构触达B2B跨境电商企业。从成本上看,销售为主的BD成本和渠道成本占比近80%,是典型的SLG模式。触达企业后,企业需要预估全年成单量,并根据功能模块预付产品使用费,在次年根据实际成单量和新增模块数重新计费。
产品成熟,用户需求递增,未来服务和平台属性是主要竞争力竞争要素:跨境ERP SaaS厂商的核心竞争力是产品和伙伴资源,具象的产品功能和产品定位帮助厂商切入市场并占有一席之地。而ERP SaaS所拥有的平台属性与服务属性是厂商在市场竞争中胜出的突破性要素,也将成为该赛道竞争的主要发力点。此外,在SaaS厂商发展前期及黑天鹅事件多发的环境下需要充足的资本支撑,因此资本充裕程度也是核心竞争力之一。竞争格局:由于跨境电商ERP SaaS为企业提供的基础运营管理功能在跨境电商企业内渗透率和接受度较高,同时具有平台属性,因此颇受资本青睐。目前赛道初步步入成熟期,长尾厂商较多,第一梯队厂商市占率约40%。
ERP并不适用PLG,但用产品思维做增长亦是可行之道。“小增量”对ERP SaaS的需求处于试探阶段,只需要“适可而止”的产品功能,并由下至上推动顶层决策者,因此对产品降维才能抓住小增量。对ERP SaaS有使用体验的“大存量”来说,需求从“帮管理”向“见效果”转变,专业的财务报表,精细的仓储管理等让卖家更有意愿继续沉淀,因此对“大存量”客户打造差异化功能才有意义。
提升单模块专业性,同时利用延展性做大场景或解耦功能模块跨境电商ERP SaaS的迭代受用户需求变化和厂商自驱力两方面影响:(1)用户驱动功能革新:跨境卖家的前端营销正从离散经营向品牌化经营转变,管理模式也从粗放式管理向精细化运营转变。因此,厂商对产品功能迭代也朝着功能精细化的方向演进,如增加营销平台兼容性、优化报表模型和分析精准度等;(2)厂商自发性产品迭代:厂商正发挥ERP SaaS的连接性和延展性,横向拓展产品功能,打造一站式产品或平台型产品,满足用户跨境营销管理全链路需求。

跨境电商供应链复杂,管理痛点贯穿信息流、资金流、物流跨境电商供应链具有链路长、环节多、服务商流动性大等典型特征,其主要矛盾为:(1)冗杂且低信息化程度的信息流与消费者物流信息即时获取的需求间矛盾;(2)低效且操作繁琐的资金流与卖家资金高效周转的需求间矛盾;(3)难以控制的物流风险与卖家、平台、消费者、供应商、服务商等众多供应链参与者间交易履约与信任维护间矛盾。

覆盖用户下单到收到货品的跨境资金、物流、产品供应环节跨境电商供应链SaaS覆盖用户下单后的资金、物流和产品流转环节,分别对应跨境支付管理、仓储物流管理和采购寻源管理三个细分赛道。各赛道对应SaaS产品及功能有:(1)跨境支付管理SaaS:按功能可分为支付工具和风险管理,支付工具覆盖收单、收付款、结汇等环节,资产管理覆盖企业资金及风险控制,SaaS化程度较高;(2)仓储物流管理SaaS:按服务对象分为WMS SaaS、TMS SaaS和履约管理SaaS,其主要功能为根据用户卖家订单进行发货和调配运力进行物流配送;(3)采购寻源管理SaaS:当仓储货品不足时,及时补货并管理供应商。由于供应商多为国内供货商,因此相比跨境支付与仓储物流,采购寻源的跨境特殊性较弱。
三大赛道渗透率应用成熟度不均衡,整体渗透率近25%
跨境电商供应链SaaS渗透率呈现以下特点:(1)当前市场上针对大卖的外汇管理产品专业程度参差不齐,产品及服务仍处在发展阶段,因此跨境支付管理SaaS渗透率较低;(2)ERP的仓储物流管理基本功能能覆盖大部分买家的仓储物流管理需求,市场上WMS、TMS SaaS多为仓储、物流服务商提供管理服务而非卖家。因此就面向卖家提供服务的履约管理SaaS而言渗透率仅5%,WMS、TMS SaaS渗透率约40%;(3)部分ERP系统对接1688等采购平台,能满足大部分中小卖家需求,大型卖家需要SCM SaaS或自建管理系统对接多渠道供应商。跨境电商市场内中小卖家占比近80%,整体对第三方采购寻源SaaS需求较低,渗透率约20%。

以结合价量的变种订阅付费为主,派生多种边缘性增值服务
行业信息不对称,服务卖家的供应链市场竞争格局仍不明晰受行业透明度低、信息不对称等影响,跨境电商供应链SaaS整体发展较缓慢,整体处于市场教育阶段,竞争格局尚不明朗。在此环境下,厂商掌握的市场动态信息和对上下游的议价权会成为脱颖而出的重要优势。对跨境支付管理厂商来说,依靠资金和信息安全以及业务合规性建立起的长期信任关系是主要竞争力;对仓储物流管理厂商来说,服务商伙伴的底层运力和全球网络是赢得大客户青睐的重要因素;对采购寻源管理厂商来说,构建供应商的关系网络是主要竞争力。
整合各国家分散的支付渠道和物流资源,逐步构建行业秩序随着市场教育的深入和行业标准的建立,跨境电商供应链SaaS赛道将呈现以下趋势:(1)跨境支付SaaS短期内将持续通过服务滋养用户,同时基于业务立足点深度整合当地支付渠道,并向供应链上游渗透;(2)仓储物流SaaS持续完善退换货管理流程,提高与打单平台和ERP的兼容性,并横向整合财务和物流功能;(3)未来3-5年内跨境电商供应链SaaS相关赛道的竞争格局仍不会明朗,但会逐步释放发展潜力,也会吸引更多资本。

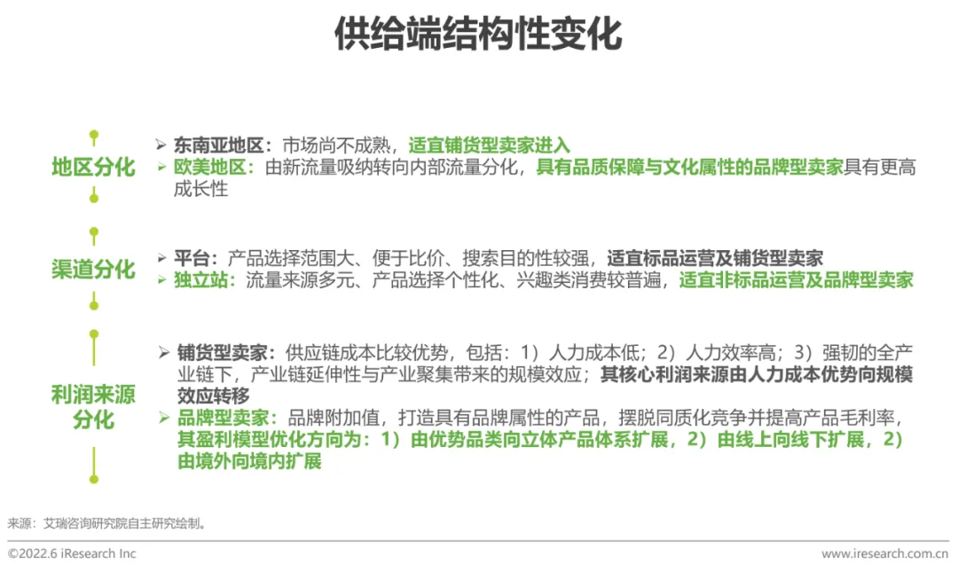
跨境消费需求推进卖家结构性分化,品牌型卖家更具盈利性伴随跨境电商红利释放,跨境电商消费者需求发生结构性变化,进而影响卖家经营策略与结构。在需求端,欧美地区跨境消费习惯已养成,消费者由年轻群体向全年龄段覆盖,品质消费趋势下,跨境电商行业增长逻辑从产品溢价向品牌溢价过渡,以产品品质与文化属性为基石的品牌型卖家面临广阔的市场整合空间。品牌型卖家逐渐采用精品型运营策略,业务目标由外部绝对的订单增长转向内部相对的成本管控、业务流程优化、产品体系优化、消费粘性巩固等方面。而东南亚地区年轻消费群体的消费能力普遍较低,尚处于本地消费线上化阶段,线上消费成熟度有待进一步培育,长期增长潜力显著。
品牌型卖家数字化管理需求向专业化、精细化、深入化演变品牌型卖家业务运营场景相较于铺货型卖家更为复杂,因此其数字化管理需求更为多元,深入且彻底的数字化转型为企业带来的附加值更为显著。品牌型卖家更加适合能够有效沉淀流量的独立站渠道,通过消费者全生命周期运营与具有包容性的SKU体系提高复购率,对于营销环节的数字化管理需求更关注挖掘全周期价值,对于订单管理环节的数字化管理需求更加精细、更具针对性且深入,对于供应链管理环节的数字化管理需求更重视整合能力与有效性。高成长性的中型品牌卖家有望通过数字化管理抓住市场整合机遇,实现业务扩张。
查看及下载完整版报告

?点击阅读原文
免费查看及下载更多PDF高清完整版报告