前言
电商行业是典型的万亿美元蓝海市场。
近年来,电商市场保持着快速增长的势头,2017年全球电商市场交易额达2.3万亿美元,中国以29.16万亿元位居全球首位。
电商市场长期以来面临着几大痛点。对于消费者来说:失信问题严重,商品质量参差不齐,消费信息泄露。对于平台来说:市场基本稳定,新兴平台难以加入等。
区块链是否能对现有的电商行业提供解决方案?
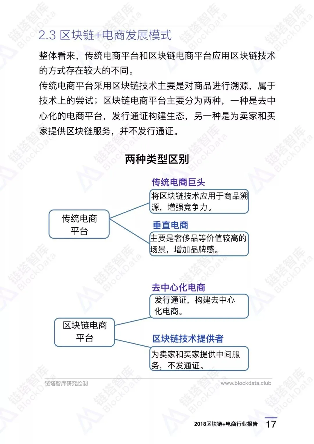
链塔Blockdata区块链数据平台共收录了将近50个区块链+电商项目,链塔分析师团队经过分析发现。现有的区块链+电商项目主要分为两大类:
传统电商平台应用区块链技术发展现有业务;
新兴区块链电商平台采用区块链技术冲击传统电商市场。
具体看来,传统电商平台主要采用区块链技术对价值较高、安全需求高的产品进行溯源,区块链电商主要是发行通证,以去中心化的方式经营平台。
链塔分析师团队分析认为,传统电商应用区块链技术进行业务拓展将是接下来一段时间的发展主流。去中心化电商还存在技术和监管方面的风险。
未来,区块链应与人工智能等技术协同发力,助力电商行业在安全、跨境支付等方面发展。





















点击以上图片查看项目详情


点击以上图片查看项目详情

点击以上图片查看项目详情

点击以上图片查看项目详情


点击以上图片查看项目详情

点击以上图片查看项目详情


点击以上图片查看项目详情

点击以上图片查看项目详情




关注链塔评级
ID:BDRating
免费获得10篇区块链行业深度报告+
所有链塔已有评级报告。

长按二维码关注
*本文为“链塔智库”订阅号原创,转载请联系:
小楠(ID:BlockDataLianta)
*加入社群请联系:
小楠(ID:BlockDataLianta)
*项目入库请联系:小陸(ID:jkas8963)
*项目方免费申请链塔评级:
联系人:南楠(ID:nanyasheng)
项目资料发送邮箱至:nanys@blockdata.group
后台回复“电商”获得本期报告PDF版。

往期精选
???
DApp数据动态:
行业发展报告系列:
区块链行业榜单系列:

点击进入链塔智库小程序
???
法律声明
知识产权声明
本报告为链塔智库BlockData制作,报告中所有数据、表格、图片均受有关商标和著作权法律保护,部分数据采集自公开信息,知识产权为原作者所有。我们相信数据的价值,我们同样相信分享也能创造价值,我们欢迎各组织和个人采用我们的报告和数据,在此之前告知我们即可。
免责条款
本报告中所载所有内容为链塔智库分析师通过访谈、市场调查、信息调研整理及其他方式方法获得,并结合链塔智库独有的数据和分析资源,建立相关预测模型估算而得,为区块链行业从业者提供基本参考,受研究方法和数据获取渠道所限,本报告只提供受众作为各类市场活动参考资料,不构成任何投资或交易买卖建议。如果访问者依据本报告信息进行投资或进行交易买卖而遭受损失,本公司对此不承担责任。
点击“阅读原文”,查看更多区块链行业报告。










