
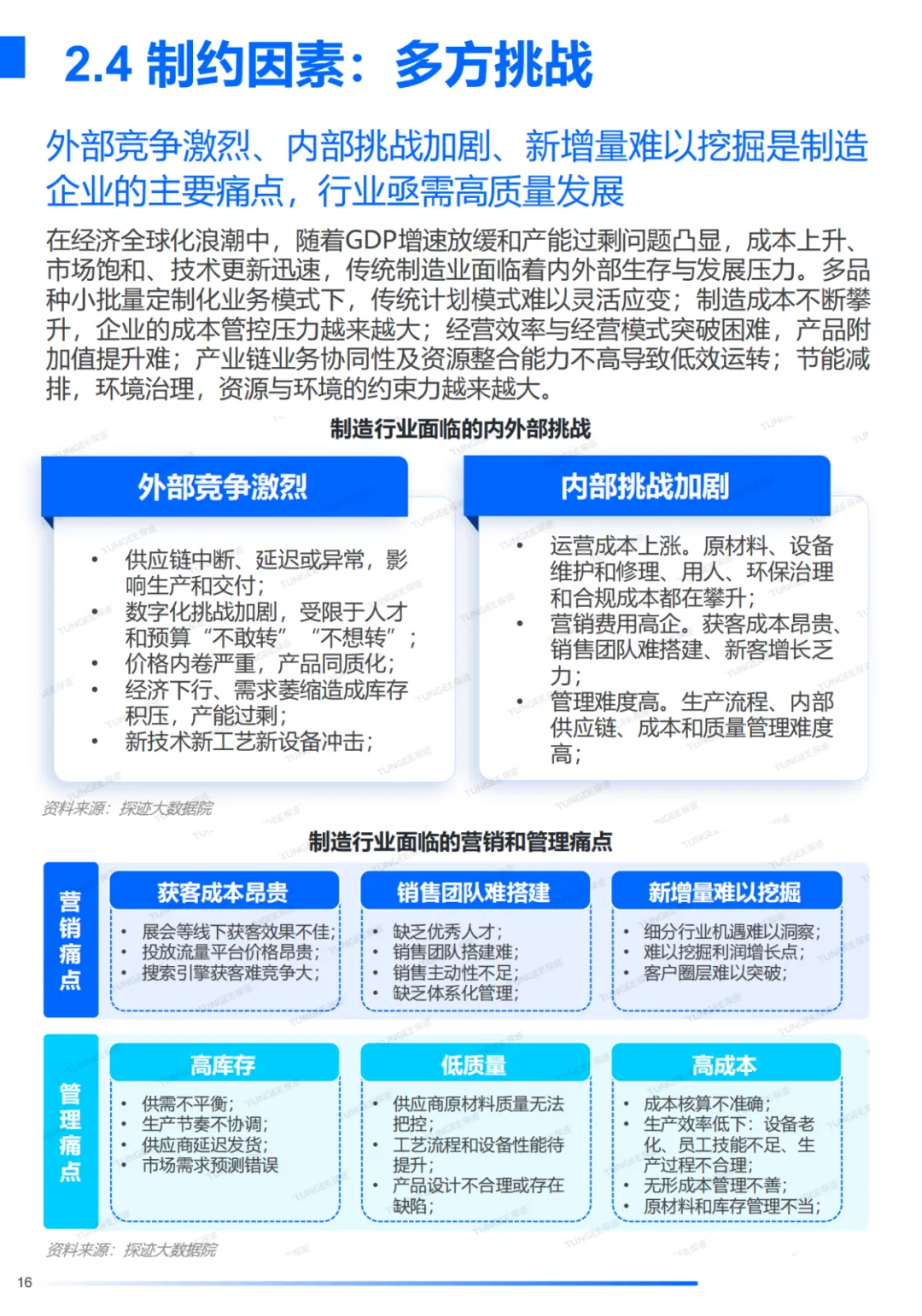
制造业是我国国民经济的支柱,为我国的经济高速发展起到主要的推动作用。在全球经济更加复杂的环境下,我国制造业发展迎来了严峻的挑战。国际政治周期新旧交叠,全球分工秩序遭受冲击,产业链裂痕持续加深;人口周期出现分化,劳动力数量与质量影响竞争红利;诸多技术从成熟度曲线的萌芽期走向过热,创新资源争夺日趋激烈;时代之变、历史之变,滔滔如浪,扑面而来,百年之大变局在加速演进。
2024是经济发展关键的一年,在制造业行业经历洗牌和重塑的过程中,市场呈现怎样的竞争格局与态势?企业如何抓住市场机遇从“活下去”变为“活得好”?如何借助数字化力量实现降本增效,快速发展?针对这些问题,本报告开展了全面的行业调研和趋势洞察,盘点近年来涌现的新政策、新技术、新趋势,分别从技术、竞争、趋势等视角揭示制造业的发展趋势。
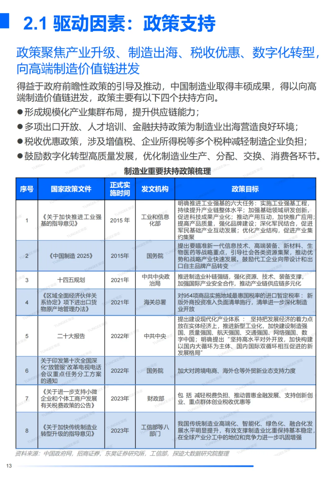
观点1:国家战略引领制造业高质发展,企业紧跟政策赋能,共迎制造新春天。
观点2:新质生产力成为制造业发展方向,新三样火爆全球,将取代“老三样”成为外贸新增长点。
观点3:数字化转型正重塑中国制造,引领企业乃至全产业链迈向更高效、更智能的未来。
观点4:数字化浪潮席卷制造业,智能销售引领企业摆脱低利润桎梏,勇闯新增长之道。
观点5:个性化、柔性化定制成产品创新方向,企业应构筑“制造+服务”新业态,向“整体解决方案”转型。

部分报告内容






























【免责声明】感谢作者辛苦原创!我们尊重版权,本公众号【数字化与智慧城市】均属于通过公开、付费、合法渠道获得,不用于商业用途,报告版权归原撰写/发布机构所有。公众号及社群所发布的资料,仅供社群内部成员市场研究以及讨论和交流,若有异议,如涉侵权,请及时联系我们,我们依相关法律对内容进行删除或作相应处理。



