↑ 点击上方
“智能制造之家”
关注我们


写在前面
大家好,我是小智,智能制造之家号主~
前面我们讲了很多关于智能仓储相关的内容:
今天给大家带来一篇由甲子光年出品的仓储物流自动化的行业分析,相信你会有收获。脉络如下:
01概述
02市场格局
03趋势
04各类产品
05服务
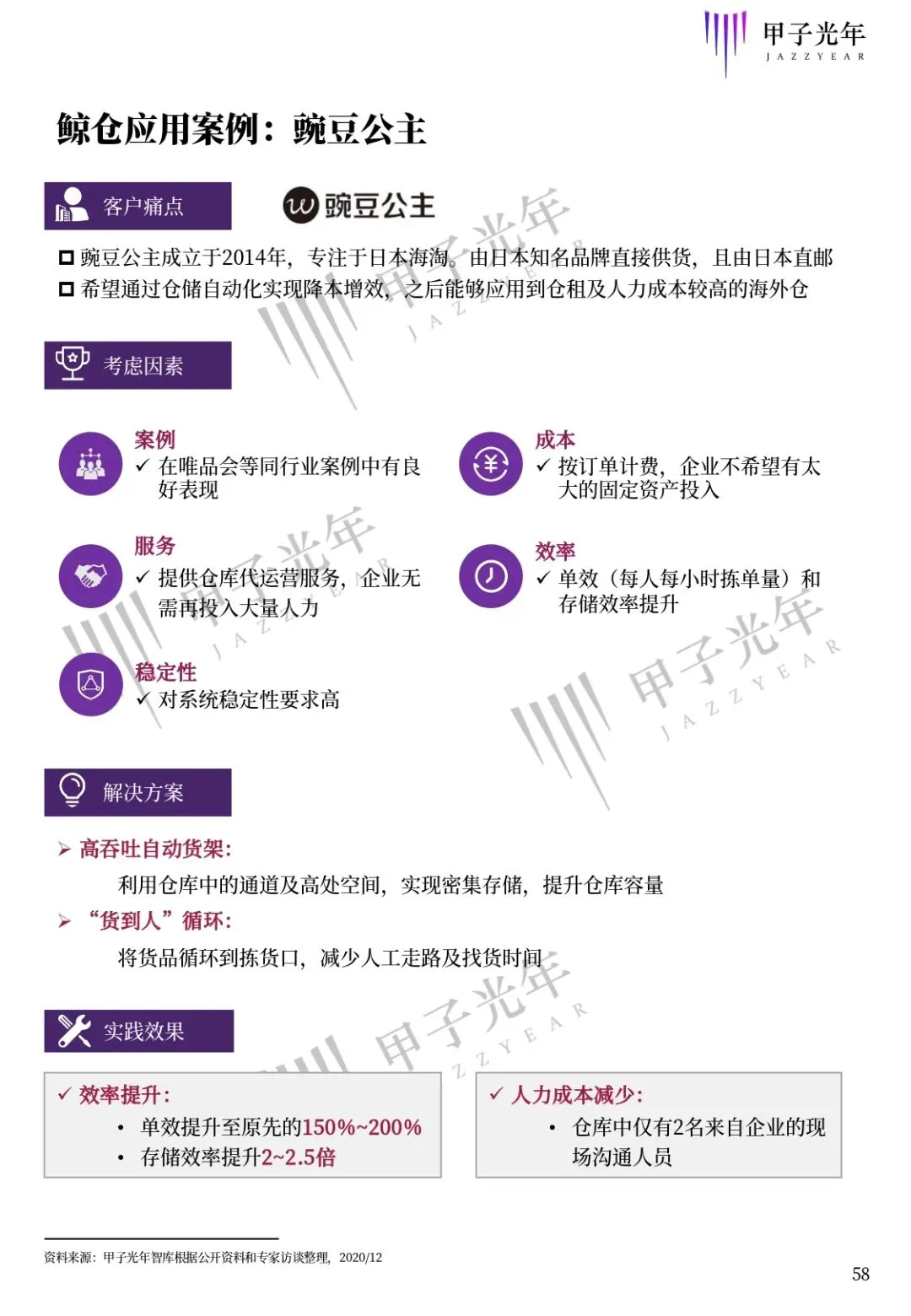
06行业应用案例
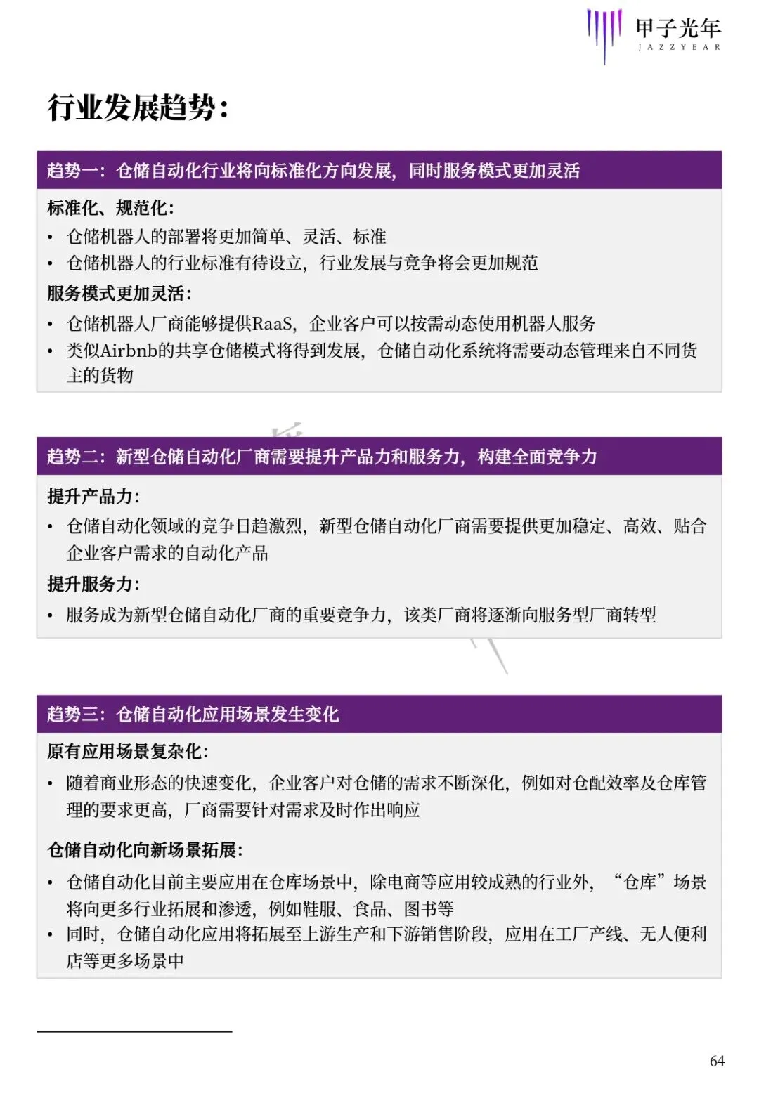
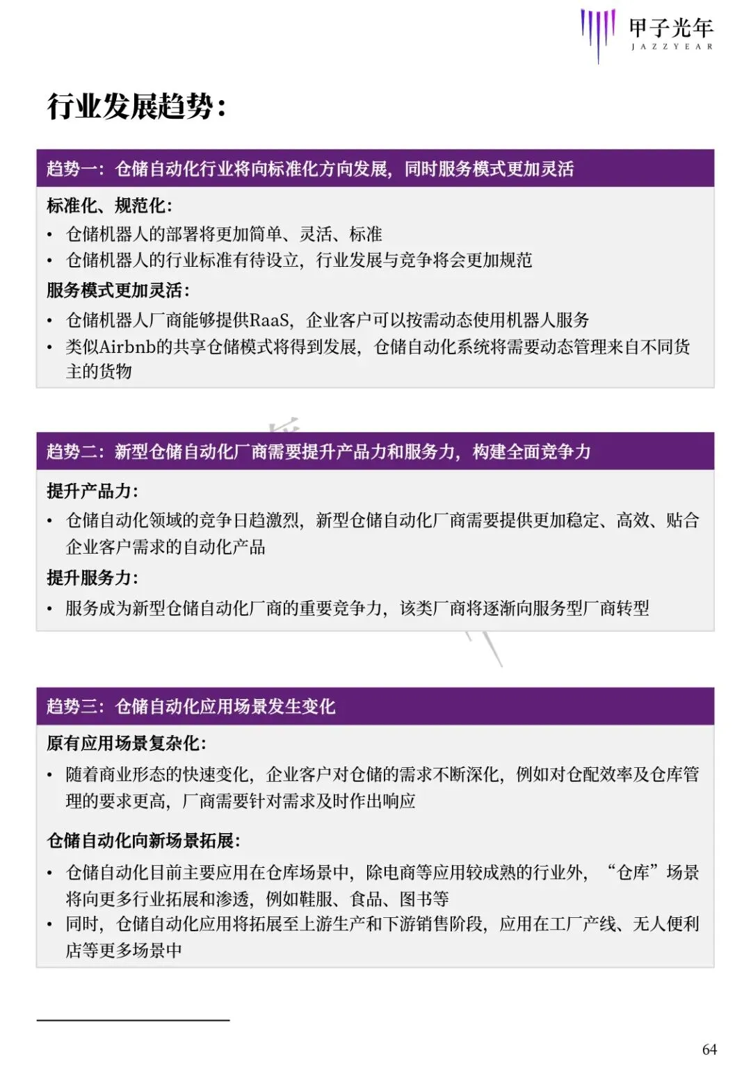
07未来
1. 仓储自动化概述





















































硬核专辑
WinCC技术 | 工业网络 | MES技术相关| 工业巨头战略布局 | 工业通讯案例
仿真与虚拟调试 | 职业感悟、认知提升 | 自动化控制标准合集

100页PPT,带你了解数字化、智能化车间规划与建设!
2020-12-10

128页MES项目实施过程精解 (售前、销售、项目实施、项目管理全流程)
2020-12-26

MES/MOM总结与ISA95标准介绍与资料包(中英文)
2020-12-29

西门子TIA Portal+库卡机器人+VNCK实现数字化机床虚拟调试
2020-12-06

超炫酷的西门子TIA Portal的大神级操作~
2020-11-27

S7-200/300/400/1200/1500通信案例与工业网络总结
2020-11-26

基于TIA Portal V15的动态加密计时催款程序
2020-11-16

机床数字化通信三大标准-OPCUA、MTConnect、NC-Link
2020-11-07

不懂西门子TIA Portal Openness—看这篇就够了
2020-11-03

PLC高级编程-西门子SCL结构化控制语言官方培训.pptx
2020-10-29

全球视野下的MES(深度报告):7大海外巨头,6家中国领军企业全梳理
2020-10-19

IT、OT融合:工业自动化和信息化、系统集成体系解读
2020-10-10

企业IT系统集成之PLM、ERP、MES/MOM...
2020-10-05

智能制造50大产业链全景图(高清完整版)
2020-10-04

2020工业软件行业深度研究报告:细数全球工业软件各细分领域巨头
2020-10-03

欢迎关注"智能制造之家"
免责申明:本公众号所载文章为本公众号原创或根据网络搜索编辑整理,文章版权归原作者所有。因转载众多,无法找到真正来源,如标错来源,或对于文中所使用的图片,资料,下载链接中所包含的软件,资料等,如有侵权--智能制造之家


