CLNB·2024(第九届)中国国际新能源产业博览会
【时间】2024年5月29-31日
【地点】中国·苏州国际博览中心
【参会的光伏龙头】
晶科、协鑫、天合光能、东方希望、阿特斯、中节能、中广核、三峡、阳光电源、横店东磁、上饶捷泰、曲靖阳光、比亚迪、华为、西门子……

码上报名
来源:亚太光伏,非SMM观点,版权归原出处所有,仅供参考,不代表本平台对其观点和内容负责。
注:本文不构成任何投资建议,据此投资,风险自担。侵权请联系小编删除,合作及任何疑问请在后台留言
一、行业定义
光伏,简称PV(Photovoltaic),是太阳能光伏发电系统(Photovoltaic power system)的简称。它是一种利用太阳电池半导体材料的光伏效应,将太阳光辐射能直接转换为电能的一种新型发电系统,有独立运行和并网运行两种方式。
光伏发电是指利用半导体界面的光生伏特效应,从而将光能直接转变为电能,属于太阳能发电中的细分领域。
本报告所指光伏制造行业对应于国家统计局《国民经济行业分类》(GB/T4754-2017)中“光伏设备及元器件制造(C3825)”。

二、主要产品分析
以硅材料的应用开发形成的光电转换产业链条称之为“光伏产业”,包括高纯多晶硅原材料生产、太阳能电池生产、太阳能电池组件生产、相关生产设备的制造等;以及应用端光伏发电。
(一)硅料
多晶硅亦被称为硅料,是单质硅的一种形态,外表呈现为银灰色、有金属色泽,其是由硅粉与氯化氢气体在一定条件下经过氯化、再冷凝、精馏、还原而得。多晶硅是制造硅抛光片以及光伏电池的主要原材料,是光伏产业、半导体工业、电子信息产业最主要、最基础的功能性材料之一。
根据纯度要求以及用途的不同,可以将多晶硅分为太阳能级多晶硅与电子级多晶硅,其中,太阳能级多晶硅主要应用于光伏电池的生产制造,太阳能级多晶硅对于杂质含量具有较高要求,纯度需达到99.9999%以上,其中,对于硼、磷元素的要求尤为严格,高纯多晶硅制备属于光伏产业链中技术要求较高环节。
(二)硅片
光伏硅片是生产光伏电池片的核心原材料,为多晶硅的下游工序,主要指硅料经过清洗、拉棒、切片等生产环节后形成的高纯片状硅。
光伏硅片技术壁垒较高光伏硅片的品质直接影响光伏电池的转化效率,其成本的高低将影响到下游光伏电池、光伏组件产品的竞争力。
(三)电池片
将硅片加工为电池片,是实现光电转换最为核心的步骤。此环节是资本和技术双密集型行业,要求企业及时跟进最新的电池制造技术以提升电池效率。
高性价比助力P型占据主流。根据基体硅掺杂种类的不同(硼或磷),晶硅太阳电池可分为P型和N型电池。其中,P型起步较早,工艺技术通过持续改进已趋于成熟,是目前市场主流产品。

(四)组件
光伏组件一般指太阳电池组件,光伏组件是由高效晶体硅太阳能电池片、光伏玻璃、EVA、背板以及铝合金边框等组成。在光伏产业链中,组件处于封装环节,其技术、规模壁垒相对较低,行业参与者众多。
(五)光伏发电
光伏发电的主要原理是半导体的光电效应。光子照射到金属上时,它的能量可以被金属中某个电子全部吸收,电子吸收的能量足够大,能克服金属内部引力做功,离开金属表面逃逸出来,成为光电子。硅原子有4个外层电子,如果在纯硅中掺入有5个外层电子的原子如磷原子,就成为N型半导体;若在纯硅中掺入有3个外层电子的原子如硼原子,形成P型半导体。当P型和N型结合在一起时,接触面就会形成电势差,成为太阳能电池。当太阳光照射到P-N结后,电流便从P型一边流向N型一边,形成电流。
光电效应就是光照使不均匀半导体或半导体与金属结合的不同部位之间产生电位差的现象。它首先是由光子(光波)转化为电子、光能量转化为电能量的过程;其次,是形成电压过程。
光伏发电系统分为独立光伏发电系统、并网光伏发电系统及分布式光伏发电系统。
1、独立光伏发电系统
独立光伏发电也叫离网光伏发电。主要由太阳能电池组件、控制器、蓄电池组成,若要为交流负载供电,还需要配置交流逆变器。独立光伏电站包括边远地区的村庄供电系统,太阳能户用电源系统,通信信号电源、阴极保护、太阳能路灯等各种带有蓄电池的可以独立运行的光伏发电系统。
2、并网光伏发电系统
并网光伏发电就是太阳能组件产生的直流电经过并网逆变器转换成符合市电电网要求的交流电之后直接接入公共电网。可以分为带蓄电池的和不带蓄电池的并网发电系统。带有蓄电池的并网发电系统具有可调度性,可以根据需要并入或退出电网,还具有备用电源的功能,当电网因故停电时可紧急供电。带有蓄电池的光伏并网发电系统常常安装在居民建筑;不带蓄电池的并网发电系统不具备可调度性和备用电源的功能,一般安装在较大型的系统上。并网光伏发电有集中式大型并网光伏电站一般都是国家级电站,主要特点是将所发电能直接输送到电网,由电网统一调配向用户供电。但这种电站投资大、建设周期长、占地面积大,还没有太大发展。而分散式小型并网光伏,特别是光伏建筑一体化光伏发电,由于投资小、建设快、占地面积小、政策支持力度大等优点,是并网光伏发电的主流。
3、分布式光伏发电系统
分布式光伏发电系统,又称分散式发电或分布式供能,是指在用户现场或靠近用电现场配置较小的光伏发电供电系统,以满足特定用户的需求,支持现存配电网的经济运行,或者同时满足这两个方面的要求。分布式光伏发电系统的基本设备包括光伏电池组件、光伏方阵支架、直流汇流箱、直流配电柜、并网逆变器、交流配电柜等设备,另外还有供电系统监控装置和环境监测装置。其运行模式是在有太阳辐射的条件下,光伏发电系统的太阳能电池组件阵列将太阳能转换输出的电能,经过直流汇流箱集中送入直流配电柜,由并网逆变器逆变成交流电供给建筑自身负载,多余或不足的电力通过联接电网来调节。
三、行业关键影响因素
(一)技术水平
降低制造成本和提高产品品质是光伏行业技术进步的主要方向,也是光伏产业企业竞争的关键因素。光伏制造行业是技术密集型行业,技术进步依然会是整个产业发展的核心。近年,光伏行业在硅片、电池片、组件及系统产品端的新技术不断涌现,要求行业内的企业加大研发投入、提高创新能力。若行业企业不能准确判断技术及产品发展趋势,或未能对最具市场潜力的技术投入足够的科研开发力度,则可能出现技术落后的风险,造成相关产品的转换效率及功率落后同行业公司,使得市场占有率下降;同时,如果光伏电池出现在转换效率等方面性能更好且成本更低的革命性的新的技术路线,或发生技术突变使光伏组件成本急剧下降或电池转换率大幅上升,且行业内出现了此类重大替代性技术而行业企业无法及时掌握,则会丧失竞争优势甚至被市场淘汰。因此,行业对生产企业的技术积累具有很高的要求,研发技术壁垒构成进入本行业的主要障碍。
在碳中和的长期目标下,光伏产业在未来很长一段时间内会有持续增长的需求,在需求驱动下,产业链各环节的产能扩张速度快,新进入者多,资本市场也充分定价了行业的长期成长性。而光伏产业具有科技制造的属性,未来技术路线的发展方向存在分歧,新兴技术有可能改变甚至颠覆现有的竞争格局,带来新一轮行业洗牌。
(二)资金实力
光伏产业的制造领域和电站投资建设领域,均是资金密集型领域。与其他制造行业相似,规模化生产是降低成本的必要手段,行业规模的不断扩大也对企业的产能提出了更大需求,而规模化则需大量资金投入用于购买生产设备和其他固定资产;同时,光伏行业技术更新速度较快,新技术、新工艺不断涌现并实现技术替代,行业领先企业需要持续进行大量的研发投入,并通过不断进行设备升级、改造和更新,淘汰落后产能以建立和巩固技术、成本、规模优势,因此,本行业的参与者需要持续投入较大的资金,资金实力是行业企业的主要竞争力。
(三)政策方向
光伏行业的景气度与政府政策关联度较高,会因政策变化而产生波动。但是,在全球气候变暖、异常及化石能源日益枯竭的大背景下,应对全球气候变化已成为人类社会最大的共识,光伏开发利用日益受到国际社会的广泛重视。在可预见的未来,政策发生根本性骤变或重大转向的可能性很小。同时,随着技术的不断突破,光伏发电成本持续下降,光伏发电在众多地区已经成为最便宜的发电能源,叠加环保、碳中和概念普及,使得补贴政策退出背景下,成本优势成为驱动全球光伏装机需求的新动力。因此,光伏行业受政策影响的波动周期也会相对较为微弱。
尽管光伏行业已进入平价时代,但国家若出台新的有关并网消纳、储能配置、非技术成本、市场化交易等方面的产业政策,将对国内光伏行业的转型升级和光伏企业在国内市场的经营带来一定的不确定性。
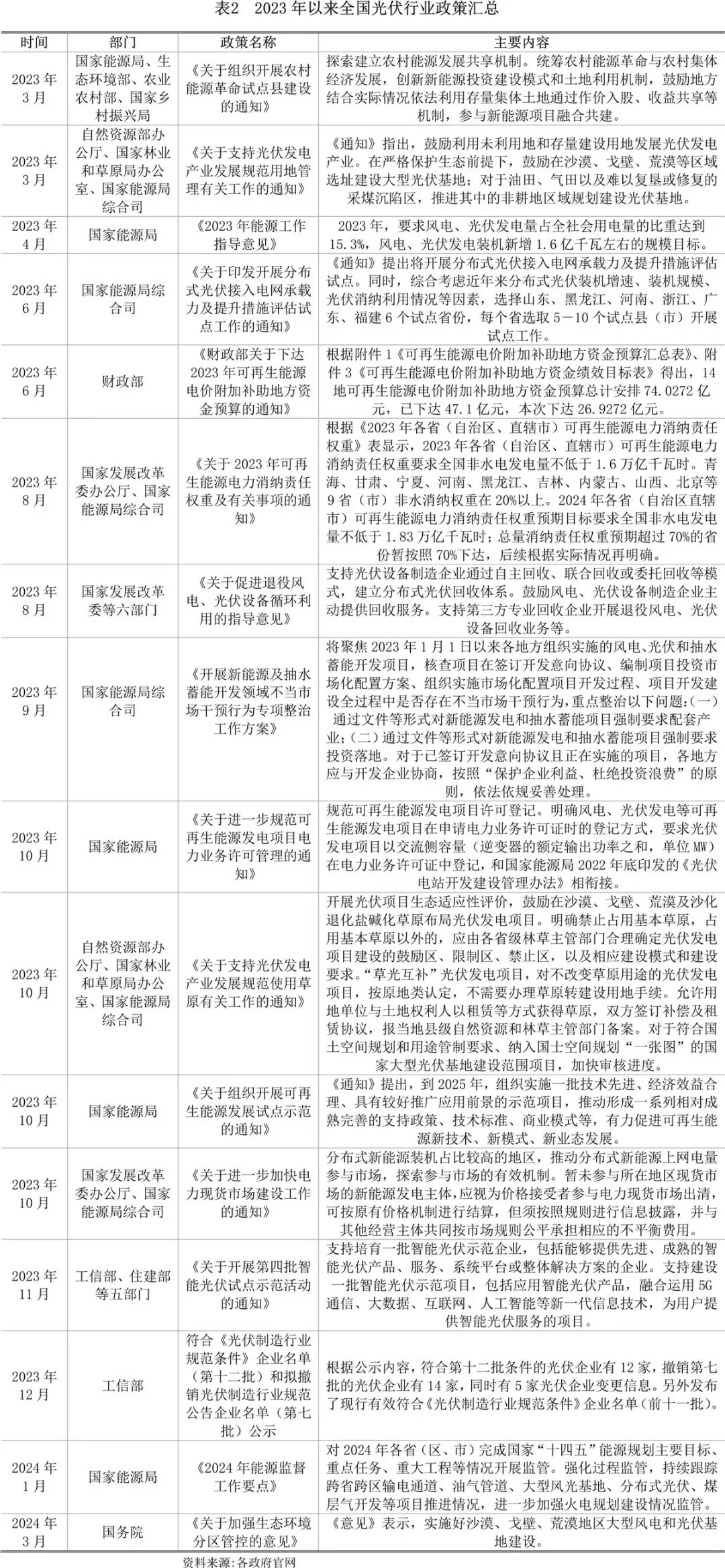
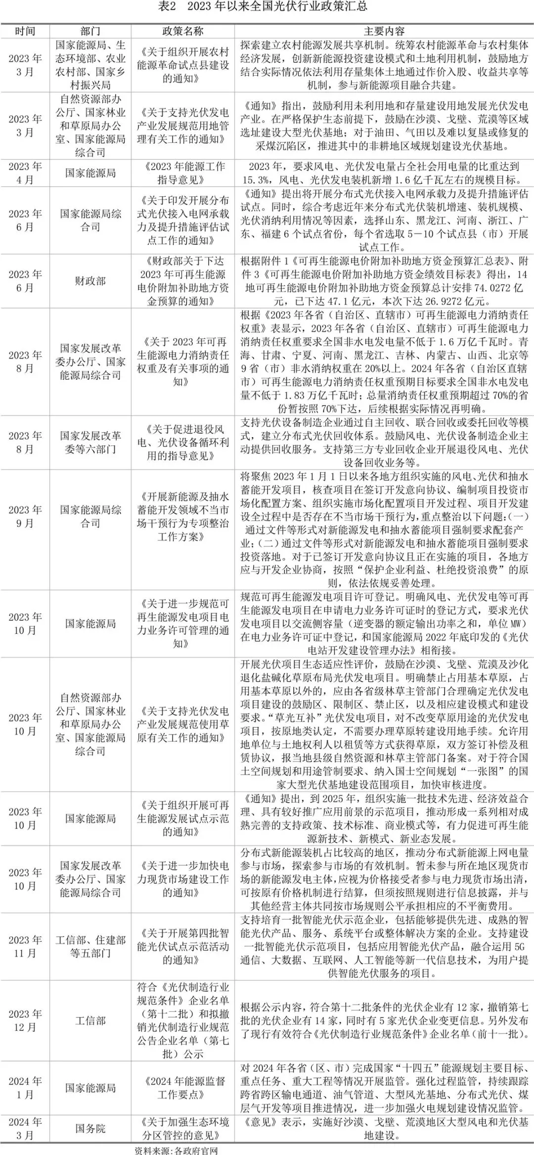
四、光伏行业政策环境
2023年,光伏政策涵盖光伏用地、光储协同、绿电交易,光伏消纳并网、光伏与乡村振兴、光伏项目验收标准、规范光伏市场行为等多个方面,与前两年相比,政策方向、侧重点均有所调整。
总体而言,国家继续践行双碳目标,鼓励风光等新能源发展的大方向非常明确。2023年4月,国家能源局印发《2023年能源工作指导意见的通知》指出,巩固风电光伏产业发展优势,持续扩大清洁低碳能源供应,积极推动生产生活用能低碳化清洁化,供需两侧协同发力巩固拓展绿色低碳转型强劲势头。推动第一批以沙漠、戈壁、荒漠地区为重点的大型风电光伏基地项目并网投产,建设第二批、第三批项目,积极推进光热发电规模化发展。
对于当前制约光伏产业发展的用地问题,自然资源部、国家林草局等部门发布文件,鼓励利用未利用地和存量建设用地发展光伏发电产业。在严格保护生态前提下,鼓励在沙漠、戈壁、荒漠等区域选址建设大型光伏基地;对于油田、气田以及难以复垦或修复的采煤沉陷区,推进其中的非耕地区域规划建设光伏基地。
对于光伏产业中存在的强制产业配套问题,国家能源局综合司印发《开展新能源及抽水蓄能开发领域不当市场干预行为专项整治工作方案》,聚焦2023年1月1日以来各地方组织实施的风电、光伏和抽水蓄能开发项目,核查项目在签订开发意向协议、编制项目投资市场化配置方案、组织实施市场化配置项目开发过程、项目开发建设全过程中是否存在不当市场干预行为。此后各地陆续下发整治不当市场干预行为,规范光伏产业有序发展。
对于光伏消纳,国家能源局提出了具体的各地消纳指标以及绿电绿证交易促消纳的指导性政策文件。
除此之外,2023年国家能源局多次发文,将光伏产业与农村能源革命试点建设以及乡村振兴相结合,推动广大农村地区光伏装机增长。

五、政策发展趋势
从新型储能首次写入全国两会政府工作报告到国务院部署2024年工作任务时提出加强大型风电光伏基地建设、推动分布式能源开发利用,再到中共中央办公厅 国务院办公厅文件称实施好沙漠、戈壁、荒漠地区大型风电和光伏基地建设,从2024年以来整个光伏行业利好政策频发,为2024年光伏产业健康发展打下了良好的政策基调。
在“碳达标”“碳中和”的双碳背景下,发展包括光伏在内的可再生能源已成为全球共识,光伏发电成为众多国家最有竞争力的电源形式,国家鼓励光伏行业发展的政策导向不会改变,预计未来我国光伏行业仍将具有良好的政策环境和发展空间。
展望未来,我国将进一步完善顶层设计,发布相关政策和配套措施,站在战略性和全局性高度扶持和引导产业发展,引导企业加大技术攻关和光伏高端人才培养力度,对企业攻坚核心产业技术进行激励;同时加大力度推动新型储能的发展,加快调整改造电力体系,推动构建以新能源为主体的新型电力系统;加快推动绿色电力交易从局部试点到全面推广,鼓励有绿色电力需求的用户与光伏发电企业参与省间电力现货交易,通过市场化手段实现全网电力余缺互济,促进清洁能源大范围消纳。
六、行业主要风险
(一)国际贸易保护和摩擦风险
光伏产品贸易依然面临传统贸易壁垒及新型贸易壁垒威胁,并且逐渐扩散至更为广泛的光伏细分领域。随着外贸形势愈加严峻复杂,在反倾销、反补贴、反规避提高基本关税等形式的贸易摩擦、壁垒、限制之外,“人权”“低碳认证”“能效标签”“可持续发展”等都在成为新形式的贸易壁垒,对企业的垂直一体化、国内外产能布局、合规经营、可持续发展提出了更高的要求。欧洲太阳能制造委员会(ESMC)敦促欧盟委员会采取紧急措施,以应对中国光伏组件进口激增的局面;美国“反规避”调查终裁结果认定多家中国企业东南亚产能存在规避行为;土耳其对中国进口组件反倾销案启动反规避调查。贸易壁垒进一步扩散至光伏辅材领域:2023年6月,印度对原产于或进口自中国的用于太阳能电池板/组件的铝边框启动反倾销调查;2024年2月,印度对原产于或进口自中国和越南的有涂层或无涂层纹理钢化玻璃(又称太阳能光伏玻璃)启动反倾销调查。在限制中国新能源相关产品出口的同时,海外加强国内新能源产业链搭建,长期来看还会影响国内新能源产品的出口贸易。
这种国际的逆全球化趋势和不断发生的贸易摩擦,对光伏产业发展造成了一定的冲击,未来不排除更多贸易摩擦发生,对行业可持续发展产生影响。
(二)光伏行业竞争加剧的风险
随着全球碳中和趋势的加速,头部企业加快产能扩张,并且有跨界资本和企业涌入光伏行业,未来市场竞争将愈发激烈,且竞争焦点也由原来的规模和成本转向企业的综合竞争力。若未来下游应用市场增速低于扩产预期甚至出现下降,上述产能扩张将进一步加剧行业内的竞争,企业盈利下降。
因此,产业链的加速淘汰和集中度的进一步提升,以及市场布局的加快可能使得光伏企业面临市场竞争加剧的风险。
(三)结构性产能过剩风险
当前,光伏行业处于结构性产能过剩状态。初步统计数据显示,2023年电池片产能达到了844吉瓦,光伏组件总产能达到861吉瓦,已经超过了全球光伏市场的需求量。同时,2023年正处于N型新产能快速放量,P型产能逐步退出的时间节点。结构性的产能过剩,产业每个环节整体产能的提升速度远高于未来光伏装机需求的提升。
(四)价格风险
产业链价格接近底部,行业处于去库周期。2023年,中国光伏产业经历了显著的价格调整,这一趋势贯穿了整个年度。从上游的硅料、硅片到下游的电池片和组件,各类光伏产品的价格相较于年初水平均出现了明显的下滑。2024年伊始,硅料、硅片最新一周的报价延续了小幅跌势,且组件端的价格仍然下滑。目前组件价格已接近底部,而且考虑到大量厂商仅布局某1-2个环节,而非构建完整的一体化产能体系,因此组件价格在春节前已降至产业能够接受的较极限水平。受到季节性安装速度的变化、市场竞争导致的成本压力、产能过剩以及产品价格的下跌等因素影响,行业正处于去库周期。




2024年产业链利润空间在低位震荡中寻底,期间部分拟投产能推迟或退出。总体来看,若光伏产业链价格剧烈变动,则各环节公司或将承受来自库存、采购及销售等多方面的价格压力,利润可能遭受损失。
(五)ESG管理风险
ESG作为国际社会衡量经济主体可持续发展能力最主要的三个维度,越来越成为企业特别是上市公司非财务因素评价的重要框架。
对于光伏行业来说,虽然光伏发电可以实现零排放,但产业链上下游产品在生产过程中需要使用大量的能源和资源,且难免会产生工业排放和“三废”,对所处地区的生态环境或多或少都将产生一定影响,这对企业的ESG管理提出一定要求。
此外,在一带一路新能源国际合作领域,光伏企业海外投资建设及运营,必须考虑布局ESG投资,平衡环境责任、社会责任及公司治理的关系。企业要结合自身的特点与参与“一带一路”新能源项目所在地社会的需求,融合创新合作方式,在新的应用场景下创造新的投资价值,坚持绿色、低碳、环保发展,这是未来参与国际合作的重要方向。
七、银行金融服务方案
一是在有效控制风险的前提下,逐步扩大融资租赁贷款、合同能源管理、清洁发展机制融资顾问、供应链融资、电站并购贷款、信托等适应新能源发电企业特点的信贷创新产品的规模;二是拓宽新能源企业贷款抵质押物的范围,重点探索推广电费收费权质押、电站抵押等担保方式;三是探索电站贷款资产证券化创新,建立行业风险分散渠道;四是创新信贷产品组合,对于重点客户投资的项目和国家规划建设示范项目,可实行差异化定价;五是对资金需求规模大、客户议价能力强、综合收益较低的项目,通过帮助企业发行私募债,引入保险资金债权投资固定资产项目等方式,沉淀存款,增加中间业务收入。具体来看:
对于新建生产线建设融资:在项目建设期间,提供项目贷款、过桥贷款、多币种中长期组合贷款等金融服务;在项目运营期间,可依托通过发行各种债券及票据组合,帮助客户置换中长期贷款,优化债务结构,降低财务成本。
对于光伏企业的流动资金需求,银行可以为企业发行短息融资券,或者为企业提供固定资产、票据等抵押贷款,来缓解企业短期资金压力。
针对光伏行业的兼并重组,充分发挥引导作用,完善并购贷款制度,对兼并重组企业实行综合授信,可以收购标的的资产或股权作担保。支持完善对光伏行业企业兼并重组的信贷授信、管理培训等金融服务。
进群/会议和信息咨询

来源:世纪未来,非SMM观点,版权归原出处所有,仅供参考,不代表本平台对其观点和内容负责。
注:本文不构成任何投资建议,据此投资,风险自担。侵权请联系小编删除,合作及任何疑问请在后台留言

掌握每日价格、行情、策略等分析内容,尽在SMM光伏视界!



