关注并标星36氪
每天3次,打卡阅读
更快更深刻洞察互联网商业
━━━━━━

科技强国,科教兴国。中国素质教育的道路任重而道远。
文 | 李晓晓
科技强国,科教兴国。
中国素质教育的道路任重道远。
2018年被认为是素质教育发展的黄金之年。
从宏观环境来看,
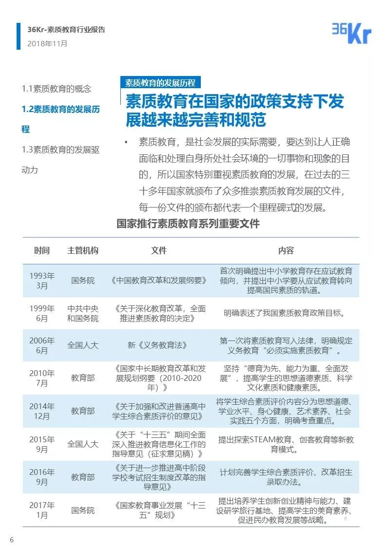
近年来,政府出台了一系列教育政策,全面推进素质教育。这期间,计算机信息化教育进入了校园、创客教育进入了校园、编程教育也进入了校园。
另外,人工智能技术和虚拟现实VR/AR技术进步迅速,先进的技术被迅速应用到教育领域,因此各种提升学生的综合素质和能力的课外素质教育培训机构拔地而起。
同时,中国广大家庭消费水平的提高,使得素质教育机构受到家长和孩子们越来越多的关注。
在素质教培机构崛起的同时,也引起了一二级市场的投资机构和教育大企业的关注、布局和进入。
从微观环境来看,
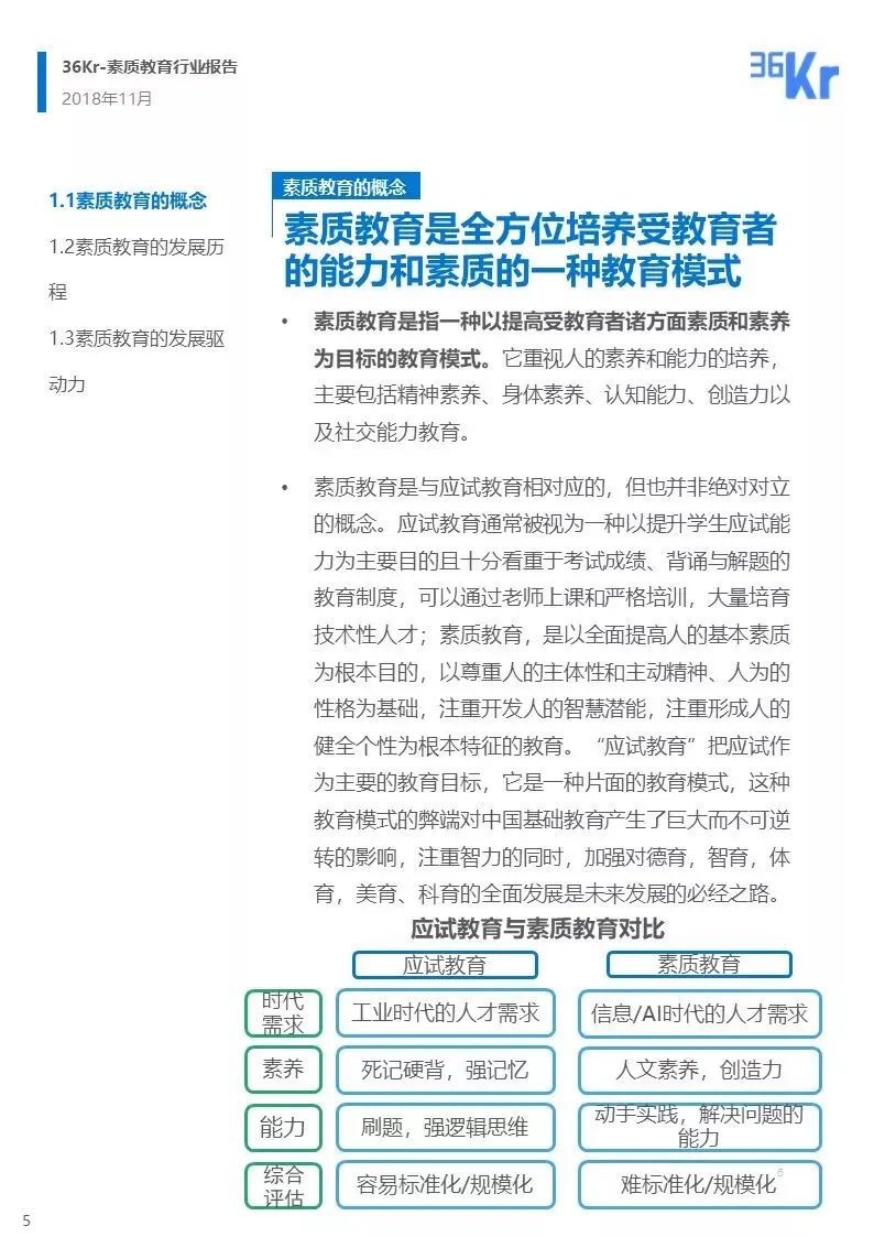
素质教育主要培养孩子的素养和综合能力。中国过去的素质教育侧重德智体美劳的个人素养的培养,现在的素质教育则更加侧重科学技术的应用与传播,从编程教育、创客教育、VR教育、研学教育等方面增强孩子的认知力、创造力、社交能力等,从而提升综合能力。
从投融资数据来看,
2017年素质教育的融资事件和金额数比2016年翻了近一倍。今年素质教育赛道融资热度依然呈现上涨趋势。据公开资料和鲸准数据库统计显示,2018年1月至10月,素质教育融资共有100多起。从轮次分布来看,A轮融资事件数最多,将近50起,种子及天使轮其次,大概40起;融资集中在B轮及以前,行业总体处于较早期的发展阶段,后期发展潜力巨大。
这些最新融资的企业里面,创新型企业居多,主要以编程教育最为火爆,单笔和总融资额都比较大。
传统的素养类的素质教育企业经过几十年的发展已经相对比较成熟,逐渐趋于稳定的状态;而各种能力培养型的素质教育企业正处于崛起的好时期,发展势头已经超越传统的素质教育企业。
在未来,素质教育将如何发展呢,请看《玉不琢,不成器》素质教育行业研究报告详细为您解读:































本报告PDF版本可点击文末阅读原文进行下载
关于36氪研究院
36 氪研究院是 36 氪子品牌,专注于一级市场的行业研究,通过定性定量结合的方式研究新兴行业与企业,欢迎大家积极与我们交流讨论。
分析师:李晓晓 lixiaoxiao@36kr.com Wechat:15011504594;关注教育、人工智能、文娱领域




