手机版
二维码
购物车
(
0
)
供应
求购
公司
团购
展会
资讯
招商
品牌
人才
知道
专题
图库
视频
下载
商圈
推广
热搜:
采购方式
甲带
滤芯
气动隔膜泵
带式称重给煤机
减速机型号
无级变速机
链式给煤机
履带
减速机
首页
供应
求购
公司
团购
展会
资讯
招商
品牌
人才
知道
专题
图库
视频
下载
商圈
首页
>
资讯
>
社会热点
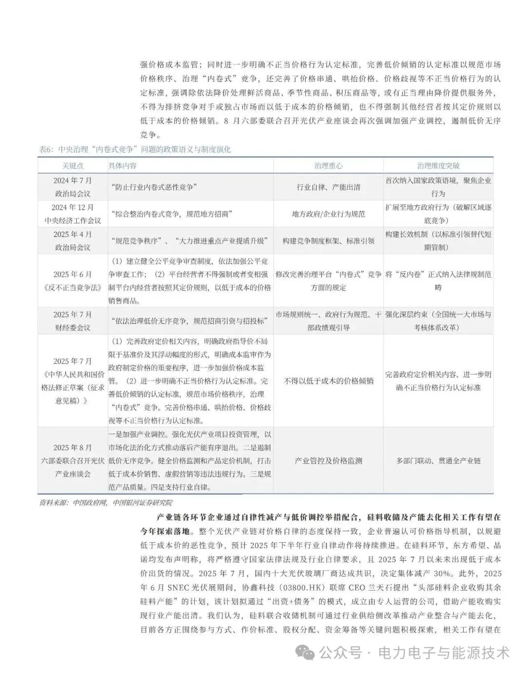
光伏行业产能过剩内卷竞争现状及未来展望分析报告
日期:2025-12-29 12:55:41 来源:网络整理 作者:本站编辑
评论:0
光伏行业产能过剩内卷竞争现状及未来展望分析报告
来源:电力电子与能源技术
免责声明:
所载
内容、部
分引用图
片、表格来源于互联网,微信公众号等公开渠道,我们对文中观点持中立态
度,本文仅供参考、交流。转载的稿件及图片、字体等版权归原作者和机构所有,如有侵权,请联系我们删除。
中国国际科技促进会新型电力系统分会
中国国际科技促进会新型电力系统分会是为深入贯彻落实习近平总书记关于构建新型电力系统的重要指示精神和《中共中央办公厅、国务院办公厅关于深化电力体制改革加快构建新型电力系统的意见》
等
有关要求有关部署重要精神的指导下,根据民政部社团管理有关规定以及中国国际科技促进会章程,经研究审查同意,专门成立的从事促进新型电力系统创新与科技发展的工作机构,是中国国际科技促进会的重要组成部分,在业务上接受有关管理单位的指导。
党的二十届三中全会提出,加快规划建设新型能源体系,完善新能源消纳和调控政策措施。新型电力系统是新型能源体系的核心组成部分,是实现新能源高效可靠消纳的关键载体。贯彻落实国家重大战略决策,推进新型电力系统建设;服务新型电力系统技术创新交流,构建能源科研和科技信息高端交流平台。
新型电力系统分会重点开展以下工作:
1.行业发展:配合行业主管部门推动相关规划、政策的制定与贯彻实施,走访调研企业形成行业诉求向政府主管部门反馈;
2.标准工作:协助企业制修订电力领域相关团体标准、行业标准、国家标准和国际标准全过程的技术服务;选题、立项、编写、征求意见、审查及推广宣贯及应用等服务;
3.平台建设:建立电力智能化科技服务平台,助力企业智能化、数字化、大模型转型;
4.科技成果评价:为企业提供科技成果评价及转化服务全过程咨询服务;
5.培训咨询工作:组织业界权威人士,为企业和个人提供创新思路,数字化、智能化的新技术、思路实务培训。
详情请添加微信
手机:13910403723
邮箱:cpower@188.com
网址:www.ceci.org.cn
座机:010-61598898
打赏
更多
>
同类资讯
• 时事观澜丨26事考白皮书(参考答案
0
条
相关评论
推荐图文
推荐资讯
点击排行
0
1
2026中国低空经济-民用无人机市场白皮书(精简版):万亿蓝海的爆发前夜
0
2
AI时代个人进化白皮书
0
3
【行业观察】是“封神之作”还是“冒险之旅”?一文解读马斯克联合SpaceX、Tesla、xAI发布TERAFAB项目的前景、挑战和行业影响
0
4
2026年快消行业AI营销增长白皮书
0
5
CATTI白皮书2026(热点素材跟练189)
0
6
【行业观察】谈谈我国的工业全产业链——从"大而不强"到自主可控的突围之路
0
7
2025年TikTok Shop年度白皮书
0
8
2025年移动应用营销白皮书(非游戏)
0
9
终极全域拆解·全量规划白皮书(精准预算·无模糊)
网站首页
|
关于我们
|
联系方式
|
使用协议
|
版权隐私
|
网站地图
|
排名推广
|
广告服务
|
积分换礼
|
网站留言
|
RSS订阅
|
违规举报
|
皖ICP备20008326号-18
(c)2008-2022 免费发布网 All Rights Reserved