手机版
二维码
购物车
(
0
)
供应
求购
公司
团购
展会
资讯
招商
品牌
人才
知道
专题
图库
视频
下载
商圈
推广
热搜:
采购方式
甲带
滤芯
带式称重给煤机
减速机型号
气动隔膜泵
无级变速机
链式给煤机
履带
减速机
首页
供应
求购
公司
团购
展会
资讯
招商
品牌
人才
知道
专题
图库
视频
下载
商圈
首页
>
资讯
>
社会热点
绝啦!区域经济学知识点!马上学
日期:2025-12-25 12:01:01 来源:网络整理 作者:本站编辑
评论:0
绝啦!区域经济学知识点!马上学
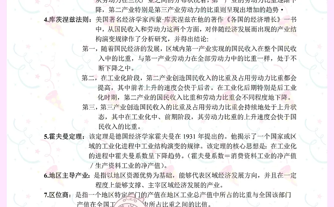
区域经济学
#大学生
#大学资料
#重点笔记
#大学生期末考试
#期末复习
打赏
更多
>
同类资讯
• 【观察】2026潮玩行业进入深水区
0
条
相关评论
推荐图文
推荐资讯
点击排行
0
1
行业观察|开城成都,跨界融资,极氪按下加速键
0
2
合成生物与生物制造产业发展白皮书(2025)
0
3
第五自然界白皮书的详细解读
0
4
2026年钢铁行业ESG白皮书【29】页
0
5
不内耗、不辜负|回应白皮书所有反馈
0
6
2026具身智能实验室建设白皮书(附下载)
0
7
2025年白皮书连载十七 | AI 重构数据安全治理:两大核心场景破解分类分级与异常行为识别难题
0
8
华为:智慧公路F5G全光通信网白皮书 2026
0
9
2026中国人才激励白皮书解读核心结论(2)
网站首页
|
关于我们
|
联系方式
|
使用协议
|
版权隐私
|
网站地图
|
排名推广
|
广告服务
|
积分换礼
|
网站留言
|
RSS订阅
|
违规举报
|
皖ICP备20008326号-18
(c)2008-2022 免费发布网 All Rights Reserved