










【腾讯出品·2025消除小游戏行为趋势报告】
93页干货 | 产品经理、投放、运营必藏
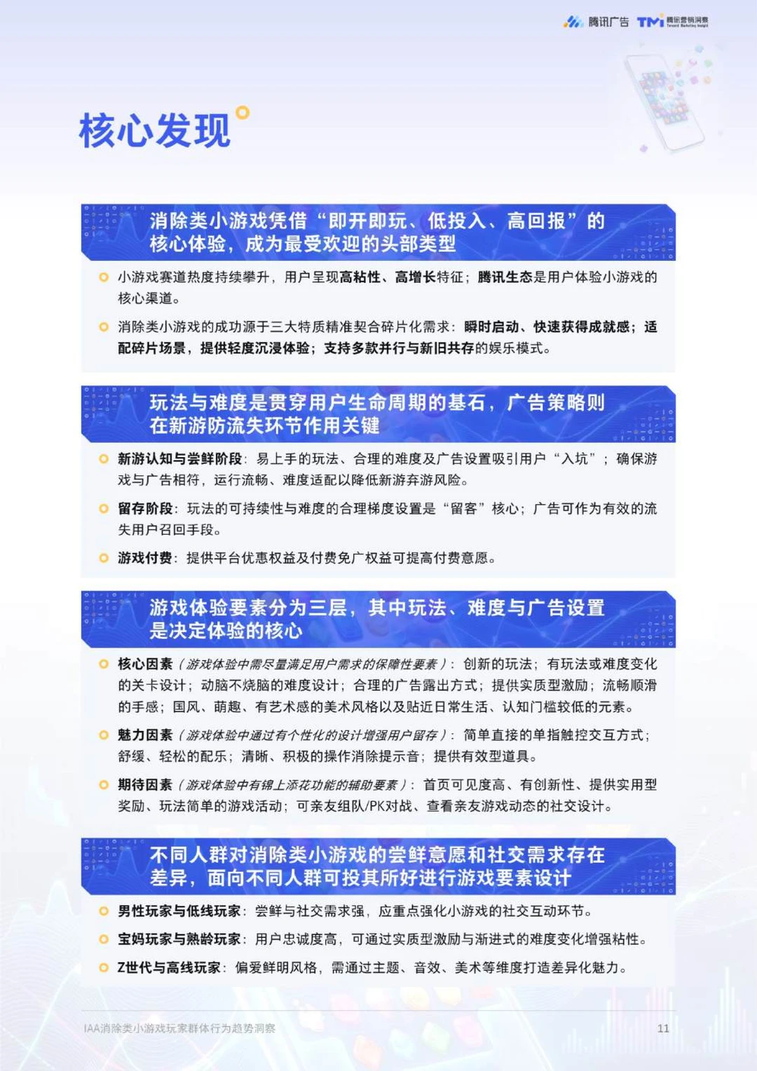
《IAA消除类小游戏玩家群体行为趋势洞察》
发布方:腾讯广告 × 腾讯营销洞察
调研样本:3378 位小程序用户,其中 2245 位消除类玩家
报告页数:93 页(已整理成 PDF,私信可获取)
—— 3 组核心数字先划重点 ——
1️⃣ 渗透率:63% 的小游戏用户玩过消除类,56.9% 把消除当作“首选”
2️⃣ 使用时长:72.9% 的人每天≤30 min,但 46.7% 同时开 2-4 款,新旧并存
3️⃣ 付费习惯:仅 26.7% 近 3 个月付过费,10 元以内小额占比 53.2%,“免广告月卡”接受度 42%
—— 4 个关键体验要素 ——
① 玩法:复合玩法(消除+放置/射击)接受度 87.8%,但画风需统一
② 难度:3-5 关开始梯度上升、单关 5-6 次失败是流失临界点
③ 广告:单关≤3 条、单条 15 s 以内、固定位置出现,可接受率 76.4%
④ 激励:实质型(体力/复活)+ 解锁型(皮肤/剧情)最能留人
—— 6 大玩家画像 ——
Z 世代:要风格鲜明、轻交互、可被短视频召回
熟龄玩家:要剧情+社交,愿为 10 元以上首充买单
高线白领:通勤场景多,偏好“免固定次数广告”付费
低线玩家:要爽感、实物奖励、熟人组队
男性玩家:要竞技排行、炫酷视觉、成就勋章
宝妈群体:要写实画风、精准触控、可换实物福利
—— 给从业者的 3 条落地建议 ——
1. 新游 0-10 关黑白变彩色、降低 30% 卡点,次留可提 1%
2. 道具提示放在 50%-90% 进度条节点,自动消失,付费转化最高
3. 节日限定+签到+迷你养成三线并行,活动广度提升 19%
#小游戏运营 #消除类游戏 #用户研究 #产品迭代 #广告投放 #行业报告 #腾讯营销洞察 #游戏策划 #IAA小游戏 #腾讯报告
93页干货 | 产品经理、投放、运营必藏
《IAA消除类小游戏玩家群体行为趋势洞察》
发布方:腾讯广告 × 腾讯营销洞察
调研样本:3378 位小程序用户,其中 2245 位消除类玩家
报告页数:93 页(已整理成 PDF,私信可获取)
—— 3 组核心数字先划重点 ——
1️⃣ 渗透率:63% 的小游戏用户玩过消除类,56.9% 把消除当作“首选”
2️⃣ 使用时长:72.9% 的人每天≤30 min,但 46.7% 同时开 2-4 款,新旧并存
3️⃣ 付费习惯:仅 26.7% 近 3 个月付过费,10 元以内小额占比 53.2%,“免广告月卡”接受度 42%
—— 4 个关键体验要素 ——
① 玩法:复合玩法(消除+放置/射击)接受度 87.8%,但画风需统一
② 难度:3-5 关开始梯度上升、单关 5-6 次失败是流失临界点
③ 广告:单关≤3 条、单条 15 s 以内、固定位置出现,可接受率 76.4%
④ 激励:实质型(体力/复活)+ 解锁型(皮肤/剧情)最能留人
—— 6 大玩家画像 ——
Z 世代:要风格鲜明、轻交互、可被短视频召回
熟龄玩家:要剧情+社交,愿为 10 元以上首充买单
高线白领:通勤场景多,偏好“免固定次数广告”付费
低线玩家:要爽感、实物奖励、熟人组队
男性玩家:要竞技排行、炫酷视觉、成就勋章
宝妈群体:要写实画风、精准触控、可换实物福利
—— 给从业者的 3 条落地建议 ——
1. 新游 0-10 关黑白变彩色、降低 30% 卡点,次留可提 1%
2. 道具提示放在 50%-90% 进度条节点,自动消失,付费转化最高
3. 节日限定+签到+迷你养成三线并行,活动广度提升 19%
#小游戏运营 #消除类游戏 #用户研究 #产品迭代 #广告投放 #行业报告 #腾讯营销洞察 #游戏策划 #IAA小游戏 #腾讯报告


