手机版
二维码
购物车
(
0
)
供应
求购
公司
团购
展会
资讯
招商
品牌
人才
知道
专题
图库
视频
下载
商圈
推广
热搜:
采购方式
甲带
滤芯
带式称重给煤机
气动隔膜泵
减速机型号
无级变速机
链式给煤机
履带
减速机
首页
供应
求购
公司
团购
展会
资讯
招商
品牌
人才
知道
专题
图库
视频
下载
商圈
首页
>
资讯
>
展会资讯
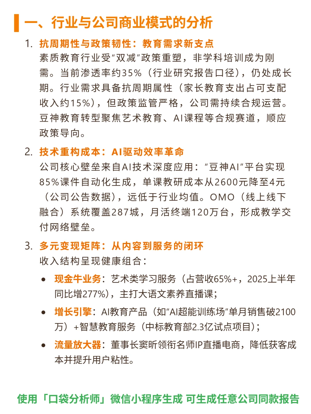
豆神教育 4000 字深度研报
日期:2025-12-23 14:50:46 来源:网络整理 作者:本站编辑
评论:0
豆神教育 4000 字深度研报
#豆神教育
#段永平
#股票投资
#财报分析
#口袋分析师
#实盘记录
#高股息
打赏
更多
>
同类资讯
• DHL贸易地图集2025:全球贸易趋势的
0
条
相关评论
推荐图文
推荐资讯
点击排行
0
1
药明康德深度投资分析报告2025年报解读
0
2
汇源通信(000586)深度价值投资分析报告:光纤涨价+特高压光缆+车载电子
0
3
行业研究-入门到精通(最牛的行业分析框架)
0
4
魏家凉皮为何退出外卖平台?用户应对与行业分析全攻略来了!
0
5
新能源汽车行业全景分析
0
6
2025年孙小头 袁大头 大清银币市场报告——涨幅及未来前瞻
0
7
IDC发布2025全球与中国WLAN市场报告
0
8
如何读懂财报
0
9
财报分析定长牛
网站首页
|
关于我们
|
联系方式
|
使用协议
|
版权隐私
|
网站地图
|
排名推广
|
广告服务
|
积分换礼
|
网站留言
|
RSS订阅
|
违规举报
|
皖ICP备20008326号-18
(c)2008-2022 免费发布网 All Rights Reserved