
















1.1 现任岗位工作内容
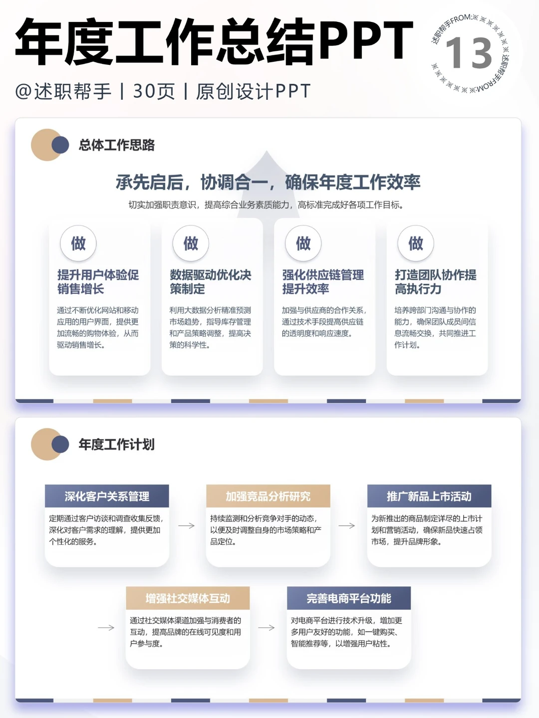
商品策划:负责市场趋势分析,筛选并确定热销产品,制定销售策略,以满足市场变化和消费者需求,提升销售业绩。
营销推广:组织线上营销活动,通过各种网络平台增强品牌曝光度,吸引潜在客户,提高转化率和顾客忠诚度。
数据分析:运用专业工具进行销售数据分析,精准掌握销售动态,依据分析结果调整销售策略,优化存货管理。
客户服务:监督客户服务流程,保证服务质量,通过及时响应客户反馈和投诉,提升客户满意度,构建良好的品牌形象。
供应链协调:紧密配合供应商,确保供应链流畅高效,及时应对市场波动,保障产品供应和库存合理。
1.2 KPI考核完成情况
销售额增长:本年度销售额同比增长40%,达到预定目标的120%,通过优化营销策略和扩展销售渠道,实现销售额显著提升。
订单完成率:今年订单完成率达到98%,超出目标3%,通过改进物流配送和优化供应链管理,显着提升了客户满意度。
库存周转:库存周转率提高至每年6次,比去年提升了15%,成功通过数据分析和精细化库存控制,减少了过剩和积压。
客户反馈:客户正面反馈率达到90%,高于行业平均水平10%,通过提升客户服务标准和快速响应机制,巩固了客户基础。
市场分析精准
趋势预判:准确把握市场脉搏,甄选出符合市场趋势的产品,提前布局,确保产品线与市场需求同步。
竞争对手:深入分析竞争对手策略,通过数据对比,调整自身产品定位,保持市场竞争优势。
消费洞察:利用大数据分析工具,挖掘消费者行为模式,精细化定制营销策略,提高客户粘性。
需求响应:快速响应市场变化,及时调整销售计划和促销策略,满足消费者即时需求。
产品运营优化
选品策略:通过数据驱动的分析,优选潜力产品,增强产品组合的多样性和竞争力。
库存控制:运用先进的库存管理系统,实现精准预测和动态库存调整,降低积压风险。
促销活动:策划并执行多场成功的促销活动,通过创新玩法提升用户参与度,驱动销量增长。
用户体验:不断优化产品页面和购物流程,减少购物路径阻力,提升用户购物体验和满意度。
#PPT #PPT模版 #工作汇报ppt #年度总结 #年终总结 #工作总结ppt #述职报告ppt #述职报告 #工作计划ppt#电商助理
商品策划:负责市场趋势分析,筛选并确定热销产品,制定销售策略,以满足市场变化和消费者需求,提升销售业绩。
营销推广:组织线上营销活动,通过各种网络平台增强品牌曝光度,吸引潜在客户,提高转化率和顾客忠诚度。
数据分析:运用专业工具进行销售数据分析,精准掌握销售动态,依据分析结果调整销售策略,优化存货管理。
客户服务:监督客户服务流程,保证服务质量,通过及时响应客户反馈和投诉,提升客户满意度,构建良好的品牌形象。
供应链协调:紧密配合供应商,确保供应链流畅高效,及时应对市场波动,保障产品供应和库存合理。
1.2 KPI考核完成情况
销售额增长:本年度销售额同比增长40%,达到预定目标的120%,通过优化营销策略和扩展销售渠道,实现销售额显著提升。
订单完成率:今年订单完成率达到98%,超出目标3%,通过改进物流配送和优化供应链管理,显着提升了客户满意度。
库存周转:库存周转率提高至每年6次,比去年提升了15%,成功通过数据分析和精细化库存控制,减少了过剩和积压。
客户反馈:客户正面反馈率达到90%,高于行业平均水平10%,通过提升客户服务标准和快速响应机制,巩固了客户基础。
市场分析精准
趋势预判:准确把握市场脉搏,甄选出符合市场趋势的产品,提前布局,确保产品线与市场需求同步。
竞争对手:深入分析竞争对手策略,通过数据对比,调整自身产品定位,保持市场竞争优势。
消费洞察:利用大数据分析工具,挖掘消费者行为模式,精细化定制营销策略,提高客户粘性。
需求响应:快速响应市场变化,及时调整销售计划和促销策略,满足消费者即时需求。
产品运营优化
选品策略:通过数据驱动的分析,优选潜力产品,增强产品组合的多样性和竞争力。
库存控制:运用先进的库存管理系统,实现精准预测和动态库存调整,降低积压风险。
促销活动:策划并执行多场成功的促销活动,通过创新玩法提升用户参与度,驱动销量增长。
用户体验:不断优化产品页面和购物流程,减少购物路径阻力,提升用户购物体验和满意度。
#PPT #PPT模版 #工作汇报ppt #年度总结 #年终总结 #工作总结ppt #述职报告ppt #述职报告 #工作计划ppt#电商助理


