手机版
二维码
购物车
(
0
)
供应
求购
公司
团购
展会
资讯
招商
品牌
人才
知道
专题
图库
视频
下载
商圈
推广
热搜:
采购方式
滤芯
甲带
带式称重给煤机
气动隔膜泵
减速机型号
无级变速机
链式给煤机
履带
减速机
首页
供应
求购
公司
团购
展会
资讯
招商
品牌
人才
知道
专题
图库
视频
下载
商圈
首页
>
资讯
>
展会资讯
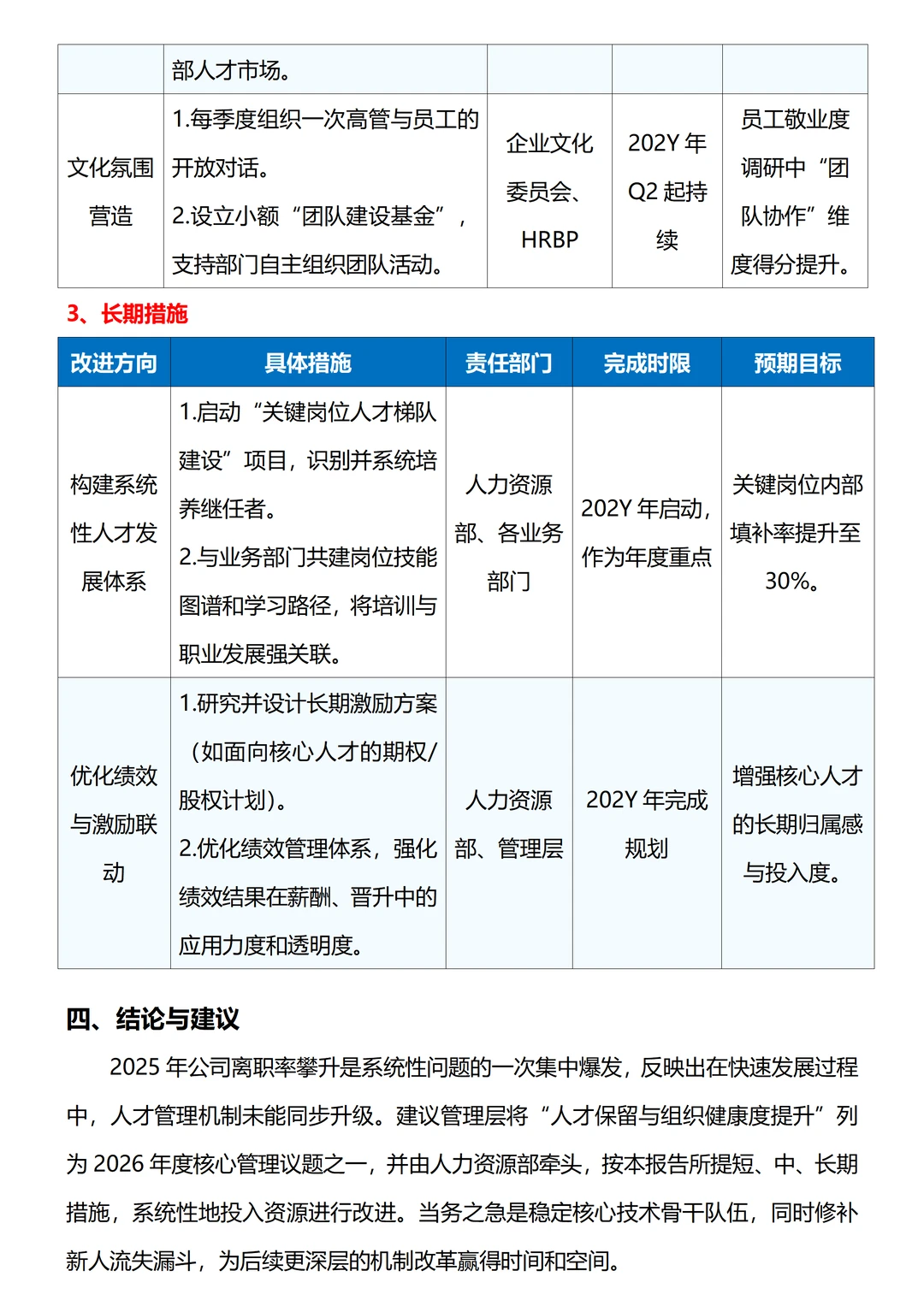
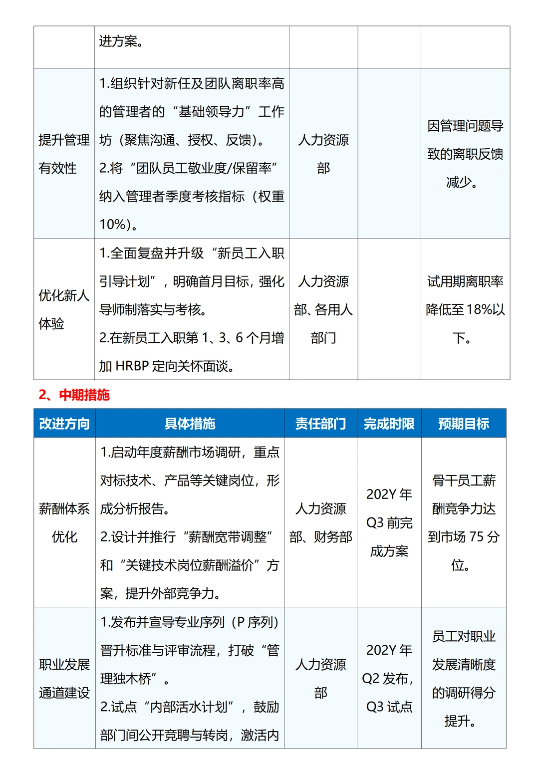
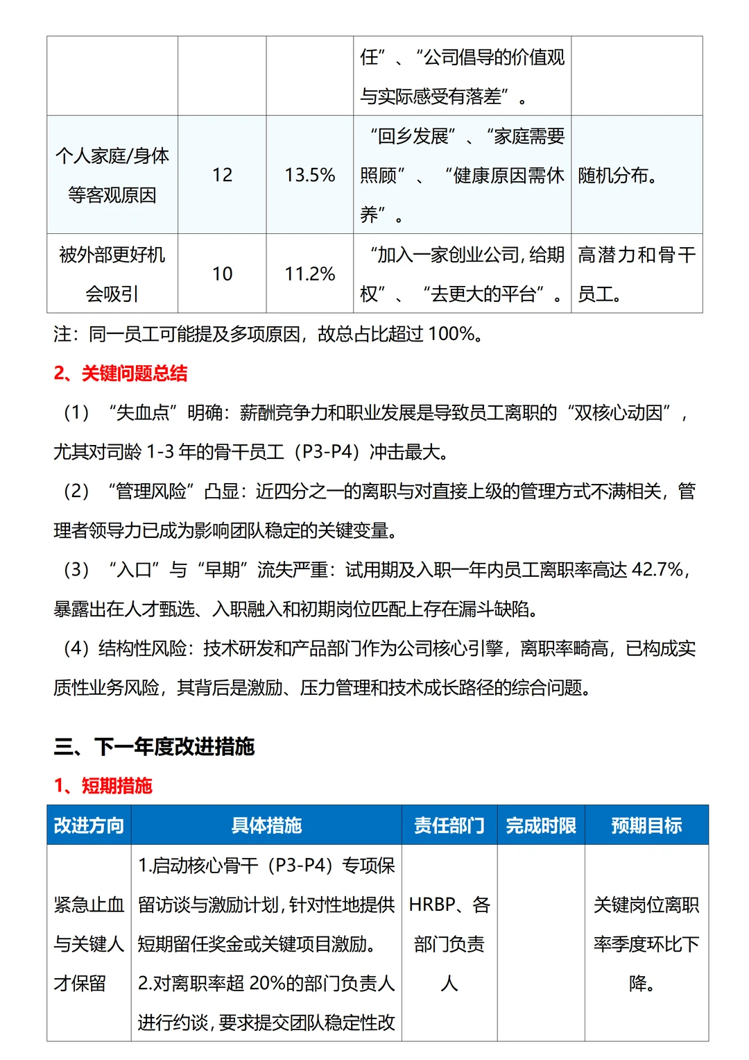
公司年度离职分析报告
日期:2025-12-23 13:25:17 来源:网络整理 作者:本站编辑
评论:0
公司年度离职分析报告
#人力资源
#人事资料
#人事行政
#离职
#人事管理
#HR人力资源
#离职分析
打赏
更多
>
同类资讯
• 财报兵器谱:三个免费神器,让你挖
0
条
相关评论
推荐图文
推荐资讯
点击排行
0
1
商业航天行业深度分析
0
2
别再瞎刷行业报告了!真正吃透一个行业,靠的从来不是熬时间
0
3
《2025中国XR企业TOP100发展报告(一)
0
4
【财报寻宝】投资收益+公允价值变动+资产减值损失+信用减值损失
0
5
培训行业:被查过的校长总结,最容易踩雷的 8 个细节
0
6
【HR-人效报告-2558期】企业人效数据分析报告文末附下载
0
7
泰国中国企业总商会召开2025社会责任报告编制培训暨启动会
0
8
燃气轮机及核心公司梳理深度研究报告
0
9
@外商投资企业,请尽快填报年报!
网站首页
|
关于我们
|
联系方式
|
使用协议
|
版权隐私
|
网站地图
|
排名推广
|
广告服务
|
积分换礼
|
网站留言
|
RSS订阅
|
违规举报
|
皖ICP备20008326号-18
(c)2008-2022 免费发布网 All Rights Reserved