











大家好!今天来和大家分享一下我最近完成的一份宠物药品市场可行性报告~这份报告从市场分析到竞争策略,再到财务规划,真的是满满干货!✨
为什么选择这个主题?
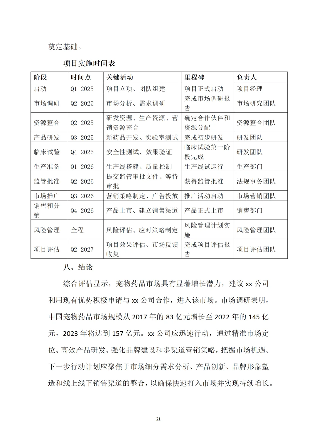
其实最开始是因为宠物行业的热度让我觉得特别有潜力!数据显示,2023年中国宠物药品市场规模已经达到157亿元,而且还在快速增长中。宠物主对健康的关注度越来越高,86.5%的宠物主会定期带宠物体检,驱虫和疫苗几乎是刚需!这让我意识到,宠物药品市场绝对是一个值得深挖的领域。
制作过程中的思路
1️⃣ 市场调研:我花了好多时间研究国内外市场数据,发现国内宠物药品市场虽然起步晚,但增长潜力巨大!尤其是线上渠道,90%以上的宠物主通过电商平台购买药品,这让我决定重点分析线上营销策略。
2️⃣ 竞争分析:宠物药品市场竞争激烈,传统药企和宠物药企都在发力。我特别关注了品牌定位和产品差异化,比如某些品牌通过IP联名礼盒增强了市场影响力,这种玩法真的值得借鉴!
3️⃣ 财务规划:我结合市场容量和成本预算,预测了未来三年的收益。第一年8000万,第三年2.5亿!虽然数字看起来很诱人,但我也分析了市场、财务和运营风险,确保报告更全面。
我的见解
宠物药品市场的核心是“健康”和“专业”。宠物主愿意为高质量、安全的产品买单,所以品牌建设特别重要!线上渠道是主力,但线下宠物医院和门店也不能忽视,线上线下结合才是王道。
给你的启发
如果你也对宠物行业感兴趣,不妨多关注线上渠道的营销玩法,比如社交媒体推广、私域流量运营等。另外,品牌年轻化和产品创新也是关键,毕竟宠物主们都希望给毛孩子最好的!
总之,这个项目让我对宠物药品市场有了更深的理解,也希望我的分享能帮到同样对这个领域感兴趣的你!如果有任何问题,欢迎随时交流哦~?
word完整版:23页9781字
PPT:16页
#宠物药品 #项目计划书 #商业计划书 #可行性报告案例 #项目计划书ppt #商业计划书代写定制
为什么选择这个主题?
其实最开始是因为宠物行业的热度让我觉得特别有潜力!数据显示,2023年中国宠物药品市场规模已经达到157亿元,而且还在快速增长中。宠物主对健康的关注度越来越高,86.5%的宠物主会定期带宠物体检,驱虫和疫苗几乎是刚需!这让我意识到,宠物药品市场绝对是一个值得深挖的领域。
制作过程中的思路
1️⃣ 市场调研:我花了好多时间研究国内外市场数据,发现国内宠物药品市场虽然起步晚,但增长潜力巨大!尤其是线上渠道,90%以上的宠物主通过电商平台购买药品,这让我决定重点分析线上营销策略。
2️⃣ 竞争分析:宠物药品市场竞争激烈,传统药企和宠物药企都在发力。我特别关注了品牌定位和产品差异化,比如某些品牌通过IP联名礼盒增强了市场影响力,这种玩法真的值得借鉴!
3️⃣ 财务规划:我结合市场容量和成本预算,预测了未来三年的收益。第一年8000万,第三年2.5亿!虽然数字看起来很诱人,但我也分析了市场、财务和运营风险,确保报告更全面。
我的见解
宠物药品市场的核心是“健康”和“专业”。宠物主愿意为高质量、安全的产品买单,所以品牌建设特别重要!线上渠道是主力,但线下宠物医院和门店也不能忽视,线上线下结合才是王道。
给你的启发
如果你也对宠物行业感兴趣,不妨多关注线上渠道的营销玩法,比如社交媒体推广、私域流量运营等。另外,品牌年轻化和产品创新也是关键,毕竟宠物主们都希望给毛孩子最好的!
总之,这个项目让我对宠物药品市场有了更深的理解,也希望我的分享能帮到同样对这个领域感兴趣的你!如果有任何问题,欢迎随时交流哦~?
word完整版:23页9781字
PPT:16页
#宠物药品 #项目计划书 #商业计划书 #可行性报告案例 #项目计划书ppt #商业计划书代写定制


