手机版
二维码
购物车
(
0
)
供应
求购
公司
团购
展会
资讯
招商
品牌
人才
知道
专题
图库
视频
下载
商圈
推广
热搜:
采购方式
滤芯
甲带
带式称重给煤机
气动隔膜泵
减速机型号
无级变速机
链式给煤机
履带
减速机
首页
供应
求购
公司
团购
展会
资讯
招商
品牌
人才
知道
专题
图库
视频
下载
商圈
首页
>
资讯
>
社会热点
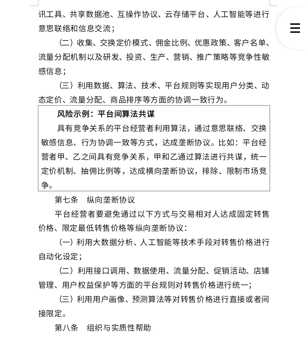
数字经济必考内容?
日期:2025-12-23 11:41:08 来源:网络整理 作者:本站编辑
评论:0
数字经济必考内容?
11月15日最新:
征求意见:互联网平台反垄断合规指引
突然出现的文件
估计迫在眉睫了
热乎的知识点。
文件里的风险提示全是知识点呀
#经济学
#数字经济
#数字化升级
#考研
打赏
更多
>
同类资讯
• 最新《海南大学2026保研白皮书》
0
条
相关评论
推荐图文
推荐资讯
点击排行
0
1
2026年中国音频音质行业白皮书
0
2
【转载】2025工业智能体白皮书
0
3
研报推荐|2026年中国餐饮食材发展白皮书(共90页 & 附下载)
0
4
研报推荐|2026年中国人才激励白皮书(精华版)(共46页 & 附下载)
0
5
贝塔计划产品白皮书
0
6
【碳绿资讯】行业洞察 | “双控”时代启幕:碳索“十五五”双碳落地的黄金赛道
0
7
路博润白皮书警告:“适合使用”机油藏重大风险
0
8
【行业报告】2026新能源汽车行业案例白皮书(电池类)
0
9
事关未成年人!北京发布白皮书及年度典型案例
网站首页
|
关于我们
|
联系方式
|
使用协议
|
版权隐私
|
网站地图
|
排名推广
|
广告服务
|
积分换礼
|
网站留言
|
RSS订阅
|
违规举报
|
皖ICP备20008326号-18
(c)2008-2022 免费发布网 All Rights Reserved