手机版
二维码
购物车
(
0
)
供应
求购
公司
团购
展会
资讯
招商
品牌
人才
知道
专题
图库
视频
下载
商圈
推广
热搜:
采购方式
滤芯
甲带
带式称重给煤机
气动隔膜泵
减速机型号
无级变速机
链式给煤机
履带
减速机
首页
供应
求购
公司
团购
展会
资讯
招商
品牌
人才
知道
专题
图库
视频
下载
商圈
首页
>
资讯
>
社会热点
考前临时抱佛脚之新传重点专题
日期:2025-12-23 10:36:20 来源:网络整理 作者:本站编辑
评论:0
考前临时抱佛脚之新传重点专题
明天就要考专业课了,在复习一下今年的重点专题
·
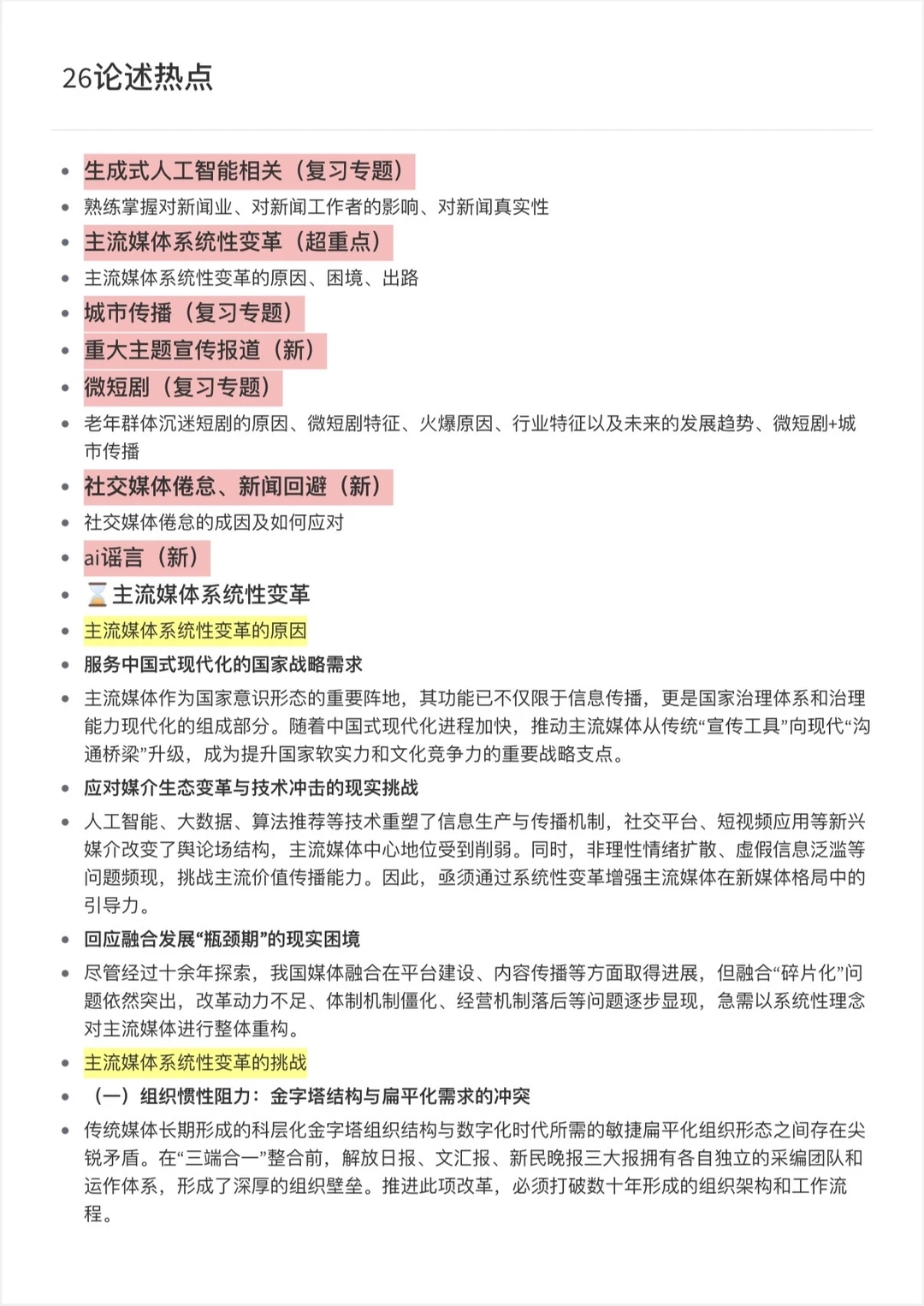
生成式人工智能相关(复习专题)
熟练掌握对新闻业、对新闻工作者的影响、对新闻真实性
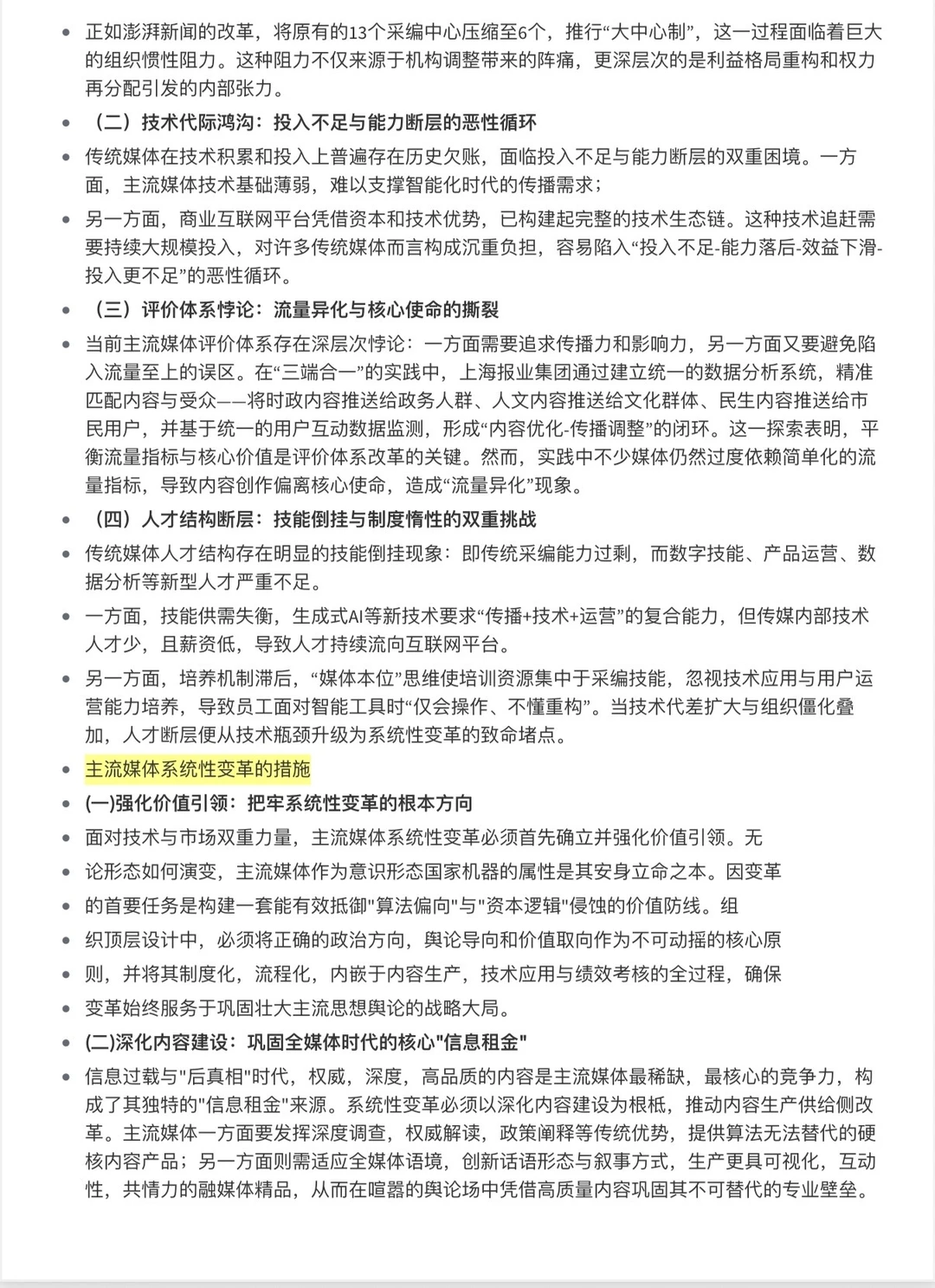
主流媒体系统性变革(超重点)
主流媒体系统性变革的原因、困境、出路
城市传播(复习专题)
重大主题宣传报道(新)
微短剧(复习专题)
老年群体沉迷短剧的原因、微短剧特征、火爆原因、行业特征以及未来的发展趋势、微短剧+城市传播
社交媒体倦怠、新闻回避(新)
社交媒体倦怠的成因及如何应对
ai谣言(新)
希望看到的宝宝们都上岸,文末文件自行下载
#专业课背诵
#新传
#学不下去一点
#考研
#准研究生必上岸
#考研
#加油吧考研人
#分享我的考试秘籍
打赏
更多
>
同类资讯
• 2026中国砂锅粥品类发展白皮书解
0
条
相关评论
推荐图文
推荐资讯
点击排行
0
1
梧州生命乐园研学白皮书
0
2
2026低空新基建白皮书:万亿赛道入局指南
0
3
梧州市龙圩区全域研学白皮书
0
4
第9期-行业洞察
0
5
覆铜板玻纤布产业深度报告: AI算力驱动下的高频高速增强材料革命
0
6
调研报告:数字产业高质量发展的现实问题与有效路径
0
7
中国人力资源数智化发展白皮书-135页
0
8
碳基生物职场生存白皮书
0
9
机器人产业具身智能产业发展现状与趋势调研报告2025.pdf
网站首页
|
关于我们
|
联系方式
|
使用协议
|
版权隐私
|
网站地图
|
排名推广
|
广告服务
|
积分换礼
|
网站留言
|
RSS订阅
|
违规举报
|
皖ICP备20008326号-18
(c)2008-2022 免费发布网 All Rights Reserved