

建筑业企业资质认定(新申请、增项、升级、重新核定)说明
基本信息

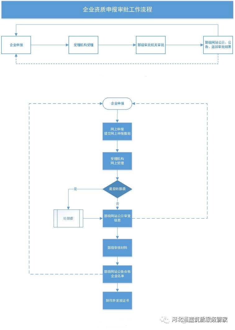
办理流程

办理目录

受理条件
国务院住房城乡建设主管部门在收到申请材料后,应当依法作出是否受理的决定,并出具凭证;申请材料不齐全或者不符合法定形式的,应当在5日内一次性告知申请人需要补正的全部内容。逾期不告知的,自收到申请材料之日起即为受理。
收费标准
不收费
设定依据
《中华人民共和国建筑法》(1997年11月1日主席令第九十一号,2011年4月22日予以修改)第十三条:从事建筑活动的建筑施工企业、勘察单位、设计单位和工程监理单位,按照其拥有的注册资本、专业技术人员、技术装备和已完成的建筑工程业绩等资质条件,划分为不同的资质等级,经资质审查合格,取得相应等级的资质证书后,方可在其资质等级许可的范围内从事建筑活动。《建设工程安全生产管理条例》(2003年11月24日国务院令第393号)第二十条:施工单位从事建设工程的新建、扩建、改建和拆除等活动,应当具备国家规定的注册资本、专业技术人员、技术装备和安全生产等条件,依法取得相应等级的资质证书,并在其资质等级许可的范围内承揽工程。《建筑业企业资质管理规定》(2015年1月22日住房城乡建设部令第22号,2016年9月13日、2018年12月22日予以修改)第九条:下列建筑业企业资质,由国务院住房城乡建设主管部门许可:(一)施工总承包资质序列特级资质、一级资质及铁路工程施工总承包二级资质;(二)专业承包资质序列公路、水运、水利、铁路、民航方面的专业承包一级资质及铁路、民航专业方面的专业承包二级资质;涉及多个专业的专业承包一级资质。
常见问题
常见问题点击查看:住建部资质常见问题汇总


建筑业企业资质认定(重组、合并、分立等情况(含国有企业改制、跨省变更)资质核定)说明
基本信息

办理流程

办理材料目录

受理条件
国务院住房城乡建设主管部门在收到申请材料后,应当依法作出是否受理的决定,并出具凭证;申请材料不齐全或者不符合法定形式的,应当在5日内一次性告知申请人需要补正的全部内容。逾期不告知的,自收到申请材料之日起即为受理。
收费标准
不收费
设定依据
《中华人民共和国建筑法》(1997年11月1日主席令第九十一号,2011年4月22日予以修改)第十三条:从事建筑活动的建筑施工企业、勘察单位、设计单位和工程监理单位,按照其拥有的注册资本、专业技术人员、技术装备和已完成的建筑工程业绩等资质条件,划分为不同的资质等级,经资质审查合格,取得相应等级的资质证书后,方可在其资质等级许可的范围内从事建筑活动。《建设工程安全生产管理条例》(2003年11月24日国务院令第393号)第二十条:施工单位从事建设工程的新建、扩建、改建和拆除等活动,应当具备国家规定的注册资本、专业技术人员、技术装备和安全生产等条件,依法取得相应等级的资质证书,并在其资质等级许可的范围内承揽工程。《建筑业企业资质管理规定》(2015年1月22日住房城乡建设部令第22号,2016年9月13日、2018年12月22日予以修改)第九条:下列建筑业企业资质,由国务院住房城乡建设主管部门许可:(一)施工总承包资质序列特级资质、一级资质及铁路工程施工总承包二级资质;(二)专业承包资质序列公路、水运、水利、铁路、民航方面的专业承包一级资质及铁路、民航专业方面的专业承包二级资质;涉及多个专业的专业承包一级资质。
常见问题
常见问题点击查看:住建部资质常见问题汇总


建设工程设计企业资质认定(新申请、增项、升级、重新核定)说明
基本信息

办理流程

办理材料目录

受理条件
国务院住房城乡建设主管部门在收到申请材料后,应当依法作出是否受理的决定,并出具凭证;申请材料不齐全或者不符合法定形式的,应当在5日内一次性告知申请人需要补正的全部内容。逾期不告知的,自收到申请材料之日起即为受理。
收费标准
不收费
设定依据
"《中华人民共和国建筑法》(1997年11月1日主席令第九十一号,2011年4月22日予以修改)第十三条:从事建筑活动的建筑施工企业、勘察单位、设计单位和工程监理单位,按照其拥有的注册资本、专业技术人员、技术装备和已完成的建筑工程业绩等资质条件,划分为不同的资质等级,经资质审查合格,取得相应等级的资质证书后,方可在其资质等级许可的范围内从事建筑活动。《建设工程勘察设计管理条例》(2000年9月25日国务院令第293号,2015年6月12日予以修改)第七条:国家对从事建设工程勘察、设计活动的单位,实行资质管理制度。具体办法由国务院建设行政主管部门商国务院有关部门制定。第八条:建设工程勘察、设计单位应当在其资质等级许可的范围内承揽建设工程勘察、设计业务。《建设工程勘察设计资质管理规定》(2007年6月26日建设部令第160号,2015年5月4日、2016年9月13日、2018年12月22日予以修改)第八条:申请工程勘察甲级资质、工程设计甲级资质,以及涉及铁路、交通、水利、信息产业、民航等方面的工程设计乙级资质的,可以向企业工商注册所在地的省、自治区、直辖市人民政府住房城乡建设主管部门提交申请材料。省、自治区、直辖市人民政府住房城乡建设主管部门收到申请材料后,应当在5日内将全部申请材料报审批部门。国务院住房城乡建设主管部门在收到申请材料后,应当依法作出是否受理的决定,并出具凭证;申请材料不齐全或者不符合法定形式的,应当在5日内一次性告知申请人需要补正的全部内容。逾期不告知的,自收到申请材料之日起即为受理。国务院住房城乡建设主管部门应当自受理之日起20日内完成审查。自作出决定之日起10日内公告审批结果。其中,涉及铁路、交通、水利、信息产业、民航等方面的工程设计资质,由国务院住房城乡建设主管部门送国务院有关部门审核,国务院有关部门应当在15日内审核完毕,并将审核意见送国务院住房城乡建设主管部门。组织专家评审所需时间不计算在上述时限内,但应当明确告知申请人。"
常见问题
常见问题点击查看:住建部资质常见问题汇总


建设工程设计企业资质认定(重组、合并、分立等情况(含国有企业改制、跨省变更)说明
基本信息

办理流程

办理材料目录

受理条件
国务院住房城乡建设主管部门在收到申请材料后,应当依法作出是否受理的决定,并出具凭证;申请材料不齐全或者不符合法定形式的,应当在5日内一次性告知申请人需要补正的全部内容。逾期不告知的,自收到申请材料之日起即为受理。
收费标准
不收费
设定依据
"《中华人民共和国建筑法》(1997年11月1日主席令第九十一号,2011年4月22日予以修改)第十三条:从事建筑活动的建筑施工企业、勘察单位、设计单位和工程监理单位,按照其拥有的注册资本、专业技术人员、技术装备和已完成的建筑工程业绩等资质条件,划分为不同的资质等级,经资质审查合格,取得相应等级的资质证书后,方可在其资质等级许可的范围内从事建筑活动。《建设工程勘察设计管理条例》(2000年9月25日国务院令第293号,2015年6月12日予以修改)第七条:国家对从事建设工程勘察、设计活动的单位,实行资质管理制度。具体办法由国务院建设行政主管部门商国务院有关部门制定。第八条:建设工程勘察、设计单位应当在其资质等级许可的范围内承揽建设工程勘察、设计业务。《建设工程勘察设计资质管理规定》(2007年6月26日建设部令第160号,2015年5月4日、2016年9月13日、2018年12月22日予以修改)第八条:申请工程勘察甲级资质、工程设计甲级资质,以及涉及铁路、交通、水利、信息产业、民航等方面的工程设计乙级资质的,可以向企业工商注册所在地的省、自治区、直辖市人民政府住房城乡建设主管部门提交申请材料。省、自治区、直辖市人民政府住房城乡建设主管部门收到申请材料后,应当在5日内将全部申请材料报审批部门。国务院住房城乡建设主管部门在收到申请材料后,应当依法作出是否受理的决定,并出具凭证;申请材料不齐全或者不符合法定形式的,应当在5日内一次性告知申请人需要补正的全部内容。逾期不告知的,自收到申请材料之日起即为受理。国务院住房城乡建设主管部门应当自受理之日起20日内完成审查。自作出决定之日起10日内公告审批结果。其中,涉及铁路、交通、水利、信息产业、民航等方面的工程设计资质,由国务院住房城乡建设主管部门送国务院有关部门审核,国务院有关部门应当在15日内审核完毕,并将审核意见送国务院住房城乡建设主管部门。组织专家评审所需时间不计算在上述时限内,但应当明确告知申请人。"
常见问题
常见问题点击查看:住建部资质常见问题汇总


建设工程勘察企业资质认定(新申请、增项、升级、重新核定)说明
基本信息

办理流程

办理目录

受理条件
国务院住房城乡建设主管部门在收到申请材料后,应当依法作出是否受理的决定,并出具凭证;申请材料不齐全或者不符合法定形式的,应当在5日内一次性告知申请人需要补正的全部内容。逾期不告知的,自收到申请材料之日起即为受理。
收费标准
不收费
设定依据
"《中华人民共和国建筑法》(1997年11月1日主席令第九十一号,2011年4月22日予以修改)第十三条:从事建筑活动的建筑施工企业、勘察单位、设计单位和工程监理单位,按照其拥有的注册资本、专业技术人员、技术装备和已完成的建筑工程业绩等资质条件,划分为不同的资质等级,经资质审查合格,取得相应等级的资质证书后,方可在其资质等级许可的范围内从事建筑活动。《建设工程勘察设计管理条例》(2000年9月25日国务院令第293号,2015年6月12日予以修改)第七条:国家对从事建设工程勘察、设计活动的单位,实行资质管理制度。具体办法由国务院建设行政主管部门商国务院有关部门制定。第八条:建设工程勘察、设计单位应当在其资质等级许可的范围内承揽建设工程勘察、设计业务。《建设工程勘察设计资质管理规定》(2007年6月26日建设部令第160号,2015年5月4日、2016年9月13日、2018年12月22日予以修改)第八条:申请工程勘察甲级资质、工程设计甲级资质,以及涉及铁路、交通、水利、信息产业、民航等方面的工程设计乙级资质的,可以向企业工商注册所在地的省、自治区、直辖市人民政府住房城乡建设主管部门提交申请材料。省、自治区、直辖市人民政府住房城乡建设主管部门收到申请材料后,应当在5日内将全部申请材料报审批部门。国务院住房城乡建设主管部门在收到申请材料后,应当依法作出是否受理的决定,并出具凭证;申请材料不齐全或者不符合法定形式的,应当在5日内一次性告知申请人需要补正的全部内容。逾期不告知的,自收到申请材料之日起即为受理。国务院住房城乡建设主管部门应当自受理之日起20日内完成审查。自作出决定之日起10日内公告审批结果。其中,涉及铁路、交通、水利、信息产业、民航等方面的工程设计资质,由国务院住房城乡建设主管部门送国务院有关部门审核,国务院有关部门应当在15日内审核完毕,并将审核意见送国务院住房城乡建设主管部门。组织专家评审所需时间不计算在上述时限内,但应当明确告知申请人。"
常见问题
常见问题点击查看:住建部资质常见问题汇总


建设工程勘察企业资质认定(重组、合并、分立等情况(含国有企业改制、跨省变更)情况说明
基本信息

办理流程

办理目录

受理条件
国务院住房城乡建设主管部门在收到申请材料后,应当依法作出是否受理的决定,并出具凭证;申请材料不齐全或者不符合法定形式的,应当在5日内一次性告知申请人需要补正的全部内容。逾期不告知的,自收到申请材料之日起即为受理。
收费标准
不收费
设定依据
"《中华人民共和国建筑法》(1997年11月1日主席令第九十一号,2011年4月22日予以修改)第十三条:从事建筑活动的建筑施工企业、勘察单位、设计单位和工程监理单位,按照其拥有的注册资本、专业技术人员、技术装备和已完成的建筑工程业绩等资质条件,划分为不同的资质等级,经资质审查合格,取得相应等级的资质证书后,方可在其资质等级许可的范围内从事建筑活动。《建设工程勘察设计管理条例》(2000年9月25日国务院令第293号,2015年6月12日予以修改)第七条:国家对从事建设工程勘察、设计活动的单位,实行资质管理制度。具体办法由国务院建设行政主管部门商国务院有关部门制定。第八条:建设工程勘察、设计单位应当在其资质等级许可的范围内承揽建设工程勘察、设计业务。《建设工程勘察设计资质管理规定》(2007年6月26日建设部令第160号,2015年5月4日、2016年9月13日、2018年12月22日予以修改)第八条:申请工程勘察甲级资质、工程设计甲级资质,以及涉及铁路、交通、水利、信息产业、民航等方面的工程设计乙级资质的,可以向企业工商注册所在地的省、自治区、直辖市人民政府住房城乡建设主管部门提交申请材料。省、自治区、直辖市人民政府住房城乡建设主管部门收到申请材料后,应当在5日内将全部申请材料报审批部门。国务院住房城乡建设主管部门在收到申请材料后,应当依法作出是否受理的决定,并出具凭证;申请材料不齐全或者不符合法定形式的,应当在5日内一次性告知申请人需要补正的全部内容。逾期不告知的,自收到申请材料之日起即为受理。国务院住房城乡建设主管部门应当自受理之日起20日内完成审查。自作出决定之日起10日内公告审批结果。其中,涉及铁路、交通、水利、信息产业、民航等方面的工程设计资质,由国务院住房城乡建设主管部门送国务院有关部门审核,国务院有关部门应当在15日内审核完毕,并将审核意见送国务院住房城乡建设主管部门。组织专家评审所需时间不计算在上述时限内,但应当明确告知申请人。"
常见问题
常见问题点击查看:住建部资质常见问题汇总


工程监理企业资质认定(新申请、增项、升级、重新核定)说明
基本信息

办理流程

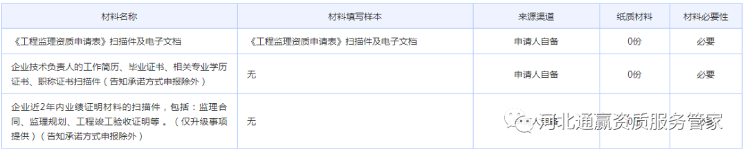
办理材料目录

受理条件
国务院住房城乡建设主管部门在收到申请材料后,应当依法作出是否受理的决定,并出具凭证;申请材料不齐全或者不符合法定形式的,应当在5日内一次性告知申请人需要补正的全部内容。逾期不告知的,自收到申请材料之日起即为受理。
收费标准
不收费
设定依据
"《中华人民共和国建筑法》(1997年11月1日主席令第九十一号,2011年4月22日予以修改)第十三条:从事建筑活动的建筑施工企业、勘察单位、设计单位和工程监理单位,按照其拥有的注册资本、专业技术人员、技术装备和已完成的建筑工程业绩等资质条件,划分为不同的资质等级,经资质审查合格,取得相应等级的资质证书后,方可在其资质等级许可的范围内从事建筑活动。《工程监理企业资质管理规定》(2007年6月26日建设部令第158号,2015年5月4日、2016年9月13日、2018年12月22日予以修改)第九条:申请综合资质、专业甲级资质的,可以向企业工商注册所在地的省、自治区、直辖市人民政府住房城乡建设主管部门提交申请材料。省、自治区、直辖市人民政府住房城乡建设主管部门收到申请材料后,应当在5日内将全部申请材料报审批部门。国务院住房城乡建设主管部门在收到申请材料后,应当依法作出是否受理的决定,并出具凭证;申请材料不齐全或者不符合法定形式的,应当在5日内一次性告知申请人需要补正的全部内容。逾期不告知的,自收到申请材料之日起即为受理。国务院住房城乡建设主管部门应当自受理之日起20日内完成审查。自作出决定之日起10日内公告审批结果。其中,涉及铁路、交通、水利、通信、民航等方面的工程监理资质,由国务院住房城乡建设主管部门送国务院有关部门审核,国务院有关部门应当在15日内审核完毕,并将审核意见送国务院住房城乡建设主管部门。组织专家评审所需时间不计算在上述时限内,但应当明确告知申请人。"
常见问题
常见问题点击查看:住建部资质常见问题汇总


工程监理企业资质认定(重组、合并、分立等情况(含国有企业改制、跨省变更)说明
基本信息

办理流程

收费标准
不收费
办理材料目录

设定依据
"《中华人民共和国建筑法》(1997年11月1日主席令第九十一号,2011年4月22日予以修改)第十三条:从事建筑活动的建筑施工企业、勘察单位、设计单位和工程监理单位,按照其拥有的注册资本、专业技术人员、技术装备和已完成的建筑工程业绩等资质条件,划分为不同的资质等级,经资质审查合格,取得相应等级的资质证书后,方可在其资质等级许可的范围内从事建筑活动。《工程监理企业资质管理规定》(2007年6月26日建设部令第158号,2015年5月4日、2016年9月13日、2018年12月22日予以修改)第九条:申请综合资质、专业甲级资质的,可以向企业工商注册所在地的省、自治区、直辖市人民政府住房城乡建设主管部门提交申请材料。省、自治区、直辖市人民政府住房城乡建设主管部门收到申请材料后,应当在5日内将全部申请材料报审批部门。国务院住房城乡建设主管部门在收到申请材料后,应当依法作出是否受理的决定,并出具凭证;申请材料不齐全或者不符合法定形式的,应当在5日内一次性告知申请人需要补正的全部内容。逾期不告知的,自收到申请材料之日起即为受理。国务院住房城乡建设主管部门应当自受理之日起20日内完成审查。自作出决定之日起10日内公告审批结果。其中,涉及铁路、交通、水利、通信、民航等方面的工程监理资质,由国务院住房城乡建设主管部门送国务院有关部门审核,国务院有关部门应当在15日内审核完毕,并将审核意见送国务院住房城乡建设主管部门。组织专家评审所需时间不计算在上述时限内,但应当明确告知申请人。"
声明:此文是出于传递更多信息之目的,不为商业用途。文字和图片版权归原作者所有,若有来源标注错误或侵犯了您的合法权益,请作者与我们联系,我们将及时更正、删除,谢谢。





