手机版
二维码
购物车
(
0
)
供应
求购
公司
团购
展会
资讯
招商
品牌
人才
知道
专题
图库
视频
下载
商圈
推广
热搜:
采购方式
甲带
滤芯
气动隔膜泵
带式称重给煤机
减速机型号
减速机
链式给煤机
履带
无级变速机
首页
供应
求购
公司
团购
展会
资讯
招商
品牌
人才
知道
专题
图库
视频
下载
商圈
首页
>
资讯
>
社会热点
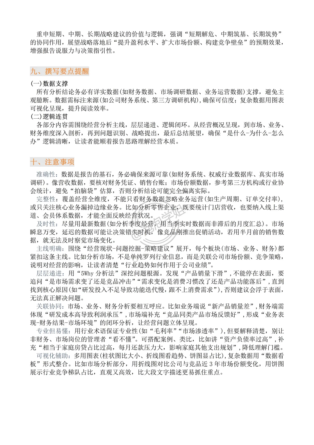
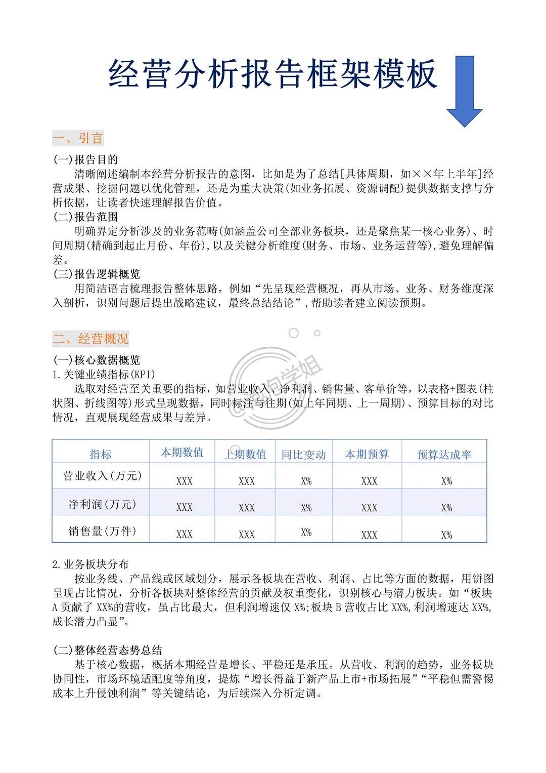
经营分析报告框架来咯!建议收藏??
日期:2025-12-23 04:27:00 来源:网络整理 作者:本站编辑
评论:0
经营分析报告框架来咯!建议收藏??
#研究报告
#财务分析
#商业分析
#财务报表
#数据分析
#可行性研究报告
#经营
#行业分析
#财务管理
#经营分析岗
打赏
更多
>
同类资讯
• 2026快消AI营销白皮书:存量时代,增
0
条
相关评论
推荐图文
推荐资讯
点击排行
0
1
中国书画市场前景探讨
0
2
1月,工量刃具价格指数延续上行趋势
0
3
海派葱油品类发展分析:把握风味品类市场机遇与发展路径
0
4
我国储能领域发展前景分析
0
5
2026年中国果干蜜饯行业创新及消费者洞察:锚定食材本味,以创新驱动品质升级
0
6
中国SAF产业报告(2026版)—HEFA、G+FT、醇喷合成和PtL技术、原料与成本分析
0
7
2026年口服美容产业报告!原料趋势洞察及创新应用!胶原蛋白、麦角硫
0
8
中石油经研院:发布双份重磅报告,《2025年国内外油气行业发展》&《全球能源安全(2025)》
0
9
【白皮书】“一国两制”下香港维护国家安全的实践
网站首页
|
关于我们
|
联系方式
|
使用协议
|
版权隐私
|
网站地图
|
排名推广
|
广告服务
|
积分换礼
|
网站留言
|
RSS订阅
|
违规举报
|
皖ICP备20008326号-18
(c)2008-2022 免费发布网 All Rights Reserved