手机版
二维码
购物车
(
0
)
供应
求购
公司
团购
展会
资讯
招商
品牌
人才
知道
专题
图库
视频
下载
商圈
推广
热搜:
采购方式
甲带
滤芯
气动隔膜泵
减速机
减速机型号
履带
带式称重给煤机
链式给煤机
无级变速机
首页
供应
求购
公司
团购
展会
资讯
招商
品牌
人才
知道
专题
图库
视频
下载
商圈
首页
>
资讯
>
社会热点
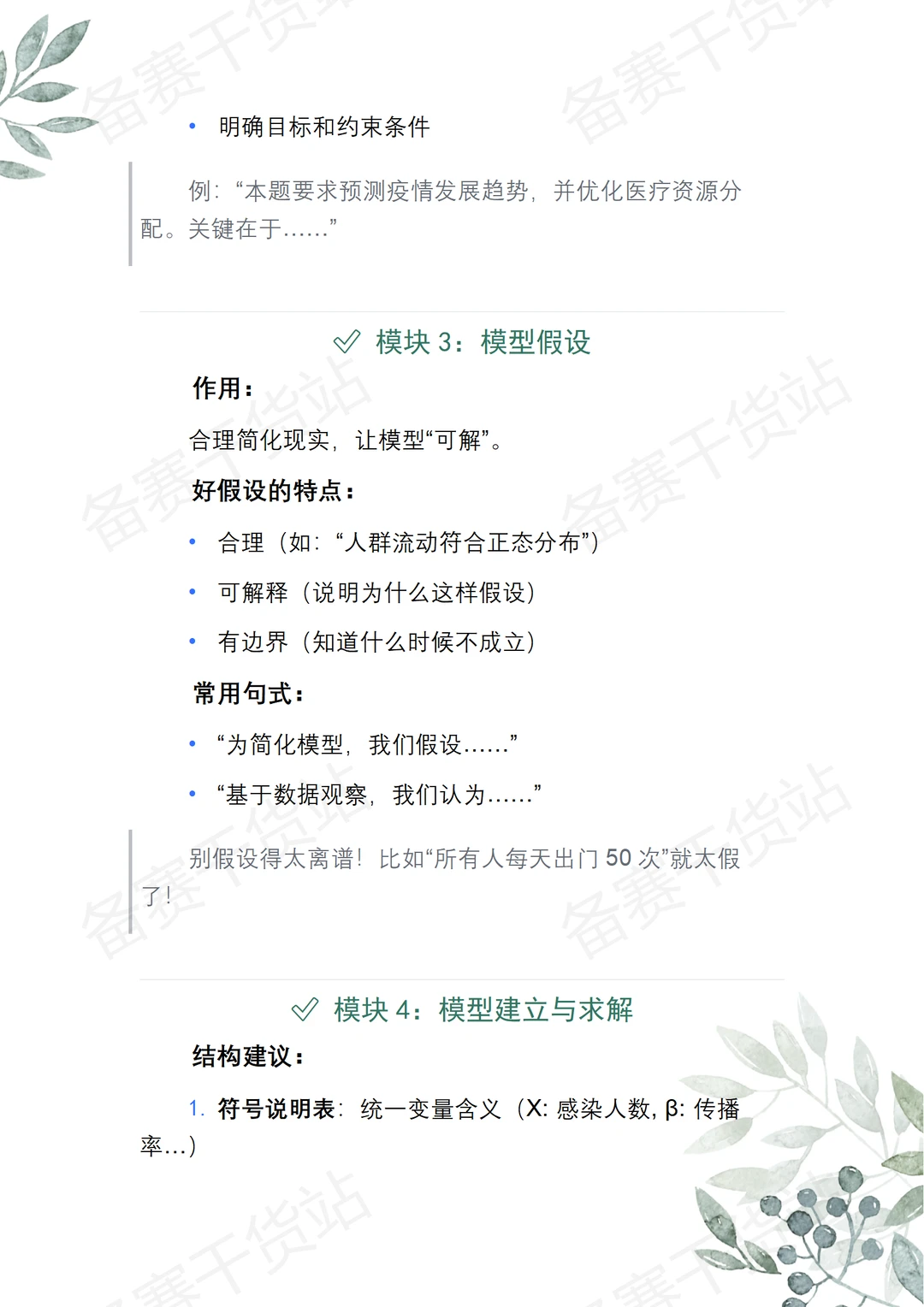
建模报告怎么写?
日期:2025-12-21 15:59:59 来源:网络整理 作者:本站编辑
评论:0
建模报告怎么写?
“模型再强,不会写也白搭!高分报告的5大核心模块,照着抄就行!”
姐妹们!是不是经常这样
模型跑得飞起,结果报告写得像“代码注释”?
摘要写成“流水账”,评委看了直摇头?
别慌!今天我用美赛O奖(特等奖)报告的结构,带你拆解数学建模报告的黄金写作框架,哪怕你是新手,也能写出“看起来就很厉害”的高分报告!
记住:建模比赛,3分靠模型,7分靠表达!
#数学建模
#建模报告
#美赛
#国赛
#科研写作
#数据分析
#论文写作
#学生党
#理工科
#比赛经验
打赏
更多
>
同类资讯
• 2026电子行业观察:国产算力突围、
0
条
相关评论
推荐图文
推荐资讯
点击排行
0
1
湖北武汉某投资公司融资经历分享过程
0
2
宠物赛道逆势吸金!15家公司融资事件盘点
0
3
项目融资报告怎么写?股权/债权通用模板
0
4
投资建厂‖大额融资可行性分析报告编制
0
5
?2024-2025电子信息产业洞察?
0
6
红圈实习日记|投融资尽调报告
0
7
?能融到百万的融资计划书怎么写?看这里
0
8
融资过程中打着“做报告”幌子的骗局
0
9
2025年上半年股权投资行业发展运行分析
网站首页
|
关于我们
|
联系方式
|
使用协议
|
版权隐私
|
网站地图
|
排名推广
|
广告服务
|
积分换礼
|
网站留言
|
RSS订阅
|
违规举报
|
皖ICP备20008326号-18
(c)2008-2022 免费发布网 All Rights Reserved