






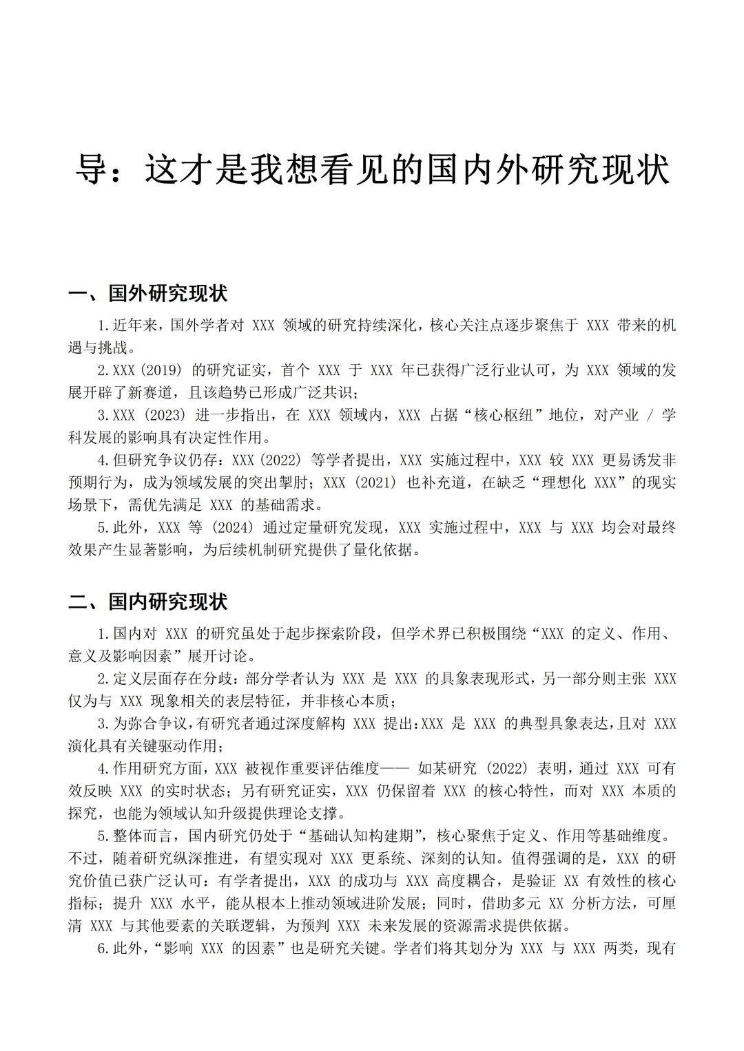
“国内外研究现状” 是文献综述的核心板块,需精炼概括研究主题在学术界的前沿动态。这部分虽无需像论文主体般详尽,但写作质量直接影响后续效率 —— 开题报告里在这部分投入越多精力打磨,论文阶段的文献综述就能越省力。
写作前,“大量参考新文献” 是关键动作:要从多维度筛选近 3 - 5 年的相关课题论文,通过对照、梳理,精准把握研究领域的发展脉络,确保研究现状的 “时效性”。
分析文献时,要聚焦 “研究本身的进展” 而非 “研究对象的基础情况”。比如写 “算法可视化的研究现状”,核心是梳理 “哪篇论文 / 专著、哪位学者提出了什么观点、用了什么方法”;像 “算法何时产生、交易品种有哪些” 这类研究对象的基础信息,只需一笔带过,重点要体现 “学术研究的轨迹”。
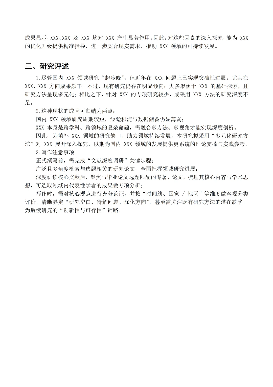
研究的价值在于 “创新与突破”,如果直接复制粘贴他人的研究现状,既无法展现自己对问题的独特思考,也会让 “研究的必要性与创新性” 失去支撑,最终导致整个研究变得缺乏价值。
最后,撰写时无需把学科写成 “历史记录” 式的长篇大论,要对前人研究做 “排除与筛选”—— 聚焦和自身课题直接相关的观点、方法,简要说明后续研究打算如何针对 “未解决的问题” 展开即可。
#论文写作 #论文 #毕业论文 #国内外研究现状 #研究背景与意义 #写论文的精神状态 #论文初稿 #文献综述模版 #本科毕业论文 #论文辅导 #研究生论文 #学术论文 #文献阅读
写作前,“大量参考新文献” 是关键动作:要从多维度筛选近 3 - 5 年的相关课题论文,通过对照、梳理,精准把握研究领域的发展脉络,确保研究现状的 “时效性”。
分析文献时,要聚焦 “研究本身的进展” 而非 “研究对象的基础情况”。比如写 “算法可视化的研究现状”,核心是梳理 “哪篇论文 / 专著、哪位学者提出了什么观点、用了什么方法”;像 “算法何时产生、交易品种有哪些” 这类研究对象的基础信息,只需一笔带过,重点要体现 “学术研究的轨迹”。
研究的价值在于 “创新与突破”,如果直接复制粘贴他人的研究现状,既无法展现自己对问题的独特思考,也会让 “研究的必要性与创新性” 失去支撑,最终导致整个研究变得缺乏价值。
最后,撰写时无需把学科写成 “历史记录” 式的长篇大论,要对前人研究做 “排除与筛选”—— 聚焦和自身课题直接相关的观点、方法,简要说明后续研究打算如何针对 “未解决的问题” 展开即可。
#论文写作 #论文 #毕业论文 #国内外研究现状 #研究背景与意义 #写论文的精神状态 #论文初稿 #文献综述模版 #本科毕业论文 #论文辅导 #研究生论文 #学术论文 #文献阅读


