

宏观经济指标2000-2022年度数据
数据微偿10米
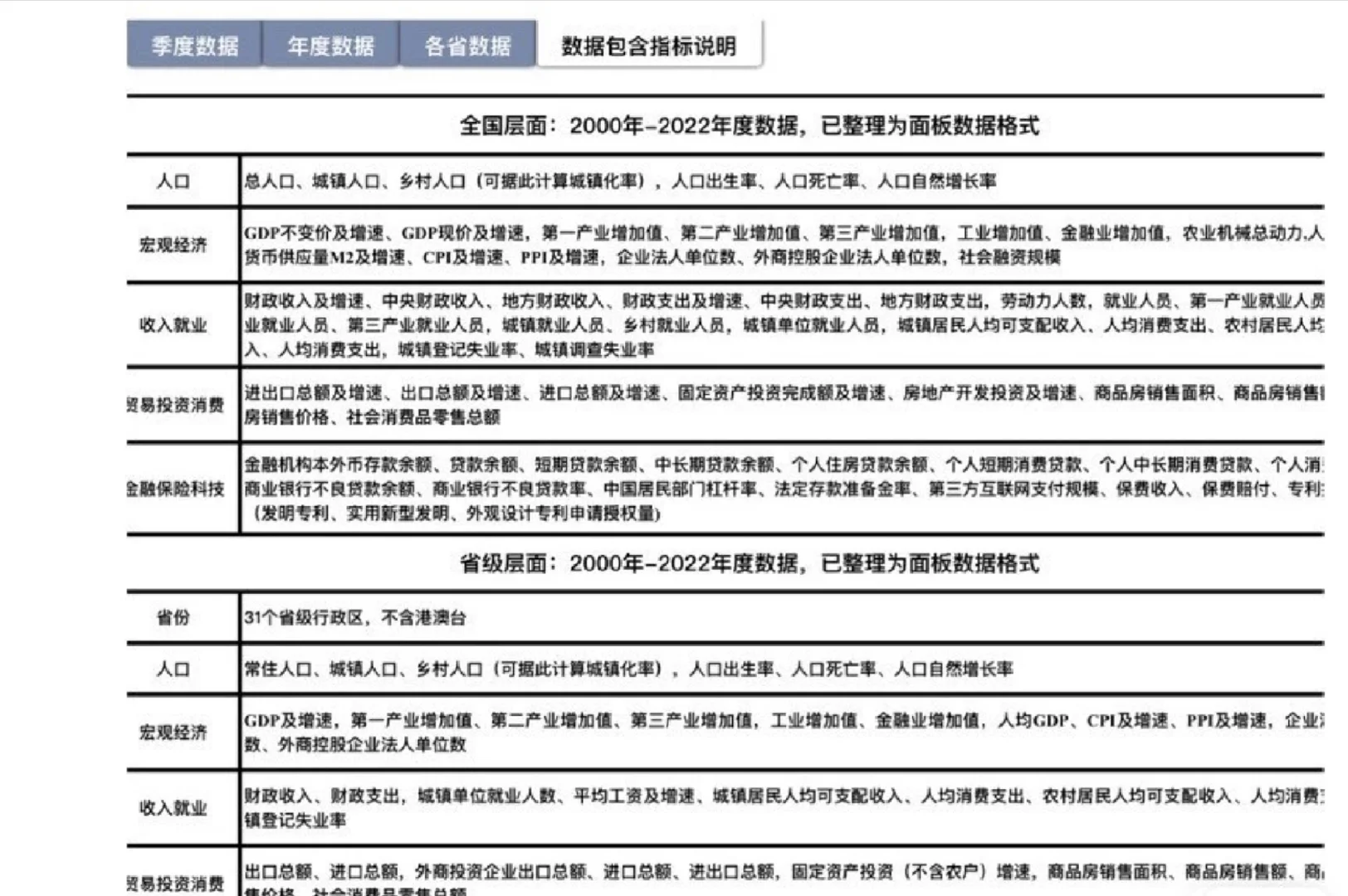
全国层面年度数据2000-2022、季度数据2007-2022,包括总人口、城镇人口、农村人口、人口出生率、人口死亡率、人口自然增长率、GDP、第一产业增加值、第二产业增加值、第三产业增加值、工业增加值、金融业增加值、人均GDP、M2、CPI、PPI、企业法人单位数、外商控股企业法人单位数、社会融资规模、财政收入及增速、财政支出及增速、城镇居民人均可支配收入、人均消费支出、农村居民人均可支配收入、人均消费支出、城镇登记失业率(截至2021年)、城镇调查失业率(始自2018年)、进出口总额及增速、固定资产投资完成额及增速、社会消费品零售总额、商业银行存款总额、贷款总额、短期贷款总额、中长期贷款总额、不良贷款余额(不良贷款率)、中国个人住房贷款余额、居民部门杠杆率、法定存款准备金率、第三方互联网支付规模、保费收入、保费赔付、专利授权量(包括发明专利、实用新型专利、外观设计专利)
各省年度数据2000-2022年,包括常住人口、城镇人口、乡村人口、人口出生率、人口死亡率、人口自然增长率、GDP、GDP增速、人均GDP、CPI、PPI、企业法人单位数、外商控股企业法人单位数、第一产业增加值、第二产业增加值、第三产业增加值、工业增加值、金融业增加值、财政收入、财政支出、城镇单位就业人数、城镇居民人均可支配收入、人均消费支出、农村居民人均可支配收入、人均消费支出、城镇登记失业率、出口总额、进口总额、固定资产投资(不含农户)增速、社会消费品零售总额、商品房平均销售价格、金融机构存款总额、贷款总额、商业银行不良贷款率、住户贷款、保费收入、保费赔付、专利授权量(包括发明专利、实用新型专利、外观设计专利)、市场化指数(含分项指数)
有指标构建和do文件!祝一起顺利
数据微偿10米
全国层面年度数据2000-2022、季度数据2007-2022,包括总人口、城镇人口、农村人口、人口出生率、人口死亡率、人口自然增长率、GDP、第一产业增加值、第二产业增加值、第三产业增加值、工业增加值、金融业增加值、人均GDP、M2、CPI、PPI、企业法人单位数、外商控股企业法人单位数、社会融资规模、财政收入及增速、财政支出及增速、城镇居民人均可支配收入、人均消费支出、农村居民人均可支配收入、人均消费支出、城镇登记失业率(截至2021年)、城镇调查失业率(始自2018年)、进出口总额及增速、固定资产投资完成额及增速、社会消费品零售总额、商业银行存款总额、贷款总额、短期贷款总额、中长期贷款总额、不良贷款余额(不良贷款率)、中国个人住房贷款余额、居民部门杠杆率、法定存款准备金率、第三方互联网支付规模、保费收入、保费赔付、专利授权量(包括发明专利、实用新型专利、外观设计专利)
各省年度数据2000-2022年,包括常住人口、城镇人口、乡村人口、人口出生率、人口死亡率、人口自然增长率、GDP、GDP增速、人均GDP、CPI、PPI、企业法人单位数、外商控股企业法人单位数、第一产业增加值、第二产业增加值、第三产业增加值、工业增加值、金融业增加值、财政收入、财政支出、城镇单位就业人数、城镇居民人均可支配收入、人均消费支出、农村居民人均可支配收入、人均消费支出、城镇登记失业率、出口总额、进口总额、固定资产投资(不含农户)增速、社会消费品零售总额、商品房平均销售价格、金融机构存款总额、贷款总额、商业银行不良贷款率、住户贷款、保费收入、保费赔付、专利授权量(包括发明专利、实用新型专利、外观设计专利)、市场化指数(含分项指数)
有指标构建和do文件!祝一起顺利


