手机版
二维码
购物车
(
0
)
供应
求购
公司
团购
展会
资讯
招商
品牌
人才
知道
专题
图库
视频
下载
商圈
推广
热搜:
采购方式
甲带
滤芯
气动隔膜泵
减速机
履带
带式称重给煤机
减速机型号
链式给煤机
无级变速机
首页
供应
求购
公司
团购
展会
资讯
招商
品牌
人才
知道
专题
图库
视频
下载
商圈
首页
>
资讯
>
社会热点
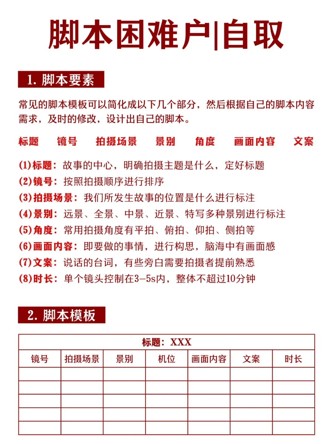
直播起号,要定好方向,找到自己的赛道
日期:2025-12-21 15:22:42 来源:网络整理 作者:本站编辑
评论:0
直播起号,要定好方向,找到自己的赛道
在自媒体的广阔天地中,你是否也陷入了选择困难症?不知道自己适合哪个赛道?
今天就来帮你一一揭晓。
通过分析你的兴趣、专长和市场需求,我们可以找到最匹配你的自媒体赛道。
是美食、旅行、教育还是时尚?分析数据就可知。
有了清晰的定位,你的自媒体之路将更加明确。
现在,就让我们一起探索属于你的最佳赛道,让你的才华在自媒体的舞台上大放异彩!开启你的自媒体成功之旅,从这里开始! 成美自媒体
#直播技巧
#直播培训
#直播运营
#直播话术
#经验分享
#行业
#直播中控
#起号
#直播电商
打赏
更多
>
同类资讯
• ?小红书2025车生活场景白皮书
0
条
相关评论
推荐图文
推荐资讯
点击排行
0
1
营销干货|?素食赛道白象的营销之路
0
2
? 智诊赋能:中小企业数字化转型诊断
0
3
人工智能企业研究报告-2023-138页
0
4
品牌营销|2022年新消费品牌营销发展趋势?
0
5
2025年工业品商城运营调研报告
0
6
双11销量登顶,这个品牌靠什么赢得消费者?
0
7
工业数智化:智能制造专业群构建与实践
0
8
艾瑞咨询|美好生活水果新食尚趋势2022.3
0
9
品牌案例|她力量+情绪共鸣?触动悦己消费
网站首页
|
关于我们
|
联系方式
|
使用协议
|
版权隐私
|
网站地图
|
排名推广
|
广告服务
|
积分换礼
|
网站留言
|
RSS订阅
|
违规举报
|
皖ICP备20008326号-18
(c)2008-2022 免费发布网 All Rights Reserved