手机版
二维码
购物车
(
0
)
供应
求购
公司
团购
展会
资讯
招商
品牌
人才
知道
专题
图库
视频
下载
商圈
推广
热搜:
采购方式
甲带
滤芯
气动隔膜泵
减速机
履带
带式称重给煤机
减速机型号
链式给煤机
无级变速机
首页
供应
求购
公司
团购
展会
资讯
招商
品牌
人才
知道
专题
图库
视频
下载
商圈
首页
>
资讯
>
社会热点
面试热点积累“以旧换新点燃国庆消费热潮“
日期:2025-12-21 15:17:09 来源:网络整理 作者:本站编辑
评论:0
面试热点积累“以旧换新点燃国庆消费热潮“
今年国庆假期,家电、汽车、数码产品等多个行业的以旧换新活动持续升温。各地纷纷推出补贴政策、绿色回收计划和促销优惠,吸引消费者参与。数据显示,国庆期间全国家电销售同比增长明显,汽车换购率创近年新高。以旧换新不仅点燃了节日消费热潮,也成为扩大内需、推动绿色转型的重要举措。对此,你怎么看?
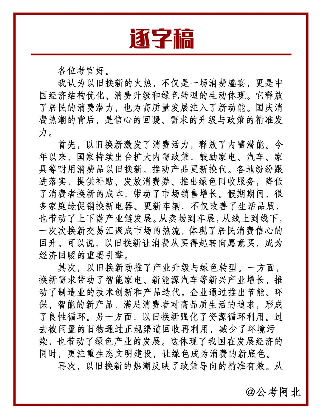
(便于查阅,逐字稿见后图)
#结构化面试
#事业单位面试
#国企面试
#遴选面试
#人才引进面试
#选调生面试
#时政热点
#公考面试热点
#以旧换新
打赏
更多
>
同类资讯
• 不懂就问。。这是什么啊??
0
条
相关评论
推荐图文
推荐资讯
点击排行
0
1
营销干货|?素食赛道白象的营销之路
0
2
? 智诊赋能:中小企业数字化转型诊断
0
3
人工智能企业研究报告-2023-138页
0
4
品牌营销|2022年新消费品牌营销发展趋势?
0
5
2025年工业品商城运营调研报告
0
6
双11销量登顶,这个品牌靠什么赢得消费者?
0
7
工业数智化:智能制造专业群构建与实践
0
8
艾瑞咨询|美好生活水果新食尚趋势2022.3
0
9
品牌案例|她力量+情绪共鸣?触动悦己消费
网站首页
|
关于我们
|
联系方式
|
使用协议
|
版权隐私
|
网站地图
|
排名推广
|
广告服务
|
积分换礼
|
网站留言
|
RSS订阅
|
违规举报
|
皖ICP备20008326号-18
(c)2008-2022 免费发布网 All Rights Reserved