














有没有遇到过这样的情况:跟客户聊养老时,被“灵魂拷问”?
客户要么说“现在准备养老太早了吧”,要么觉得“社保够了”。给客户讲的养老观念没权威支撑,聊到养老金替代率、老龄化趋势这些关键话题,光靠嘴说客户根本没概念,异议一堆,最后不了了之……
直到发现这份《2025中国养老金金融白皮书》,真的有很大帮助!这份报告出自专业金融机构,95页丰富内容,还配套87张数据图表,从老龄化现状到养老产品对比,全是硬核权威内容,现在跟客户沟通有了“专业靠山”,签单就更有底气!
分享两个实战用法?:
✅ 完整解读:
预约客户周末充裕时间,顺着报告逻辑从头讲——先展示“65岁以上老人占比已达15.6%”“劳动年龄人口十年少了4413万”的硬核数据,再聊“养老金替代率仅45%”的现实,最后讲个人养老金、商业养老保险的补充作用。客户跟着报告搭建起正确养老观念,之前纠结的“没必要”等异议,讲着讲着就自然化解了。
✅ 重点拆解:
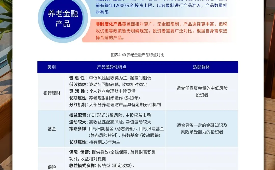
如果客户比较关心某个点(比如“以后领的养老金够不够花”“自己现在该存多少”),直接翻至对应章节:担心收入不足就用“67%受访者怕养老钱不够”的调研数据;纠结产品就对比报告里“制度化+非制度化养老产品矩阵”,把不同方案的收益及风险图展示出来,客户一看可视化内容,比讲10句都管用。
报告分为6大篇章,每部分都能直接落地:
现状探究:“老龄化+低利率”时代(用数据说清规划的紧迫性)
调研数据:67%人担心养老收入,仅 7%开通个人养老金账户并缴费(精准戳中痛点)
供给分析:个人养老金、商业养老保险、养老理财等产品同台对比(帮助客户做选择)
还有机构实践、海外经验等内容介绍
现在个人养老金账户开户数已超1.5亿,但是缴费率不足21%,这说明很多人是有养老意识的,但是很缺乏操作经验,这是保险人的机会!
这份报告把客户顾虑、市场趋势、产品选择全讲透了,拿到手以后打印成纸质版,沟通时使用,再也不用怕被质疑“不专业”。
这真是一份难得的保险人签单率翻倍的“好帮手”~
博主简介:
- 行业深耕20年
- 211大学毕业
- 传递正确观念
#保险代理人
#保险经纪人
#保险新人
#保险销售
#商业养老
#商业养老保险
#养老金
#养老保险
#保险
#2025中国养老金金融白皮书
客户要么说“现在准备养老太早了吧”,要么觉得“社保够了”。给客户讲的养老观念没权威支撑,聊到养老金替代率、老龄化趋势这些关键话题,光靠嘴说客户根本没概念,异议一堆,最后不了了之……
直到发现这份《2025中国养老金金融白皮书》,真的有很大帮助!这份报告出自专业金融机构,95页丰富内容,还配套87张数据图表,从老龄化现状到养老产品对比,全是硬核权威内容,现在跟客户沟通有了“专业靠山”,签单就更有底气!
分享两个实战用法?:
✅ 完整解读:
预约客户周末充裕时间,顺着报告逻辑从头讲——先展示“65岁以上老人占比已达15.6%”“劳动年龄人口十年少了4413万”的硬核数据,再聊“养老金替代率仅45%”的现实,最后讲个人养老金、商业养老保险的补充作用。客户跟着报告搭建起正确养老观念,之前纠结的“没必要”等异议,讲着讲着就自然化解了。
✅ 重点拆解:
如果客户比较关心某个点(比如“以后领的养老金够不够花”“自己现在该存多少”),直接翻至对应章节:担心收入不足就用“67%受访者怕养老钱不够”的调研数据;纠结产品就对比报告里“制度化+非制度化养老产品矩阵”,把不同方案的收益及风险图展示出来,客户一看可视化内容,比讲10句都管用。
报告分为6大篇章,每部分都能直接落地:
现状探究:“老龄化+低利率”时代(用数据说清规划的紧迫性)
调研数据:67%人担心养老收入,仅 7%开通个人养老金账户并缴费(精准戳中痛点)
供给分析:个人养老金、商业养老保险、养老理财等产品同台对比(帮助客户做选择)
还有机构实践、海外经验等内容介绍
现在个人养老金账户开户数已超1.5亿,但是缴费率不足21%,这说明很多人是有养老意识的,但是很缺乏操作经验,这是保险人的机会!
这份报告把客户顾虑、市场趋势、产品选择全讲透了,拿到手以后打印成纸质版,沟通时使用,再也不用怕被质疑“不专业”。
这真是一份难得的保险人签单率翻倍的“好帮手”~
博主简介:
- 行业深耕20年
- 211大学毕业
- 传递正确观念
#保险代理人
#保险经纪人
#保险新人
#保险销售
#商业养老
#商业养老保险
#养老金
#养老保险
#保险
#2025中国养老金金融白皮书


