










?“美味怎能不思念”
?据iiMedia Research数据显示,中国速冻食品市场规模不断扩大,2023年中国速冻食品市场规模已达1835.4亿元,预计2025年将达2130.9亿元。随着现代生活节奏加快,人们对方便、快捷食品的需求不断提升,赋予速冻食品行业新的发展机遇。
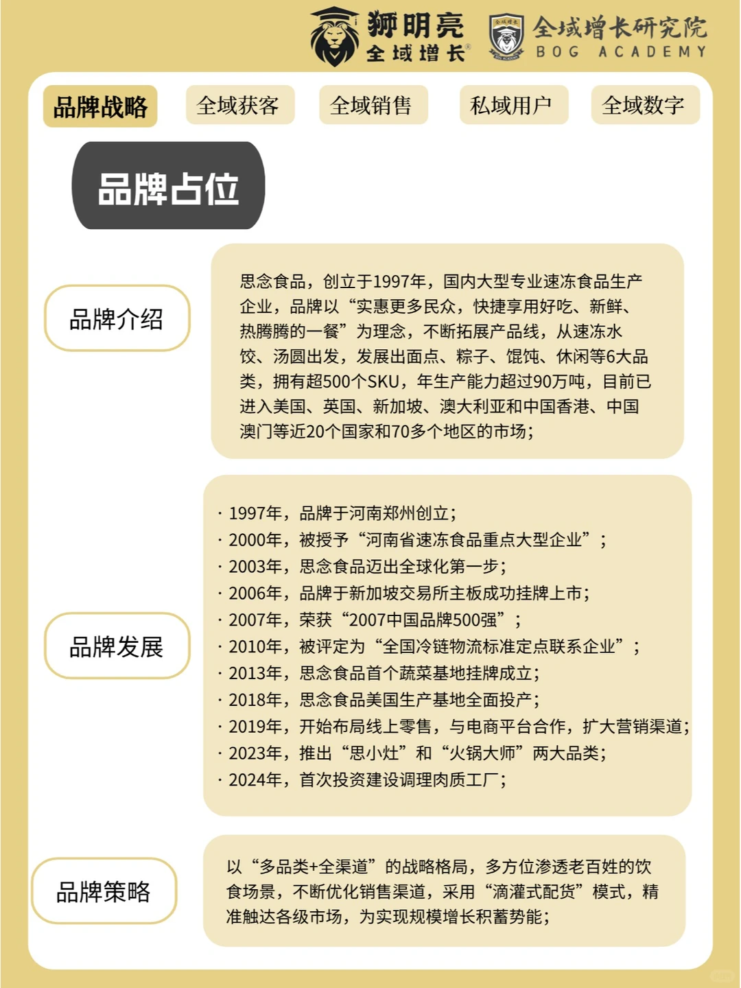
?思念食品,创立于1997年,国内大型专业速冻食品生产企业,从速冻水饺、汤圆出发,发展出面点、粽子、馄饨、休闲等6大品类,拥有超500个SKU。截至2024年,思念食品的品牌渗透率达到36.7%,覆盖全国超1.7亿消费者,同时出口至全球50多个国家和地区,成为中国速冻米面行业出口第1️⃣的品牌,荣登Chnbrand发布的中国品牌力指数(C-BPI)速冻食品榜首。
成立27年,思念食品如何做到速冻食品界的“常青树”❓
?本期,全域增长研究院带大家一起了解思念食品的品牌发展之路。
?如果你想看更多品牌案例拆解,欢迎评论区告诉我
#思念 #思念食品 #水饺 #汤圆 #面点 #过年的朋友请上车 #品牌 #案例分析 #干货分享 #品牌营销
?据iiMedia Research数据显示,中国速冻食品市场规模不断扩大,2023年中国速冻食品市场规模已达1835.4亿元,预计2025年将达2130.9亿元。随着现代生活节奏加快,人们对方便、快捷食品的需求不断提升,赋予速冻食品行业新的发展机遇。
?思念食品,创立于1997年,国内大型专业速冻食品生产企业,从速冻水饺、汤圆出发,发展出面点、粽子、馄饨、休闲等6大品类,拥有超500个SKU。截至2024年,思念食品的品牌渗透率达到36.7%,覆盖全国超1.7亿消费者,同时出口至全球50多个国家和地区,成为中国速冻米面行业出口第1️⃣的品牌,荣登Chnbrand发布的中国品牌力指数(C-BPI)速冻食品榜首。
成立27年,思念食品如何做到速冻食品界的“常青树”❓
?本期,全域增长研究院带大家一起了解思念食品的品牌发展之路。
?如果你想看更多品牌案例拆解,欢迎评论区告诉我
#思念 #思念食品 #水饺 #汤圆 #面点 #过年的朋友请上车 #品牌 #案例分析 #干货分享 #品牌营销


