手机版
二维码
购物车
(
0
)
供应
求购
公司
团购
展会
资讯
招商
品牌
人才
知道
专题
图库
视频
下载
商圈
推广
热搜:
采购方式
甲带
滤芯
气动隔膜泵
减速机
履带
带式称重给煤机
减速机型号
链式给煤机
无级变速机
首页
供应
求购
公司
团购
展会
资讯
招商
品牌
人才
知道
专题
图库
视频
下载
商圈
首页
>
资讯
>
社会热点
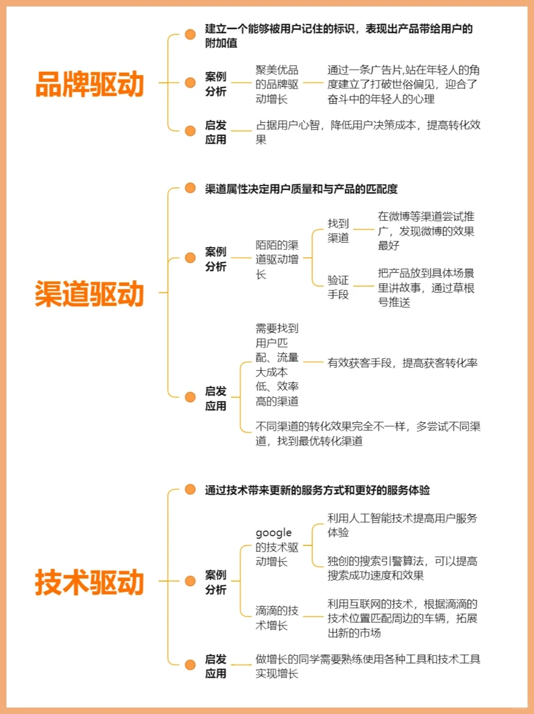
7个|用户增长小妙招|用户增长策略指南?
日期:2025-12-21 15:02:20 来源:网络整理 作者:本站编辑
评论:0
7个|用户增长小妙招|用户增长策略指南?
#用户增长思维
#设计干货
#干货分享
#用户体验优化
#用户运营
#引流获客
#不懂就问有问必答
打赏
更多
>
同类资讯
• 瞄准这几类人群,创业更容易成
0
条
相关评论
推荐图文
推荐资讯
点击排行
0
1
区域经济学主文献
0
2
2024年家居清洁品类市场及2025年消费者洞察
0
3
大数据时代,数据分析行业到底有多香?
0
4
新锐品牌增长运营营销策略方案深度拆解
0
5
? 为什么你的消费总是“不理性”?
0
6
联洋第九城市 130,12XX,诚意出
0
7
一篇报告读懂2025供应链金融科技行业趋势
0
8
战略咨询干货|Market Sizing市场规模类框架
0
9
财务BP进阶:从数据分析到业务决策
网站首页
|
关于我们
|
联系方式
|
使用协议
|
版权隐私
|
网站地图
|
排名推广
|
广告服务
|
积分换礼
|
网站留言
|
RSS订阅
|
违规举报
|
皖ICP备20008326号-18
(c)2008-2022 免费发布网 All Rights Reserved